Click here to close
Hello! We notice that you are using Internet Explorer, which is not supported by Xenbase and may cause the site to display incorrectly.
We suggest using a current version of Chrome,
FireFox, or Safari.
Development
2023 Jul 15;15014:. doi: 10.1242/dev.201515.
Show Gene links
Show Anatomy links
Pleiotropy of autism-associated chromatin regulators.
Lasser M, Sun N, Xu Y, Wang S, Drake S, Law K, Gonzalez S, Wang B, Drury V, Castillo O, Zaltsman Y, Dea J, Bader E, McCluskey KE, State MW, Willsey AJ, Willsey HR.
???displayArticle.abstract???
Gene ontology analyses of high-confidence autism spectrum disorder (ASD) risk genes highlight chromatin regulation and synaptic function as major contributors to pathobiology. Our recent functional work in vivo has additionally implicated tubulin biology and cellular proliferation. As many chromatin regulators, including the ASD risk genes ADNP and CHD3, are known to directly regulate both tubulins and histones, we studied the five chromatin regulators most strongly associated with ASD (ADNP, CHD8, CHD2, POGZ and KMT5B) specifically with respect to tubulin biology. We observe that all five localize to microtubules of the mitotic spindle in vitro in human cells and in vivo in Xenopus. Investigation of CHD2 provides evidence that mutations present in individuals with ASD cause a range of microtubule-related phenotypes, including disrupted localization of the protein at mitotic spindles, cell cycle stalling, DNA damage and cell death. Lastly, we observe that ASD genetic risk is significantly enriched among tubulin-associated proteins, suggesting broader relevance. Together, these results provide additional evidence that the role of tubulin biology and cellular proliferation in ASD warrants further investigation and highlight the pitfalls of relying solely on annotated gene functions in the search for pathological mechanisms.
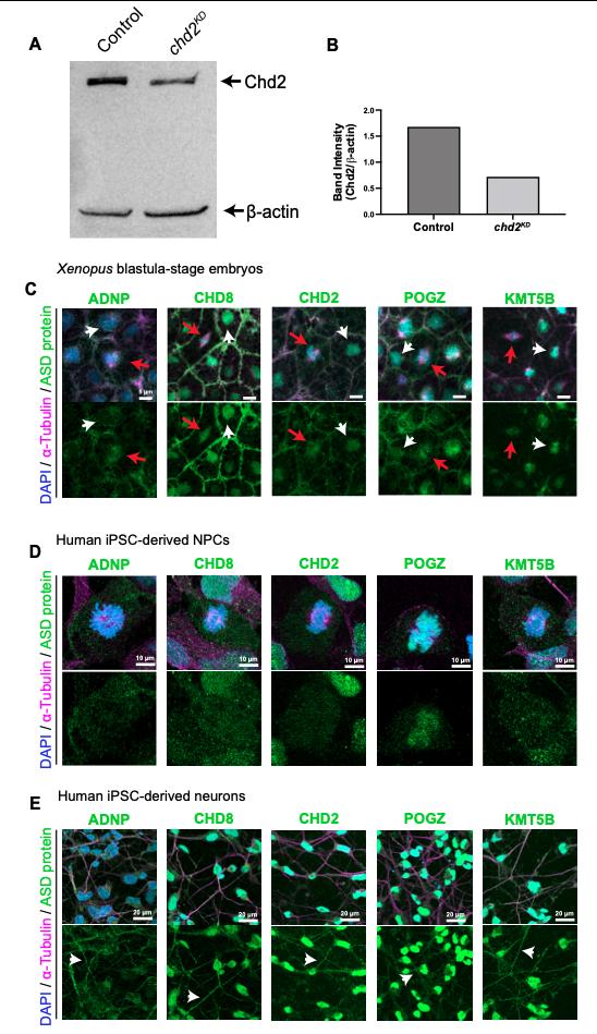
Fig. 1. ASD-associated chromatin regulators localize to microtubules. (A) Human Strep-tagged constructs for ASD-associated chromatin regulators ADNP, CHD8, CHD2, POGZ and KMT5B (labeled by Strep, green) localize to the nucleus (labeled by DAPI, blue) during interphase when expressed in Xenopus. (B) However, these constructs localize to the mitotic spindle during mitosis. Negative controls do not show these localizations. Arrows indicate spindle poles. See also Figs S1-S3.
Fig.S1. Control plasmid ETV1-Strep does not localize to the mitotic spindle. Strep-tagged ETV1 transcription factor, which is not associated with ASD, does not localize to the mitotic spin- dle during mitosis. Related to Figure 1.
Fig. S2. ASD-associated chromatin regulators localize to microtubules in vitro. ASD-as- sociated chromatin regulators (ADNP, CHD8, CHD2, POGZ, and KMT5B) localize to the mitotic spindle or centrosome when expressed in HEK293T cells, while a control GFP-Strep construct does not. Bottom panel is a higher-magnification view of the boxed area in the panel above. Ar- rows point to the spindle poles. Related to Figure 1.
Fig. S3. Antibody stainings for ASD-associated chromatin regulators. (A) Chd2 antibody validation by western blot of control embryos and embryos injected with antisense oligonucle-otides targeting chd2. (B) Chd2 knock-down (chd2KD) causes a reduction in Chd2 protein, relative to beta- Actin. (C) Staining of X. laevis blastula-stage embryos with ASD protein antibodies. White arrows indicate interphase cells, while red arrows indicate mitotic cells. (D) Human iPSC-derived cortical NPCs stained with the ASD protein antibodies. (E) Human iPSC-derived cortical neurons stained with the ASD protein antibodies. White arrows indicate axonal staining. Related to Figure 1.
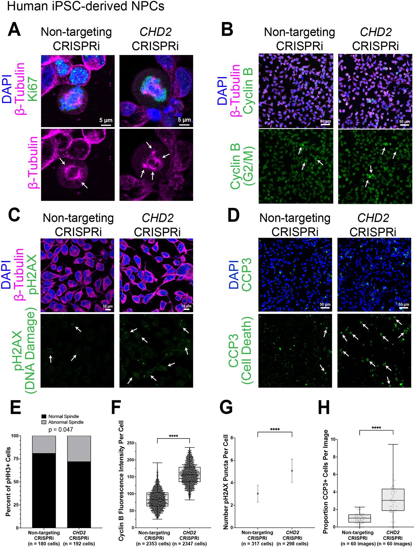
Fig. 2. CHD2 is required for mitotic spindle organization, cell cycle progression, genome stability and cell survival. (A-D) CHD2 CRISPRi in human iPSC-derived NPCs causes an increase in mitotic spindle defects (arrows, multipolar spindle) (A), in cyclin B (G2/M marker) fluorescence per cell (B), in pH2AX (DNA damage marker) puncta per nucleus (C), and in the proportion of CCP3 (cell death marker) positive cells (D) compared with non-targeting CRISPRi. (E) Quantification of the data shown in A (χ2 test). (F) Quantification of the data shown in B. Box is interquartile range, line is median, and whiskers are maximum to minimum values. (G) Quantification of the data shown in C. Dot is at the mean and lines are 95% confidence intervals. (H) Quantification of the data shown in D. Box is interquartile range, line is median, and whiskers are maximum to minimum values. ****P<0.0001 (non-parametric rank sum test). See also Fig. S4.
Fig. S4. CHD2 knockdown validation, spindle defect examples, and cyclin E staining. (A) CHD2 expression is reduced following CRISPRi targeting of CHD2, compared to a non-target-ing control CRISPRi line, as determined by qPCR. (B) Examples of normal and abnormal mitotic spindles for Figure 2A. (C) CRISPRi of CHD2 causes a significant decrease in cyclin E (G2/M marker) fluorescence per cell compared to a non-targeting CRISPRi line. (D) Quantification of C. Box is 25-75% interquartile range, line is median, and whiskers are max to min. **** represents p < 0.0001 by rank sum test. Related to Figure 2.
Fig. 3. A missense variant of CHD2 observed in an individual with ASD disrupts spindle localization. (A) Schematic of human CHD2 protein with functional domains and locations of likely pathogenic missense variants annotated. (B) Strep-tagged human CHD2 and ASD-associated variants CHD2D856G and CHD2G1174D expressed in Xenopus localize to the nucleus during interphase. (C) During mitosis, CHD2 and CHD2G1174D localize to spindles during mitosis, whereas CHD2D856G does not and instead remains localized to DNA (DAPI, blue). Arrows indicate spindle poles. (D) Quantification of the area of overlap between Strep and DAPI. Bars are mean and whiskers are interquartile range. **P<0.01 (one-way ANOVA). ns, not significant.
Fig. 4. Enrichment of microtubule-related proteins in ASD. (A) hcASD risk proteins (taken from Fu et al., 2022) are over-represented in a microtubule-related centriolar satellite proteome (taken from Gheiratmand et al., 2019). A significant number of overlapping proteins (bold) are annotated as chromatin binding. (B) Genes encoding centriolar satellite-associated proteins (Gheiratmand et al., 2019) are more likely to carry protein-truncating variants (PTVs) in individuals with ASD (Fu et al., 2022) compared with non-network genes. (C) Model for pleiotropy of ASD-associated chromatin regulators. During interphase, they localize to nuclei, regulating gene expression. During mitosis, they regulate tubulin and organize the mitotic spindle (inspired by Yokoyama, 2016). In loss of function, the spindle is disorganized, leading to cell cycle defects, DNA damage and death. See also Table S2.
Fig. S5. Example images of CHD2 mutant localizations in Xenopus. Additional images of Strep-tagged CHD2 construct localizations in mitotic cells, when expressed in Xenopus. CHD2 and mutant CHD2-G1174D localize to the mitotic spindle, while CHD2-D856G remains associated with DNA. Arrows indicate the spindle poles. Related to Figure 3.
Adhya,
Atypical Neurogenesis in Induced Pluripotent Stem Cells From Autistic Individuals.
2021, Pubmed
Adhya,
Atypical Neurogenesis in Induced Pluripotent Stem Cells From Autistic Individuals.
2021,
Pubmed Assia Batzir,
Phenotypic expansion of POGZ-related intellectual disability syndrome (White-Sutton syndrome).
2020,
Pubmed Bassan,
Complete sequence of a novel protein containing a femtomolar-activity-dependent neuroprotective peptide.
1999,
Pubmed Bekker-Jensen,
An Optimized Shotgun Strategy for the Rapid Generation of Comprehensive Human Proteomes.
2017,
Pubmed Bernier,
Disruptive CHD8 mutations define a subtype of autism early in development.
2014,
Pubmed Berrow,
A versatile ligation-independent cloning method suitable for high-throughput expression screening applications.
2007,
Pubmed Bharadwaj,
The spindle checkpoint, aneuploidy, and cancer.
2004,
Pubmed Chen,
Loss-of-function of KMT5B leads to neurodevelopmental disorder and impairs neuronal development and neurogenesis.
2022,
Pubmed Cotney,
The autism-associated chromatin modifier CHD8 regulates other autism risk genes during human neurodevelopment.
2015,
Pubmed De Rubeis,
Synaptic, transcriptional and chromatin genes disrupted in autism.
2014,
Pubmed Divinski,
A femtomolar acting octapeptide interacts with tubulin and protects astrocytes against zinc intoxication.
2004,
Pubmed Eliyahu,
Refining the Phenotypic Spectrum of KMT5B-Associated Developmental Delay.
2022,
Pubmed Firth,
DECIPHER: Database of Chromosomal Imbalance and Phenotype in Humans Using Ensembl Resources.
2009,
Pubmed Fu,
Rare coding variation provides insight into the genetic architecture and phenotypic context of autism.
2022,
Pubmed Gard,
Microtubule assembly in cytoplasmic extracts of Xenopus oocytes and eggs.
1987,
Pubmed
,
Xenbase Gheiratmand,
Spatial and proteomic profiling reveals centrosome-independent features of centriolar satellites.
2019,
Pubmed Gruss,
Ran induces spindle assembly by reversing the inhibitory effect of importin alpha on TPX2 activity.
2001,
Pubmed
,
Xenbase Hall,
Centriolar satellites expedite mother centriole remodeling to promote ciliogenesis.
2023,
Pubmed Haque,
Cytoskeletal regulation of a transcription factor by DNA mimicry via coiled-coil interactions.
2022,
Pubmed Heald,
Self-organization of microtubules into bipolar spindles around artificial chromosomes in Xenopus egg extracts.
1996,
Pubmed
,
Xenbase Huang,
Systematic Evaluation of Molecular Networks for Discovery of Disease Genes.
2018,
Pubmed Iossifov,
De novo gene disruptions in children on the autistic spectrum.
2012,
Pubmed Janke,
The tubulin code and its role in controlling microtubule properties and functions.
2020,
Pubmed Kawarai,
Phenotype variability and allelic heterogeneity in KMT2B-Associated disease.
2018,
Pubmed Koenning,
Neuronal SETD2 activity links microtubule methylation to an anxiety-like phenotype in mice.
2021,
Pubmed Kuo,
Spastin is a dual-function enzyme that severs microtubules and promotes their regrowth to increase the number and mass of microtubules.
2019,
Pubmed Lasser,
The Role of the Microtubule Cytoskeleton in Neurodevelopmental Disorders.
2018,
Pubmed Mandel,
Activity-dependent neuroprotective protein constitutes a novel element in the SWI/SNF chromatin remodeling complex.
2007,
Pubmed Mandel,
Activity-dependent neuroprotective protein (ADNP) differentially interacts with chromatin to regulate genes essential for embryogenesis.
2007,
Pubmed Marchetto,
Altered proliferation and networks in neural cells derived from idiopathic autistic individuals.
2017,
Pubmed Mariani,
FOXG1-Dependent Dysregulation of GABA/Glutamate Neuron Differentiation in Autism Spectrum Disorders.
2015,
Pubmed Matsuoka,
A neuronal microtubule-interacting agent, NAPVSIPQ, reduces tau pathology and enhances cognitive function in a mouse model of Alzheimer's disease.
2008,
Pubmed McQuin,
CellProfiler 3.0: Next-generation image processing for biology.
2018,
Pubmed Nachury,
Importin beta is a mitotic target of the small GTPase Ran in spindle assembly.
2001,
Pubmed
,
Xenbase Neale,
Patterns and rates of exonic de novo mutations in autism spectrum disorders.
2012,
Pubmed Odabasi,
Unraveling the mysteries of centriolar satellites: time to rewrite the textbooks about the centrosome/cilium complex.
2020,
Pubmed O'Neill,
Spatial centrosome proteome of human neural cells uncovers disease-relevant heterogeneity.
2022,
Pubmed Ori-McKenney,
Phosphorylation of β-Tubulin by the Down Syndrome Kinase, Minibrain/DYRK1a, Regulates Microtubule Dynamics and Dendrite Morphogenesis.
2016,
Pubmed Ostapcuk,
Activity-dependent neuroprotective protein recruits HP1 and CHD4 to control lineage-specifying genes.
2018,
Pubmed Oz,
The NAP motif of activity-dependent neuroprotective protein (ADNP) regulates dendritic spines through microtubule end binding proteins.
2014,
Pubmed Panagiotakos,
A matter of space and time: Emerging roles of disease-associated proteins in neural development.
2022,
Pubmed Park,
Dual Chromatin and Cytoskeletal Remodeling by SETD2.
2016,
Pubmed Pearl,
Development of Xenopus resource centers: the National Xenopus Resource and the European Xenopus Resource Center.
2012,
Pubmed
,
Xenbase Popova,
Human microglia states are conserved across experimental models and regulate neural stem cell responses in chimeric organoids.
2021,
Pubmed Rogakou,
DNA double-stranded breaks induce histone H2AX phosphorylation on serine 139.
1998,
Pubmed Roll-Mecak,
The Tubulin Code in Microtubule Dynamics and Information Encoding.
2020,
Pubmed Sanders,
De novo mutations revealed by whole-exome sequencing are strongly associated with autism.
2012,
Pubmed Satterstrom,
Large-Scale Exome Sequencing Study Implicates Both Developmental and Functional Changes in the Neurobiology of Autism.
2020,
Pubmed Sestan,
Lost in Translation: Traversing the Complex Path from Genomics to Therapeutics in Autism Spectrum Disorder.
2018,
Pubmed Sillibourne,
Chromatin remodeling proteins interact with pericentrin to regulate centrosome integrity.
2007,
Pubmed Sive,
Inducing Ovulation in Xenopus laevis.
2007,
Pubmed
,
Xenbase Sugathan,
CHD8 regulates neurodevelopmental pathways associated with autism spectrum disorder in neural progenitors.
2014,
Pubmed Suls,
De novo loss-of-function mutations in CHD2 cause a fever-sensitive myoclonic epileptic encephalopathy sharing features with Dravet syndrome.
2013,
Pubmed Tollenaere,
Centriolar satellites: key mediators of centrosome functions.
2015,
Pubmed Tu,
Protein localization screening in vivo reveals novel regulators of multiciliated cell development and function.
2018,
Pubmed
,
Xenbase Valencia,
Chromatin dynamics in human brain development and disease.
2022,
Pubmed Wade,
Common CHD8 Genomic Targets Contrast With Model-Specific Transcriptional Impacts of CHD8 Haploinsufficiency.
2018,
Pubmed Wang,
Increased Neural Progenitor Proliferation in a hiPSC Model of Autism Induces Replication Stress-Associated Genome Instability.
2020,
Pubmed Willsey,
Katanin-like protein Katnal2 is required for ciliogenesis and brain development in Xenopus embryos.
2018,
Pubmed
,
Xenbase Willsey,
The neurodevelopmental disorder risk gene DYRK1A is required for ciliogenesis and control of brain size in Xenopus embryos.
2020,
Pubmed
,
Xenbase Willsey,
Parallel in vivo analysis of large-effect autism genes implicates cortical neurogenesis and estrogen in risk and resilience.
2021,
Pubmed Willsey,
Genomics, convergent neuroscience and progress in understanding autism spectrum disorder.
2022,
Pubmed Yokoyama,
Chromatin-Binding Proteins Moonlight as Mitotic Microtubule Regulators.
2016,
Pubmed Yokoyama,
CHD4 is a RanGTP-dependent MAP that stabilizes microtubules and regulates bipolar spindle formation.
2013,
Pubmed
,
Xenbase