Click here to close
Hello! We notice that you are using Internet Explorer, which is not supported by Xenbase and may cause the site to display incorrectly.
We suggest using a current version of Chrome,
FireFox, or Safari.
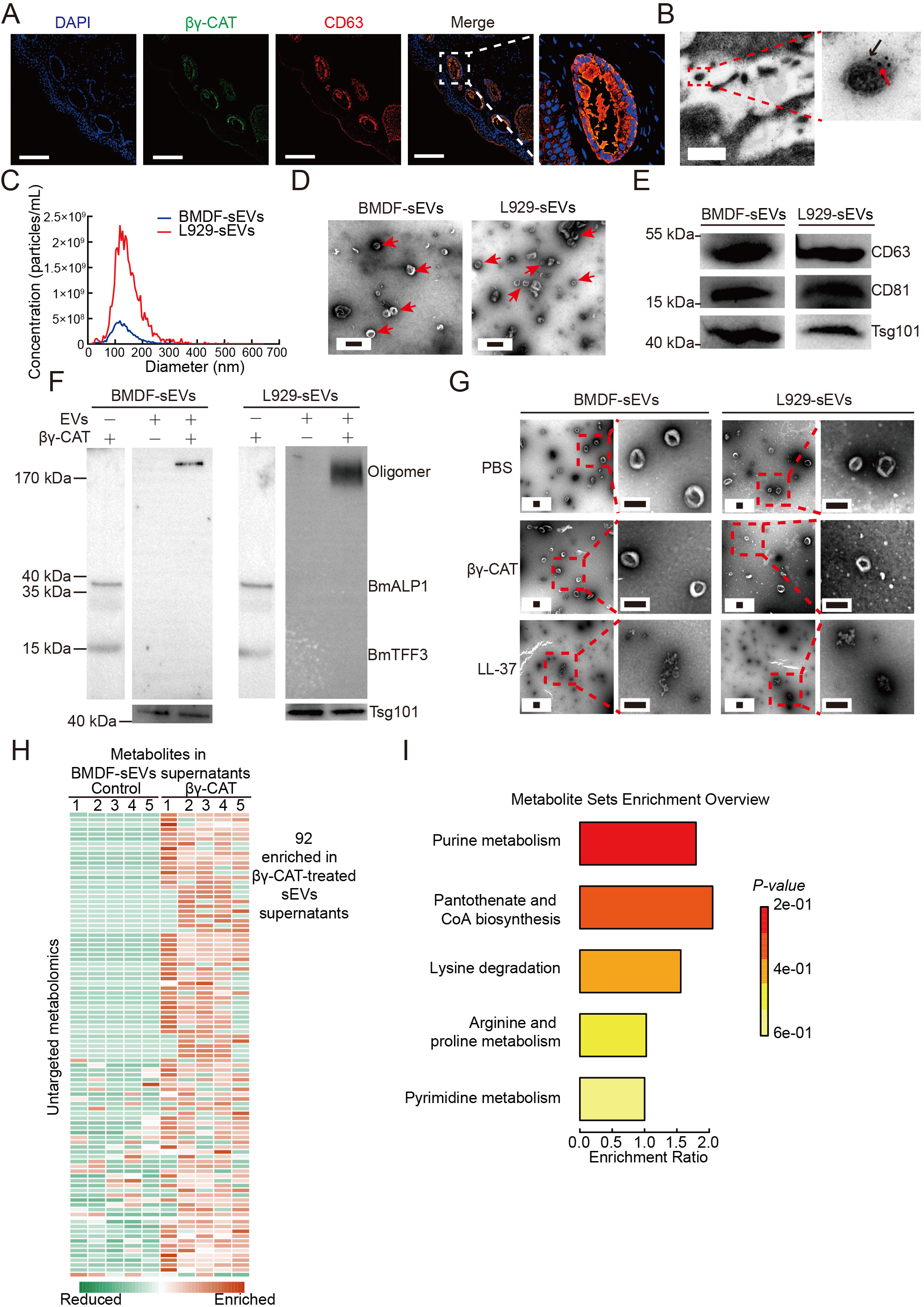
Figure 1. Pore-forming protein βγ-CAT drives metabolite release from sEVs through channel formation
A: Colocalizations of βγ-CAT (green) and EV marker CD63 (red) in toad skin tissues were observed by laser confocal microscopy. Scale bar: 25 μm. B: Colocalizations of βγ-CAT (labeled with 5 nm colloid golden, black arrow) and EV marker CD63 (labeled with 10 nm colloid golden, red arrow) in toad skin were observed by TEM. Scale bar: 200 nm. C: Particle size distribution of sEVs isolated from BMDF (BMDF-sEVs) and L929 (L929-sEVs) cell culture medium by NTA. D: Morphological analysis of purified BMDF-sEVs and L929-sEVs by TEM. Arrows indicate EVs. Scale bar: 200 nm. E: Western blotting of purified BMDF-sEVs and L929-sEVs using EV-specific markers. F: Purified BMDF-sEVs (left) and L929-sEVs (right) were treated with βγ-CAT for 30 min, with appearance of βγ-CAT oligomers on treated EVs then determined by western blotting. G: Purified BMDF-sEVs (left) and L929-sEVs (right) were treated with PBS, LL-37, or βγ-CAT for 30 min, with ultra-morphology of EVs then observed by TEM. Scale bar: 200 nm. H: Heatmap from untargeted metabolomics of supernatants from βγ-CAT-treated and PBS-treated (control) BMDF-sEVs. Data are representative of five biological replicates. Data are related to Supplementary Table S1. I: KEGG pathway enrichment analysis of metabolites enriched in βγ-CAT-treated BMDF-sEV supernatants.
Supplementary Figure S1 Characterization of cultured B. maxima dermal fibroblast (BMDF) cell line
A: Diploid karyotype of cultured BMDF. B: Western blot detection of vimentin in cultured BMDF lysate.
Supplementary Figure S2 Strategy for isolation of BMDF and L929-derived EVs
Supplementary Figure S3 PCA score plot from untargeted metabolomics of supernatants from βγ-CAT-treated and PBS-treated (control) BMDF-EVs
Dal Peraro,
Pore-forming toxins: ancient, but never really out of fashion.
2016, Pubmed
Dal Peraro,
Pore-forming toxins: ancient, but never really out of fashion.
2016,
Pubmed Ding,
Pore-forming activity and structural autoinhibition of the gasdermin family.
2016,
Pubmed Liu,
An Aerolysin-like Pore-Forming Protein Complex Targets Viral Envelope to Inactivate Herpes Simplex Virus Type 1.
2021,
Pubmed Maas,
Extracellular Vesicles: Unique Intercellular Delivery Vehicles.
2017,
Pubmed Shi,
Pore-forming protein βγ-CAT promptly responses to fasting with capacity to deliver macromolecular nutrients.
2022,
Pubmed van Niel,
Shedding light on the cell biology of extracellular vesicles.
2018,
Pubmed Xiang,
Establishment, characterization and immortalization of a fibroblast cell line from the Chinese red belly toad Bombina maxima skin.
2012,
Pubmed Zhang,
Why do we study animal toxins?
2015,
Pubmed Zhang,
Animal secretory endolysosome channel discovery.
2021,
Pubmed