Click here to close
Hello! We notice that you are using Internet Explorer, which is not supported by Xenbase and may cause the site to display incorrectly.
We suggest using a current version of Chrome,
FireFox, or Safari.
???displayArticle.abstract???
Couch's spadefoot toad (Scaphiopus couchii) spends most of the year underground in a hypometabolic state known as estivation. During this time, they overcome significant dehydration and lack of food through many mechanisms including employing metabolic rate depression (MRD), increasing urea concentration, switching to lipid oxidation as the primary energy source, and decreasing their breathing and heart rate. MicroRNA (miRNA) are known to regulate translation by targeting messenger RNA (mRNA) for degradation or temporary storage, with several studies having reported that miRNA is differentially expressed during MRD, including estivation. Thus, we hypothesized that miRNA would be involved in gene regulation during estivation in S. couchii heart. Next-generation sequencing and bioinformatic analyses were used to assess changes in miRNA expression in response to two-month estivation and to predict the downstream effects of this expression. KEGG and GO analyses indicated that ribosome and cardiac muscle contraction are among the pathways predicted to be upregulated, whereas cell signaling and fatty acid metabolism were predicted to be downregulated. Together these results suggest that miRNAs contribute to the regulation of gene expression related to cardiac muscle physiology and energy metabolism during estivation.
Fig. 1. Differential expression analysis of microRNA in the heart of Scaphiopus couchii in response to estivation. Volcano plot showing logarithmically transformed (log2) fold-change in miRNA expression with log10 transformed p-values (FDR-adjusted p-value <0.05). Blue and orange dots represent upregulated and downregulated miRNA during estivation (fold change >1.5), respectively. The horizontal and vertical dashed line represent the p-value and fold change threshold respectively. miRNA that did not pass the fold-change and p-value thresholds are indicated as grey circles.
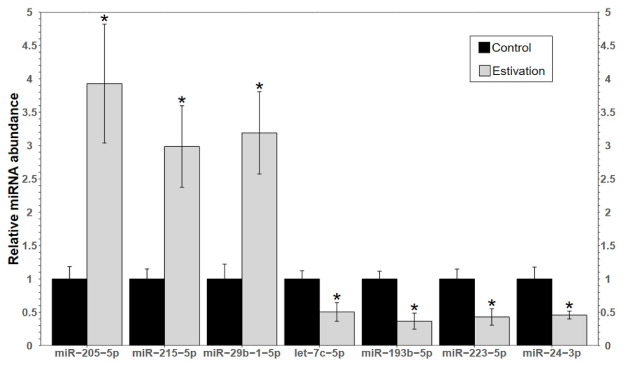
Fig. 2. Quantitative reverse transcription polymerase chain reaction (RT-qPCR) validation of a representative set of significantly differentially expressed miRNAs in the heart of S. couchii in response to estivation. Data were analyzed as means ± SEM of n = 4 independent biological replicates for each condition using a Student's t-test (∗ - p < 0.05).
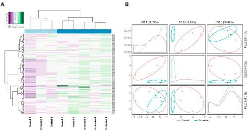
Fig. 3. Unsupervised clustering analysis of miRNA expression levels in the heart of control and estivated S. couchii. (a) Heatmap of the unsupervised clustering analysis of control and stress samples, dendrograms for miRNAs and samples. Light and dark blue bars represent the two clusters that samples were divided into based on their global miRNA expression patterns. (b) Principal component analysis (PCA) of the control (pink ellipse) and stress (blue ellipse) samples showing significant separation.
Fig. 4. Volcano plot of KEGG term gene set enrichment in estivated S. couchii heart. Blue dots represent significantly enriched gene sets that lack miRNA inhibition during estivation (positive model coefficient) and orange dots represent significantly enriched gene sets that are miRNA-inhibited during estivation (negative model coefficient) with an FDR-corrected p < 0.05.
Fig. 5. Gene Ontology (GO) biological processes (BP) term gene set enrichment based on miRNA differential expression analysis of heart of S. couchii during estivation. All other information as in Fig. 4.
Fig. 6. Gene Ontology (GO) molecular function (MF) term gene set enrichment based on miRNA differential expression analysis of heart of Scaphiopus couchii during estivation. All other information as in Fig. 4.
Fig. 7. Gene Ontology (GO) cellular compartment (CC) term gene set enrichment based on miRNA differential expression analysis of heart of Scaphiopus couchii during estivation. All other information as in Fig. 4.