XB-ART-59921
EMBO J
2023 Sep 04;4217:e114131. doi: 10.15252/embj.2023114131.
Show Gene links
Show Anatomy links
Novel role of DONSON in CMG helicase assembly during vertebrate DNA replication initiation.
Hashimoto Y, Sadano K, Miyata N, Ito H, Tanaka H.
???displayArticle.abstract???
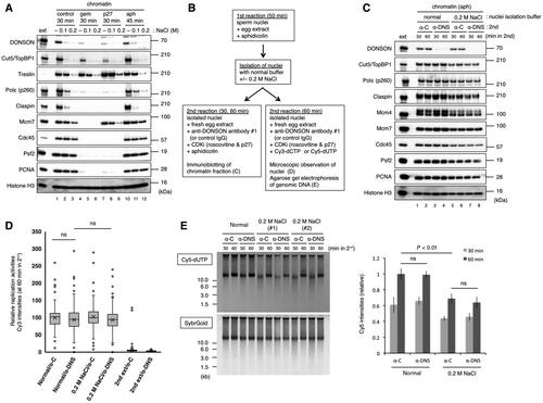
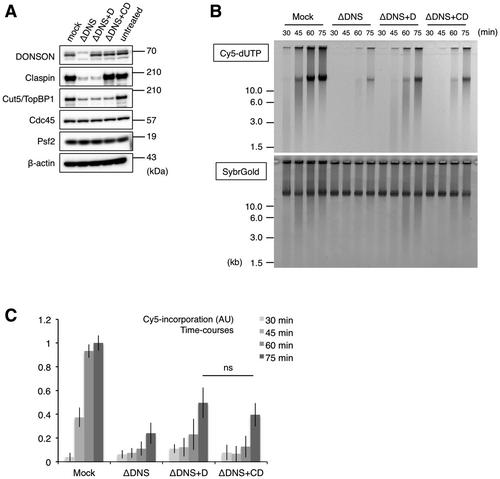
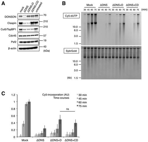
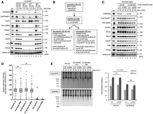
CMG (Cdc45-MCM-GINS) helicase assembly at the replication origin is the culmination of eukaryotic DNA replication initiation. This process can be reconstructed in vitro using defined factors in Saccharomyces cerevisiae; however, in vertebrates, origin-dependent CMG formation has not yet been achieved partly due to the lack of a complete set of known initiator proteins. Since a microcephaly gene product, DONSON, was reported to remodel the CMG helicase under replication stress, we analyzed its role in DNA replication using a Xenopus cell-free system. We found that DONSON was essential for the replisome assembly. In vertebrates, DONSON physically interacted with GINS and Polε via its conserved N-terminal PGY and NPF motifs, and the DONSON-GINS interaction contributed to the replisome assembly. DONSON's chromatin association during replication initiation required the pre-replicative complex, TopBP1, and kinase activities of S-CDK and DDK. Both S-CDK and DDK required DONSON to trigger replication initiation. Moreover, human DONSON could substitute for the Xenopus protein in a cell-free system. These findings indicate that vertebrate DONSON is a novel initiator protein essential for CMG helicase assembly.
???displayArticle.pubmedLink??? 37458194
???displayArticle.pmcLink??? PMC10476173
???displayArticle.link??? EMBO J
???displayArticle.grants??? [+]
19K06617 MEXT ¦ Japan Society for the Promotion of Science (JSPS)
Species referenced: Xenopus laevis
Genes referenced: cdc45 cdc7 clspn dbf4b gins2 mcm10 mcm2 mcm4 mmut recql4 topbp1
GO keywords: DNA replication initiation [+]
???displayArticle.antibodies??? Cdc45 Ab3 DONSON Ab1 Psf2 Ab2
???attribute.lit??? ???displayArticles.show???
References [+] :
Abe,
The N-terminal region of RECQL4 lacking the helicase domain is both essential and sufficient for the viability of vertebrate cells. Role of the N-terminal region of RECQL4 in cells.
2011, Pubmed
Abe, The N-terminal region of RECQL4 lacking the helicase domain is both essential and sufficient for the viability of vertebrate cells. Role of the N-terminal region of RECQL4 in cells. 2011, Pubmed
Attali, Structural Mechanisms for Replicating DNA in Eukaryotes. 2021, Pubmed
Bandura, humpty dumpty is required for developmental DNA amplification and cell proliferation in Drosophila. 2005, Pubmed
Bellelli, Spotlight on the Replisome: Aetiology of DNA Replication-Associated Genetic Diseases. 2021, Pubmed
Bonnon, PGY repeats and N-glycans govern the trafficking of paranodin and its selective association with contactin and neurofascin-155. 2007, Pubmed
Boos, Identification of a heteromeric complex that promotes DNA replication origin firing in human cells. 2013, Pubmed
Burgers, Eukaryotic DNA Replication Fork. 2017, Pubmed
Calvi, Cell cycle control of chorion gene amplification. 1998, Pubmed
Cho, CDC7 kinase phosphorylates serine residues adjacent to acidic amino acids in the minichromosome maintenance 2 protein. 2006, Pubmed
Costa, The Initiation of Eukaryotic DNA Replication. 2022, Pubmed
de Beer, Molecular mechanism of NPF recognition by EH domains. 2000, Pubmed
Deegan, Phosphopeptide binding by Sld3 links Dbf4-dependent kinase to MCM replicative helicase activation. 2016, Pubmed
de Munnik, Meier-Gorlin syndrome. 2015, Pubmed
Dewar, Mechanisms of DNA replication termination. 2017, Pubmed , Xenbase
Douglas, Recruitment of Mcm10 to Sites of Replication Initiation Requires Direct Binding to the Minichromosome Maintenance (MCM) Complex. 2016, Pubmed
Douglas, The mechanism of eukaryotic CMG helicase activation. 2018, Pubmed
Evrony, Integrated genome and transcriptome sequencing identifies a noncoding mutation in the genome replication factor DONSON as the cause of microcephaly-micromelia syndrome. 2017, Pubmed
Fang, Sld3-MCM Interaction Facilitated by Dbf4-Dependent Kinase Defines an Essential Step in Eukaryotic DNA Replication Initiation. 2016, Pubmed
Fragkos, DNA replication origin activation in space and time. 2015, Pubmed
Gillespie, DDK: The Outsourced Kinase of Chromosome Maintenance. 2022, Pubmed
Hashimoto, Xenopus Cut5 is essential for a CDK-dependent process in the initiation of DNA replication. 2003, Pubmed , Xenbase
Hashimoto, Mitotic entry drives replisome disassembly at stalled replication forks. 2018, Pubmed , Xenbase
Hashimoto, Ongoing replication forks delay the nuclear envelope breakdown upon mitotic entry. 2021, Pubmed , Xenbase
Hashimoto, Mre11 exonuclease activity promotes irreversible mitotic progression under replication stress. 2022, Pubmed , Xenbase
Hashimoto, Rad51 protects nascent DNA from Mre11-dependent degradation and promotes continuous DNA synthesis. 2010, Pubmed , Xenbase
Hashimoto, RAD51- and MRE11-dependent reassembly of uncoupled CMG helicase complex at collapsed replication forks. 2011, Pubmed , Xenbase
Heller, Eukaryotic origin-dependent DNA replication in vitro reveals sequential action of DDK and S-CDK kinases. 2011, Pubmed
Huang, The DNA translocase FANCM/MHF promotes replication traverse of DNA interstrand crosslinks. 2013, Pubmed
Huang, Remodeling of Interstrand Crosslink Proximal Replisomes Is Dependent on ATR, FANCM, and FANCD2. 2019, Pubmed
Jares, Xenopus cdc7 function is dependent on licensing but not on XORC, XCdc6, or CDK activity and is required for XCdc45 loading. 2000, Pubmed , Xenbase
Kamada, Structure of the human GINS complex and its assembly and functional interface in replication initiation. 2007, Pubmed
Kamimura, Sld2, which interacts with Dpb11 in Saccharomyces cerevisiae, is required for chromosomal DNA replication. 1998, Pubmed
Knapp, Linked-read genome sequencing identifies biallelic pathogenic variants in DONSON as a novel cause of Meier-Gorlin syndrome. 2020, Pubmed
Kubota, Determination of initiation of DNA replication before and after nuclear formation in Xenopus egg cell free extracts. 1993, Pubmed , Xenbase
Kubota, A novel ring-like complex of Xenopus proteins essential for the initiation of DNA replication. 2003, Pubmed , Xenbase
Kumagai, MTBP, the partner of Treslin, contains a novel DNA-binding domain that is essential for proper initiation of DNA replication. 2017, Pubmed , Xenbase
Kumagai, Treslin collaborates with TopBP1 in triggering the initiation of DNA replication. 2010, Pubmed , Xenbase
Kumagai, Direct regulation of Treslin by cyclin-dependent kinase is essential for the onset of DNA replication. 2011, Pubmed , Xenbase
Lesly, Rapid DNA Synthesis During Early Drosophila Embryogenesis Is Sensitive to Maternal Humpty Dumpty Protein Function. 2017, Pubmed
Li, The Eukaryotic CMG Helicase at the Replication Fork: Emerging Architecture Reveals an Unexpected Mechanism. 2018, Pubmed , Xenbase
Lin, Replication initiation: Implications in genome integrity. 2021, Pubmed
Mann, Defective sister-chromatid cohesion, aneuploidy and cancer predisposition in a mouse model of type II Rothmund-Thomson syndrome. 2005, Pubmed
Maric, Cdc48 and a ubiquitin ligase drive disassembly of the CMG helicase at the end of DNA replication. 2014, Pubmed
Masai, Phosphorylation of MCM4 by Cdc7 kinase facilitates its interaction with Cdc45 on the chromatin. 2006, Pubmed
Matsuno, The N-terminal noncatalytic region of Xenopus RecQ4 is required for chromatin binding of DNA polymerase alpha in the initiation of DNA replication. 2006, Pubmed , Xenbase
McGarry, Geminin, an inhibitor of DNA replication, is degraded during mitosis. 1998, Pubmed , Xenbase
Mimura, Xenopus Cdc45-dependent loading of DNA polymerase alpha onto chromatin under the control of S-phase Cdk. 1998, Pubmed , Xenbase
Moiseeva, Regulation of the initiation of DNA replication in human cells. 2018, Pubmed , Xenbase
Montagnoli, A Cdc7 kinase inhibitor restricts initiation of DNA replication and has antitumor activity. 2008, Pubmed
Moreno, Mechanisms of eukaryotic replisome disassembly. 2020, Pubmed , Xenbase
Moreno, Polyubiquitylation drives replisome disassembly at the termination of DNA replication. 2014, Pubmed , Xenbase
Morgan, Eps15 homology domain-NPF motif interactions regulate clathrin coat assembly during synaptic vesicle recycling. 2003, Pubmed
Muramatsu, CDK-dependent complex formation between replication proteins Dpb11, Sld2, Pol (epsilon}, and GINS in budding yeast. 2010, Pubmed
Parker, Mechanisms and regulation of DNA replication initiation in eukaryotes. 2017, Pubmed
Ramer, Dbf4 and Cdc7 proteins promote DNA replication through interactions with distinct Mcm2-7 protein subunits. 2013, Pubmed
Randell, Mec1 is one of multiple kinases that prime the Mcm2-7 helicase for phosphorylation by Cdc7. 2010, Pubmed
Reynolds, Mutations in DONSON disrupt replication fork stability and cause microcephalic dwarfism. 2017, Pubmed
Sangrithi, Initiation of DNA replication requires the RECQL4 protein mutated in Rothmund-Thomson syndrome. 2005, Pubmed , Xenbase
Sansam, A vertebrate gene, ticrr, is an essential checkpoint and replication regulator. 2010, Pubmed
Schulz, Microcephaly, short stature, and limb abnormality disorder due to novel autosomal biallelic DONSON mutations in two German siblings. 2018, Pubmed
Semlow, Mechanisms of Vertebrate DNA Interstrand Cross-Link Repair. 2021, Pubmed
Sheu, Cdc7-Dbf4 phosphorylates MCM proteins via a docking site-mediated mechanism to promote S phase progression. 2006, Pubmed
Sheu, The Dbf4-Cdc7 kinase promotes S phase by alleviating an inhibitory activity in Mcm4. 2010, Pubmed
Tada, Repression of origin assembly in metaphase depends on inhibition of RLF-B/Cdt1 by geminin. 2001, Pubmed , Xenbase
Tak, A CDK-catalysed regulatory phosphorylation for formation of the DNA replication complex Sld2-Dpb11. 2006, Pubmed
Takahashi, Cdc7-Drf1 is a developmentally regulated protein kinase required for the initiation of vertebrate DNA replication. 2005, Pubmed , Xenbase
Takayama, GINS, a novel multiprotein complex required for chromosomal DNA replication in budding yeast. 2003, Pubmed
Tanaka, Origin association of Sld3, Sld7, and Cdc45 proteins is a key step for determination of origin-firing timing. 2011, Pubmed
Tanaka, Efficient initiation of DNA replication in eukaryotes requires Dpb11/TopBP1-GINS interaction. 2013, Pubmed , Xenbase
Tanaka, Helicase activation and establishment of replication forks at chromosomal origins of replication. 2013, Pubmed
Tanaka, CDK-dependent phosphorylation of Sld2 and Sld3 initiates DNA replication in budding yeast. 2007, Pubmed
Tsuji, Essential role of phosphorylation of MCM2 by Cdc7/Dbf4 in the initiation of DNA replication in mammalian cells. 2006, Pubmed
van Deursen, Mcm10 associates with the loaded DNA helicase at replication origins and defines a novel step in its activation. 2012, Pubmed
Van Hatten, The Xenopus Xmus101 protein is required for the recruitment of Cdc45 to origins of DNA replication. 2002, Pubmed , Xenbase
Volpi, The role of DDK and Treslin-MTBP in coordinating replication licensing and pre-initiation complex formation. 2021, Pubmed , Xenbase
Walter, Evidence for sequential action of cdc7 and cdk2 protein kinases during initiation of DNA replication in Xenopus egg extracts. 2000, Pubmed , Xenbase
Xu, MCM10 mediates RECQ4 association with MCM2-7 helicase complex during DNA replication. 2009, Pubmed , Xenbase
Xu, Molecular Mechanisms of the RECQ4 Pathogenic Mutations. 2021, Pubmed
Yeeles, Regulated eukaryotic DNA replication origin firing with purified proteins. 2015, Pubmed
Zegerman, Evolutionary conservation of the CDK targets in eukaryotic DNA replication initiation. 2015, Pubmed
Zegerman, Phosphorylation of Sld2 and Sld3 by cyclin-dependent kinases promotes DNA replication in budding yeast. 2007, Pubmed
Zhang, DNA interstrand cross-link repair requires replication-fork convergence. 2015, Pubmed , Xenbase
Zhang, DONSON and FANCM associate with different replisomes distinguished by replication timing and chromatin domain. 2020, Pubmed
Zhang, Replication of the Mammalian Genome by Replisomes Specific for Euchromatin and Heterochromatin. 2021, Pubmed
