Click here to close
Hello! We notice that you are using Internet Explorer, which is not supported by Xenbase and may cause the site to display incorrectly.
We suggest using a current version of Chrome,
FireFox, or Safari.
Biol Open
2023 Aug 15;128:. doi: 10.1242/bio.059862.
Show Gene links
Show Anatomy links
Isolation and evaluation of erythroid progenitors in the livers of larval, froglet, and adult Xenopus tropicalis.
Omata K, Nomura I, Hirata A, Yonezuka Y, Muto H, Kuriki R, Jimbo K, Ogasa K, Kato T.
???displayArticle.abstract???
Xenopus liver maintains erythropoietic activity from the larval to the adult stage. During metamorphosis, thyroid hormone mediates apoptosis of larval-type erythroid progenitors and proliferation of adult-type erythroid progenitors, and a globin switch occurs during this time. In addition, the whole body mass and the liver also change; however, whether there is a change in the absolute number of erythroid progenitors is unclear. To isolate and evaluate erythroid progenitors in the Xenopus liver, we developed monoclonal ER9 antibodies against the erythropoietin receptor (EPOR) of Xenopus. ER9 recognized erythrocytes, but not white blood cells or thrombocytes. The specificity of ER9 for EPOR manifested as its inhibitory effect on the proliferation of a Xenopus EPOR-expressing cell line. Furthermore, ER9 recognition was consistent with epor gene expression. ER9 staining with acridine orange (AO) allowed erythrocyte fractionation through fluorescence-activated cell sorting. The ER9+ and AO-red (AOr)high fractions were highly enriched in erythroid progenitors and primarily localized to the liver. The method developed using ER9 and AO was also applied to larvae and froglets with different progenitor populations from adult frogs. The liver to body weight and the number of ER9+ AOrhigh cells per unit body weight were significantly higher in adults than in larvae and froglets, and the number of ER9+ AOrhigh cells per unit liver weight was the highest in froglets. Collectively, our results show increased erythropoiesis in the froglet liver and demonstrate growth-dependent changes in erythropoiesis patterns in specific organs of Xenopus.
???displayArticle.pubmedLink???
37421150 ???displayArticle.pmcLink???PMC10399205 ???displayArticle.link???Biol Open ???displayArticle.grants???[+]
Fig.1.
Specificity of anti-Xenopus laevis erythropoietin receptor monoclonal antibody. (A-B) Reactivities of ER3, ER9, and ER11 to FDC/P2 cell line (A) or xlEPOR-FDC/P2 cell line (B). Cells that did not react with the antibody were used as the negative control. A total of 50,000 cells were analyzed. (C) Reactivities of ER3, ER9, and ER11 to the peripheral blood cells of X. laevis or X. tropicalis. A mouse IgG2a isotype control was used as the negative control. Ten thousand cells were analyzed. (D) Reactivity of ER9 to peripheral erythrocytes (top) or thrombocytes and white blood cells (bottom). Ten thousand cells were analyzed. (E) Fluorescent microscopic images of the cells acquired after staining with ER9-APC (blue) and AO (red). Original images were obtained in ×40 magnification. APC, allophycocyanin; TBC, thrombocyte; WBC, white blood cell.
Fig. 2.
Inhibition of xlEPOR-FDC/P2 proliferation by anti-xlEPOR monoclonal antibodies. (A) Proliferative response of xlEPOR-expressing FDC/P2 cell line to rmIL-3, recombinant xlEPO, xtEPO, and the mock control in the 2-(4-iodophenyl)-3-(4-nitrophenyl)-5-(2,4-disulfophenyl)-2H-tetrazolium (WST-1) assay. Symbols: filled circle, mIL-3 (ng mL−1); open triangle, xlEPO (%); open square, xtEPO (%); open circle, mock control (%). (B) Inhibitory effects of anti-xlEPOR monoclonal antibodies on the proliferation of xlEPOR-FDC/P2 cells induced by xlEPO. The concentration of xlEPO was ten times the EC50 in xlEPOR-FDC/P2 proliferation. (C) Inhibitory effects of ER9 on the proliferation of xlEPOR-FDC/P2 cells induced by rmIL-3, xlEPO, and xtEPO. The concentration of each cytokine was ten times the EC50 in xlEPOR-FDC/P2 proliferation.
Fig. 3.
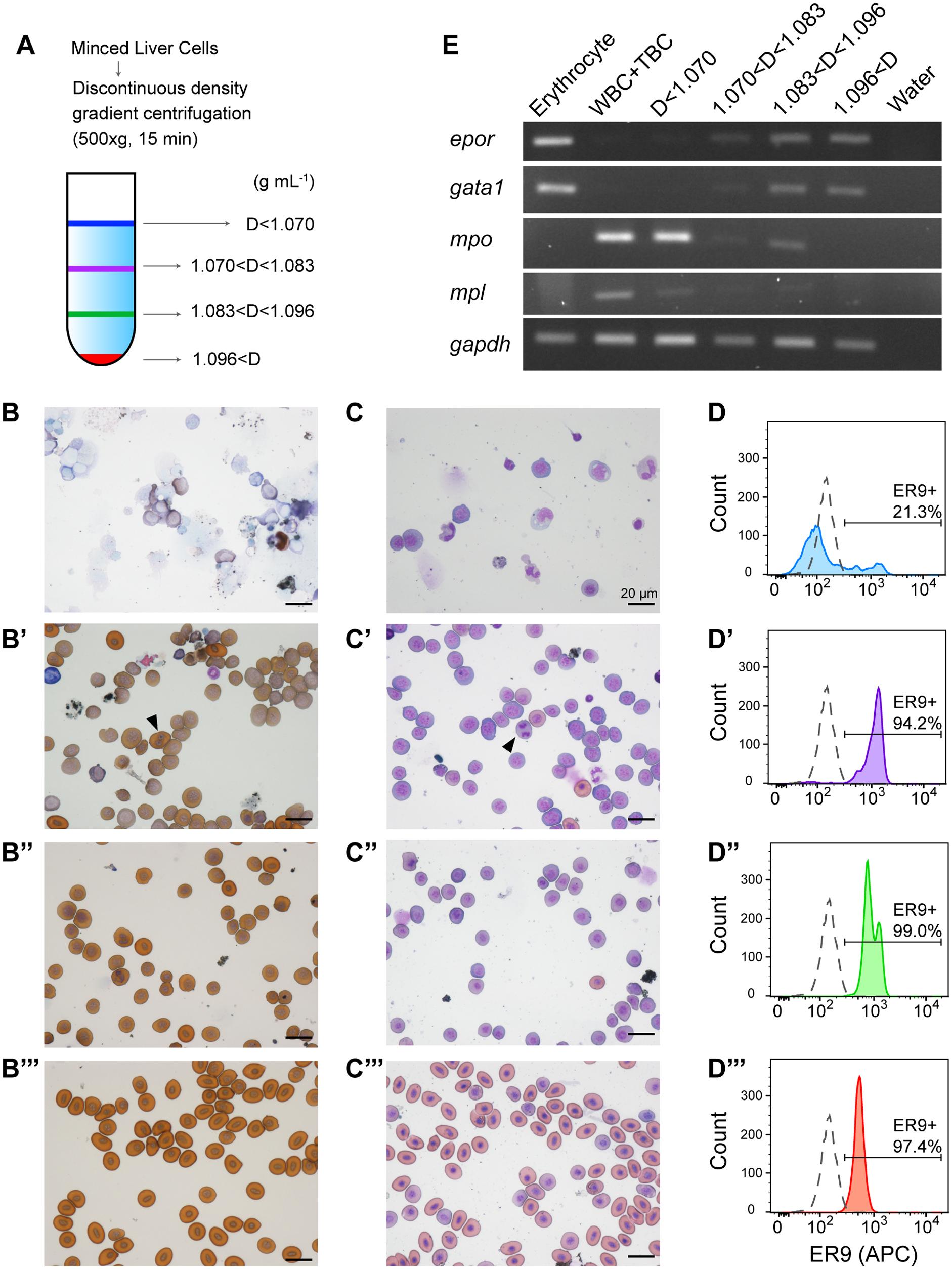
Reactivity of ER9 to erythroid progenitors. (A) Illustration of erythroid progenitor fractionation from the liver of X. tropicalis using discontinuous density gradient centrifugation. D represents the density (g mL−1). (B-C) Images of cells from the liver of X. tropicalis fractionated by discontinuous density gradient centrifugation and subjected to chemical staining (×40 magnification). (B) o-dianisidine Giemsa staining. (C) May–Grünwald–Giemsa staining. No prime symbol shows D<1.070; single prime shows 1.070<D<1.083; double prime shows 1.083<D<1.096; triple prime shows 1.096<D. (D) Histograms of ER9-APC showing the EPOR expression levels in the indicated fractions of X. tropicalis liver cells. Ten thousand cells from each sample were analyzed. (E) RT-PCR analysis for epor, gata1, mpo, mpl, and gapdh expression in the liver cells fractioned by density gradient centrifugation. Peripheral erythrocytes, white blood cells (WBC), and thrombocytes (TBC) fractioned by density gradient centrifugation were also analyzed as positive control for lineage-specific genes. APC, allophycocyanin; TBC, thrombocyte; WBC, white blood cell.
Fig. 4.
Gating of fractionation using ER9 and acridine orange. (A-C) Scatter gram plots and live cell gating before analysis. (A) forward scatter (FSC); (B) side scatter (SSC); (C) 4′, 6-diamidino-2-phenylindole, dihydrochloride (DAPI). (D) ER9 versus acridine orange (AO)-red staining showed the presence of three populations (P1, ER9+ AOrlow; P2, ER9+ AOrhigh; P3, ER9− AOrhigh) in the tissues potentially involved in erythropoiesis. Cells from the peripheral blood, liver, spleen, femurbone marrow, kidney, and lung tissues were analyzed. D represents the cell's density (g mL−1) fractioned by discontinuous density gradient centrifugation from the liver. The numbers written on the gate indicate the percentage of the population. Ten thousand cells from each sample were analyzed.
Fig. 5.
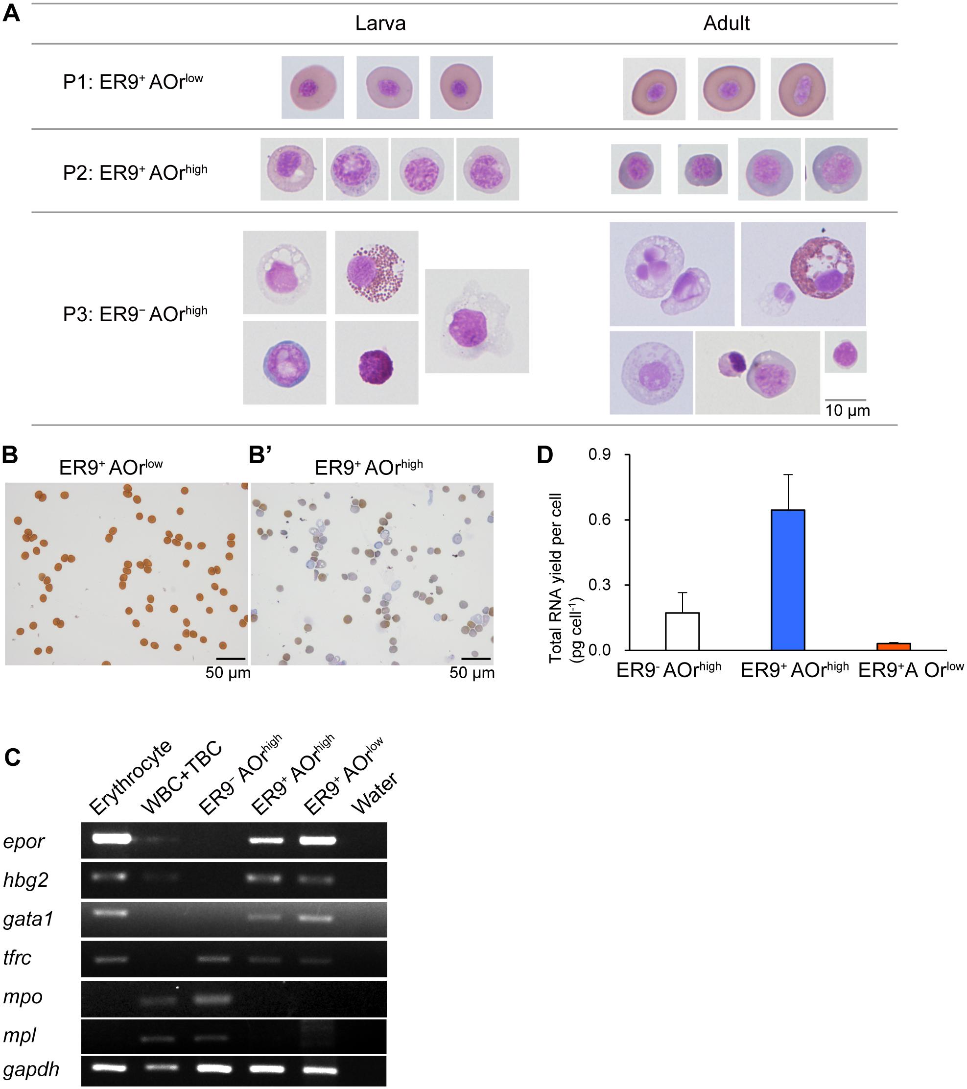
Images and gene expression of the cells sorted from the liver tissues based on EPOR expression. (A) Images of the cells in three populations (P1, ER9+ AOrlow; P2, ER9+ AOrhigh; P3, ER9− AOrhigh) stained by May–Grünwald–Giemsa method (×60 magnification). (B) ER9+ AOrlow (no prime symbol) and ER9+ AOrhigh (single prime) cells subjected to o-dianisidine Giemsa staining (×20 magnification). (C) RT-PCR results showing RT-PCR analysis for epor, hbg2, gata1, tfrc, mpo, mpl, and gapdh expression in ER9− AOrhigh, ER9+ AOrlow, and ER9+AOrhigh liver cells. Peripheral erythrocytes, white blood cells (WBC), and thrombocytes (TBC) fractioned by density gradient centrifugation were also analyzed as positive control for lineage-specific genes. (D) Bar graphs showing total RNA (pg) yield per cell in the indicated population. Total RNA was extracted by the acid guanidine-phenol-chloroform method. The bar plot for each parameter with the measured values and SD are shown (n=3).
Fig. 6.
Comparison of erythroid progenitor counts in the liver at different developmental stages. (A) Images showing the developmental stages of frogs used in the experiment. No prime symbol shows St. 54 (pre-metamorphosis); single prime shows St. 66 (immediately after metamorphosis); double prime shows adult frog. (B) FACS gating of ER9-APC versus AOr. Left, St. 54; middle, 66; right, adult frogs. The percentages are shown beside each flow-cytogram population with the s.d. (n=3). (C) The ratio of the mean fluorescent intensity (MFI) in ER9-APC, (D) liver-to-body weight ratio, (E) ER9+ AOrhigh counts per unit liver weight, and (F) ER9+ AOrhigh counts per unit body weight in stage 54, stage 66, and adult frogs. The bar plot for each parameter with the measured values and s.d. are shown (n=3). Statistically significant differences are indicated with *P<0.05 (Tukey's test). St, stage; AO, acridine orange; APC, allophycocyanin.
Fig. S1 (related to Fig. 5). Real-time PCR analysis comparing peripheral
erythrocytes and ER9+AOrhigh liver cells. A, epor; B, hbg2; C, gata1; D, tfrc.
n.s. shows there is no significant difference (n=3, p < 0.05, Tukey's test).
Fig. S2 (related to Fig. 6). Comparison of blood count (cells mL−1) between
larvae (St. 54), froglets (St. 60), and adults. The bar plot for each parameter with the
measured values and SD are shown (n = 4). There is no significant difference between
each developmental stage (n=4, p < 0.05, Tukey's test).
Aizawa,
Expression of erythropoietin receptor-like molecule in Xenopus laevis and erythrocytopenia upon administration of its recombinant soluble form.
2005, Pubmed,
Xenbase
Aizawa,
Expression of erythropoietin receptor-like molecule in Xenopus laevis and erythrocytopenia upon administration of its recombinant soluble form.
2005,
Pubmed
,
Xenbase Broudy,
Erythropoietin receptor characteristics on primary human erythroid cells.
1991,
Pubmed Brownlie,
Characterization of embryonic globin genes of the zebrafish.
2003,
Pubmed Chen,
Resolving the distinct stages in erythroid differentiation based on dynamic changes in membrane protein expression during erythropoiesis.
2009,
Pubmed Chomczynski,
Single-step method of RNA isolation by acid guanidinium thiocyanate-phenol-chloroform extraction.
1987,
Pubmed D'Andrea,
Erythropoietin receptor. Subunit structure and activation.
1990,
Pubmed Elliott,
Anti-Epo receptor antibodies do not predict Epo receptor expression.
2006,
Pubmed Hellsten,
The genome of the Western clawed frog Xenopus tropicalis.
2010,
Pubmed
,
Xenbase Hu,
Isolation and functional characterization of human erythroblasts at distinct stages: implications for understanding of normal and disordered erythropoiesis in vivo.
2013,
Pubmed Igawa,
Inbreeding Ratio and Genetic Relationships among Strains of the Western Clawed Frog, Xenopus tropicalis.
2015,
Pubmed
,
Xenbase Ishizuya-Oka,
Apoptosis in amphibian organs during metamorphosis.
2010,
Pubmed
,
Xenbase Johnson,
Changes in liver volume from birth to adulthood: a meta-analysis.
2005,
Pubmed Jurd,
The investigation of Xenopus laevis hemoglobins during development by a fluorescent antibody.
1969,
Pubmed
,
Xenbase Kanamura,
Fine structure and function of hepatocytes during development.
1990,
Pubmed Kashiwagi,
Xenopus tropicalis: an ideal experimental animal in amphibia.
2010,
Pubmed
,
Xenbase Ketteler,
A functional green fluorescent protein-erythropoietin receptor despite physical separation of JAK2 binding site and tyrosine residues.
2002,
Pubmed Kobel,
Two transitions of haemoglobin expression in Xenopus: from embryonic to larval and from larval to adult.
1983,
Pubmed
,
Xenbase Krantz,
Erythropoietin.
1991,
Pubmed Liao,
Publisher Correction: Cell landscape of larval and adult Xenopus laevis at single-cell resolution.
2022,
Pubmed Maclean,
RNA synthesis in Xenopus erythrocytes.
1973,
Pubmed
,
Xenbase Mukhi,
Gene switching at Xenopus laevis metamorphosis.
2010,
Pubmed
,
Xenbase Myneni,
Differences in Steady-State Erythropoiesis in Different Mouse Bones and Postnatal Spleen.
2021,
Pubmed Nagasawa,
The influence of artificially introduced N-glycosylation sites on the in vitro activity of Xenopus laevis erythropoietin.
2015,
Pubmed
,
Xenbase Nijhof,
Isolation and characterization of the erythroid progenitor cell: CFU-E.
1983,
Pubmed Nogawa-Kosaka,
Identification of erythroid progenitors induced by erythropoietic activity in Xenopus laevis.
2011,
Pubmed
,
Xenbase Nogawa-Kosaka,
Structural and biological properties of erythropoietin in Xenopus laevis.
2010,
Pubmed
,
Xenbase Okui,
Development of Erythroid Progenitors under Erythropoietin Stimulation in Xenopus laevis Larval Liver.
2016,
Pubmed
,
Xenbase Okui,
Quantification and localization of erythropoietin-receptor-expressing cells in the liver of Xenopus laevis.
2013,
Pubmed
,
Xenbase Sasaki,
Characterization of erythropoietin receptor of murine erythroid cells.
1987,
Pubmed Sato,
Flow cytometric analysis of Xenopus laevis and X. tropicalis blood cells using acridine orange.
2018,
Pubmed
,
Xenbase Session,
Genome evolution in the allotetraploid frog Xenopus laevis.
2016,
Pubmed
,
Xenbase Stamatoyannopoulos,
Control of globin gene expression during development and erythroid differentiation.
2005,
Pubmed Tamori,
Conversion of red blood cells (RBCs) from the larval to the adult type during metamorphosis in Xenopus: specific removal of mature larval-type RBCs by apoptosis.
2000,
Pubmed
,
Xenbase Tata,
Early metamorphic competence of Xenopus larvae.
1968,
Pubmed
,
Xenbase Thomé,
Ratiometric analysis of Acridine Orange staining in the study of acidic organelles and autophagy.
2016,
Pubmed Tong,
The membrane-proximal region of the thrombopoietin receptor confers its high surface expression by JAK2-dependent and -independent mechanisms.
2006,
Pubmed Vollmar,
In vivo quantification of ageing changes in the rat liver from early juvenile to senescent life.
2002,
Pubmed Zahn,
Normal Table of Xenopus development: a new graphical resource.
2022,
Pubmed
,
Xenbase