XB-ART-59852
Cell Insight
2023 Apr 01;22:100088. doi: 10.1016/j.cellin.2023.100088.
Show Gene links
Show Anatomy links
Inhibition of TRPP3 by calmodulin through Ca2+/calmodulin-dependent protein kinase II.
Liu X, Wang Y, Weng Z, Xu Q, Zhou C, Tang J, Chen XZ.
???displayArticle.abstract???
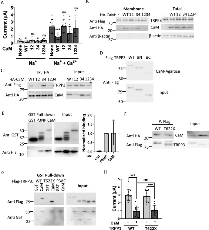
Transient receptor potential (TRP) polycystin-3 (TRPP3) is a non-selective cation channel activated by Ca2+ and protons and is involved in regulating ciliary Ca2+ concentration, hedgehog signaling and sour tasting. The TRPP3 channel function and regulation are still not well understood. Here we investigated regulation of TRPP3 by calmodulin (CaM) by means of electrophysiology and Xenopus oocytes as an expression model. We found that TRPP3 channel function is enhanced by calmidazolium, a CaM antagonist, and inhibited by CaM through binding of the CaM N-lobe to a TRPP3 C-terminal domain not overlapped with the EF-hand. We further revealed that the TRPP3/CaM interaction promotes phosphorylation of TRPP3 at threonine 591 by Ca2+/CaM-dependent protein kinase II, which mediates the inhibition of TRPP3 by CaM.
???displayArticle.pubmedLink??? 37193065
???displayArticle.pmcLink??? PMC10134200
???displayArticle.link??? Cell Insight
Species referenced: Xenopus
Genes referenced: shh
GO keywords: cation channel activity
???attribute.lit??? ???displayArticles.show???
References [+] :
Alberdi,
Uncoupling PIP2-calmodulin regulation of Kv7.2 channels by an assembly destabilizing epileptogenic mutation.
2015, Pubmed
Alberdi, Uncoupling PIP2-calmodulin regulation of Kv7.2 channels by an assembly destabilizing epileptogenic mutation. 2015, Pubmed
Baik, Ca2+/calmodulin-dependent regulation of polycystic kidney disease 2-like-1 by binding at C-terminal domain. 2020, Pubmed
Bate, A Novel Mechanism for Calmodulin-Dependent Inactivation of Transient Receptor Potential Vanilloid 6. 2018, Pubmed
Ben Johny, Dynamic switching of calmodulin interactions underlies Ca2+ regulation of CaV1.3 channels. 2013, Pubmed
Ben-Johny, Towards a Unified Theory of Calmodulin Regulation (Calmodulation) of Voltage-Gated Calcium and Sodium Channels. 2015, Pubmed
Braun, Contribution of potential EF hand motifs to the calcium-dependent gating of a mouse brain large conductance, calcium-sensitive K(+) channel. 2001, Pubmed
Cai, Autoinhibition of TRPV6 Channel and Regulation by PIP2. 2020, Pubmed
Cao, Interplay between calmodulin and phosphatidylinositol 4,5-bisphosphate in Ca2+-induced inactivation of transient receptor potential vanilloid 6 channels. 2013, Pubmed , Xenbase
Chin, Calmodulin: a prototypical calcium sensor. 2000, Pubmed
Dai, Permeation and inhibition of polycystin-L channel by monovalent organic cations. 2006, Pubmed , Xenbase
Dai, Inhibition of TRPP3 channel by amiloride and analogs. 2007, Pubmed , Xenbase
DeCaen, Direct recording and molecular identification of the calcium channel of primary cilia. 2013, Pubmed
DeCaen, Atypical calcium regulation of the PKD2-L1 polycystin ion channel. 2016, Pubmed
Delling, Primary cilia are specialized calcium signalling organelles. 2013, Pubmed
DeMaria, Calmodulin bifurcates the local Ca2+ signal that modulates P/Q-type Ca2+ channels. 2001, Pubmed
Derler, Dynamic but not constitutive association of calmodulin with rat TRPV6 channels enables fine tuning of Ca2+-dependent inactivation. 2006, Pubmed
Deschênes, Isoform-specific modulation of voltage-gated Na(+) channels by calmodulin. 2002, Pubmed
Deutsch, The birth of a channel. 2003, Pubmed
Dosemeci, Regulation of phosphorylation at the postsynaptic density during different activity states of Ca2+/calmodulin-dependent protein kinase II. 2010, Pubmed
Falcón, TRP Channels: Current Perspectives in the Adverse Cardiac Remodeling. 2019, Pubmed
Gabelli, Calmodulin and Ca(2+) control of voltage gated Na(+) channels. 2016, Pubmed
Gardill, The voltage-gated sodium channel EF-hands form an interaction with the III-IV linker that is disturbed by disease-causing mutations. 2018, Pubmed
Gordon-Shaag, Mechanism of Ca(2+)-dependent desensitization in TRP channels. 2008, Pubmed
Hasan, Ca2+ Regulation of TRP Ion Channels. 2018, Pubmed
Huang, Identification of CaMKII phosphorylation sites in Connexin43 by high-resolution mass spectrometry. 2011, Pubmed
Hughes, Structural insights on TRPV5 gating by endogenous modulators. 2018, Pubmed
Hussein, Acid-induced off-response of PKD2L1 channel in Xenopus oocytes and its regulation by Ca(2.). 2015, Pubmed , Xenbase
Ishimaru, Transient receptor potential family members PKD1L3 and PKD2L1 form a candidate sour taste receptor. 2006, Pubmed
Iwamoto, Calmodulin interacts with ATP binding cassette transporter A1 to protect from calpain-mediated degradation and upregulates high-density lipoprotein generation. 2010, Pubmed
Joiner, Calmodulin regulates assembly and trafficking of SK4/IK1 Ca2+-activated K+ channels. 2001, Pubmed
Kovalevskaya, The TRPV5/6 calcium channels contain multiple calmodulin binding sites with differential binding properties. 2012, Pubmed , Xenbase
Kwon, Integration of phosphoinositide- and calmodulin-mediated regulation of TRPC6. 2007, Pubmed
Li, Direct binding of alpha-actinin enhances TRPP3 channel activity. 2007, Pubmed
Li, Troponin I binds polycystin-L and inhibits its calcium-induced channel activation. 2003, Pubmed , Xenbase
Li, The calcium-binding EF-hand in polycystin-L is not a domain for channel activation and ensuing inactivation. 2002, Pubmed , Xenbase
Liu, Modulation of the human polycystin-L channel by voltage and divalent cations. 2002, Pubmed , Xenbase
Lu, Deficiency of PKD2L1 (TRPP3) Exacerbates Pathological Cardiac Hypertrophy by Augmenting NCX1-Mediated Mitochondrial Calcium Overload. 2018, Pubmed
Mercado, Ca2+-dependent desensitization of TRPV2 channels is mediated by hydrolysis of phosphatidylinositol 4,5-bisphosphate. 2010, Pubmed
Nilius, Transient receptor potential channels meet phosphoinositides. 2008, Pubmed
Nomura, Identification of PKDL, a novel polycystic kidney disease 2-like gene whose murine homologue is deleted in mice with kidney and retinal defects. 1998, Pubmed
Numazaki, Structural determinant of TRPV1 desensitization interacts with calmodulin. 2003, Pubmed
Park, The role of calmodulin in regulating calcium-permeable PKD2L1 channel activity. 2019, Pubmed
Park, Identification of clustered phosphorylation sites in PKD2L1: how PKD2L1 channel activation is regulated by cyclic adenosine monophosphate signaling pathway. 2018, Pubmed
Pei, Molecular genetics of autosomal dominant polycystic kidney disease. 2003, Pubmed
Peterson, Calmodulin is the Ca2+ sensor for Ca2+ -dependent inactivation of L-type calcium channels. 1999, Pubmed
Petri, Structure of the EF-hand domain of polycystin-2 suggests a mechanism for Ca2+-dependent regulation of polycystin-2 channel activity. 2010, Pubmed
Rhoads, Sequence motifs for calmodulin recognition. 1997, Pubmed
Schumacher, Structure of the gating domain of a Ca2+-activated K+ channel complexed with Ca2+/calmodulin. 2001, Pubmed
Singh, Mechanism of calmodulin inactivation of the calcium-selective TRP channel TRPV6. 2018, Pubmed
Songyang, A structural basis for substrate specificities of protein Ser/Thr kinases: primary sequence preference of casein kinases I and II, NIMA, phosphorylase kinase, calmodulin-dependent kinase II, CDK5, and Erk1. 1996, Pubmed
Stefan, An allosteric model of calmodulin explains differential activation of PP2B and CaMKII. 2008, Pubmed
Sternberg, Pkd2l1 is required for mechanoception in cerebrospinal fluid-contacting neurons and maintenance of spine curvature. 2018, Pubmed
Sun, Ca2+ homeostasis regulates Xenopus oocyte maturation. 2008, Pubmed , Xenbase
Tobelaim, Competition of calcified calmodulin N lobe and PIP2 to an LQT mutation site in Kv7.1 channel. 2017, Pubmed
Trudeau, Mechanism of calcium/calmodulin inhibition of rod cyclic nucleotide-gated channels. 2002, Pubmed , Xenbase
Trudeau, Calcium/calmodulin modulation of olfactory and rod cyclic nucleotide-gated ion channels. 2003, Pubmed
Vangeel, Transient Receptor Potential Channels and Calcium Signaling. 2019, Pubmed
Vien, Disrupting polycystin-2 EF hand Ca2+ affinity does not alter channel function or contribute to polycystic kidney disease. 2020, Pubmed
Vinayagam, Structural basis of TRPC4 regulation by calmodulin and pharmacological agents. 2020, Pubmed , Xenbase
Wang, The effector domain of myristoylated alanine-rich C kinase substrate binds strongly to phosphatidylinositol 4,5-bisphosphate. 2001, Pubmed
Wang, The ion channel function of polycystin-1 in the polycystin-1/polycystin-2 complex. 2019, Pubmed , Xenbase
Wen, Calmodulin is an auxiliary subunit of KCNQ2/3 potassium channels. 2002, Pubmed
White, Definition of optimal substrate recognition motifs of Ca2+-calmodulin-dependent protein kinases IV and II reveals shared and distinctive features. 1998, Pubmed
Wu, Identification of PKD2L, a human PKD2-related gene: tissue-specific expression and mapping to chromosome 10q25. 1998, Pubmed
Yang, Receptor for activated C kinase 1 (RACK1) inhibits function of transient receptor potential (TRP)-type channel Pkd2L1 through physical interaction. 2012, Pubmed , Xenbase
Zhang, Calmodulin mediates calcium-dependent inactivation of N-methyl-D-aspartate receptors. 1998, Pubmed
Zheng, Direct Binding between Pre-S1 and TRP-like Domains in TRPP Channels Mediates Gating and Functional Regulation by PIP2. 2018, Pubmed , Xenbase
Zheng, Regulation of TRPP3 Channel Function by N-terminal Domain Palmitoylation and Phosphorylation. 2016, Pubmed , Xenbase
