Click here to close
Hello! We notice that you are using Internet Explorer, which is not supported by Xenbase and may cause the site to display incorrectly.
We suggest using a current version of Chrome,
FireFox, or Safari.
J Dev Biol
2023 May 31;112:. doi: 10.3390/jdb11020024.
Show Gene links
Show Anatomy links
Jak2 and Jaw Muscles Are Required for Buccopharyngeal Membrane Perforation during Mouth Development.
Dickinson AJG.
???displayArticle.abstract???
The mouth is a central feature of our face, without which we could not eat, breathe, or communicate. A critical and early event in mouth formation is the creation of a "hole" which connects the digestive system and the external environment. This hole, which has also been called the primary or embryonic mouth in vertebrates, is initially covered by a 1-2 cell layer thick structure called the buccopharyngeal membrane. When the buccopharyngeal membrane does not rupture, it impairs early mouth functions and may also lead to further craniofacial malformations. Using a chemical screen in an animal model (Xenopus laevis) and genetic data from humans, we determined that Janus kinase 2 (Jak2) has a role in buccopharyngeal membrane rupture. We have determined that decreased Jak2 function, using antisense morpholinos or a pharmacological antagonist, caused a persistent buccopharyngeal membrane as well as the loss of jaw muscles. Surprisingly, we observed that the jaw muscle compartments were connected to the oral epithelium that is continuous with the buccopharyngeal membrane. Severing such connections resulted in buccopharyngeal membrane buckling and persistence. We also noted puncta accumulation of F-actin, an indicator of tension, in the buccopharyngeal membrane during perforation. Taken together, the data has led us to a hypothesis that muscles are required to exert tension across the buccopharyngeal membrane, and such tension is necessary for its perforation.
???displayArticle.pubmedLink???
37367478 ???displayArticle.pmcLink???PMC10298892 ???displayArticle.link???J Dev Biol ???displayArticle.grants???[+]
Figure 1. Buccopharyngeal membrane rupture and chemical screen. (A) Frontal view of the face of an embryo at stage 39 prior to the perforation of the buccopharyngeal membrane. (B–F’) magnified images of the mouth at progressive points of buccopharyngeal membrane perforation. In the prime labeled images, the buccopharyngeal membrane is shaded blue. Each image is from a different embryo that represents the most common appearance at each stage (from over 200 embryos examined in 10 biological replicates). (G) Schematic outlining the chemical screen. (H–O) A subset of representative embryos treated with select chemicals causing a persistent buccopharyngeal membrane but with a stomodeum present. The presumptive mouth is outlined in blue dots. The National Service Center Number identifier is shown above each embryo. (P) Protein symbols of select targets of chemicals causing a persistent buccopharyngeal membrane. (Q) The top functional categories identified from the targets of chemicals causing a persistent buccopharyngeal membrane. The GO identifier is in brackets. Abbreviations: # = number, st. = stage.
Figure 2. Copy Number Variants in patients with Choanal Atresia. (A) Schematic showing where the airway blockage can occur in Choanal Atresia. (B) Select genes with copy number deletions identified in patients with Choanal Atresia known to be important in development. (C) The top functional categories identified from copy number deletions in patients with Choanal Atresia. The GO identifier is in brackets. (D) Overlap in genes identified in the chemical and genetic screens identifies JAK2. Abbreviations: # = number.
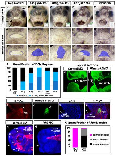
Figure 3. Jak2 knockdown affects the buccopharyngeal membrane and cranial muscles. (A–E’’) Frontal view of the face of representative embryos at stages 40–41 showing ruptured or persisting buccopharyngeal membranes (images from n = 60, 3 biological replicates for each treatment). The bottom right corner shows an image of the injection site/stage. Prime-labeled images show magnified images of the mouth and the double-prime-labeled images show the same images with the buccopharyngeal membrane shaded in blue. (F) Shows relative percentages of embryos with an intact, partially intact, or absent buccopharyngeal membrane (n = 60 for each group, 3 biological replicates). (G,H) Optical sagittal section through the head of representative controls and jak2 morphants. The buccopharyngeal membrane is absent in the control and is present but thin in the jak2 morphants (n = 12, 2 biological replicates). (I–L) Representative thick agarose section through the face showing phosphor-‘JAK2 and 12/101 immunofluorescence. (I) phospho-Jak2 (red), (J) 12/101 = muscle-specific antibody (green), (K) DAPI (blue), (L) merge. (M,N) Lateral views of representative embryos showing 12/101 muscle labeling (red) in control and jak2 morphants and counterstained with DAPI (blue). White arrows point to the location of the mouth. (O) Quantification of the presence of cranial muscles in control and jak2 morphants (n = 60, 2 biological reps). Abbreviations; BPM = buccopharyngeal membrane, nos = nostril, MO = morpholino, levator mandibulae longus = lml, orbithyoidus = orb, angularis = an.
Figure 4. Cranial muscles are required for buccopharyngeal membrane rupture. (A–C) Lateral views of embryos showing cranial muscles (red) and counterstained with DAPI (blue) (best images from 10 embryos imaged at each stage). White arrows show the location of the developing mouth. (D) Proportion of embryos that had a fully intact, partially intact, or absent buccopharyngeal membrane after myoD knockdown or treatment with a muscle inhibitor (BTS) compared to controls (n = 60, 3 biological replicates for each treatment). (E–H’’) Frontal views of representative embryos injected with myoD morpholinos or treated with an inhibitor of muscle function (BTS). Prime-labeled images show magnified images of the mouth, and the double-prime-labeled images show the buccopharyngeal membrane shaded in blue. Abbreviations: levator mandibulae longus = lml, orbithyoidus = orb, angularis = an, BPM = buccopharyngeal membrane.
Figure 5. (A–L) Muscle and oral cavity connections. (A,E,I) Schematics of the lateral views of embryos showing locations of the corresponding sections. (B,C,F,G,J–L) Transverse sections labeled with antibodies to detect muscle-specific protein (12/101 in red), laminin (green), and counterstained with DAPI (blue). Images were chosen from representative images taken from 20 different embryos in 2 biological replicates. White arrows indicate laminin that bridges the oral cavity and muscle compartments. (D,H) Plastic section stained with Giemsa showing representative images of the association between muscle and oral cavities (based on sections of 20 embryos in 2 biological replicates). Pink arrows indicate the connections between the muscle and the oral cavity. (M) Schematic of a frontal view showing the location of the surgical incisions. (N–S’) Shows the embryonic mouth and buccopharyngeal membrane in representative embryos before (0 min) and after sham or incisions (at 30 min and 5 h). Prime images show the buccopharyngeal membrane shaded in blue and the mouth outlined in blue dots. Representative images chosen from 50 embryos performed over 5 biological replicates. In R and S, the incised tissue is colored pink. (T,U) representative embryos 30 min after surgeries (or sham) sectioned and labeled with phalloidin to show the cellular arrangements in the buccopharyngeal membrane. Shows representative images taken from a total of 10 embryos in 2 biological replicates, Abbreviations: oc = oral cavity, BPM = buccopharyngeal membrane, cg = cement gland.
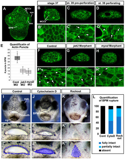
Figure 6. Actin dynamics and buccopharyngeal perforation. (A–G) Actin dynamics revealed by phalloidin labeling during buccopharyngeal membrane perforation. (A) Shows a frontal view of the face at stage 39 (representative from 30 embryos in 4 biological replicates). (B) The buccopharyngeal membrane at stage 37 when the mouth shape is round. (C) The buccopharyngeal membrane at stage 39 just prior to perforation. Note the puncta spots and accumulation of F-actin (white arrows). (D) The buccopharyngeal membrane during perforation shows accumulation of F-actin surrounding the holes. (E–H’) The buccopharyngeal membranes of control morphants (F), jak2 morphants (G), and myod morphants (H). (I–K’’) Images of representative embryos after treatment with cytochalasin D (1 μM) and Rockout (100 μM) from stages 37–40. Quantification of buccopharyngeal membrane rupture in embryos exposed to actin inhibitors shown in (L) (n = 60, 3 biological replicates).
Figure 7. Apoptosis and Model: (A) Cleaved caspase-3-positive cell (green) in the buccopharyngeal membrane pre-perforation (representative of 9 embryos, n = 20, 2 biological replicates). (B) Forces from the muscles generate tension on the buccopharyngeal membrane. Weakened spots, caused by weakened junctions and selective apoptosis, then permit the cells to be broken apart, allowing perforation.
Figure S1. Jak2 protein sequence and validation of the morpholino.
Figure S2. Removing the heart has no effect on buccopharyngeal membrane rupture and Cytochalasin D treatment has no effect on muscle development.
Figure S3. Face shape and size does not correlate with buccopharyngeal membrane perforation.
Figure S4. Cytochalasin D treatment does not overtly affect muscle development.
Adams,
Bioelectric signalling via potassium channels: a mechanism for craniofacial dysmorphogenesis in KCNJ2-associated Andersen-Tawil Syndrome.
2016, Pubmed,
Xenbase
Adams,
Bioelectric signalling via potassium channels: a mechanism for craniofacial dysmorphogenesis in KCNJ2-associated Andersen-Tawil Syndrome.
2016,
Pubmed
,
Xenbase Agarwal,
Persistent buccopharyngeal membrane: a report of two cases.
1996,
Pubmed Ambrosini,
Apoptotic forces in tissue morphogenesis.
2017,
Pubmed Amin,
Budgett's frog (Lepidobatrachus laevis): A new amphibian embryo for developmental biology.
2015,
Pubmed
,
Xenbase Arcand,
Persistent buccopharyngeal membrane.
1988,
Pubmed Assanasen,
Choanal atresia.
2009,
Pubmed Bousoik,
"Do We Know Jack" About JAK? A Closer Look at JAK/STAT Signaling Pathway.
2018,
Pubmed Chai,
Recent advances in craniofacial morphogenesis.
2006,
Pubmed Chandra,
Persistent buccopharyngeal membrane. Case report.
1974,
Pubmed Chen,
Mouth development.
2017,
Pubmed
,
Xenbase Chia,
Unilateral choanal atresia in identical twins: case report and literature review.
2002,
Pubmed Compagnucci,
Programmed Cell Death Not as Sledgehammer but as Chisel: Apoptosis in Normal and Abnormal Craniofacial Patterning and Development.
2021,
Pubmed Cotton,
Persistent buccopharyngeal membrane.
1988,
Pubmed Della Gaspera,
Mef2d acts upstream of muscle identity genes and couples lateral myogenesis to dermomyotome formation in Xenopus laevis.
2012,
Pubmed
,
Xenbase Dickinson,
Using frogs faces to dissect the mechanisms underlying human orofacial defects.
2016,
Pubmed
,
Xenbase Dickinson,
Development of the primary mouth in Xenopus laevis.
2006,
Pubmed
,
Xenbase Dickinson,
Positioning the extreme anterior in Xenopus: cement gland, primary mouth and anterior pituitary.
2007,
Pubmed
,
Xenbase Dickinson,
The Wnt antagonists Frzb-1 and Crescent locally regulate basement membrane dissolution in the developing primary mouth.
2009,
Pubmed
,
Xenbase Du,
FACEts of mechanical regulation in the morphogenesis of craniofacial structures.
2021,
Pubmed Duchemin,
Mechanically activated piezo channels modulate outflow tract valve development through the Yap1 and Klf2-Notch signaling axis.
2019,
Pubmed Edwards,
Modeling endoderm development and disease in Xenopus.
2021,
Pubmed
,
Xenbase Ferril,
Novel airway findings in a patient with 1p36 deletion syndrome.
2014,
Pubmed Firth,
DECIPHER: Database of Chromosomal Imbalance and Phenotype in Humans Using Ensembl Resources.
2009,
Pubmed Francis-West,
Craniofacial development: the tissue and molecular interactions that control development of the head.
2003,
Pubmed Friedland,
ECM-transmitted shear stress induces apoptotic cell extrusion in early breast gland development.
2022,
Pubmed Galkin,
Actin filaments as tension sensors.
2012,
Pubmed Gartlan,
Congenital oral synechiae.
1993,
Pubmed Gitton,
Evolving maps in craniofacial development.
2010,
Pubmed Grimaldi,
A Comprehensive Study of Soft Palate Development in Mice.
2015,
Pubmed Helms,
New insights into craniofacial morphogenesis.
2005,
Pubmed Houssin,
Role of JNK during buccopharyngeal membrane perforation, the last step of embryonic mouth formation.
2017,
Pubmed
,
Xenbase Jacox,
The extreme anterior domain is an essential craniofacial organizer acting through Kinin-Kallikrein signaling.
2014,
Pubmed
,
Xenbase Jacox,
Formation of a "Pre-mouth Array" from the Extreme Anterior Domain Is Directed by Neural Crest and Wnt/PCP Signaling.
2016,
Pubmed
,
Xenbase Jacox,
Facial transplants in Xenopus laevis embryos.
2014,
Pubmed
,
Xenbase Jang,
JAK-STAT pathway and myogenic differentiation.
2013,
Pubmed Jones,
The effects of muscular dystrophy on the craniofacial shape of Mus musculus.
2007,
Pubmed Katz,
Obstructive sleep apnea in infants.
2012,
Pubmed Kindberg,
Forced to communicate: Integration of mechanical and biochemical signaling in morphogenesis.
2020,
Pubmed Kurosaka,
Synergistic role of retinoic acid signaling and Gata3 during primitive choanae formation.
2021,
Pubmed Kurosaka,
Rdh10 loss-of-function and perturbed retinoid signaling underlies the etiology of choanal atresia.
2017,
Pubmed Kwong,
Current Updates on Choanal Atresia.
2015,
Pubmed Legius,
Holzgreve-Wagner-Rehder syndrome: Potter sequence associated with persistent buccopharyngeal membrane. A second observation.
1988,
Pubmed Lesciotto,
Choanal Atresia and Craniosynostosis: Development and Disease.
2018,
Pubmed Lightfoot,
The effects of muscular dystrophy on craniofacial growth in mice: a study of heterochrony and ontogenetic allometry.
1998,
Pubmed Matsuyuki,
Developmental changes in craniofacial morphology in subjects with Duchenne muscular dystrophy.
2006,
Pubmed Michailovici,
Craniofacial Muscle Development.
2015,
Pubmed Mulvihill,
The role of amniotic fluid in fetal nutrition.
1985,
Pubmed Park,
Conditional deletion of Jak2 reveals an essential role in hematopoiesis throughout mouse ontogeny: implications for Jak2 inhibition in humans.
2013,
Pubmed Paszek,
Tensional homeostasis and the malignant phenotype.
2005,
Pubmed Pillai,
Persistent buccopharyngeal membrane with cleft palate. A case report.
1990,
Pubmed Richman,
About face: signals and genes controlling jaw patterning and identity in vertebrates.
2003,
Pubmed Schmidt,
A role for FoxN3 in the development of cranial cartilages and muscles in Xenopus laevis (Amphibia: Anura: Pipidae) with special emphasis on the novel rostral cartilages.
2011,
Pubmed
,
Xenbase Shaw,
Mechanism of inhibition of skeletal muscle actomyosin by N-benzyl-p-toluenesulfonamide.
2003,
Pubmed Shwartz,
Muscle contraction controls skeletal morphogenesis through regulation of chondrocyte convergent extension.
2012,
Pubmed Soukup,
Development and evolution of the vertebrate primary mouth.
2013,
Pubmed Subramanian,
Mechanical force regulates tendon extracellular matrix organization and tenocyte morphogenesis through TGFbeta signaling.
2018,
Pubmed Sullivan,
Neurotransmitter signaling pathways required for normal development in Xenopus laevis embryos: a pharmacological survey screen.
2016,
Pubmed
,
Xenbase Tabler,
Hedgehog activity controls opening of the primary mouth.
2014,
Pubmed
,
Xenbase Thomas,
PANTHER: Making genome-scale phylogenetics accessible to all.
2022,
Pubmed Vorisek,
Mechanical strain triggers endothelial-to-mesenchymal transition of the endocardium in the immature heart.
2022,
Pubmed Watanabe,
The ultrastructure of oral (buccopharyngeal) membrane formation and rupture in the anuran embryo.
1984,
Pubmed Waterman,
Indirect immunofluorescent staining of fibronectin associated with the floor of the foregut during formation and rupture of the oral membrane in the chick embryo.
1980,
Pubmed Waterman,
Formation and perforation of closing plates in the chick embryo.
1985,
Pubmed Waterman,
Ultrastructure of oral (buccopharyngeal) membrane formation and rupture in the hamster embryo.
1977,
Pubmed Waterman,
The ultrastructure of oral (buccopharyngeal) membrane formation and rupture in the chick embryo.
1980,
Pubmed Zeng,
Mechanism of cell death of endothelial cells regulated by mechanical forces.
2022,
Pubmed Zhang,
Regulation of Hippo Signaling by Mechanical Signals and the Cytoskeleton.
2020,
Pubmed