XB-ART-59846
Front Cell Neurosci
2023 May 18;17:1175895. doi: 10.3389/fncel.2023.1175895.
Show Gene links
Show Anatomy links
Epilepsy in a mouse model of GNB1 encephalopathy arises from altered potassium (GIRK) channel signaling and is alleviated by a GIRK inhibitor.
Colombo S, Reddy HP, Petri S, Williams DJ, Shalomov B, Dhindsa RS, Gelfman S, Krizay D, Bera AK, Yang M, Peng Y, Makinson CD, Boland MJ, Frankel WN, Goldstein DB, Dascal N.
???displayArticle.abstract???
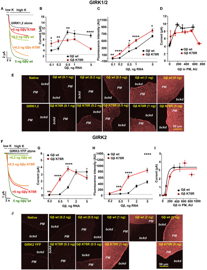
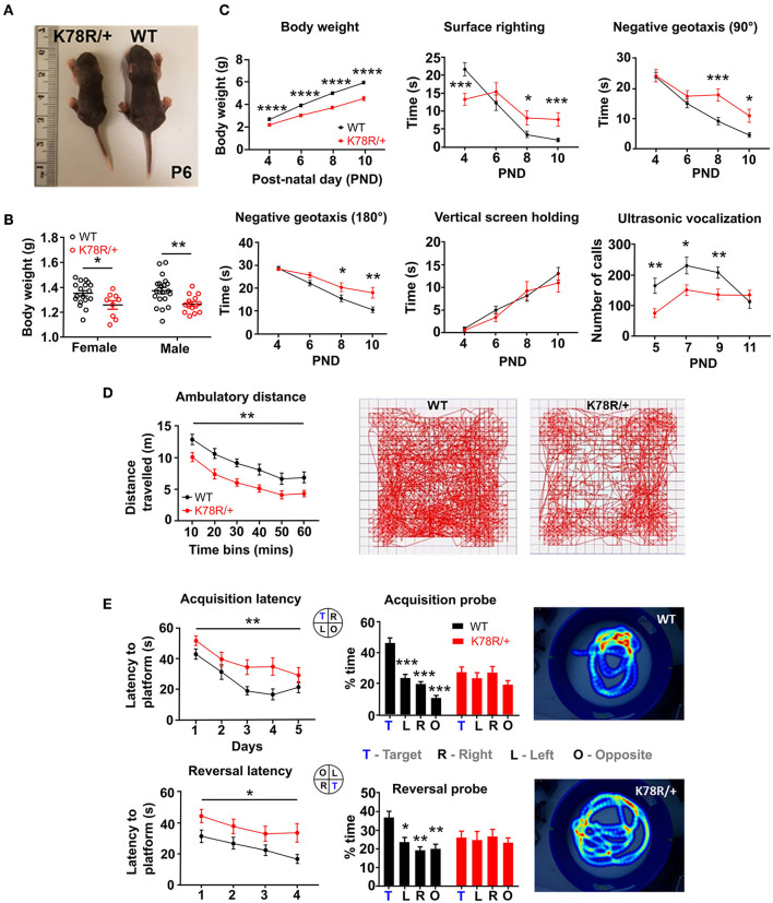
De novo mutations in GNB1, encoding the Gβ1 subunit of G proteins, cause a neurodevelopmental disorder with global developmental delay and epilepsy, GNB1 encephalopathy. Here, we show that mice carrying a pathogenic mutation, K78R, recapitulate aspects of the disorder, including developmental delay and generalized seizures. Cultured mutant cortical neurons also display aberrant bursting activity on multi-electrode arrays. Strikingly, the antiepileptic drug ethosuximide (ETX) restores normal neuronal network behavior in vitro and suppresses spike-and-wave discharges (SWD) in vivo. ETX is a known blocker of T-type voltage-gated Ca2+ channels and G protein-coupled potassium (GIRK) channels. Accordingly, we present evidence that K78R results in a gain-of-function (GoF) effect by increasing the activation of GIRK channels in cultured neurons and a heterologous model (Xenopus oocytes)-an effect we show can be potently inhibited by ETX. This work implicates a GoF mechanism for GIRK channels in epilepsy, identifies a new mechanism of action for ETX in preventing seizures, and establishes this mouse model as a pre-clinical tool for translational research with predicative value for GNB1 encephalopathy.
???displayArticle.pubmedLink??? 37275776
???displayArticle.pmcLink??? PMC10232839
???displayArticle.link??? Front Cell Neurosci
???displayArticle.grants??? [+]
Genes referenced: kcnj3
???attribute.lit??? ???displayArticles.show???
References [+] :
Asinof,
Dynamin 1 isoform roles in a mouse model of severe childhood epileptic encephalopathy.
2016, Pubmed
Asinof, Dynamin 1 isoform roles in a mouse model of severe childhood epileptic encephalopathy. 2016, Pubmed
Ben-Ari, Developing networks play a similar melody. 2001, Pubmed
Berg, Epilepsy, cognition, and behavior: The clinical picture. 2011, Pubmed
Bortolato, GABAB receptor activation exacerbates spontaneous spike-and-wave discharges in DBA/2J mice. 2010, Pubmed
Broicher, T-current related effects of antiepileptic drugs and a Ca2+ channel antagonist on thalamic relay and local circuit interneurons in a rat model of absence epilepsy. 2007, Pubmed
Cain, CaV 3.2 drives sustained burst-firing, which is critical for absence seizure propagation in reticular thalamic neurons. 2018, Pubmed
Cellot, Functional role of ambient GABA in refining neuronal circuits early in postnatal development. 2013, Pubmed
Chen, Constitutively active G-protein-gated inwardly rectifying K+ channels in dendrites of hippocampal CA1 pyramidal neurons. 2005, Pubmed
Cheong, T-type Ca²⁺ channels in absence epilepsy. 2013, Pubmed
Coulter, Characterization of ethosuximide reduction of low-threshold calcium current in thalamic neurons. 1989, Pubmed
Crunelli, A role for GABAB receptors in excitation and inhibition of thalamocortical cells. 1991, Pubmed
Crunelli, Block of Thalamic T-Type Ca(2+) Channels by Ethosuximide Is Not the Whole Story. 2002, Pubmed
Danober, Pathophysiological mechanisms of genetic absence epilepsy in the rat. 1998, Pubmed
Dascal, Signalling via the G protein-activated K+ channels. 1997, Pubmed
Dolphin, Mechanisms of modulation of voltage-dependent calcium channels by G proteins. 1998, Pubmed
Downes, The G protein subunit gene families. 1999, Pubmed
el Sayed, Pharmacokinetics of ethosuximide in the dog. 1978, Pubmed
Endo, Phenotype-genotype correlations in patients with GNB1 gene variants, including the first three reported Japanese patients to exhibit spastic diplegia, dyskinetic quadriplegia, and infantile spasms. 2020, Pubmed
Falkenburger, Kinetics of M1 muscarinic receptor and G protein signaling to phospholipase C in living cells. 2010, Pubmed
Farhy Tselnicker, Dual regulation of G proteins and the G-protein-activated K+ channels by lithium. 2014, Pubmed , Xenbase
Frankel, Development of a new genetic model for absence epilepsy: spike-wave seizures in C3H/He and backcross mice. 2005, Pubmed
Frankel, Electroconvulsive thresholds of inbred mouse strains. 2001, Pubmed
Gautam, The G-protein betagamma complex. 1998, Pubmed
Gelfman, meaRtools: An R package for the analysis of neuronal networks recorded on microelectrode arrays. 2018, Pubmed
Gnatkovsky, Fast activity at seizure onset is mediated by inhibitory circuits in the entorhinal cortex in vitro. 2008, Pubmed
Gomora, Block of cloned human T-type calcium channels by succinimide antiepileptic drugs. 2001, Pubmed
Hedin, Cloning of a Xenopus laevis inwardly rectifying K+ channel subunit that permits GIRK1 expression of IKACh currents in oocytes. 1996, Pubmed , Xenbase
Hemati, Refining the phenotype associated with GNB1 mutations: Clinical data on 18 newly identified patients and review of the literature. 2018, Pubmed
Hosford, The role of GABAB receptor activation in absence seizures of lethargic (lh/lh) mice. 1992, Pubmed
Howlett, Role of molecular chaperones in G protein beta5/regulator of G protein signaling dimer assembly and G protein betagamma dimer specificity. 2009, Pubmed
Huguenard, Thalamic synchrony and dynamic regulation of global forebrain oscillations. 2007, Pubmed
Ikeda, Voltage-dependent modulation of N-type calcium channels by G-protein beta gamma subunits. 1996, Pubmed
Kahanovitch, Recruitment of Gβγ controls the basal activity of G-protein coupled inwardly rectifying potassium (GIRK) channels: crucial role of distal C terminus of GIRK1. 2014, Pubmed , Xenbase
Kaila, GABA actions and ionic plasticity in epilepsy. 2014, Pubmed
Kapur, Expression of the Neuronal tRNA n-Tr20 Regulates Synaptic Transmission and Seizure Susceptibility. 2020, Pubmed
Khan, The expanding roles of Gβγ subunits in G protein-coupled receptor signaling and drug action. 2013, Pubmed
Kim, Absence-like seizures and their pharmacological profile in tottering-6j mice. NULL, Pubmed
Kirkby, A role for correlated spontaneous activity in the assembly of neural circuits. 2013, Pubmed
Kobayashi, Inhibitory effects of the antiepileptic drug ethosuximide on G protein-activated inwardly rectifying K+ channels. 2009, Pubmed , Xenbase
Koyrakh, Molecular and cellular diversity of neuronal G-protein-gated potassium channels. 2005, Pubmed
Lacinová, Voltage-dependent calcium channels. 2005, Pubmed
Lansdon, Genotype-phenotype correlation in GNB1-related neurodevelopmental disorder: Potential association of p.Leu95Pro with cleft palate. 2021, Pubmed
Leresche, On the action of the anti-absence drug ethosuximide in the rat and cat thalamus. 1998, Pubmed
Lévesque, Bilateral optogenetic activation of inhibitory cells favors ictogenesis. 2022, Pubmed
Lohmann, Novel GNB1 mutations disrupt assembly and function of G protein heterotrimers and cause global developmental delay in humans. 2017, Pubmed
Löscher, Kinetics of penetration of common antiepileptic drugs into cerebrospinal fluid. 1984, Pubmed
Luján, Localization and Targeting of GIRK Channels in Mammalian Central Neurons. 2015, Pubmed
Luján, New insights into the therapeutic potential of Girk channels. 2014, Pubmed
Luo, Neuronal G protein-gated K+ channels. 2022, Pubmed
Lüscher, G protein-coupled inwardly rectifying K+ channels (GIRKs) mediate postsynaptic but not presynaptic transmitter actions in hippocampal neurons. 1997, Pubmed
Lüscher, Emerging roles for G protein-gated inwardly rectifying potassium (GIRK) channels in health and disease. 2010, Pubmed
Mack, Burst and principal components analyses of MEA data for 16 chemicals describe at least three effects classes. 2014, Pubmed
Makinson, Regulation of Thalamic and Cortical Network Synchrony by Scn8a. 2017, Pubmed
Malerba, The Emerging Role of Gβ Subunits in Human Genetic Diseases. 2019, Pubmed
Malik, Dendritic GIRK Channels Gate the Integration Window, Plateau Potentials, and Induction of Synaptic Plasticity in Dorsal But Not Ventral CA1 Neurons. 2017, Pubmed
Manning, Cortical-area specific block of genetically determined absence seizures by ethosuximide. 2004, Pubmed
Marescaux, Genetic absence epilepsy in rats from Strasbourg--a review. 1992, Pubmed
McCafferty, Cortical drive and thalamic feed-forward inhibition control thalamic output synchrony during absence seizures. 2018, Pubmed
McConnell, Evaluation of multi-well microelectrode arrays for neurotoxicity screening using a chemical training set. 2012, Pubmed
McSweeney, Inhibition of microRNA 128 promotes excitability of cultured cortical neuronal networks. 2016, Pubmed
Meeren, Cortical focus drives widespread corticothalamic networks during spontaneous absence seizures in rats. 2002, Pubmed
Monti, Biochemical, molecular and epigenetic mechanisms of valproic acid neuroprotection. 2009, Pubmed
Okae, Neural tube defects and impaired neural progenitor cell proliferation in Gbeta1-deficient mice. 2010, Pubmed
Oldham, Heterotrimeric G protein activation by G-protein-coupled receptors. 2008, Pubmed
Patel, Pharmacokinetic properties of ethosuximide in monkeys. I. Single-dose intravenous and oral administration. 1975, Pubmed
Patsalos, Therapeutic Drug Monitoring of Antiepileptic Drugs in Epilepsy: A 2018 Update. 2018, Pubmed
Peleg, G(alpha)(i) controls the gating of the G protein-activated K(+) channel, GIRK. 2002, Pubmed , Xenbase
Petrovski, Germline De Novo Mutations in GNB1 Cause Severe Neurodevelopmental Disability, Hypotonia, and Seizures. 2016, Pubmed
Polack, Ethosuximide converts ictogenic neurons initiating absence seizures into normal neurons in a genetic model. 2009, Pubmed
Polack, Deep layer somatosensory cortical neurons initiate spike-and-wave discharges in a genetic model of absence seizures. 2007, Pubmed
Prytkova, Upregulated GIRK2 counteracts ethanol-induced changes in excitability & respiration in human neurons. 2024, Pubmed
Qiao, Properties of human brain sodium channel α-subunits expressed in HEK293 cells and their modulation by carbamazepine, phenytoin and lamotrigine. 2014, Pubmed
Reddy, Encephalopathy-causing mutations in Gβ1 (GNB1) alter regulation of neuronal GIRK channels. 2021, Pubmed
Rishal, Gbetagamma-dependent and Gbetagamma-independent basal activity of G protein-activated K+ channels. 2005, Pubmed , Xenbase
Rosenbaum, The structure and function of G-protein-coupled receptors. 2009, Pubmed
Rožmarić, A case report of a novel GNB1 pathogenic variant and the response to deep brain stimulation. 2023, Pubmed
Rubinstein, Divergent regulation of GIRK1 and GIRK2 subunits of the neuronal G protein gated K+ channel by GalphaiGDP and Gbetagamma. 2009, Pubmed , Xenbase
Schildge, Isolation and culture of mouse cortical astrocytes. 2013, Pubmed
Schoenmakers, CHELATOR: an improved method for computing metal ion concentrations in physiological solutions. 1992, Pubmed
Smrcka, G protein βγ subunits: central mediators of G protein-coupled receptor signaling. 2008, Pubmed
Sodickson, GABAB receptor-activated inwardly rectifying potassium current in dissociated hippocampal CA3 neurons. 1996, Pubmed
Takigawa, Variance analysis of current fluctuations of adenosine- and baclofen-activated GIRK channels in dissociated neocortical pyramidal cells. 1999, Pubmed
Teng, Sensory regulation of absence seizures in a mouse model of Gnb1 encephalopathy. 2022, Pubmed
Tennakoon, Subtype-dependent regulation of Gβγ signalling. 2021, Pubmed
Thompson, Presynaptic inhibition in the hippocampus. 1993, Pubmed
Todorovic, Pharmacological properties of T-type Ca2+ current in adult rat sensory neurons: effects of anticonvulsant and anesthetic agents. 1998, Pubmed
Todorovic, Anticonvulsants but not general anesthetics have differential blocking effects on different T-type current variants. 2000, Pubmed
Tokuda, The ataxic groggy rat has a missense mutation in the P/Q-type voltage-gated Ca2+ channel alpha1A subunit gene and exhibits absence seizures. 2007, Pubmed
Torrecilla, Role of GIRK channels on the noradrenergic transmission in vivo: an electrophysiological and neurochemical study on GIRK2 mutant mice. 2013, Pubmed
Trinchero, Dynamic interplay between GABAergic networks and developing neurons in the adult hippocampus. 2021, Pubmed
Tringham, T-type calcium channel blockers that attenuate thalamic burst firing and suppress absence seizures. 2012, Pubmed
Vrielynck, Current and emerging treatments for absence seizures in young patients. 2013, Pubmed
Wagenaar, An extremely rich repertoire of bursting patterns during the development of cortical cultures. 2006, Pubmed
Wiser, Modulation of basal and receptor-induced GIRK potassium channel activity and neuronal excitability by the mammalian PINS homolog LGN. 2006, Pubmed , Xenbase
Wolfe, T-type calcium channel regulation by specific G-protein betagamma subunits. 2003, Pubmed
Yakubovich, A Quantitative Model of the GIRK1/2 Channel Reveals That Its Basal and Evoked Activities Are Controlled by Unequal Stoichiometry of Gα and Gβγ. 2015, Pubmed , Xenbase
Yang, Reduced excitatory neurotransmission and mild autism-relevant phenotypes in adolescent Shank3 null mutant mice. 2012, Pubmed
Yekhlef, Selective activation of parvalbumin- or somatostatin-expressing interneurons triggers epileptic seizurelike activity in mouse medial entorhinal cortex. 2015, Pubmed
Yoda, Mutations in G protein β subunits promote transformation and kinase inhibitor resistance. 2015, Pubmed
Yoon, Gbetagamma interferes with Ca2+-dependent binding of synaptotagmin to the soluble N-ethylmaleimide-sensitive factor attachment protein receptor (SNARE) complex. 2007, Pubmed
Zamponi, Regulation of Ca(V)2 calcium channels by G protein coupled receptors. 2013, Pubmed
Zheng, Rhythmic neuronal activity in S2 somatosensory and insular cortices contribute to the initiation of absence-related spike-and-wave discharges. 2012, Pubmed
Zurawski, Gβγ directly modulates vesicle fusion by competing with synaptotagmin for binding to neuronal SNARE proteins embedded in membranes. 2017, Pubmed
