Click here to close Hello! We notice that you are using Internet Explorer, which is not supported by Xenbase and may cause the site to display incorrectly. We suggest using a current version of Chrome, FireFox, or Safari.
XB-ART-59842
Front Synaptic Neurosci 2023 Jan 01;15:1176864. doi: 10.3389/fnsyn.2023.1176864.
Show Gene links Show Anatomy links

Cell-autonomous and differential endocannabinoid signaling impacts the development of presynaptic retinal ganglion cell axon connectivity in vivo.

Del Rio R, Serrano RG, Gomez E, Martinez JC, Edward MA, Santos RA, Diaz KS, Cohen-Cory S.


???displayArticle.abstract???
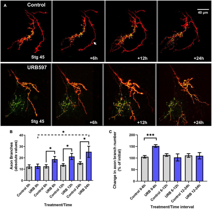
Cannabis exposure during gestation evokes significant molecular modifications to neurodevelopmental programs leading to neurophysiological and behavioral abnormalities in humans. The main neuronal receptor for Δ9-tetrahydrocannabinol (THC) is the type-1 cannabinoid receptor CB1R, one of the most abundant G-protein-coupled receptors in the nervous system. While THC is the major psychoactive phytocannabinoid, endocannabinoids (eCBs) are the endogenous ligands of CB1R and are known to act as retrograde messengers to modulate synaptic plasticity at different time scales in the adult brain. Accumulating evidence indicates that eCB signaling through activation of CB1R plays a central role in neural development. During development, most CB1R localized to axons of projection neurons, and in mice eCB signaling impacts axon fasciculation. Understanding of eCB-mediated structural plasticity during development, however, requires the identification of the precise spatial and temporal dynamics of CB1R-mediated modifications at the level of individual neurons in the intact brain. Here, the cell-autonomous role of CB1R and the effects of CB1R-mediated eCB signaling were investigated using targeted single-cell knockdown and pharmacologic treatments in Xenopus. We imaged axonal arbors of retinal ganglion cells (RGCs) in real time following downregulation of CB1R via morpholino (MO) knockdown. We also analyzed RGC axons with altered eCB signaling following treatment with URB597, a selective inhibitor of the enzyme that degrades Anandamide (AEA), or JZL184, an inhibitor of the enzyme that blocks 2-Arachidonoylglycerol (2-AG) hydrolysis, at two distinct stages of retinotectal development. Our results demonstrate that CB1R knockdown impacts RGC axon branching at their target and that differential 2-AG and AEA-mediated eCB signaling contributes to presynaptic structural connectivity at the time that axons terminate and when retinotectal synaptic connections are made. Altering CB1R levels through CB1R MO knockdown similarly impacted dendritic morphology of tectal neurons, thus supporting both pre- and postsynaptic cell-autonomous roles for CB1R-mediated eCB signaling.

???displayArticle.pubmedLink??? 37252636
???displayArticle.pmcLink??? PMC10213524
???displayArticle.link??? Front Synaptic Neurosci


Genes referenced: cnr1 was


???attribute.lit??? ???displayArticles.show???
References [+] :
Aguirre, The Endocannabinoid System Is Present in Rod Outer Segments from Retina and Is Modulated by Light. 2019, Pubmed