Click here to close
Hello! We notice that you are using Internet Explorer, which is not supported by Xenbase and may cause the site to display incorrectly.
We suggest using a current version of Chrome,
FireFox, or Safari.
Zool Res
2023 May 18;443:663-674. doi: 10.24272/j.issn.2095-8137.2022.418.
Show Gene links
Show Anatomy links
Genome-wide identification and spatiotemporal expression profiling of zinc finger SWIM domain-containing protein family genes.
Hassan IU, Rehman HM, Liu Z, Zhou L, Samma MK, Wang C, Rong Z, Qi X, Cai D, Zhao H.
???displayArticle.abstract???
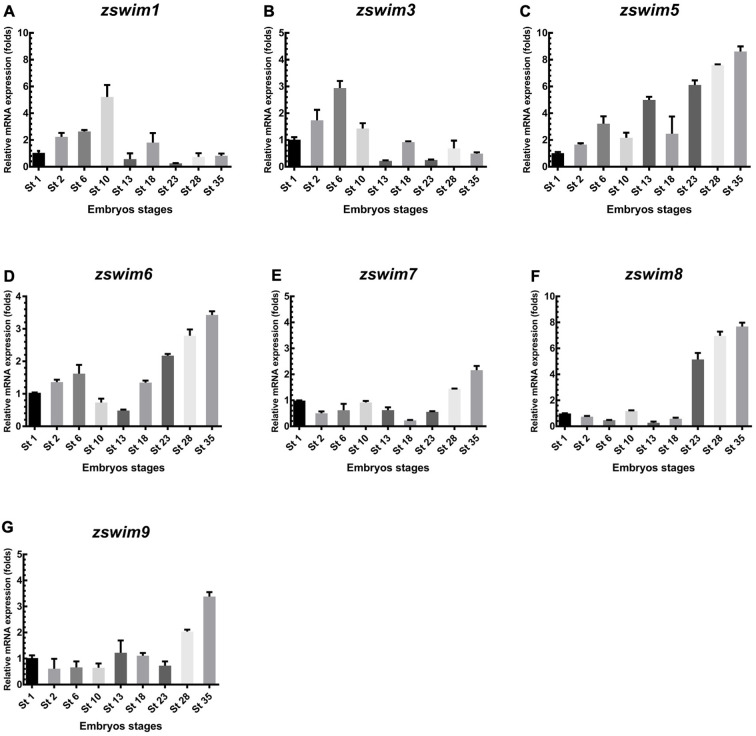
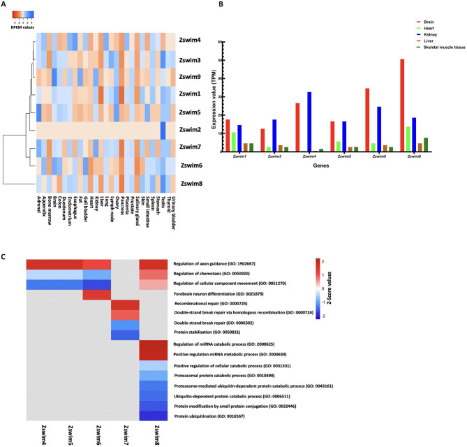
The biological function of the novel zinc-finger SWIM domain-containing protein family (ZSWIM) during embryonic development remains elusive. Here, we conducted a genome-wide analysis to explore the evolutionary processes of the ZSWIM gene family members in mice, Xenopus tropicalis, zebrafish, and humans. We identified nine putative ZSWIM genes in the human and mouse genome, eight in the Xenopus genome, and five in the zebrafish genome. Based on multiple sequence alignment, three members, ZSWIM5, ZSWIM6, and ZSWIM8, demonstrated the highest homology across all four species. Using available RNA sequencing (RNA-seq) data, ZSWIM genes were found to be widely expressed across different tissues, with distinct tissue-specific properties. To identify the functions of the ZSWIM protein family during embryogenesis, we examined temporal and spatial expression patterns of zswim family genes in Xenopus embryos. Quantitative real-time polymerase chain reaction (qRT-PCR) revealed that each member had a distinct expression profile. Whole-mount in situ hybridization showed that both zswim1 and zswim3 were maternally expressed genes; zswim5 and zswim6 were expressed throughout embryogenesis and displayed dynamic expression in the brain, eyes, somite, and bronchial arch at the late tailbud stages; zswim7 was detected in the eye area; zswim8 showed a dynamic expression pattern during the tailbud stages, with expression detected in the brain, eyes, and somite; zswim9 was faintly expressed throughout embryonic development. This study provides a foundation for future research to delineate the functions of ZSWIM gene members.
???displayArticle.pubmedLink???
37161653 ???displayArticle.pmcLink???PMC10236294 ???displayArticle.link???Zool Res
Aasland,
The PHD finger: implications for chromatin-mediated transcriptional regulation.
1995, Pubmed
Aasland,
The PHD finger: implications for chromatin-mediated transcriptional regulation.
1995,
Pubmed Bailey,
The MEME Suite.
2015,
Pubmed Benito,
Characterization of the maize Mutator transposable element MURA transposase as a DNA-binding protein.
1997,
Pubmed Cao,
Structural, Evolutionary, and Functional Analysis of the Class III Peroxidase Gene Family in Chinese Pear (Pyrus bretschneideri).
2016,
Pubmed Cassandri,
Zinc-finger proteins in health and disease.
2017,
Pubmed Dawid,
Xenopus laevis in developmental and molecular biology.
1988,
Pubmed
,
Xenbase Droll,
Post-transcriptional regulation of the trypanosome heat shock response by a zinc finger protein.
2013,
Pubmed Fagerberg,
Analysis of the human tissue-specific expression by genome-wide integration of transcriptomics and antibody-based proteomics.
2014,
Pubmed Flaus,
Identification of multiple distinct Snf2 subfamilies with conserved structural motifs.
2006,
Pubmed Forde,
Evidence for an early endometrial response to pregnancy in cattle: both dependent upon and independent of interferon tau.
2012,
Pubmed Gray,
Genenames.org: the HGNC resources in 2015.
2015,
Pubmed Hagemann,
The ups and downs of MEK kinase interactions.
2001,
Pubmed Harland,
In situ hybridization: an improved whole-mount method for Xenopus embryos.
1991,
Pubmed
,
Xenbase Hershberger,
Characterization of the major transcripts encoded by the regulatory MuDR transposable element of maize.
1995,
Pubmed Kadrmas,
The LIM domain: from the cytoskeleton to the nucleus.
2004,
Pubmed Klug,
The discovery of zinc fingers and their applications in gene regulation and genome manipulation.
2010,
Pubmed
,
Xenbase Klug,
Zinc fingers: a novel protein fold for nucleic acid recognition.
1987,
Pubmed
,
Xenbase Ko,
ZSWIM1: a novel biomarker in T helper cell differentiation.
2014,
Pubmed Linke,
Structure of the MDM2/MDMX RING domain heterodimer reveals dimerization is required for their ubiquitylation in trans.
2008,
Pubmed Livak,
Analysis of relative gene expression data using real-time quantitative PCR and the 2(-Delta Delta C(T)) Method.
2001,
Pubmed Makarova,
SWIM, a novel Zn-chelating domain present in bacteria, archaea and eukaryotes.
2002,
Pubmed Martín,
Sws1 is a conserved regulator of homologous recombination in eukaryotic cells.
2006,
Pubmed Mercereau-Puijalon,
Three multigene families in Plasmodium parasites: facts and questions.
2002,
Pubmed Miller,
Repetitive zinc-binding domains in the protein transcription factor IIIA from Xenopus oocytes.
1985,
Pubmed
,
Xenbase Nishito,
MEX is a testis-specific E3 ubiquitin ligase that promotes death receptor-induced apoptosis.
2006,
Pubmed Nunez,
The multi-zinc finger protein ZNF217 contacts DNA through a two-finger domain.
2011,
Pubmed Pellicer,
Genome Size Diversity and Its Impact on the Evolution of Land Plants.
2018,
Pubmed Powell,
Ikaros Zinc Finger Transcription Factors: Regulators of Cytokine Signaling Pathways and CD4+ T Helper Cell Differentiation.
2019,
Pubmed Rieger,
The MEKK1 SWIM domain is a novel substrate receptor for c-Jun ubiquitylation.
2012,
Pubmed Shi,
The ZSWIM8 ubiquitin ligase mediates target-directed microRNA degradation.
2020,
Pubmed Tamura,
MEGA11: Molecular Evolutionary Genetics Analysis Version 11.
2021,
Pubmed Twigg,
Acromelic frontonasal dysostosis and ZSWIM6 mutation: phenotypic spectrum and mosaicism.
2016,
Pubmed Vrana,
Mapping functional regions of transcription factor TFIIIA.
1988,
Pubmed
,
Xenbase Xu,
A novel SWIM domain protein ZSWIM5 inhibits the malignant progression of non-small-cell lung cancer.
2018,
Pubmed Zhang,
The zinc finger transcription factor ZKSCAN3 promotes prostate cancer cell migration.
2012,
Pubmed