XB-ART-59833
PNAS Nexus
2023 May 01;25:pgad109. doi: 10.1093/pnasnexus/pgad109.
Show Gene links
Show Anatomy links
Dual leucine zipper kinase is necessary for retinal ganglion cell axonal regeneration in Xenopus laevis.
Fague L, Marsh-Armstrong N.
???displayArticle.abstract???
Retinal ganglion cell (RGC) axons of the African clawed frog, Xenopus laevis, unlike those of mammals, are capable of regeneration and functional reinnervation of central brain targets following injury. Here, we describe a tadpole optic nerve crush (ONC) procedure and assessments of brain reinnervation based on live imaging of RGC-specific transgenes which, when paired with CRISPR/Cas9 injections at the one-cell stage, can be used to assess the function of regeneration-associated genes in vivo in F0 animals. Using this assay, we find that map3k12, also known as dual leucine zipper kinase (Dlk), is necessary for RGC axonal regeneration and acts in a dose-dependent manner. Loss of Dlk does not affect RGC innervation of the brain during development or visually driven behavior but does block both axonal regeneration and functional vision restoration after ONC. Dlk loss does not alter the acute changes in mitochondrial movement that occur within RGC axons hours after ONC but does completely block the phosphorylation and nuclear translocation of the transcription factor Jun within RGCs days after ONC; yet, Jun is dispensable for reinnervation. These results demonstrate that in a species fully capable of regenerating its RGC axons, Dlk is essential for the axonal injury signal to reach the nucleus but may affect regeneration through a different pathway than by which it signals in mammalian RGCs.
???displayArticle.pubmedLink??? 37152673
???displayArticle.pmcLink??? PMC10162689
???displayArticle.link??? PNAS Nexus
???displayArticle.grants??? [+]
P30 EY012576 NEI NIH HHS
Genes referenced: jun pam tecta.2
???attribute.lit??? ???displayArticles.show???
|
|
Fig. 1.ONC assay in young Xenopus laevis tadpoles has a fast time course and enables live imaging of degeneration and regeneration in optic nerves and optic tecta. A and B) In adults, regeneration takes months and must be measured ex vivo. A) Dissected flattened brain preparations showing GFP driven by an RGC-specific promoter (the fourth month image shows what appears to be a doubled optic chiasm due to a dissection artifact). Scale bar = 1 mm. B) Time course of regeneration in adult frogs. C–G) Novel surgical and live-imaging/quantification assays in young tadpoles. C) Young tadpole ONC surgical procedure. Micromanipulator-mounted needles, visualized alongside fluorescent optic nerves, are used to crush the optic nerve in 8-day-old tadpoles. (Contrast settings for the needles in the middle panel were nonuniformly lightened to better show their placement.) D and E) The optic nerve and optic tecta of the same animal are live imaged over the course of axonal degeneration and regeneration. Scale bar = 100 μm. F) Measures of fluorescence along the injured optic nerve, normalized to equivalent positions along the uninjured contralateral nerve, show the transient large increase in fluorescence proximal to the injury (note the logarithmic scale) and that regeneration of axons is largely complete by 7 days post-ONC. G) Measures of fluorescence in crushed optic tecta relative to contralateral tecta similarly show that denervation is complete by 3 days and innervation is largely restored by 7 days post-ONC. |
|
|
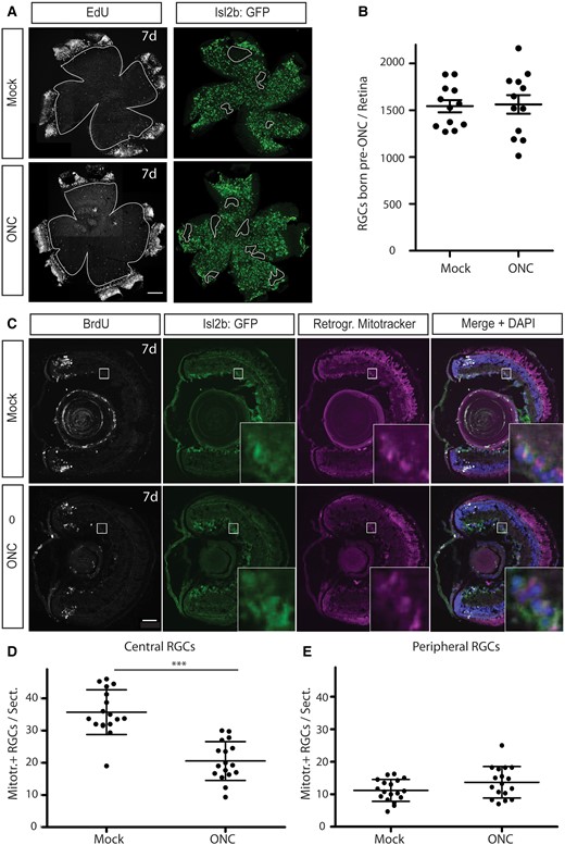
Fig. 2.In young tadpoles, the RGCs whose axons were crushed do not die and provide the majority of the tectal innervation 7 days post-ONC. A and B) RGCs present in the retina prior to the ONC survive and remain at numbers similar to mock-crushed retinas 7 days post-ONC. A) An EdU pulse administered on the day of ONC to tadpoles that express cytoplasmic GFP in their RGCs distinguishes central RGCs born prior to ONC from peripheral RGCs born after ONC. (Contours in the GFP images show dissection artifacts that were excluded from the RGC automatic counting.) Scale bar = 100 μm. B) Automated cell counts of central RGC numbers show that by 7 days post-ONC, there is no significant death of the injured RGCs. N = 12 retinas each for mock and ONC retinas. C) BrdU labeling on the day of ONC to delineate RGCs born prior to ONC from RGCs born after ONC is combined with retrograde tracing by Mitotracker at 6 days post-ONC to label those RGCs whose axons have reached the optic tectum. Merge includes nuclear labeling with DAPI. Scale bar = 50 μm. D and E) Manual counts of those RGC soma which are labeled 24 h after retrograde tracer application find that the majority of the tectal innervation 7 days post-ONC derives from the injured central RGCs. N = 15 mock and 18 ONC retinas, with a minimum of 4 cryosections counted per retina. ***P < 0.001. |
|
|
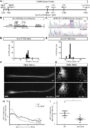
Fig. 3.F0 CRISPR screen reveals that Dlk is involved in RGC axon tectal innervation after ONC. A) Timeline for F0 CRISPR screen. F0 KO animals were generated using a transgenic line in which RGCs express GFP. sgRNA + Cas9 protein was injected within 30 min of fertilization. One day later, PCR genotyping was performed using genomic DNA from pools of 5 embryos to assess KO efficiency by TIDE analyses. At 8 days post-fertilization, GFP+ tadpoles were subjected to monocular ONC, followed by 3 days of imaging (1 day, 3 days, and 7 days post-ONC) and then tissue harvesting. B) Schematic of the first 2 exons of dlk showing the location of the sgRNA PAM within exon 1. C) Sample sequencing traces from uninjected (top) and dlk gRNA injected (bottom) embryos near the predicted CRISPR cut site. D and E) dlk gRNA F0 indel efficiency was >90% for both dlk.S and dlk.L alleles. F and G) Representative live images at 6 days post-ONC of animals near the mean of the groups (in some dlk gRNA–injected animals, the phenotype was far more pronounced). Optic nerve and optic tecta are from the same animals. F) dlk gRNA–injected animals have a nerve phenotype consistent with an inhibition or delay of RGC axon growth after ONC: thinner ON distally and thicker ON proximally relative to the ONC site. Scale bar = 100 μm. G) dlk gRNA–injected animals have somewhat diminished tectal innervation after ONC. H) Measures of fluorescence across the crushed nerve normalized to equivalent positions along the uninjured contralateral nerve (mean of 6 and 10 for WT and dlk gRNA–injected animals, respectively) show that the nerves of dlk gRNA–injected animals at 6 days post-ONC have a profile consistent with an inhibition or delay of RGC axon growth after ONC. I) Measures of fluorescence comparing tectal fluorescence in injured tecta denervated after ONC to contralateral tecta in the same animals show that dlk gRNA–injected animals have significantly decreased tectal innervation. *P < 0.05. |
|
|
Fig. 4.Analyses of F1 animals derived from the original F0 screen demonstrate that the effect of Dlk on RGC-axonal regeneration is dose dependent. A and B) Example TIDE results showing dual frameshift mutations in the S and L chromosomes. A) TIDE trace from an F1 animal carrying a −7 deletion and a +32 insertion in its L chromosome. B) TIDE trace from a different F1 animal carrying −23 and −7 deletions in its S chromosome. C) In one line, a small in-frame deletion that eliminates 3 amino acids, Dlk Δ56–58, occurred in both S and L chromosomes of F1 animals. Two copies of Dlk Δ56–58 resulted in the least severe phenotype, while having only frameshift alleles (dlk KO) resulted in the most severe phenotype. Scale bar = 100 μm. D) Measures of fluorescence across the crushed nerve normalized to equivalent positions along the uninjured contralateral nerve show that, compared with WT crushed nerves, in F1 dlk full KO animals, the proximal nerve remains enlarged, while the distal nerve fluorescence is attenuated at 6 days post-ONC. E) Measures of fluorescence comparing the crushed to the uninjured contralateral optic tecta show an allelic series in which rising copy number of the Dlk Δ56–58 mutation results in progressively less severe axonal regeneration defects. ***P < 0.001, **P < 0.01. |
|
|
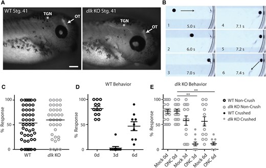
Fig. 5.Absence of Dlk does not affect developmental optic tectum innervation by RGC axons or a visually guided behavior dependent on optic tectum innervation, but does block the restoration of the visually guided behavior after ONC. A) dlk KO animals show normal optic tectum innervation at NF stage 41. Both dlk KO and WT animals express an Isl2b:mem-GFP transgene. Note that Isl2b promoter expresses also in trigeminal neurons and sparse neurons in hindbrain and spinal cord, which also were not affected by KO of dlk. OT, optic tectum; TGN, trigeminal nucleus. Scale bar = 200 μm. B) A behavioral test of vision in Xenopus laevis tadpoles. A black dot stimulus projected from an LED screen beneath a glass-bottomed bowl is manually directed at the tadpole (still frames 1–3). If tadpole immediately darts away from the stimulus, trial is counted as a response (still frames 4–6). The percent response is then calculated after 10 mock collisions. C) Both WT and dlk KO animals show a similar range of responses to behavioral assays. Only animals that responded to 50% or more of the pretrials were included in subsequent ONC experiments. D) WT tadpoles subjected to bilateral ONC lose the dot-avoidance response by 3 days post-ONC, but largely regain it by 6 days post-ONC. E) dlk KO animals subjected to bilateral ONC but not mock-crush lose the dot-avoidance behavior 3 days post-ONC and do not recover it by 6 days post-ONC. “Non-Crush” dlk KO animals at 3 and 6 days were subjected to a mock crush following the prescreening prior to surgery. |
|
|
Fig. 6.Dlk is necessary for optic tectum reinnervation by RGCs whose axons have been injured, but is dispensable for the optic tectum innervation by RGCs born at the CMZ after the injury. A and B) Tectal innervation assessed at 7 days post-ONC after implantation at 6 days post-ONC of Mitotracker into the optic tecta previously innervated by the crushed nerve. Retinal sections (A) and insets shown magnified (B) show that in WT animals, the tectal innervation 7 days post-ONC derives from RGCs throughout the retina, but in the dlk KO animals, it derives from only the peripheral-most RGCs, which are derived from the CMZ. Merges include nuclear labeling with DAPI. C) Average Mitotracker fluorescence in the ganglion cell layer as a function of location within the retina (from periphery to center). N = 10 dlk KO and 12 WT retinas. Scale bar = 50 μm. |
|
|
Fig. 7.The absence of Dlk does not affect the ONC-induced change in mitochondrial movement behavior proximal to the crush site 6 h post-ONC. A) Single frame of 60, from 1 Hz 1 min live imaging of Mitotracker-labeled RGC axonal mitochondria. The dotted box indicates one of many regions of interest (ROI) per nerve analyzed through kymographs; the corresponding kymograph for that ROI shown below. Scale bar = 100 μm. B) In both WT and dlk KO nerves, ONC increases the percentage of stopped mitochondria at the expense of retrogradely moving mitochondria, relative to mock-crushed nerves. N = number of nerves per group; n = number of total mitochondria analyzed in all nerves per group. *P < 0.05, **P < 0.01, ***P < 0.001. C and D) ONC does, but dlk KO does not, affect retro-grade velocities 6 h post-ONC. C) Orthograde velocities not affected by either ONC or Dlk loss. D) ONC but not loss of Dlk decreases retrograde velocities. *P < 0.05. |
|
|
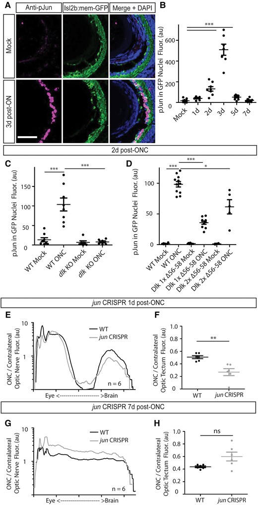
Fig. 8.Dlk is essential for the large increase in phosphorylated Jun in RGC nuclei after ONC, but Jun is dispensable for regeneration. A and B) A large increase in phosphorylation and nuclear translocation of Jun within RGCs peaks at 3 days post-ONC. N = 7–11 retinas per time point, with a minimum of 3 cryosections averaged per retina. Merge includes nuclear labeling with DAPI. All significant values relative to Mock are shown. ***P < 0.001. C) dlk KO tadpoles display no nuclear pJun at 2 days post-ONC. N = 6 each for dlk KO Mock and ONC retinas, 9 for WT Mock retinas and 8 for WT ONC retinas, with a minimum of 3 cryosections averaged per retina. Scale bar = 50 μm. ***P < 0.001. D) Animals with either one or two copies of Dlk Δ56–58 show attenuated, but not absent, levels of pJun 2 days post-ONC. E) The distal crushed nerve in jun sgRNA–injected animals degenerates faster at 1 day post-ONC compared with WT animals. N = 6 nerves for each of the WT and jun CRISPR groups. F) The crushed optic tectum of jun sgRNA–injected animals becomes more extensively denervated at day 1 than that of uninjected WT animals. G) The relative (crushed/contralateral) optic nerve fluorescence in jun sgRNA–injected animals is higher across the length of the nerve than in uninjected animals at 7 days post-ONC. N = 6 nerves per group. H) The optic tectum of jun sgRNA–injected animals becomes reinnervated to an extent similar to that of WT controls, with a trend toward more regeneration. |
References [+] :
Amato, Retinal stem cells in vertebrates: parallels and divergences. 2004, Pubmed , Xenbase
Arthur-Farraj, c-Jun reprograms Schwann cells of injured nerves to generate a repair cell essential for regeneration. 2012, Pubmed
Beirowski, Mechanisms of axonal spheroid formation in central nervous system Wallerian degeneration. 2010, Pubmed
Belrose, Comparative gene expression profiling between optic nerve and spinal cord injury in Xenopus laevis reveals a core set of genes inherent in successful regeneration of vertebrate central nervous system axons. 2020, Pubmed , Xenbase
Bhattacharya, CRISPR/Cas9: An inexpensive, efficient loss of function tool to screen human disease genes in Xenopus. 2015, Pubmed , Xenbase
Biousse, Ischemic Optic Neuropathies. 2015, Pubmed
Blanquie, Cytoskeleton dynamics in axon regeneration. 2018, Pubmed
Brinkman, Easy quantitative assessment of genome editing by sequence trace decomposition. 2014, Pubmed
Coleman, Axon degeneration mechanisms: commonality amid diversity. 2005, Pubmed
Conforti, Wallerian degeneration: an emerging axon death pathway linking injury and disease. 2014, Pubmed
Cook, Traumatic optic neuropathy. A meta-analysis. 1996, Pubmed
Dong, Visual avoidance in Xenopus tadpoles is correlated with the maturation of visual responses in the optic tectum. 2009, Pubmed , Xenbase
Ertürk, Disorganized microtubules underlie the formation of retraction bulbs and the failure of axonal regeneration. 2007, Pubmed
Fague, The basic science of optic nerve regeneration. 2021, Pubmed
Fernandes, Role of SARM1 and DR6 in retinal ganglion cell axonal and somal degeneration following axonal injury. 2018, Pubmed
Fischer, Promoting optic nerve regeneration. 2012, Pubmed
Fontana, c-Jun in Schwann cells promotes axonal regeneration and motoneuron survival via paracrine signaling. 2012, Pubmed
Goldberg, Amacrine-signaled loss of intrinsic axon growth ability by retinal ganglion cells. 2002, Pubmed
Hammarlund, Axon regeneration requires a conserved MAP kinase pathway. 2009, Pubmed
Han, Mitochondria Localize to Injured Axons to Support Regeneration. 2016, Pubmed
Hellsten, The genome of the Western clawed frog Xenopus tropicalis. 2010, Pubmed , Xenbase
Herdegen, The c-Jun transcription factor--bipotential mediator of neuronal death, survival and regeneration. 1997, Pubmed
Holt, Order in the initial retinotectal map in Xenopus: a new technique for labelling growing nerve fibres. 1983, Pubmed , Xenbase
Hoskins, Development of the ipsilateral retinothalamic projection in the frog Xenopus laevis. I. Retinal distribution of ipsilaterally projecting cells in normal and experimentally manipulated frogs. 1985, Pubmed , Xenbase
Hüll, Differential regulation of c-JUN expression in rat retinal ganglion cells after proximal and distal optic nerve transection. 1994, Pubmed
Isenmann, Expression of c-Jun protein in degenerating retinal ganglion cells after optic nerve lesion in the rat. 1997, Pubmed
Jenkins, Long-term increase in the levels of c-jun mRNA and jun protein-like immunoreactivity in motor and sensory neurons following axon damage. 1991, Pubmed
Khakhalin, Excitation and inhibition in recurrent networks mediate collision avoidance in Xenopus tadpoles. 2014, Pubmed , Xenbase
Khakhalin, Analysis of Visual Collision Avoidance in Xenopus Tadpoles. 2021, Pubmed , Xenbase
Ko, Live imaging reveals the cellular events downstream of SARM1 activation. 2021, Pubmed
Liu, Heterogeneous nuclear ribonucleoprotein K, an RNA-binding protein, is required for optic axon regeneration in Xenopus laevis. 2012, Pubmed , Xenbase
Lu, c-Jun expression in surviving and regenerating retinal ganglion cells: effects of intravitreal neurotrophic supply. 2003, Pubmed
Marsh-Armstrong, Asymmetric growth and development of the Xenopus laevis retina during metamorphosis is controlled by type III deiodinase. 1999, Pubmed , Xenbase
Martinez-Perez, Outcome of the surgical decompression for traumatic optic neuropathy: a systematic review and meta-analysis. 2021, Pubmed
Miesfeld, The Atoh7 remote enhancer provides transcriptional robustness during retinal ganglion cell development. 2020, Pubmed
Nickells, Under pressure: cellular and molecular responses during glaucoma, a common neurodegeneration with axonopathy. 2012, Pubmed
Pittman, Pathfinding in a large vertebrate axon tract: isotypic interactions guide retinotectal axons at multiple choice points. 2008, Pubmed
Raivich, The AP-1 transcription factor c-Jun is required for efficient axonal regeneration. 2004, Pubmed
Ruff, Neuronal c-Jun is required for successful axonal regeneration, but the effects of phosphorylation of its N-terminus are moderate. 2012, Pubmed
Session, Genome evolution in the allotetraploid frog Xenopus laevis. 2016, Pubmed , Xenbase
Shin, DLK regulates a distinctive transcriptional regeneration program after peripheral nerve injury. 2019, Pubmed
Shin, Dual leucine zipper kinase is required for retrograde injury signaling and axonal regeneration. 2012, Pubmed
Stenkamp, Neurogenesis in the fish retina. 2007, Pubmed
Straznicky, The growth of the retina in Xenopus laevis: an autoradiographic study. 1971, Pubmed , Xenbase
Syc-Mazurek, Axon injury signaling and compartmentalized injury response in glaucoma. 2019, Pubmed
Tham, Global prevalence of glaucoma and projections of glaucoma burden through 2040: a systematic review and meta-analysis. 2014, Pubmed
Watkins, DLK initiates a transcriptional program that couples apoptotic and regenerative responses to axonal injury. 2013, Pubmed
Watson, Cell type-specific translational profiling in the Xenopus laevis retina. 2012, Pubmed , Xenbase
Welsbie, Enhanced Functional Genomic Screening Identifies Novel Mediators of Dual Leucine Zipper Kinase-Dependent Injury Signaling in Neurons. 2017, Pubmed
Welsbie, Functional genomic screening identifies dual leucine zipper kinase as a key mediator of retinal ganglion cell death. 2013, Pubmed
Whitworth, Translational profiling of retinal ganglion cell optic nerve regeneration in Xenopus laevis. 2017, Pubmed , Xenbase
Willsey, Parallel in vivo analysis of large-effect autism genes implicates cortical neurogenesis and estrogen in risk and resilience. 2021, Pubmed
Xiong, Protein turnover of the Wallenda/DLK kinase regulates a retrograde response to axonal injury. 2010, Pubmed
Yan, The DLK-1 kinase promotes mRNA stability and local translation in C. elegans synapses and axon regeneration. 2009, Pubmed
Yokota, Altered Transport Velocity of Axonal Mitochondria in Retinal Ganglion Cells After Laser-Induced Axonal Injury In Vitro. 2015, Pubmed
Zhang, Elevating Growth Factor Responsiveness and Axon Regeneration by Modulating Presynaptic Inputs. 2019, Pubmed
Zou, Neurogenesis of retinal ganglion cells is not essential to visual functional recovery after optic nerve injury in adult zebrafish. 2013, Pubmed
