Click here to close
Hello! We notice that you are using Internet Explorer, which is not supported by Xenbase and may cause the site to display incorrectly.
We suggest using a current version of Chrome,
FireFox, or Safari.
BMC Biol
2023 Jun 28;211:144. doi: 10.1186/s12915-023-01637-8.
Show Gene links
Show Anatomy links
A potential cost of evolving epibatidine resistance in poison frogs.
York JM, Borghese CM, George AA, Cannatella DC, Zakon HH.
???displayArticle.abstract???
BACKGROUND: Some dendrobatid poison frogs sequester the toxin epibatidine as a defense against predators. We previously identified an amino acid substitution (S108C) at a highly conserved site in a nicotinic acetylcholine receptor β2 subunit of dendrobatid frogs that decreases sensitivity to epibatidine in the brain-expressing α4β2 receptor. Introduction of S108C to the orthologous high-sensitivity human receptor similarly decreased sensitivity to epibatidine but also decreased sensitivity to acetylcholine, a potential cost if this were to occur in dendrobatids. This decrease in the acetylcholine sensitivity manifested as a biphasic acetylcholine concentration-response curve consistent with the addition of low-sensitivity receptors. Surprisingly, the addition of the β2 S108C into the α4β2 receptor of the dendrobatid Epipedobates anthonyi did not change acetylcholine sensitivity, appearing cost-free. We proposed that toxin-bearing dendrobatids may have additional amino acid substitutions protecting their receptors from alterations in acetylcholine sensitivity. To test this, in the current study, we compared the dendrobatid receptor to its homologs from two non-dendrobatid frogs.
RESULTS: The introduction of S108C into the α4β2 receptors of two non-dendrobatid frogs also does not affect acetylcholine sensitivity suggesting no additional dendrobatid-specific substitutions. However, S108C decreased the magnitude of neurotransmitter-induced currents in Epipedobates and the non-dendrobatid frogs. We confirmed that decreased current resulted from fewer receptors in the plasma membrane in Epipedobates using radiolabeled antibodies against the receptors. To test whether S108C alteration of acetylcholine sensitivity in the human receptor was due to (1) adding low-sensitivity binding sites by changing stoichiometry or (2) converting existing high- to low-sensitivity binding sites with no stoichiometric alteration, we made concatenated α4β2 receptors in stoichiometry with only high-sensitivity sites. S108C substitutions decreased maximal current and number of immunolabeled receptors but no longer altered acetylcholine sensitivity.
CONCLUSIONS: The most parsimonious explanation of our current and previous work is that the S108C substitution renders the β2 subunit less efficient in assembling/trafficking, thereby decreasing the number of receptors in the plasma membrane. Thus, while β2 S108C protects dendrobatids against sequestered epibatidine, it incurs a potential physiological cost of disrupted α4β2 receptor function.
Fig. 1. Phylogeny of selected chordates showing the variation of amino acid sequences in the region of interest of the β2 nAChR subunit. Scientific names are used for the frogs. The dot in the phylogeny represents the ancestor of the poison frogs (Dendrobatidae clade). The names of undefended species of poison frogs are in black, and those of defended species are in blue. Defense by sequestered alkaloids appears to have evolved three times, associated with the parallel evolution of S108C and the unique evolution of F106L in Epipedobates. Accession numbers and names of the species included in this figure can be found in Additional file 3. Photos of Ameerega bilinguis and Epipedobates anthonyi (from which epibatidine was first isolated) are shown in the lower left. Photos courtesy of David Cannatella
Fig. 2. Acetylcholine CRCs of receptors from two non-dendrobatid frogs. Xenopus tropicalis retain a monophasic ACh CRC best fit with a single EC50 (Table 1 and Additional file 4) even in conditions that induce LS sites in mammalian α4β2 nAChRs (7α:1β) or with the S108C substitution alone [β2(FC)] or in combination with F106L [β2(LC)]. The α:β RNA ratios are 1:3 (A, n = 6–18) and 7:1 (B, n = 13–37). The actual stoichiometry of frog receptors is unknown but the Xenopus α4β2 nAChR behaves as the mammalian 2α:3β stoichiometry (C). This conjecture is indicated as a question mark over the gray arrow. Note that the scale for Xenopus is nanomolar concentration. Nanorana parkeri retain a biphasic CRC best fit with two EC50 values (Table 2 and Additional file 4) in both 1:3 (D, n = 5–9) or 7:1 (E, n = 6–9) α:β RNA ratios, with the S108C substitution alone [β2(FC)] or in combination with F106L [β2(LC)]. The Nanorana α4β2 nAChR behaves as if its stoichiometry is 3α:2β (F) with both ratios of RNA used in this study. Data points represent means ± SD. Red arrows indicate HS-binding sites, and blue arrow indicates LS-binding site. + and − signs indicate the principal and complementary components of the subunit interfaces
Fig. 3. Maximal ACh-induced current and labeling of Epipedobates anthonyi α4β2 nAChRs. Maximal ACh-induced currents were measured at 4 (A, n = 14–18 oocytes) and at 7 (B, n = 21) days after injection. The presence of cysteine in location 108, either combined with F106 [β2(FC), green] or with L106 [β2(LC), wild type, orange], decreases the magnitude of ACh-stimulated maximal currents through the α4β2 receptors, compared with β2(FS) (gray) and β2(LS) (violet). The bold font indicates a substitution introduced in the wild-type receptor. Following recordings shown in B, oocytes were treated with the radiolabeled antibody.125I-mAb 295 to quantify the specific binding, i.e., the number of β2-containing nAChRs expressed in the plasma membrane (C, n = 3, 7 pooled oocytes each experiment). Cpm stands for counts per minute. α4:β2 RNA injection ratios favoring HS (1:7) and LS (7:1) stoichiometries are indicated on the X-axis. Data are presented as means ± SD and were analyzed using two-way ANOVA, followed by pairwise comparisons corrected for multiple comparisons with Holm-Šídák’s test. *P < 0.05, **P < 0.01, ***P < 0.001, ****P < 0.0001
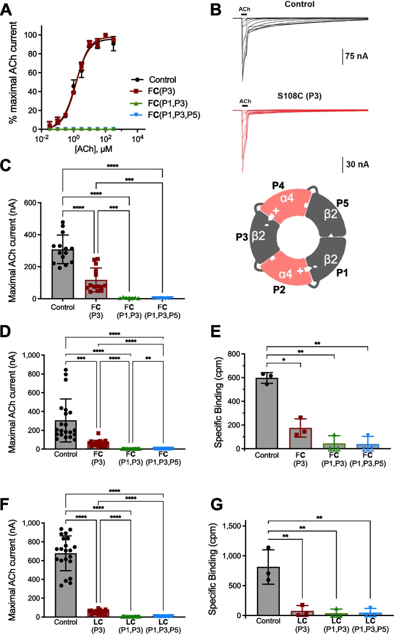
Fig. 4. Currents and number of receptors measured after the expression of concatenated human nAChRs. All concatemers have an enforced 2α:3β stoichiometry (indicated by the inset of the schematic receptor). A Wild-type receptor [F106 and S108, β2(FS), black] generates a CRC with a monophasic fit. A similar concentration–response profile was observed for concatenated α4β2 nAChRs with a S108C substitution (red, FC, substitution indicated by bold font; P3 = position 3 within the linked receptor) in a single β2 subunit. However, concatenated α4β2 nAChRs with two (green) or all three (blue) β2 subunits containing S108C in the indicated positions generate no current. CRC analysis can be found in Table 3 and Additional file 4, n = 7–14. B Raw current traces to increasing concentrations of ACh. C Concatemers where a single β2 subunit has a S108C substitution [β2(FC)] show significantly reduced currents. As stated in A, concatemers with two or three S108C-containing β2 subunits generate no current (n = 7–14). D We repeated the experiment shown in C and then measured the number of receptors in the plasma membrane in the same oocytes. Baseline recordings of maximal currents (n = 21). E Measurements of receptor number in the plasma membrane in oocytes from D (n = 3, 7 pooled oocytes in each experiment). F ACh-induced maximal currents in concatenated α4β2 nAChRs with an F106L substitution in addition to the S108C [β2(LC)] (n = 21). G Measurements of receptor number in the plasma membrane in oocytes from F (n = 3, 7 pooled oocytes in each experiment). The addition of F106L substitution to S108C [β2(LC)] did not rescue the effect of S108C. In both E and G, concatenated α4β2 nAChRs with a single S108C-containing β2 subunit have significantly reduced numbers of receptors in the plasma membrane when compared to controls. Those concatenated α4β2 nAChRs with two or three β2 subunits harboring the S108C mutation are not expressed in the plasma membrane (i.e., the values were no different from uninjected oocytes). Specific binding was measured as counts per minute (cpm). Data are shown as means ± SD and were analyzed using the Brown-Forsythe and Welch ANOVA tests, followed by Dunnett’s T3 multiple comparisons test. *P < 0.05, **P < 0.01, ***P < 0.001, ****P < 0.0001
Fig. 5. Summary figure. Results from Tarvin et al. [13] are shown in the graphs on the left, from Epipedobates anthonyi (top, n = 5–9) and human (bottom, n = 6–7) nAChRs (RNA ratio 1α:7β for Epipedobates and 1α:3β for human). Epi-S and Epi-R refer to the epibatidine-sensitive and epibatidine-resistant characteristics of the receptor. These results led us to hypothesize that the mutation S108C in the human β2 subunit [α4β2(FC)] resulted in an altered stoichiometry: instead of a monophasic curve (characteristic of α4β2 nAChRs composed of 2 α4 and 3 β2 subunits), the ACh concentration–response curve for this mutant was biphasic and shifted to the right (characteristic of α4β2 nAChRs composed of 3 α4 and 2 β2 subunits. Furthermore, this alteration in the ACh sensitivity was not observed in Epipedobates receptors, which showed the same monophasic curve at all RNA ratios tested (Additional file 2). In the central panels, the predicted stoichiometry is shown as a diagram of the receptor. We now report that there is a reduction of maximal ACh-induced currents in Epipedobates receptors with C108-containing β2 subunits, likely due to reduced availability of C108-containing β2 subunits (Fig. 3). The relative number of receptors in the plasma membrane is shown on the right diagrams. No differences in ACh sensitivity were observed after biasing α4 and β2 RNA injection ratios, indicating that Epipedobates α4β2 nAChRs functionally assemble in a single stoichiometry. However, the reduced cell-surface expression of α4β2(FC) nAChRs (also observed for Epipedobates α4β2 nAChRs containing cysteine in position 108 of the β2 subunit) alters the concentration–response profile of human α4β2(FC) receptors from the monophasic (HS-like) of the wild-type nAChR to biphasic (LS-like) CRC, indicating an alternative stoichiometry. The presence of an additional mutation [β2(LC)] confers an HS-like stoichiometry but does not correct the β2-reduced availability. The studies on the human receptor numbers in the plasma membrane were obtained using concatenated receptors (Fig. 4)
Benallegue,
The additional ACh binding site at the α4(+)/α4(-) interface of the (α4β2)2α4 nicotinic ACh receptor contributes to desensitization.
2013, Pubmed,
Xenbase
Benallegue,
The additional ACh binding site at the α4(+)/α4(-) interface of the (α4β2)2α4 nicotinic ACh receptor contributes to desensitization.
2013,
Pubmed
,
Xenbase Brodie,
COSTS OF EXPLOITING POISONOUS PREY: EVOLUTIONARY TRADE-OFFS IN A PREDATOR-PREY ARMS RACE.
1999,
Pubmed Carbone,
Pentameric concatenated (alpha4)(2)(beta2)(3) and (alpha4)(3)(beta2)(2) nicotinic acetylcholine receptors: subunit arrangement determines functional expression.
2009,
Pubmed
,
Xenbase Corrie,
Nicotinic Acetylcholine Receptor Accessory Subunits Determine the Activity Profile of Epibatidine Derivatives.
2020,
Pubmed
,
Xenbase Croxen,
Mutations in different functional domains of the human muscle acetylcholine receptor alpha subunit in patients with the slow-channel congenital myasthenic syndrome.
1997,
Pubmed
,
Xenbase Dalla,
Substitutions in the cardenolide binding site and interaction of subunits affect kinetics besides cardenolide sensitivity of insect Na,K-ATPase.
2017,
Pubmed Dash,
Modulation of recombinant, α2*, α3* or α4*-nicotinic acetylcholine receptor (nAChR) function by nAChR β3 subunits.
2012,
Pubmed
,
Xenbase Delsuc,
A phylogenomic framework and timescale for comparative studies of tunicates.
2018,
Pubmed Eaton,
The unique α4+/-α4 agonist binding site in (α4)3(β2)2 subtype nicotinic acetylcholine receptors permits differential agonist desensitization pharmacology versus the (α4)2(β2)3 subtype.
2014,
Pubmed
,
Xenbase Feng,
Phylogenomics reveals rapid, simultaneous diversification of three major clades of Gondwanan frogs at the Cretaceous-Paleogene boundary.
2017,
Pubmed Fenster,
Influence of subunit composition on desensitization of neuronal acetylcholine receptors at low concentrations of nicotine.
1997,
Pubmed
,
Xenbase Fitch,
Phantasmidine: an epibatidine congener from the ecuadorian poison frog Epipedobates anthonyi.
2010,
Pubmed Fu,
Brain Region Specific Single-Molecule Fluorescence Imaging.
2019,
Pubmed Geffeney,
Evolutionary diversification of TTX-resistant sodium channels in a predator-prey interaction.
2005,
Pubmed
,
Xenbase George,
Isoform-specific mechanisms of α3β4*-nicotinic acetylcholine receptor modulation by the prototoxin lynx1.
2017,
Pubmed
,
Xenbase Gu,
Assembly of the mammalian muscle acetylcholine receptor in transfected COS cells.
1991,
Pubmed Harpsøe,
Unraveling the high- and low-sensitivity agonist responses of nicotinic acetylcholine receptors.
2011,
Pubmed Jost,
Toxin-resistant sodium channels: parallel adaptive evolution across a complete gene family.
2008,
Pubmed Kouvatsos,
Crystal structure of a human neuronal nAChR extracellular domain in pentameric assembly: Ligand-bound α2 homopentamer.
2016,
Pubmed
,
Xenbase Kuryatov,
Expression of functional human α6β2β3* acetylcholine receptors in Xenopus laevis oocytes achieved through subunit chimeras and concatamers.
2011,
Pubmed
,
Xenbase Lai,
Long-term nicotine treatment decreases striatal alpha 6* nicotinic acetylcholine receptor sites and function in mice.
2005,
Pubmed López,
Choline acetyltransferase immunoreactivity in the developing brain of Xenopus laevis.
2002,
Pubmed
,
Xenbase Lucero,
Differential α4(+)/(-)β2 Agonist-binding Site Contributions to α4β2 Nicotinic Acetylcholine Receptor Function within and between Isoforms.
2016,
Pubmed
,
Xenbase Matsushima,
Mutation (Ser284Leu) of neuronal nicotinic acetylcholine receptor alpha 4 subunit associated with frontal lobe epilepsy causes faster desensitization of the rat receptor expressed in oocytes.
2002,
Pubmed
,
Xenbase Matta,
NACHO Mediates Nicotinic Acetylcholine Receptor Function throughout the Brain.
2017,
Pubmed Mazzaferro,
NACHO and 14-3-3 promote expression of distinct subunit stoichiometries of the α4β2 acetylcholine receptor.
2021,
Pubmed Mazzaferro,
α4β2 Nicotinic Acetylcholine Receptors: RELATIONSHIPS BETWEEN SUBUNIT STOICHIOMETRY AND FUNCTION AT THE SINGLE CHANNEL LEVEL.
2017,
Pubmed McClure-Begley,
Rare human nicotinic acetylcholine receptor α4 subunit (CHRNA4) variants affect expression and function of high-affinity nicotinic acetylcholine receptors.
2014,
Pubmed
,
Xenbase McGugan,
Ant and Mite Diversity Drives Toxin Variation in the Little Devil Poison Frog.
2016,
Pubmed Moroni,
alpha4beta2 nicotinic receptors with high and low acetylcholine sensitivity: pharmacology, stoichiometry, and sensitivity to long-term exposure to nicotine.
2006,
Pubmed
,
Xenbase Neuwirth,
Morphology of the granular secretory glands in skin of poison-dart frogs (Dendrobatidae).
1979,
Pubmed Papke,
Nicotinic acetylcholine receptors: Conventional and unconventional ligands and signaling.
2020,
Pubmed Petschenka,
Stepwise evolution of resistance to toxic cardenolides via genetic substitutions in the Na+/K+ -ATPase of milkweed butterflies (lepidoptera: Danaini).
2013,
Pubmed Pettersen,
UCSF Chimera--a visualization system for exploratory research and analysis.
2004,
Pubmed Ren,
Structural determinants of alpha4beta2 nicotinic acetylcholine receptor trafficking.
2005,
Pubmed Saedi,
Assembly of Torpedo acetylcholine receptors in Xenopus oocytes.
1991,
Pubmed
,
Xenbase Santos,
Multiple, recurring origins of aposematism and diet specialization in poison frogs.
2003,
Pubmed Srinivasan,
Pharmacological chaperoning of nAChRs: a therapeutic target for Parkinson's disease.
2014,
Pubmed Tarvin,
Convergent Substitutions in a Sodium Channel Suggest Multiple Origins of Toxin Resistance in Poison Frogs.
2016,
Pubmed Tarvin,
Interacting amino acid replacements allow poison frogs to evolve epibatidine resistance.
2017,
Pubmed Ujvari,
Widespread convergence in toxin resistance by predictable molecular evolution.
2015,
Pubmed Walsh,
Structural principles of distinct assemblies of the human α4β2 nicotinic receptor.
2018,
Pubmed Weltzin,
Distinctive single-channel properties of α4β2-nicotinic acetylcholine receptor isoforms.
2019,
Pubmed
,
Xenbase Whiteaker,
Immunolabeling demonstrates the interdependence of mouse brain alpha4 and beta2 nicotinic acetylcholine receptor subunit expression.
2006,
Pubmed Whiting,
Characterization of bovine and human neuronal nicotinic acetylcholine receptors using monoclonal antibodies.
1988,
Pubmed Yu,
Bidirectional modulation of visual plasticity by cholinergic receptor subtypes in the frog optic tectum.
2003,
Pubmed Zhou,
Human alpha4beta2 acetylcholine receptors formed from linked subunits.
2003,
Pubmed
,
Xenbase Zwart,
Four pharmacologically distinct subtypes of alpha4beta2 nicotinic acetylcholine receptor expressed in Xenopus laevis oocytes.
1998,
Pubmed
,
Xenbase