|
Figure 1. The transcription and expression feature of highly conserved gene PPP4C in vertebrates. (a) AA sequence alignment of PPP4C from human (H. sapiens), mouse (M. musculus), rat (R. norvegicus), frog (X. laevis), and zebrafish (D. rerio) species. (b) Human PPP4C transcription levels in tissues. Boxplot presents the minimum value, the first and third quartile, the median, and the maximum value in each indicated tissue. (c) Heatmap of ppp4c transcripts in X. laevis tissues. This image is generated in Xenbase (www.xenbase.org). (d) RT-PCR analysis of X. laevis
ppp4c in embryos from indicated stages. n = 5. -RT without reverse transcriptase, odc1 is loading control. (e) Western blot analysis of X. laevis Ppp4c in embryos from indicated stages. n = 5. \documentclass[12pt]{minimal}
\usepackage{amsmath}
\usepackage{wasysym}
\usepackage{amsfonts}
\usepackage{amssymb}
\usepackage{amsbsy}
\usepackage{mathrsfs}
\usepackage{upgreek}
\setlength{\oddsidemargin}{-69pt}
\begin{document}$$\upbeta$$\end{document}β-Actin is loading control. (f) WMISH of X. laevis
ppp4c in embryos from indicated stages. n = 15. Cle. cleavage stage, Bla. blastula stage, Gas. gastrula stage, Neu. neurula stage, Tai. Tailbud stage, Sag. sagittal section, Ant. anterior, Dor. dorsal, Cro. cross section, Lat. lateral, St. Stage; , dorsal lip. |
|
Figure 2. PPP4C-related DEGs in pan-cancer are enriched in tissue development, pattern specification, and morphogenesis. (a) Volcano plot of DEGs in LGG. Word cloud analysis of GO_BP items of upregulated (b) and downregulated (c) genes in pan-cancer. GO analysis of upregulated DEGs in ESCA (d) and LGG (f). GO analysis of downregulated DEGs in ESCA (e) and LGG (g). |
|
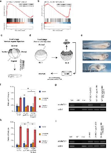
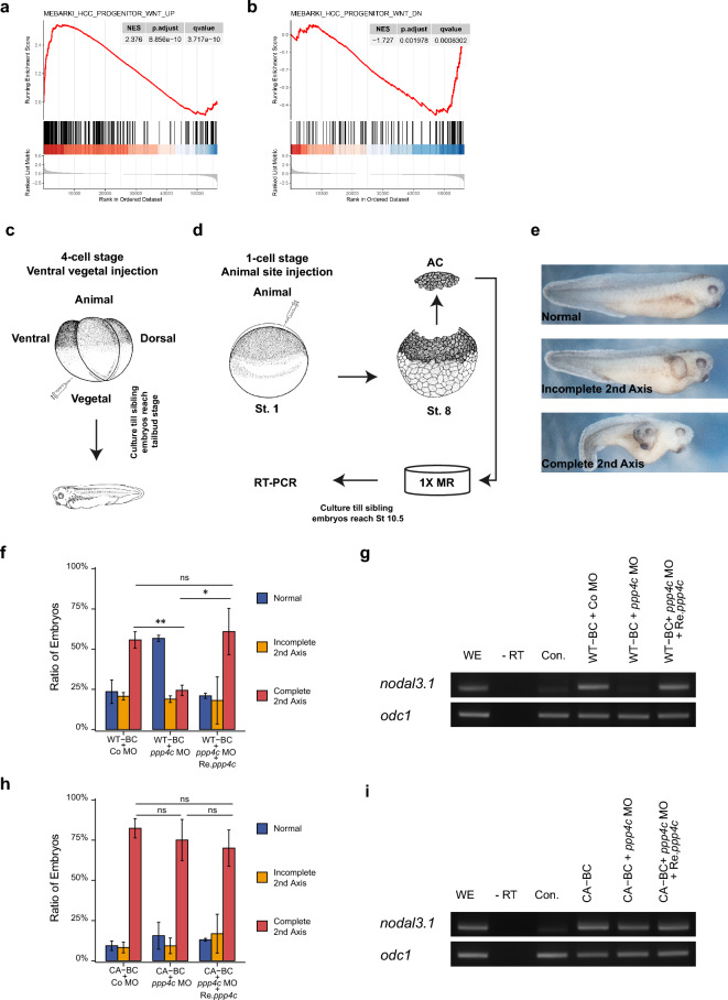
Figure 3. PPP4C correlates with canonical Wnt signaling both in tumors and X. laevis embryos. Enrichment of genes in the Wnt upregulated (a) and downregulated (b) gene sets by GSEA in LGG. (c) Schematic diagram of axis duplication assay. Embryos were microinjected with indicated reagents at stage 3 and cultured until tailbud stage. (d) Schematic diagram of Wnt target gene induction. Embryos were injected at stage 1, AC were dissected at stage 8 and cultured till the sibling embryos reached stage 10.5. n = 30. (e) Representative phenotype of (c). Embryo images in (c,d) were downloaded from Xenbase website48. (f,h) Quantitative results of axis duplication by indicated reagents ns, p ≥ 0.05; *p < 0.05; **p < 0.01. Student t-test. (g,i) RT-PCR analysis of animal cap tissue microinjected with indicated reagents. odc1 was loading control. WE whole embryo, -RT without reverse transcriptase, Con. uninjected control. Reagents used in (f–i) WT CTNNB1 mRNA (WT-BC), 50 pg; CA CTNNB1 mRNA (CA-BC), 20 pg; Co MO, 30 ng; ppp4c MO, 30 ng; Re.ppp4c mRNA, 250 pg. |
|
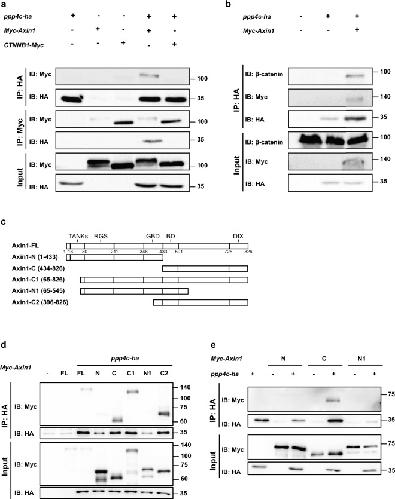
Figure 4. Ppp4c interacts with exogenous AXIN1 in X. laevis embryo model. (a,b) Co-IP analysis of Ppp4c with AXIN1 and \documentclass[12pt]{minimal}
\usepackage{amsmath}
\usepackage{wasysym}
\usepackage{amsfonts}
\usepackage{amssymb}
\usepackage{amsbsy}
\usepackage{mathrsfs}
\usepackage{upgreek}
\setlength{\oddsidemargin}{-69pt}
\begin{document}$$\upbeta$$\end{document}β-catenin in X. laevis embryonic AC tissue. AC tissue was dissected at stage 8 and cultured till sibling embryos reached stage 11.5. (c) Schematic structure of Myc-tagged truncated AXIN1 mutants. (d,e) Co-IP analysis of Ppp4c with various AXIN1 mutants in X. laevis whole embryos microinjected with indicated mRNA and harvested at stage 11.5. (a,b,d,e) Embryos were microinjected with indicated reagents (1 ng for each mRNA) at 1-cell stage. n = 50. The membranes were cropped at indicated region specified in Supplementary Information. |
|
Figure 5. Ppp4c inhibits AXIN1 abundance in X. laevis embryo model. (a–e) Western blot analysis of whole embryo lysate microinjected with indicated reagents. Embryos were microinjected at stage 1 and harvested at stage 11.5. n = 10. Reagents used in (a) +, 1 ng; (b) ppp4c MO, 60 ng; Co MO, 60 ng; Myc-Axin1 mRNA, 2 ng; Re.ppp4c-ha mRNA, 2 ng; (c) ppp4c MO, 60 ng; Co MO, 60 ng; Myc-Axin1 mRNA, 2 ng; Re.ppp4c-ha mRNA, 2 ng; wnt8 mRNA, 100 pg; (d) GFP-AXIN1 mRNA, 2 ng; ppp4c-Myc mRNA (WT, D82A, H115Q, \documentclass[12pt]{minimal}
\usepackage{amsmath}
\usepackage{wasysym}
\usepackage{amsfonts}
\usepackage{amssymb}
\usepackage{amsbsy}
\usepackage{mathrsfs}
\usepackage{upgreek}
\setlength{\oddsidemargin}{-69pt}
\begin{document}$$\Delta$$\end{document}Δ-DYFL) 2 ng. (e) Myc-Axin1-C1 mRNA, 1 ng; ppp4c-ha mRNA, 2 ng; ppp4c MO, 60 ng; Co MO, 60 ng. (f) Co-IP analysis of Myc-AXIN1-C1 with \documentclass[12pt]{minimal}
\usepackage{amsmath}
\usepackage{wasysym}
\usepackage{amsfonts}
\usepackage{amssymb}
\usepackage{amsbsy}
\usepackage{mathrsfs}
\usepackage{upgreek}
\setlength{\oddsidemargin}{-69pt}
\begin{document}$$\upbeta$$\end{document}β-catenin in X. laevis embryos. Embryos were microinjected with indicated reagents at stage 1 and harvested at stage 11.5. n = 50. ppp4c MO, 60 ng; Co MO, 60 ng; Myc-Axin1-C1 mRNA, 1 ng; ppp4c-ha mRNA, 2 ng. (g) Quantitative result of (f) measured by ImageJ. N = 3. Values are presented as mean ± standard deviation (SD). ns, p ≥ 0.05. Student t-test. (a,b,d,e,f) The membranes were cropped at indicated region specified in Supplementary Information. |
|
Figure 6. Perturbation of Ppp4c interferes with normal X. laevis embryogenesis. Phenotype (a) and quantitative data (b) of Ppp4c overexpression in X. laevis embryos. Embryos were injected with ppp4c mRNA in dorsal animal site at stage 3 and cultured into tailbud stage. N = 3. Values are presented as mean ± standard deviation (SD). ‘Mild’ phenotype, reduction of eye and cement gland; ‘Severe’ phenotype, loss of head structure. (c) WMISH of Ppp4c overexpression embryos with indicated probes. Red color marks the injection site. ppp4c mRNA, 2 ng; lacZ mRNA, 250 pg. Phenotype (d) and quantitative data (e) of ppp4c MO in X. laevis embryos. Embryos were injected with ppp4c MO in animal region at stage 1 and cultured into tailbud stage. N = 3. Values are presented as mean ± standard deviation (SD). ‘Mild’ phenotype, reduction of RPE or melanocytes; ‘Severe’ phenotype, reduction of head size, and complete loss of RPE and melanocytes. Phenotype (f) and quantitative data (g) of Ppp4c-KD and rescue in X. laevis embryos. Embryos were injected with indicated reagents in animal region at stage 1 and cultured into tailbud stage. Co MO, 60 ng; ppp4c MO, 60 ng; Rescue, ppp4c MO 60 ng + Re.ppp4c mRNA 500 pg. N = 3. Values are presented as mean ± standard deviation (SD). ‘Anterior and Melanocyte Defects’ phenotype, reduction of head size, and complete loss of RPE and melanocytes. **p < 0.01; ***p < 0.001. Student t-test. , dorsal and lateral melanocytes; , RPE. |