XB-ART-59823
Front Physiol
2023 Jan 01;14:1178869. doi: 10.3389/fphys.2023.1178869.
Show Gene links
Show Anatomy links
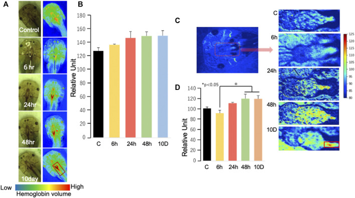
Novel predator-induced phenotypic plasticity by hemoglobin and physiological changes in the brain of Xenopus tropicalis.
Mori T, Machida K, Kudou Y, Kimishima M, Sassa K, Goto-Inoue N, Minei R, Ogura A, Kobayashi Y, Kamiya K, Nakaya D, Yamamoto N, Kashiwagi A, Kashiwagi K.
???displayArticle.abstract???
???displayArticle.pubmedLink??? 37346489
???displayArticle.pmcLink??? PMC10279953
???displayArticle.link??? Front Physiol
Genes referenced: pigy
???attribute.lit??? ???displayArticles.show???
References [+] :
Abdelmohsen,
Ubiquitin-mediated proteolysis of HuR by heat shock.
2009, Pubmed
Abdelmohsen, Ubiquitin-mediated proteolysis of HuR by heat shock. 2009, Pubmed
Abiri, Maple syrup urine disease mutation spectrum in a cohort of 40 consanguineous patients and insilico analysis of novel mutations. 2019, Pubmed
Amelio, Serine and glycine metabolism in cancer. 2014, Pubmed
Bateman, Slow-onset inhibition of fumarylacetoacetate hydrolase by phosphinate mimics of the tetrahedral intermediate: kinetics, crystal structure and pharmacokinetics. 2007, Pubmed
Boccini, Mechanistic studies of the oxidation of oxyhemoglobin by peroxynitrite. 2004, Pubmed
Brönmark, Predator-induced phenotypical change in body morphology in crucian carp. 1992, Pubmed
Chen, AfterQC: automatic filtering, trimming, error removing and quality control for fastq data. 2017, Pubmed
DerMardirossian, GDIs: central regulatory molecules in Rho GTPase activation. 2005, Pubmed
Dharmalingam, F-BAR proteins of the syndapin family shape the plasma membrane and are crucial for neuromorphogenesis. 2009, Pubmed
Fifield, Time-dependent effects of rapamycin on consolidation of predator stress-induced hyperarousal. 2015, Pubmed
Fontella, Stimulation of lipid peroxidation in vitro in rat brain by the metabolites accumulating in maple syrup urine disease. 2002, Pubmed
Ikeda, Cooperation of Cdc42 small G protein-activating and actin filament-binding activities of frabin in microspike formation. 2001, Pubmed
Ingolia, Genome-wide analysis in vivo of translation with nucleotide resolution using ribosome profiling. 2009, Pubmed
Johnson, Naturally occurring variation in tadpole morphology and performance linked to predator regime. 2015, Pubmed
Jöngren, Brain gene expression in relation to fearfulness in female red junglefowl (Gallus gallus). 2010, Pubmed
Kanehisa, KEGG: kyoto encyclopedia of genes and genomes. 2000, Pubmed
Kanehisa, KEGG as a reference resource for gene and protein annotation. 2016, Pubmed
Kinlein, Role of corticosterone in altered neurobehavioral responses to acute stress in a model of compromised hypothalamic-pituitary-adrenal axis function. 2019, Pubmed
Kishida, Bulgy tadpoles: inducible defense morph. 2004, Pubmed
Kishida, Inducible defenses in prey intensify predator cannibalism. 2009, Pubmed
Lausch, Monitoring and assessing of landscape heterogeneity at different scales. 2013, Pubmed
Lu, Downregulation of Rho-GDI gamma promotes differentiation of neural stem cells. 2008, Pubmed
Matsui, Astrocytic glycogen-derived lactate fuels the brain during exhaustive exercise to maintain endurance capacity. 2017, Pubmed
McCollum, Predator-induced morphological changes in an amphibian: predation by dragonflies affects tadpole shape and color. 1997, Pubmed
Middlemis Maher, Stress hormones mediate predator-induced phenotypic plasticity in amphibian tadpoles. 2013, Pubmed
Mori, Predation threats for a 24-h period activated the extension of axons in the brains of Xenopus tadpoles. 2020, Pubmed , Xenbase
Mori, The constant threat from a non-native predator increases tail muscle and fast-start swimming performance in Xenopus tadpoles. 2017, Pubmed , Xenbase
Nozaki, Roles of the functional loss of p53 and other genes in astrocytoma tumorigenesis and progression. 1999, Pubmed
Nozik-Grayck, Extracellular superoxide dismutase. 2005, Pubmed
Nunes, Do anuran larvae respond behaviourally to chemical cues from an invasive crayfish predator? A community-wide study. 2013, Pubmed
Ohyagi, Hemoglobin as a novel protein developmentally regulated in neurons. 1994, Pubmed
Pertea, Transcript-level expression analysis of RNA-seq experiments with HISAT, StringTie and Ballgown. 2016, Pubmed
Price, The role of phenotypic plasticity in driving genetic evolution. 2003, Pubmed
Robinson, edgeR: a Bioconductor package for differential expression analysis of digital gene expression data. 2010, Pubmed
Sanogo, Brain transcriptomic response of threespine sticklebacks to cues of a predator. 2011, Pubmed
Schoeppner, Damage, digestion, and defence: the roles of alarm cues and kairomones for inducing prey defences. 2005, Pubmed
Sgaravatti, Inhibition of brain energy metabolism by the alpha-keto acids accumulating in maple syrup urine disease. 2003, Pubmed
Soga, Differential metabolomics reveals ophthalmic acid as an oxidative stress biomarker indicating hepatic glutathione consumption. 2006, Pubmed
Stueland, The isocitrate dehydrogenase phosphorylation cycle. Identification of the primary rate-limiting step. 1988, Pubmed
Trotti, Oxidative stress and a thrombophilic condition in alcoholics without severe liver disease. 2001, Pubmed
Van Buskirk, NATURAL SELECTION FOR ENVIRONMENTALLY INDUCED PHENOTYPES IN TADPOLES. 1997, Pubmed
Zhang, Antioxidant Mechanism of Betaine without Free Radical Scavenging Ability. 2016, Pubmed
Zhang, The pivotal role of pyruvate dehydrogenase kinases in metabolic flexibility. 2014, Pubmed
