XB-ART-59822
Nat Commun
2023 Jun 21;141:3696. doi: 10.1038/s41467-023-39041-z.
Show Gene links
Show Anatomy links
Acentrosomal spindles assemble from branching microtubule nucleation near chromosomes in Xenopus laevis egg extract.
???displayArticle.abstract???
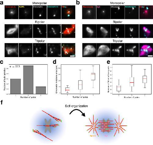
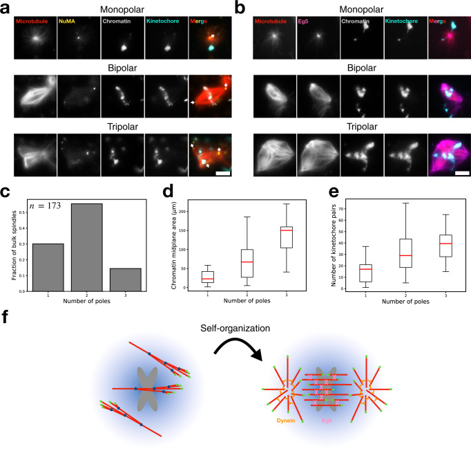
Microtubules are generated at centrosomes, chromosomes, and within spindles during cell division. Whereas microtubule nucleation at the centrosome is well characterized, much remains unknown about where, when, and how microtubules are nucleated at chromosomes. To address these questions, we reconstitute microtubule nucleation from purified chromosomes in meiotic Xenopus egg extract and find that chromosomes alone can form spindles. We visualize microtubule nucleation near chromosomes using total internal reflection fluorescence microscopy to find that this occurs through branching microtubule nucleation. By inhibiting molecular motors, we find that the organization of the resultant polar branched networks is consistent with a theoretical model where the effectors for branching nucleation are released by chromosomes, forming a concentration gradient that spatially biases branching microtbule nucleation. In the presence of motors, these branched networks are ultimately organized into functional spindles, where the number of emergent spindle poles scales with the number of chromosomes and total chromatin area.
???displayArticle.pubmedLink??? 37344488
???displayArticle.pmcLink??? PMC10284841
???displayArticle.link??? Nat Commun
???displayArticle.grants??? [+]
F31 CA236160 NCI NIH HHS , T32 HG003284 NHGRI NIH HHS , T32 GM007388 NIGMS NIH HHS , DP2 GM123493 NIGMS NIH HHS , R01 GM141100 NIGMS NIH HHS
???attribute.lit??? ???displayArticles.show???
References [+] :
Alfaro-Aco, Biochemical reconstitution of branching microtubule nucleation. 2020, Pubmed , Xenbase
Alphey, KLP38B: a mitotic kinesin-related protein that binds PP1. 1997, Pubmed
Brugués, Nucleation and transport organize microtubules in metaphase spindles. 2012, Pubmed , Xenbase
Burbank, Slide-and-cluster models for spindle assembly. 2007, Pubmed , Xenbase
Carazo-Salas, Generation of GTP-bound Ran by RCC1 is required for chromatin-induced mitotic spindle formation. 1999, Pubmed , Xenbase
Carmena, The chromosomal passenger complex (CPC): from easy rider to the godfather of mitosis. 2012, Pubmed
Caudron, Spatial coordination of spindle assembly by chromosome-mediated signaling gradients. 2005, Pubmed , Xenbase
Cavazza, The RanGTP Pathway: From Nucleo-Cytoplasmic Transport to Spindle Assembly and Beyond. 2015, Pubmed
David, Augmin accumulation on long-lived microtubules drives amplification and kinetochore-directed growth. 2019, Pubmed
De Brabander, Nucleated assembly of mitotic microtubules in living PTK2 cells after release from nocodazole treatment. 1981, Pubmed
Decker, Autocatalytic microtubule nucleation determines the size and mass of Xenopus laevis egg extract spindles. 2018, Pubmed , Xenbase
Dinarina, Chromatin shapes the mitotic spindle. 2009, Pubmed , Xenbase
Dumont, A centriole- and RanGTP-independent spindle assembly pathway in meiosis I of vertebrate oocytes. 2007, Pubmed , Xenbase
Dumont, Acentrosomal spindle assembly and chromosome segregation during oocyte meiosis. 2012, Pubmed
Fukui, Preparation Methods of Human Metaphase Chromosomes for their Proteome Analysis. 2008, Pubmed
Fukuyama, Morphological growth dynamics, mechanical stability, and active microtubule mechanics underlying spindle self-organization. 2022, Pubmed , Xenbase
Gaglio, Opposing motor activities are required for the organization of the mammalian mitotic spindle pole. 1996, Pubmed , Xenbase
Gasser, Improved methods for the isolation of individual and clustered mitotic chromosomes. 1987, Pubmed
Gell, Microtubule dynamics reconstituted in vitro and imaged by single-molecule fluorescence microscopy. 2010, Pubmed
Gruss, Ran induces spindle assembly by reversing the inhibitory effect of importin alpha on TPX2 activity. 2001, Pubmed , Xenbase
Hannak, Investigating mitotic spindle assembly and function in vitro using Xenopus laevis egg extracts. 2006, Pubmed , Xenbase
Heald, Self-organization of microtubules into bipolar spindles around artificial chromosomes in Xenopus egg extracts. 1996, Pubmed , Xenbase
Helmke, TPX2 levels modulate meiotic spindle size and architecture in Xenopus egg extracts. 2014, Pubmed , Xenbase
Henkin, Cross-linker design determines microtubule network organization by opposing motors. 2022, Pubmed
Ishihara, Physical basis of large microtubule aster growth. 2016, Pubmed , Xenbase
Kalab, Visualization of a Ran-GTP gradient in interphase and mitotic Xenopus egg extracts. 2002, Pubmed , Xenbase
Kalab, The ran GTPase regulates mitotic spindle assembly. 1999, Pubmed , Xenbase
Kaláb, Analysis of a RanGTP-regulated gradient in mitotic somatic cells. 2006, Pubmed , Xenbase
Karsenti, Respective roles of centrosomes and chromatin in the conversion of microtubule arrays from interphase to metaphase. 1984, Pubmed , Xenbase
Khodjakov, Minus-end capture of preformed kinetochore fibers contributes to spindle morphogenesis. 2003, Pubmed
King, Phase separation of TPX2 enhances and spatially coordinates microtubule nucleation. 2020, Pubmed , Xenbase
King, Visualizing and Analyzing Branching Microtubule Nucleation Using Meiotic Xenopus Egg Extracts and TIRF Microscopy. 2016, Pubmed , Xenbase
Kitamura, Kinetochores generate microtubules with distal plus ends: their roles and limited lifetime in mitosis. 2010, Pubmed
Loughlin, A computational model predicts Xenopus meiotic spindle organization. 2010, Pubmed , Xenbase
Lüders, GCP-WD is a gamma-tubulin targeting factor required for centrosomal and chromatin-mediated microtubule nucleation. 2006, Pubmed
Maeshima, A two-step scaffolding model for mitotic chromosome assembly. 2003, Pubmed
Maiato, Kinetochore-driven formation of kinetochore fibers contributes to spindle assembly during animal mitosis. 2004, Pubmed
Maresca, Spindle assembly in the absence of a RanGTP gradient requires localized CPC activity. 2009, Pubmed , Xenbase
McGill, Human chromosomes and centrioles as nucleating sites for the in vitro assembly of microtubules from bovine brain tubulin. 1975, Pubmed
McKim, Chromosomal control of meiotic cell division. 1995, Pubmed
Merdes, A complex of NuMA and cytoplasmic dynein is essential for mitotic spindle assembly. 1996, Pubmed , Xenbase
Mishra, The Nup107-160 complex and gamma-TuRC regulate microtubule polymerization at kinetochores. 2010, Pubmed , Xenbase
Molina, A chromatin-associated kinesin-related protein required for normal mitotic chromosome segregation in Drosophila. 1997, Pubmed
Murray, Cyclin synthesis drives the early embryonic cell cycle. 1989, Pubmed , Xenbase
Oh, Spatial organization of the Ran pathway by microtubules in mitosis. 2016, Pubmed
Ohba, Self-organization of microtubule asters induced in Xenopus egg extracts by GTP-bound Ran. 1999, Pubmed , Xenbase
Ohkura, Meiosis: an overview of key differences from mitosis. 2015, Pubmed
Paul, Computer simulations predict that chromosome movements and rotations accelerate mitotic spindle assembly without compromising accuracy. 2009, Pubmed
Petry, Augmin promotes meiotic spindle formation and bipolarity in Xenopus egg extracts. 2011, Pubmed , Xenbase
Petry, Branching microtubule nucleation in Xenopus egg extracts mediated by augmin and TPX2. 2013, Pubmed , Xenbase
Reber, XMAP215 activity sets spindle length by controlling the total mass of spindle microtubules. 2013, Pubmed , Xenbase
Roostalu, Determinants of Polar versus Nematic Organization in Networks of Dynamic Microtubules and Mitotic Motors. 2018, Pubmed
Ruden, A Drosophila kinesin-like protein, Klp38B, functions during meiosis, mitosis, and segmentation. 1997, Pubmed , Xenbase
Sampath, The chromosomal passenger complex is required for chromatin-induced microtubule stabilization and spindle assembly. 2004, Pubmed , Xenbase
Schuh, Self-organization of MTOCs replaces centrosome function during acentrosomal spindle assembly in live mouse oocytes. 2007, Pubmed
Sikirzhytski, Microtubules assemble near most kinetochores during early prometaphase in human cells. 2018, Pubmed
Sluder, Centriole number and the reproductive capacity of spindle poles. 1985, Pubmed
Sone, Changes in chromosomal surface structure by different isolation conditions. 2002, Pubmed
Tariq, In vitro reconstitution of branching microtubule nucleation. 2020, Pubmed
Thawani, Spatiotemporal organization of branched microtubule networks. 2019, Pubmed , Xenbase
Tinevez, TrackMate: An open and extensible platform for single-particle tracking. 2017, Pubmed
Wang, Chromokinesin: a DNA-binding, kinesin-like nuclear protein. 1995, Pubmed
Wilde, Stimulation of microtubule aster formation and spindle assembly by the small GTPase Ran. 1999, Pubmed , Xenbase
Witt, Origin of kinetochore microtubules in Chinese hamster ovary cells. 1980, Pubmed
Wolff, Assembly of Caenorhabditis elegans acentrosomal spindles occurs without evident microtubule-organizing centers and requires microtubule sorting by KLP-18/kinesin-12 and MESP-1. 2016, Pubmed
Wollman, Efficient chromosome capture requires a bias in the 'search-and-capture' process during mitotic-spindle assembly. 2005, Pubmed
Wu, Microtubule nucleation from the fibrous corona by LIC1-pericentrin promotes chromosome congression. 2023, Pubmed
Wühr, Deep proteomics of the Xenopus laevis egg using an mRNA-derived reference database. 2014, Pubmed , Xenbase
Zhang, Mechanisms of plant spindle formation. 2011, Pubmed
Zhang, Reconstitution and mechanistic dissection of the human microtubule branching machinery. 2022, Pubmed
Zhang, Ran-GTP stabilises microtubule asters and inhibits nuclear assembly in Xenopus egg extracts. 1999, Pubmed , Xenbase
