Click here to close
Hello! We notice that you are using Internet Explorer, which is not supported by Xenbase and may cause the site to display incorrectly.
We suggest using a current version of Chrome,
FireFox, or Safari.
???displayArticle.abstract???
UNLABELLED: Cytokinesis challenges epithelial tissue homeostasis by generating forces that pull on neighboring cells via cell-cell junctions. Previous work has shown that junction reinforcement at the furrow in Xenopus laevis epithelia regulates the speed of furrowing 1 . This suggests the cytokinetic array that drives cell division is subject to resistive forces from epithelial neighbor cells. We show here that contractility factors accumulate in neighboring cells near the furrow during cytokinesis. Additionally, increasing neighbor cell stiffness, via ɑ-actinin overexpression, or contractility, through optogenetic Rho activation in one neighbor cell, slows or asymmetrically pauses furrowing, respectively. Notably, optogenetic stimulation of neighbor cell contractility on both sides of the furrow induces cytokinetic failure and binucleation. We conclude that forces from the cytokinetic array in the dividing cell are carefully balanced with restraining forces generated by neighbor cells, and neighbor cell mechanics regulate the speed and success of cytokinesis.
HIGHLIGHTS: Neighboring cells assemble actomyosin arrays adjacent to the cytokinetic furrowOverexpression of an F-actin cross-linker in neighbor cells slows furrowingOptogenetic activation of contractility in one neighbor pauses furrow ingressionHyper-contractility in both neighbors restrains furrowing & cells fail cytokinesis.
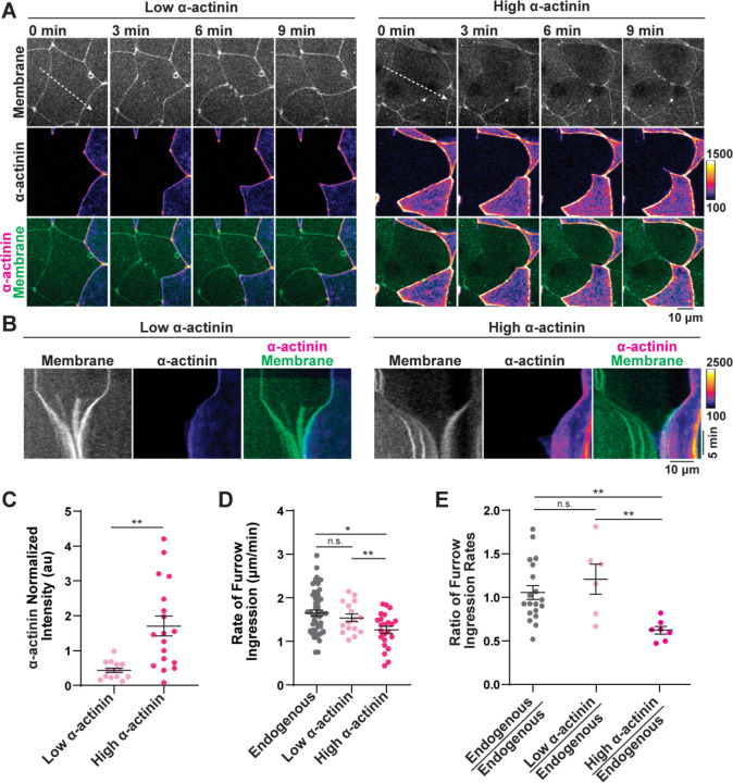
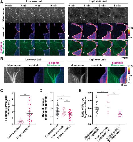
Figure 2:. Overexpression of ɑ-actinin in neighbor cells slows cytokinetic furrow ingression.A) Micrographs from time-lapse confocal imaging of cytokinesis with neighbors overexpressing low or high levels of GFP-ɑ-actinin and stained with a membrane dye (CellMask Deep Red). B) Kymographs of membrane and ɑ-actinin signal during furrowing generated from the dashed lines shown in (A). C) Quantification of ɑ-actinin signal intensity normalized to membrane in neighbor cells used in the analysis of rate of furrow ingression. Mean ± SEM. For low overexpression: n = 14 cells, 5 embryos. For high overexpression: n = 18 cells, 7 embryos. ** p ≤ 0.005. D) Quantification of the rate of furrow ingression for junctions with neighbors expressing endogenous, low overexpression, or high overexpression of ɑ-actinin. Mean ± SEM. For junctions with endogenous neighbors: n = 50, 32, 19 (junctions, dividing cells, embryos), for low overexpression: n = 16, 11, 5, for high overexpression: n = 23, 17, 8. * p ≤ 0.05 and ** p ≤ 0.005. E) Ratio of furrow ingression rate for cells with two neighbors with endogenous levels of ɑ-actinin, one endogenous and one low overexpression neighbor, and one endogenous and one high overexpression neighbor. Mean ± SEM. For two endogenous neighbors: n = 19 cells, 10 embryos, for one low overexpression/one endogenous neighbor: n = 6 cells, 3 embryos, for one high overexpression/one endogenous neighbor: n = 7 cells, 6 embryos. ** p ≤ 0.005.
Figure 3:. Optogenetic activation of contractility in one neighbor cells stalls furrowing.A) Micrographs from time-lapse confocal imaging of cytokinesis with optogenetic stimulation of Rho-mediated actomyosin contractility in neighbors on one side of the furrow. Orange triangle and orange line indicate the region and duration of stimulation, respectively. Time shown in minutes:seconds. B) Kymograph of furrow ingression generated from the dashed line shown in (A). Orange arrowhead indicates side of furrow with a stimulated neighbor, blue arrowhead indicates side of furrow with unstimulated neighbor. Orange line indicates the duration of stimulation. C) Quantification of the rate of furrow ingression before, during, and after neighbor cells were optogenetically stimulated. Junctions neighboring the stimulated cells are shown in warm colors, while corresponding junctions with unstimulated neighbors are shown in cool colors. Mean ± SEM. n = 7 junctions, 7 cells, 5 embryos. * p ≤ 0.05 and ** p ≤ 0.005. D) Total rate of furrow ingression for junctions from cells with stimulated (orange) or unstimulated (blue) neighbors, as shown in (C), or for junctions in control cells selected from a region in the field of view that was well separated from the region of optogenetic stimulation. Mean ± SEM. For stimulated and unstimulated junctions: n = 7 junctions, 7 cells, 5 embryos, for control cells: n = 20 junctions, 10 cells, 6 embryos. * p ≤ 0.05 and ** p ≤ 0.005.
Figure 4:. Optogenetic activation of contractility in both neighbors causes cytokinetic failure.A) Micrographs from time-lapse confocal imaging of cytokinesis with optogenetic stimulation of Rho-mediated actomyosin contractility in neighbors on both sides of the furrow. Orange triangles and orange line indicate the regions and duration of stimulation, respectively. Time shown in minutes:seconds. B) Kymograph of furrow ingression generated from the dashed line shown in (A). Orange arrowheads indicate both sides of the furrow with a stimulated neighbor. Orange line indicates the duration of stimulation. Dashed lines indicate example time points used to measure cell width at Anaphase (1), Maximum Ingression (2), and After Stimulation (3). C) Quantification of cell width at the equator relative to the initial anaphase width. Arrowheads indicate the maximum ingression width and width after stimulation for the cell shown in (B). D) Quantification of the success of cytokinesis for dividing cells with stimulated neighbors, dividing cells in the same field of view with unstimulated neighbors, and cells expressing the optogenetic system but dividing in tissue that did not experience light stimulation. Mean ± SEM. For stimulated neighbors: n = 12 cells, 12 embryos, for unstimulated neighbors: n = 28 cells, 10 embryos, and for unstimulated tissue: n = 26 cells, 8 embryos, * p ≤ 0.05.
Arnold,
Rho GTPases and actomyosin: Partners in regulating epithelial cell-cell junction structure and function.
2017, Pubmed
Arnold,
Rho GTPases and actomyosin: Partners in regulating epithelial cell-cell junction structure and function.
2017,
Pubmed Arnold,
Anillin regulates epithelial cell mechanics by structuring the medial-apical actomyosin network.
2019,
Pubmed
,
Xenbase Bement,
A microtubule-dependent zone of active RhoA during cleavage plane specification.
2005,
Pubmed
,
Xenbase Bement,
Rho GTPase activity zones and transient contractile arrays.
2006,
Pubmed Benink,
Concentric zones of active RhoA and Cdc42 around single cell wounds.
2005,
Pubmed
,
Xenbase Breznau,
MgcRacGAP restricts active RhoA at the cytokinetic furrow and both RhoA and Rac1 at cell-cell junctions in epithelial cells.
2015,
Pubmed
,
Xenbase Canman,
The role of pre- and post-anaphase microtubules in the cytokinesis phase of the cell cycle.
2000,
Pubmed Claessens,
Actin-binding proteins sensitively mediate F-actin bundle stiffness.
2006,
Pubmed Davenport,
Membrane dynamics during cellular wound repair.
2016,
Pubmed
,
Xenbase di Pietro,
Systematic analysis of RhoGEF/GAP localizations uncovers regulators of mechanosensing and junction formation during epithelial cell division.
2023,
Pubmed Edlund,
Dynamics of alpha-actinin in focal adhesions and stress fibers visualized with alpha-actinin-green fluorescent protein.
2001,
Pubmed Firmino,
Cell Division Drives Epithelial Cell Rearrangements during Gastrulation in Chick.
2016,
Pubmed Fujiwara,
Cytokinesis failure generating tetraploids promotes tumorigenesis in p53-null cells.
2005,
Pubmed Ganem,
Tetraploidy, aneuploidy and cancer.
2007,
Pubmed Grooman,
Morphology and viscoelasticity of actin networks formed with the mutually interacting crosslinkers: palladin and alpha-actinin.
2012,
Pubmed Gudipaty,
Mechanical stretch triggers rapid epithelial cell division through Piezo1.
2017,
Pubmed Guillot,
Mechanics of epithelial tissue homeostasis and morphogenesis.
2013,
Pubmed Guillot,
Adhesion disengagement uncouples intrinsic and extrinsic forces to drive cytokinesis in epithelial tissues.
2013,
Pubmed Gupta,
Enhanced RhoA signalling stabilizes E-cadherin in migrating epithelial monolayers.
2021,
Pubmed Hartsock,
Adherens and tight junctions: structure, function and connections to the actin cytoskeleton.
2008,
Pubmed Hashimoto,
Sequential contraction and exchange of apical junctions drives zippering and neural tube closure in a simple chordate.
2015,
Pubmed Herszterg,
A multicellular view of cytokinesis in epithelial tissue.
2014,
Pubmed Herszterg,
Interplay between the dividing cell and its neighbors regulates adherens junction formation during cytokinesis in epithelial tissue.
2013,
Pubmed Higashi,
Maintenance of the Epithelial Barrier and Remodeling of Cell-Cell Junctions during Cytokinesis.
2016,
Pubmed
,
Xenbase Lacroix,
Cytokinesis, ploidy and aneuploidy.
2012,
Pubmed Macara,
Epithelial homeostasis.
2014,
Pubmed Miller,
Regulation of cytokinesis by Rho GTPase flux.
2009,
Pubmed
,
Xenbase Monster,
An asymmetric junctional mechanoresponse coordinates mitotic rounding with epithelial integrity.
2021,
Pubmed Moruzzi,
Generation of anisotropic strain dysregulates wild-type cell division at the interface between host and oncogenic tissue.
2021,
Pubmed
,
Xenbase Nestor-Bergmann,
Force and the spindle: mechanical cues in mitotic spindle orientation.
2014,
Pubmed Nestor-Bergmann,
Decoupling the Roles of Cell Shape and Mechanical Stress in Orienting and Cueing Epithelial Mitosis.
2019,
Pubmed
,
Xenbase Niessen,
Tight junctions/adherens junctions: basic structure and function.
2007,
Pubmed Oakes,
Optogenetic control of RhoA reveals zyxin-mediated elasticity of stress fibres.
2017,
Pubmed Osswald,
aPKC regulates apical constriction to prevent tissue rupture in the Drosophila follicular epithelium.
2022,
Pubmed Pinheiro,
Transmission of cytokinesis forces via E-cadherin dilution and actomyosin flows.
2017,
Pubmed Ragkousi,
Cell division and the maintenance of epithelial order.
2014,
Pubmed Ratheesh,
Centralspindlin and α-catenin regulate Rho signalling at the epithelial zonula adherens.
2012,
Pubmed Reyes,
Anillin regulates cell-cell junction integrity by organizing junctional accumulation of Rho-GTP and actomyosin.
2014,
Pubmed
,
Xenbase Schindelin,
Fiji: an open-source platform for biological-image analysis.
2012,
Pubmed Shawky,
Multiscale analysis of architecture, cell size and the cell cortex reveals cortical F-actin density and composition are major contributors to mechanical properties during convergent extension.
2018,
Pubmed
,
Xenbase Strickland,
TULIPs: tunable, light-controlled interacting protein tags for cell biology.
2012,
Pubmed Takeichi,
Dynamic contacts: rearranging adherens junctions to drive epithelial remodelling.
2014,
Pubmed Terry,
Spatially restricted activation of RhoA signalling at epithelial junctions by p114RhoGEF drives junction formation and morphogenesis.
2011,
Pubmed Varadarajan,
Mechanosensitive calcium flashes promote sustained RhoA activation during tight junction remodeling.
2022,
Pubmed Wagner,
Local RhoA activation induces cytokinetic furrows independent of spindle position and cell cycle stage.
2016,
Pubmed Woolner,
Imaging the cytoskeleton in live Xenopus laevis embryos.
2009,
Pubmed
,
Xenbase Xu,
Dynamic cross-linking by alpha-actinin determines the mechanical properties of actin filament networks.
1998,
Pubmed Yonemura,
alpha-Catenin as a tension transducer that induces adherens junction development.
2010,
Pubmed