XB-ART-59818
bioRxiv
2023 Jun 05; doi: 10.1101/2023.06.02.543509.
Show Gene links
Show Anatomy links
The PMA Phorbol Ester Tumor Promoter Increases Canonical Wnt Signaling Via Macropinocytosis.
Tejeda-Muñoz N, Azbazdar Y, Monka J, Binder G, Dayrit A, Ayala R, O'Brien N, De Robertis EM.
???displayArticle.abstract???
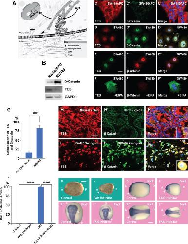
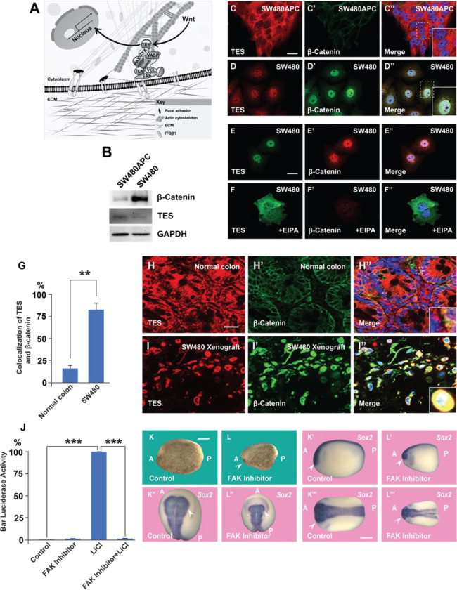
Activation of the Wnt pathway lies at the core of many human cancers. Interestingly, Wnt, cell adhesion, and macropinocytosis are often active in the same processes, and understanding how Wnt signaling and membrane trafficking cooperate should improve our understanding of embryonic development and cancer. Here we show that a macropinocytosis activator, the tumor promoter Phorbol 12-myristate 13-acetate (PMA), enhances Wnt signaling. Experiments using the Xenopus embryo as an in vivo model showed marked cooperation between the PMA phorbol ester and Wnt signaling, which was blocked by inhibitors of macropinocytosis, Rac1 activity, and lysosome acidification. The crosstalk between canonical Wnt, the Protein Kinase C (PKC) pathway, focal adhesions, lysosomes, and macropinocytosis suggests possible therapeutic targets for cancer progression in Wnt-driven cancers.
???displayArticle.pubmedLink??? 37333286
???displayArticle.pmcLink??? PMC10274750
???displayArticle.link??? bioRxiv
Genes referenced: rac1
???attribute.lit??? ???displayArticles.show???
References [+] :
Acebron,
Mitotic wnt signaling promotes protein stabilization and regulates cell size.
2014, Pubmed
Acebron, Mitotic wnt signaling promotes protein stabilization and regulates cell size. 2014, Pubmed
Albrecht, Cell Biology of Canonical Wnt Signaling. 2021, Pubmed
Albrecht, GSK3 Inhibits Macropinocytosis and Lysosomal Activity through the Wnt Destruction Complex Machinery. 2020, Pubmed , Xenbase
Anderson, LIM domain proteins in cell mechanobiology. 2021, Pubmed
Bar-Sagi, Induction of membrane ruffling and fluid-phase pinocytosis in quiescent fibroblasts by ras proteins. 1986, Pubmed
Bhatia, Activation of Wnt/beta-catenin/Tcf signaling in mouse skin carcinogenesis. 2005, Pubmed
Biechele, Assaying beta-catenin/TCF transcription with beta-catenin/TCF transcription-based reporter constructs. 2008, Pubmed
Capecci, The function of vacuolar ATPase (V-ATPase) a subunit isoforms in invasiveness of MCF10a and MCF10CA1a human breast cancer cells. 2013, Pubmed
Cardone, The role of disturbed pH dynamics and the Na+/H+ exchanger in metastasis. 2005, Pubmed
Chaturvedi, The EWS/FLI Oncogene Drives Changes in Cellular Morphology, Adhesion, and Migration in Ewing Sarcoma. 2012, Pubmed
Chuang, FAK in Cancer: From Mechanisms to Therapeutic Strategies. 2022, Pubmed
Colozza, Maternal syntabulin is required for dorsal axis formation and is a germ plasm component in Xenopus. 2014, Pubmed , Xenbase
Colozza, Wnt-inducible Lrp6-APEX2 interacting proteins identify ESCRT machinery and Trk-fused gene as components of the Wnt signaling pathway. 2020, Pubmed , Xenbase
Commisso, Macropinocytosis of protein is an amino acid supply route in Ras-transformed cells. 2013, Pubmed
Commisso, Determining the macropinocytic index of cells through a quantitative image-based assay. 2014, Pubmed
Egami, Small GTPases and phosphoinositides in the regulatory mechanisms of macropinosome formation and maturation. 2014, Pubmed
Escola, Selective enrichment of tetraspan proteins on the internal vesicles of multivesicular endosomes and on exosomes secreted by human B-lymphocytes. 1998, Pubmed
Fang, Convergence of multiple signaling cascades at glycogen synthase kinase 3: Edg receptor-mediated phosphorylation and inactivation by lysophosphatidic acid through a protein kinase C-dependent intracellular pathway. 2002, Pubmed
Faux, Restoration of full-length adenomatous polyposis coli (APC) protein in a colon cancer cell line enhances cell adhesion. 2004, Pubmed
Fehrenbacher, Lysosomes as targets for cancer therapy. 2005, Pubmed
Fujii, Dissecting the roles of Rac1 activation and deactivation in macropinocytosis using microscopic photo-manipulation. 2013, Pubmed
Galluzzi, WNT Signaling in Cancer Immunosurveillance. 2019, Pubmed
Gao, FAK/PYK2 promotes the Wnt/β-catenin pathway and intestinal tumorigenesis by phosphorylating GSK3β. 2015, Pubmed
Garvalov, The conformational state of Tes regulates its zyxin-dependent recruitment to focal adhesions. 2003, Pubmed
Geiger, Transmembrane crosstalk between the extracellular matrix--cytoskeleton crosstalk. 2001, Pubmed
Gocheva, Cysteine cathepsins and the cutting edge of cancer invasion. 2007, Pubmed
Goode, Differential regulation of glycogen synthase kinase-3 beta by protein kinase C isotypes. 1992, Pubmed
Griffith, RNAi knockdown of the focal adhesion protein TES reveals its role in actin stress fibre organisation. 2005, Pubmed
Haigler, Rapid stimulation of pinocytosis in human carcinoma cells A-431 by epidermal growth factor. 1979, Pubmed
Hall, Rho GTPases and the actin cytoskeleton. 1998, Pubmed
Hampsch, Therapeutic sensitivity to Rac GTPase inhibition requires consequential suppression of mTORC1, AKT, and MEK signaling in breast cancer. 2017, Pubmed
Hanahan, Hallmarks of cancer: the next generation. 2011, Pubmed
Hinton, Function of a subunit isoforms of the V-ATPase in pH homeostasis and in vitro invasion of MDA-MB231 human breast cancer cells. 2009, Pubmed
Jamieson, Rac1 augments Wnt signaling by stimulating β-catenin-lymphoid enhancer factor-1 complex assembly independent of β-catenin nuclear import. 2015, Pubmed
Jeong, Ras stabilization through aberrant activation of Wnt/β-catenin signaling promotes intestinal tumorigenesis. 2012, Pubmed
Kadrmas, The LIM domain: from the cytoskeleton to the nucleus. 2004, Pubmed
Kallunki, Cancer-associated lysosomal changes: friends or foes? 2013, Pubmed
Kao, Lithium-induced respecification of pattern in Xenopus laevis embryos. , Pubmed , Xenbase
Kinzler, Lessons from hereditary colorectal cancer. 1996, Pubmed
Kirkegaard, Lysosomal involvement in cell death and cancer. 2009, Pubmed
Koivusalo, Amiloride inhibits macropinocytosis by lowering submembranous pH and preventing Rac1 and Cdc42 signaling. 2010, Pubmed
Kolwijck, Cathepsins B, L and cystatin C in cyst fluid of ovarian tumors. 2010, Pubmed
Kroemer, Lysosomes and autophagy in cell death control. 2005, Pubmed
Lambies, Macropinocytosis and Cancer: From Tumor Stress to Signaling Pathways. 2022, Pubmed
Lawrence, The lysosome as a cellular centre for signalling, metabolism and quality control. 2019, Pubmed
Leibovitz, Classification of human colorectal adenocarcinoma cell lines. 1976, Pubmed
Loh, Generating Cellular Diversity and Spatial Form: Wnt Signaling and the Evolution of Multicellular Animals. 2016, Pubmed
MacDonald, Wnt/beta-catenin signaling: components, mechanisms, and diseases. 2009, Pubmed , Xenbase
McMahon, Ectopic expression of the proto-oncogene int-1 in Xenopus embryos leads to duplication of the embryonic axis. 1989, Pubmed , Xenbase
Niehrs, The complex world of WNT receptor signalling. 2012, Pubmed
Nishizuka, The role of protein kinase C in cell surface signal transduction and tumour promotion. , Pubmed
Nix, Nuclear-cytoplasmic shuttling of the focal contact protein, zyxin: a potential mechanism for communication between sites of cell adhesion and the nucleus. 1997, Pubmed
Nusse, Wnt/β-Catenin Signaling, Disease, and Emerging Therapeutic Modalities. 2017, Pubmed
Ohno, Protein kinase C isotypes and their specific functions: prologue. 2002, Pubmed
Perona, Increased pH and tumorigenicity of fibroblasts expressing a yeast proton pump. 1988, Pubmed
Ramirez, Plasma membrane V-ATPase controls oncogenic RAS-induced macropinocytosis. 2019, Pubmed
Redelman-Sidi, The Canonical Wnt Pathway Drives Macropinocytosis in Cancer. 2018, Pubmed
Rous, CONDITIONAL NEOPLASMS AND SUBTHRESHOLD NEOPLASTIC STATES : A STUDY OF THE TAR TUMORS OF RABBITS. 1941, Pubmed
Schwarz, Non-melanoma skin cancer in mouse and man. 2013, Pubmed
Segditsas, Colorectal cancer and genetic alterations in the Wnt pathway. 2006, Pubmed
Su, Tumor promoter TPA activates Wnt/β-catenin signaling in a casein kinase 1-dependent manner. 2018, Pubmed
Swanson, Phorbol esters stimulate macropinocytosis and solute flow through macrophages. 1989, Pubmed
Taelman, Wnt signaling requires sequestration of glycogen synthase kinase 3 inside multivesicular endosomes. 2010, Pubmed , Xenbase
Takai, Calcium-dependent activation of a multifunctional protein kinase by membrane phospholipids. 1979, Pubmed
Tatarelli, Characterization of the human TESTIN gene localized in the FRA7G region at 7q31.2. 2000, Pubmed
Tejeda-Muñoz, Lysosomes are required for early dorsal signaling in the Xenopus embryo. 2022, Pubmed , Xenbase
Tejeda-Muñoz, Wnt, GSK3, and Macropinocytosis. 2022, Pubmed
Tejeda-Muñoz, Wnt canonical pathway activates macropinocytosis and lysosomal degradation of extracellular proteins. 2019, Pubmed
Tejeda-Muñoz, Canonical Wnt signaling induces focal adhesion and Integrin beta-1 endocytosis. 2022, Pubmed , Xenbase
Tobias, The TES gene at 7q31.1 is methylated in tumours and encodes a novel growth-suppressing LIM domain protein. 2001, Pubmed
Vinyoles, Multivesicular GSK3 sequestration upon Wnt signaling is controlled by p120-catenin/cadherin interaction with LRP5/6. 2014, Pubmed
Wu, Rac1 activation controls nuclear localization of beta-catenin during canonical Wnt signaling. 2008, Pubmed
Yoshida, Macropinocytosis, mTORC1 and cellular growth control. 2018, Pubmed
Zhitomirsky, Lysosomes as mediators of drug resistance in cancer. 2016, Pubmed
