Click here to close Hello! We notice that you are using Internet Explorer, which is not supported by Xenbase and may cause the site to display incorrectly. We suggest using a current version of Chrome, FireFox, or Safari.
XB-ART-59806
bioRxiv 2023 May 11; doi: 10.1101/2023.05.11.540463.
Show Gene links Show Anatomy links

Phase transition of maternal RNAs during vertebrate oocyte-to-embryo transition.

Hwang H, Chen S, Ma M, Divyanshi , Fan HC, Borwick E, Böke E, Mei W, Yang J.


???displayArticle.abstract???
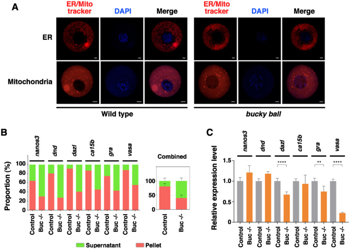
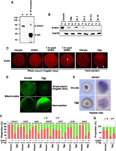
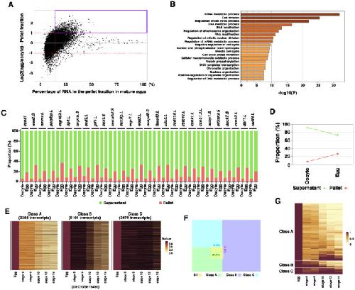
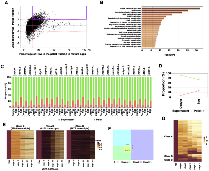
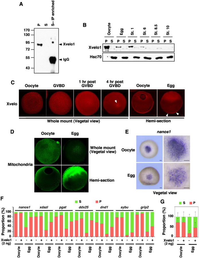
The oocyte-to-embryo transition (OET) is regulated by maternal products stored in the oocyte cytoplasm, independent of transcription. How maternal products are precisely remodeled to dictate the OET remains an open question. In this work, we discover the dynamic phase transition of maternal RNAs during Xenopus OET. We have identified 863 maternal transcripts that transition from a soluble state to a detergent-insoluble one after oocyte maturation. These RNAs are enriched in the animal hemisphere and many of them encode key cell cycle regulators. In contrast, 165 transcripts, including nearly all Xenopus germline RNAs and some vegetally localized somatic RNAs, undergo an insoluble-to-soluble phase transition. This phenomenon is conserved in zebrafish. Our results demonstrate that the phase transition of germline RNAs influences their susceptibility to RNA degradation machinery and is mediated by the remodeling of germ plasm. This work thus uncovers novel remodeling mechanisms that act on RNAs to regulate vertebrate OET.

???displayArticle.pubmedLink??? 37214813
???displayArticle.pmcLink??? PMC10197690
???displayArticle.link??? bioRxiv




???attribute.lit??? ???displayArticles.show???
References [+] :
Aguero, Maternal Dead-end 1 promotes translation of nanos1 by binding the eIF3 complex. 2017, Pubmed, Xenbase