XB-ART-59805
Invest Ophthalmol Vis Sci
2023 May 01;645:17. doi: 10.1167/iovs.64.5.17.
Show Gene links
Show Anatomy links
Differential Eye Expression of Xenopus Acyltransferase Gnpat and Its Biochemical Characterization Shed Light on Lipid-Associated Ocular Pathologies.
Bertolesi GE, Chilije MFJ, Li V, Thompson CC, López-Villalobos A, Hehr CL, Atkinson-Leadbeater K, Zaremberg V, McFarlane S.
???displayArticle.abstract???
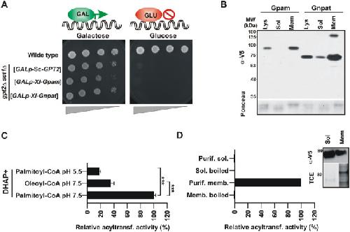
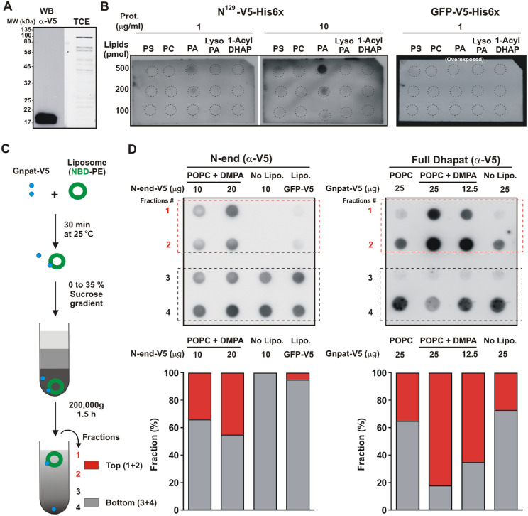
PURPOSE: Plasmalogens (Plgs) are highly abundant lipids in the retina, and their deficiency leads to severe abnormalities during eye development. The first acylation step in the synthesis of Plgs is catalyzed by the enzyme glyceronephosphate O-acyltransferase (GNPAT), which is also known as dihydroxyacetone phosphate-acyltransferase (EC 2.3.1.42). GNPAT deficiency produces rhizomelic chondrodysplasia punctata type 2, a genetic disorder associated with developmental ocular defects. Despite the relevance of retinal Plgs, our knowledge of the mechanisms that regulate their synthesis, and the role of GNPAT during eye development is limited. METHODS: Using the Xenopus laevis model organism, we characterized by in situ hybridization the expression pattern of gnpat and compared it to glycerol 3-phosphate acyltransferase mitochondrial (gpam or gpat1) during eye neurogenesis, lamination, and morphogenesis. The Xenopus Gnpat was biochemically characterized in a heterologous expression system in yeast. RESULTS: During development, gnpat is expressed in proliferative cells of the retina and lens, and post-embryogenesis in proliferative cells of the ciliary marginal zone and lens epithelium. In contrast, gpam expression is mainly restricted to photoreceptors. Xenopus Gnpat expressed in yeast is present in both soluble and membrane fractions, but only the membrane-bound enzyme displays activity. The amino terminal of Gnpat, conserved in humans, shows lipid binding capacity that is enhanced by phosphatidic acid. CONCLUSIONS: Enzymes involved in the Plgs and glycerophospholipid biosynthetic pathways are differentially expressed during eye morphogenesis. The gnpat expression pattern and the molecular determinants regulating Gnpat activity advance our knowledge of this enzyme, contributing to our understanding of the retinal pathophysiology associated with GNPAT deficiency.
???displayArticle.pubmedLink??? 37204785
???displayArticle.pmcLink??? PMC10204775
???displayArticle.link??? Invest Ophthalmol Vis Sci
Genes referenced: gpam
???attribute.lit??? ???displayArticles.show???
References [+] :
Acar,
Plasmalogens in the retina: in situ hybridization of dihydroxyacetone phosphate acyltransferase (DHAP-AT)--the first enzyme involved in their biosynthesis--and comparative study of retinal and retinal pigment epithelial lipid composition.
2007, Pubmed
Acar, Plasmalogens in the retina: in situ hybridization of dihydroxyacetone phosphate acyltransferase (DHAP-AT)--the first enzyme involved in their biosynthesis--and comparative study of retinal and retinal pigment epithelial lipid composition. 2007, Pubmed
Alberti, A suite of Gateway cloning vectors for high-throughput genetic analysis in Saccharomyces cerevisiae. 2007, Pubmed
Atkinson-Leadbeater, Dynamic expression of axon guidance cues required for optic tract development is controlled by fibroblast growth factor signaling. 2010, Pubmed , Xenbase
Baker, The outer segment serves as a default destination for the trafficking of membrane proteins in photoreceptors. 2008, Pubmed , Xenbase
Bertolesi, Identification and expression analysis of GPAT family genes during early development of Xenopus laevis. 2012, Pubmed , Xenbase
Bertolesi, Wiring the retinal circuits activated by light during early development. 2014, Pubmed , Xenbase
Borchman, Lipids and the ocular lens. 2010, Pubmed
Bozelli, Plasmalogen Replacement Therapy. 2021, Pubmed
Bratschi, Glycerol-3-phosphate acyltransferases gat1p and gat2p are microsomal phosphoproteins with differential contributions to polarized cell growth. 2009, Pubmed
Braverman, Mutation analysis of PEX7 in 60 probands with rhizomelic chondrodysplasia punctata and functional correlations of genotype with phenotype. 2002, Pubmed
Chang, Sequential genesis and determination of cone and rod photoreceptors in Xenopus. 1998, Pubmed , Xenbase
Chiquet, Characterization of calbindin-positive cones in primates. 2002, Pubmed
Clayton, Isolated dihydroxyacetonephosphate acyltransferase deficiency presenting with developmental delay. 1994, Pubmed
Costello, Identification and Ultrastructural Characterization of a Novel Nuclear Degradation Complex in Differentiating Lens Fiber Cells. 2016, Pubmed
Das, Dietary ether lipid incorporation into tissue plasmalogens of humans and rodents. 1992, Pubmed
de Vet, Characterization of recombinant guinea pig alkyl-dihydroxyacetonephosphate synthase expressed in Escherichia coli. Kinetics, chemical modification and mutagenesis. 1999, Pubmed
Dircks, A conserved seven amino acid stretch important for murine mitochondrial glycerol-3-phosphate acyltransferase activity. Significance of arginine 318 in catalysis. 1999, Pubmed
Gautier, HELIQUEST: a web server to screen sequences with specific alpha-helical properties. 2008, Pubmed
Gimeno, Thematic review series: glycerolipids. Mammalian glycerol-3-phosphate acyltransferases: new genes for an old activity. 2008, Pubmed
Gonzalez-Baro, Mitochondrial glycerol phosphate acyltransferase contains two transmembrane domains with the active site in the N-terminal domain facing the cytosol. 2001, Pubmed
Gorgas, The ether lipid-deficient mouse: tracking down plasmalogen functions. 2006, Pubmed
Hajra, Induction of the peroxisomal glycerolipid-synthesizing enzymes during differentiation of 3T3-L1 adipocytes. Role in triacylglycerol synthesis. 2000, Pubmed
Hajra, Dihydroxyacetone phosphate acyltransferase. 1997, Pubmed
Hollyfield, Photoreceptor outer segment development: light and dark regulate the rate of membrane addition and loss. 1979, Pubmed , Xenbase
Hollyfield, Differential growth of the neural retina in Xenopus laevis larvae. 1971, Pubmed , Xenbase
Holt, Cellular determination in the Xenopus retina is independent of lineage and birth date. 1988, Pubmed , Xenbase
Honsho, Distinct Functions of Acyl/Alkyl Dihydroxyacetonephosphate Reductase in Peroxisomes and Endoplasmic Reticulum. 2020, Pubmed
Honsho, Plasmalogen homeostasis - regulation of plasmalogen biosynthesis and its physiological consequence in mammals. 2017, Pubmed
Hsu, Light regulates the ciliary protein transport and outer segment disc renewal of mammalian photoreceptors. 2015, Pubmed
Huang, Blastomeres show differential fate changes in 8-cell Xenopus laevis embryos that are rotated 90 degrees before first cleavage. 1998, Pubmed , Xenbase
Huang, Human lens phospholipid changes with age and cataract. 2005, Pubmed
Itzkovitz, Functional characterization of novel mutations in GNPAT and AGPS, causing rhizomelic chondrodysplasia punctata (RCDP) types 2 and 3. 2012, Pubmed
Jones, Assay of dihydroxyacetone phosphate acyltransferase with 32P-labeled substrate. 1994, Pubmed
Kawai, Transformation of Saccharomyces cerevisiae and other fungi: methods and possible underlying mechanism. 2010, Pubmed
Ladner, Visible fluorescent detection of proteins in polyacrylamide gels without staining. 2004, Pubmed
Lewin, Analysis of amino acid motifs diagnostic for the sn-glycerol-3-phosphate acyltransferase reaction. 1999, Pubmed
Marr, Controlling lipid fluxes at glycerol-3-phosphate acyltransferase step in yeast: unique contribution of Gat1p to oleic acid-induced lipid particle formation. 2012, Pubmed
McFarlane, The Xenopus retinal ganglion cell as a model neuron to study the establishment of neuronal connectivity. 2012, Pubmed , Xenbase
Mercurio, Ultrastructural localization of glycerolipid synthesis in rod cells of the isolated frog retina. 1982, Pubmed
Mizuno, Lipid composition and (Na+ + K+)-ATPase activity in rat lens during triparanol-induced cataract formation. 1981, Pubmed
Mochizuki, The lens equator: a platform for molecular machinery that regulates the switch from cell proliferation to differentiation in the vertebrate lens. 2014, Pubmed
Moser, Molecular genetics of peroxisomal disorders. 2000, Pubmed
Naufer, pH of endophagosomes controls association of their membranes with Vps34 and PtdIns(3)P levels. 2018, Pubmed
Ofman, Acyl-CoA:dihydroxyacetonephosphate acyltransferase: cloning of the human cDNA and resolution of the molecular basis in rhizomelic chondrodysplasia punctata type 2. 1998, Pubmed
Perron, The genetic sequence of retinal development in the ciliary margin of the Xenopus eye. 1998, Pubmed , Xenbase
Piano, Recombinant human dihydroxyacetonephosphate acyl-transferase characterization as an integral monotopic membrane protein. 2016, Pubmed
Racenis, The acyl dihydroxyacetone phosphate pathway enzymes for glycerolipid biosynthesis are present in the yeast Saccharomyces cerevisiae. 1992, Pubmed
Rakshit, Rhodopsin Forms Nanodomains in Rod Outer Segment Disc Membranes of the Cold-Blooded Xenopus laevis. 2015, Pubmed , Xenbase
Rodemer, Inactivation of ether lipid biosynthesis causes male infertility, defects in eye development and optic nerve hypoplasia in mice. 2003, Pubmed
Saab, Plasmalogens in the retina: from occurrence in retinal cell membranes to potential involvement in pathophysiology of retinal diseases. 2014, Pubmed
Smart, Phylogenetic analysis of glycerol 3-phosphate acyltransferases in opisthokonts reveals unexpected ancestral complexity and novel modern biosynthetic components. 2014, Pubmed
Stiemke, Cell birthdays in Xenopus laevis retina. 1995, Pubmed , Xenbase
Stiemke, Photoreceptor outer segment development in Xenopus laevis: influence of the pigment epithelium. 1994, Pubmed , Xenbase
Takeuchi, Biochemistry, physiology, and genetics of GPAT, AGPAT, and lipin enzymes in triglyceride synthesis. 2009, Pubmed
Thai, Synthesis of plasmalogens in eye lens epithelial cells. 1999, Pubmed
van Leyen, A function for lipoxygenase in programmed organelle degradation. 1998, Pubmed
Viet, Modeling ocular lens disease in Xenopus. 2020, Pubmed , Xenbase
Wanders, Human dihydroxyacetonephosphate acyltransferase deficiency: a new peroxisomal disorder. 1992, Pubmed
Waterham, Genetics and molecular basis of human peroxisome biogenesis disorders. 2012, Pubmed
Zaremberg, Differential partitioning of lipids metabolized by separate yeast glycerol-3-phosphate acyltransferases reveals that phospholipase D generation of phosphatidic acid mediates sensitivity to choline-containing lysolipids and drugs. 2002, Pubmed
Zheng, The initial step of the glycerolipid pathway: identification of glycerol 3-phosphate/dihydroxyacetone phosphate dual substrate acyltransferases in Saccharomyces cerevisiae. 2001, Pubmed
Zhou, Advances in the Biosynthetic Pathways and Application Potential of Plasmalogens in Medicine. 2020, Pubmed
