XB-ART-59799
J Cell Biol
2023 Jun 05;2226:. doi: 10.1083/jcb.202110124.
Show Gene links
Show Anatomy links
Repression of CENP-A assembly in metaphase requires HJURP phosphorylation and inhibition by M18BP1.
Flores Servin JC, Brown RR, Straight AF.
???displayArticle.abstract???
Centromeres are the foundation for mitotic kinetochore assembly and thus are essential for chromosome segregation. Centromeres are epigenetically defined by nucleosomes containing the histone H3 variant CENP-A. CENP-A nucleosome assembly is uncoupled from replication and occurs in G1, but how cells control this timing is incompletely understood. The formation of CENP-A nucleosomes in vertebrates requires CENP-C and the Mis18 complex which recruit the CENP-A chaperone HJURP to centromeres. Using a cell-free system for centromere assembly in X. laevis egg extracts, we discover two activities that inhibit CENP-A assembly in metaphase. HJURP phosphorylation prevents the interaction between HJURP and CENP-C in metaphase, blocking the delivery of soluble CENP-A to centromeres. Non-phosphorylatable mutants of HJURP constitutively bind CENP-C in metaphase but are not sufficient for new CENP-A assembly. We find that the M18BP1.S subunit of the Mis18 complex also binds to CENP-C to competitively inhibit HJURP's access to centromeres. Removal of these two inhibitory activities causes CENP-A assembly in metaphase.
???displayArticle.pubmedLink??? 37141119
???displayArticle.pmcLink??? PMC10165474
???displayArticle.link??? J Cell Biol
???displayArticle.grants??? [+]
Genes referenced: mbp mis18bp1 myc
GO keywords: chromosome segregation [+]
CENP-A containing nucleosome assembly
centromere separation
CENP-A containing nucleosome
metaphase
kinetochore assembly
???attribute.lit??? ???displayArticles.show???
|
|
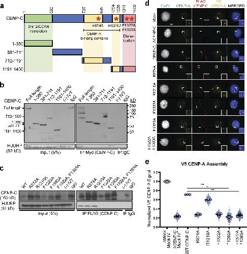
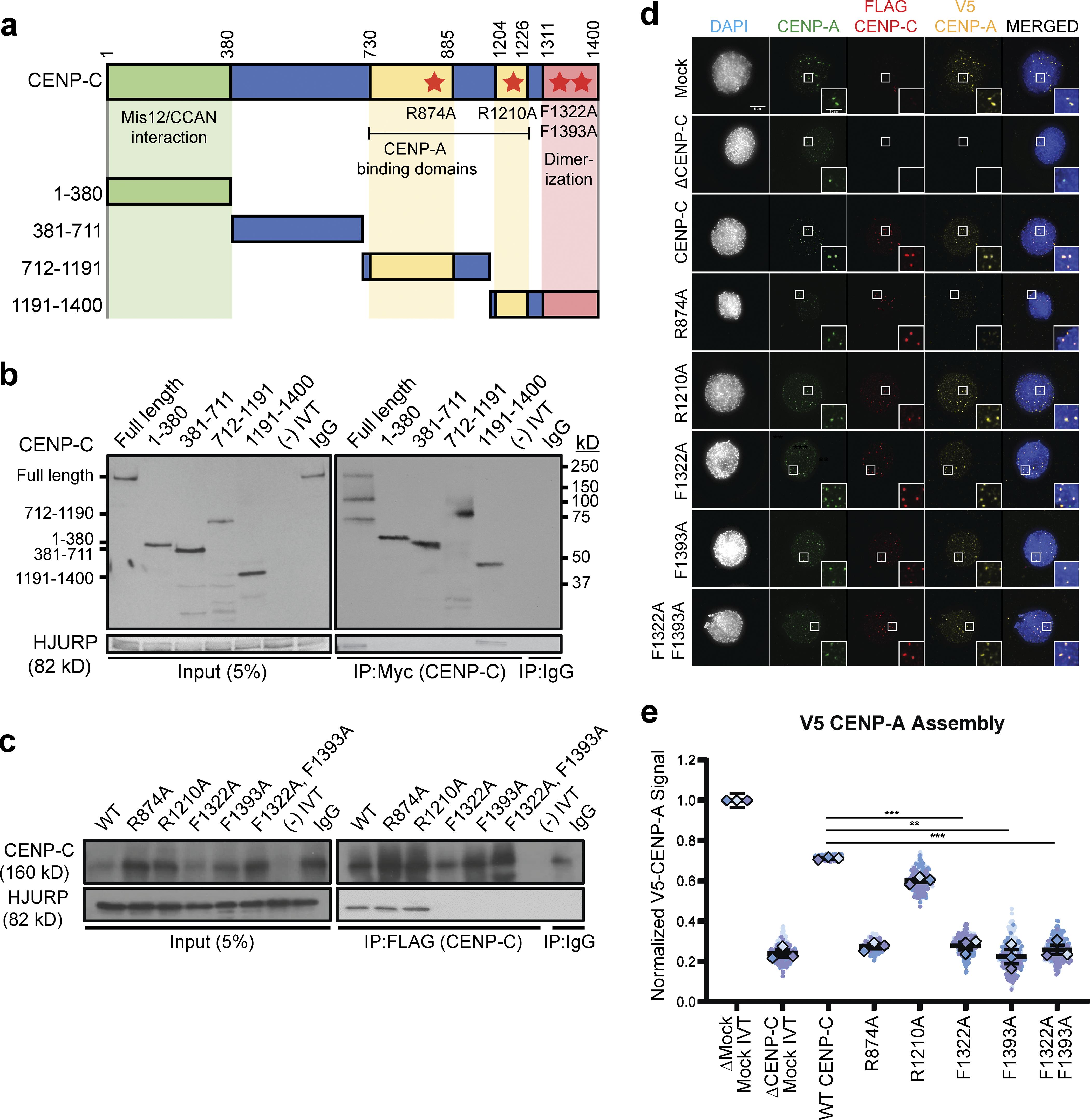
Figure 1. HJURP interaction with the CENP-C cupin domain is required for CENP-A assembly. (a) Schematic of CENP-C truncations and mutations. The CENP-C amino acid residue numbers for each truncation are listed to the left. The domains of CENP-C that interact with Mis12/CCAN, interact with CENP-A nucleosomes, and the cupin dimerization domain are highlighted in green, yellow, and red, respectively. The residue numbers of the boundaries of each domain are listed on top. Mutations that inhibit CENP-A nucleosome binding and dimerization are highlighted with red stars. (b) The C-terminus of CENP-C binds to HJURP. Interphase extract depleted of endogenous CENP-C was supplemented with Myc-CENP-C truncations. After immunoprecipitation (IP) of CENP-C truncations from interphase X. laevis egg extracts, coimmunoprecipitation of HJURP was assayed by anti-HJURP immunoblotting. The left panels show 5% of the input used in the immunoprecipitation, and the right panels show the CENP-C (top panels) and HJURP (bottom panels) in the immunoprecipitates. Each fragment or control (-IVT: scrambled DNA translated in vitro, IgG: nonspecific mouse IgG antibody) is listed above the panels, the amino acids encompassed by each fragment are shown to the left and the molecular weight to the right. (c) CENP-C cupin domain mutations affect HJURP interaction. Interphase extract depleted of endogenous CENP-C was supplemented with the specified FLAG-CENP-C mutants. Coimmunoprecipitation of endogenous HJURP with each FLAG-CENP-C protein was assayed by anti-HJURP immunoblotting (bottom panels). The levels of CENP-C in the extract and immunoprecipitation are shown in the top panels. Mock precipitations using scrambled DNA translated in vitro (-IVT) or whole mouse IgG are indicated. The left panels contain 5% of the input material and the right panels contain the immunoprecipitations. (d) CENP-C cupin domain mutations disrupt CENP-A assembly. Representative images of sperm nuclei incubated in CENP-C depleted interphase Xenopus egg extracts complemented with the CENP-C mutant indicated. Extracts were supplemented with RNA encoding V5-CENP-A and in vitro translated HJURP protein to assay CENP-A assembly. Immunolocalized protein is specified above. Scale bar, 5 µm. Insets are magnified 300%. (e) Quantification of V5-CENP-A assembly shown in d. Values are normalized to unsupplemented, mock-depleted extract. Plot shows mean V5-CENP-A signal on sperm chromatin ± SEM (n = 3; ***, P < 0.001; **, P < 0.01; Wilcox/Mann–Whitney test). Source data are available for this figure: SourceData F1. |
|
|
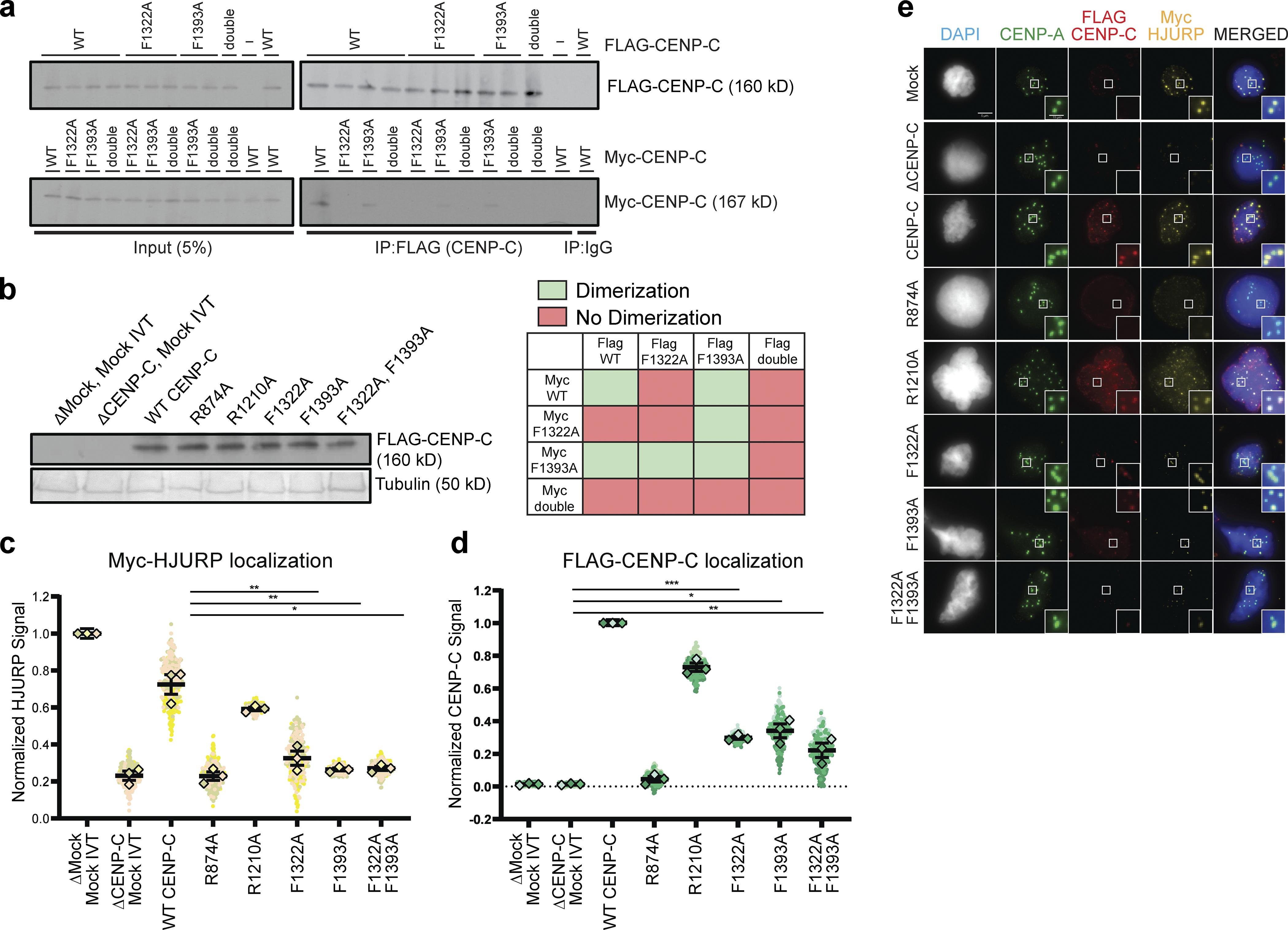
Fig. S1. Analysis of effect of CENP-C mutations on HJURP and CENP-C activity. (a) Mutations in the CENP-C cupin domain inhibit CENP-C dimerization in Xenopus egg extract. Interphase extract was supplemented with the specified FLAG-CENP-C and Myc-CENP-C mutants. The F1322A/F1393A mutant is labeled double. Coimmunoprecipitation of Myc-CENP-C (bottom panels) was assayed by anti-Myc immunoblotting following FLAG-CENP-C precipitation (top panels). Mock precipitations using scrambled DNA translated in vitro (-IVT) or whole mouse IgG are indicated. The left panels contain 5% of the input material and the right panel contains the immunoprecipitations. A color-coded matrix showing combinations of mutants that block (red) or allow (green) dimerization is displayed on the bottom right. (b) Levels of in vitro translated mutant CENP-C proteins after addition to X. laevis egg extracts used in Fig. 1, e and f. Tubulin is shown as a loading control, the mutant or wild-type protein used is indicated above each lane. (c) HJURP centromere localization is affected when CENP-C–depleted interphase extracts are rescued with FLAG-CENP-C mutants. Quantification of Myc-HJURP centromere localization on sperm chromatin in CENP-C–depleted interphase extracts rescued with specified CENP-C mutant (shown in e). Values are normalized to mock depletion and mock IVT centromere signal in interphase extract. Plot shows mean Myc-HJURP signal on sperm chromatin ± SEM (n = 3; **, P < 0.01; *, P < 0.05; Wilcox/Mann–Whitney test). (d) Mutations to the CENP-A binding region and the cupin domain of CENP-C negatively affect centromere localization. Quantification of FLAG-CENP-C centromere localization on sperm chromatin in CENP-C–depleted interphase extracts rescued with specified CENP-C mutant (shown in e). Values are normalized to CENP-C depletion and wild-type CENP-C IVT addback signal in interphase extract. Plot shows mean FLAG-CENP-C signal on sperm chromatin ± SEM (n = 3; *, P < 0.05; **, P < 0.01; ***, P < 0.001; Wilcox/Mann–Whitney test). (e) CENP-C mutations disrupt HJURP and CENP-C centromere localization. Representative images of sperm nuclei incubated in CENP-C–depleted interphase Xenopus egg extracts complemented with the CENP-C mutant indicated. Extracts were supplemented with in vitro translated myc-HJURP protein to assay localization. Immunolocalized protein is specified above. Insets are magnified 300%. Scale bar represents 5 µm. Source data are available for this figure: SourceData FS1. |
|
|
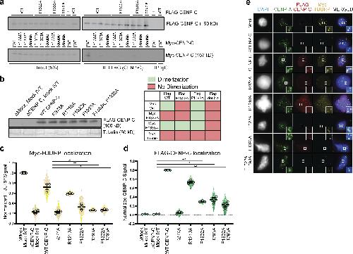
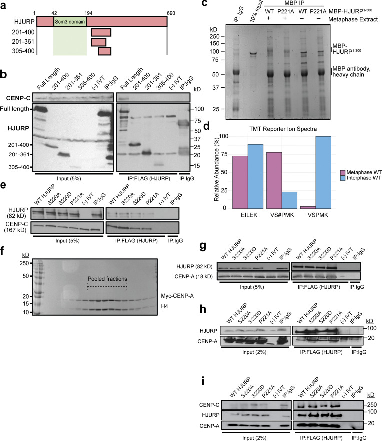
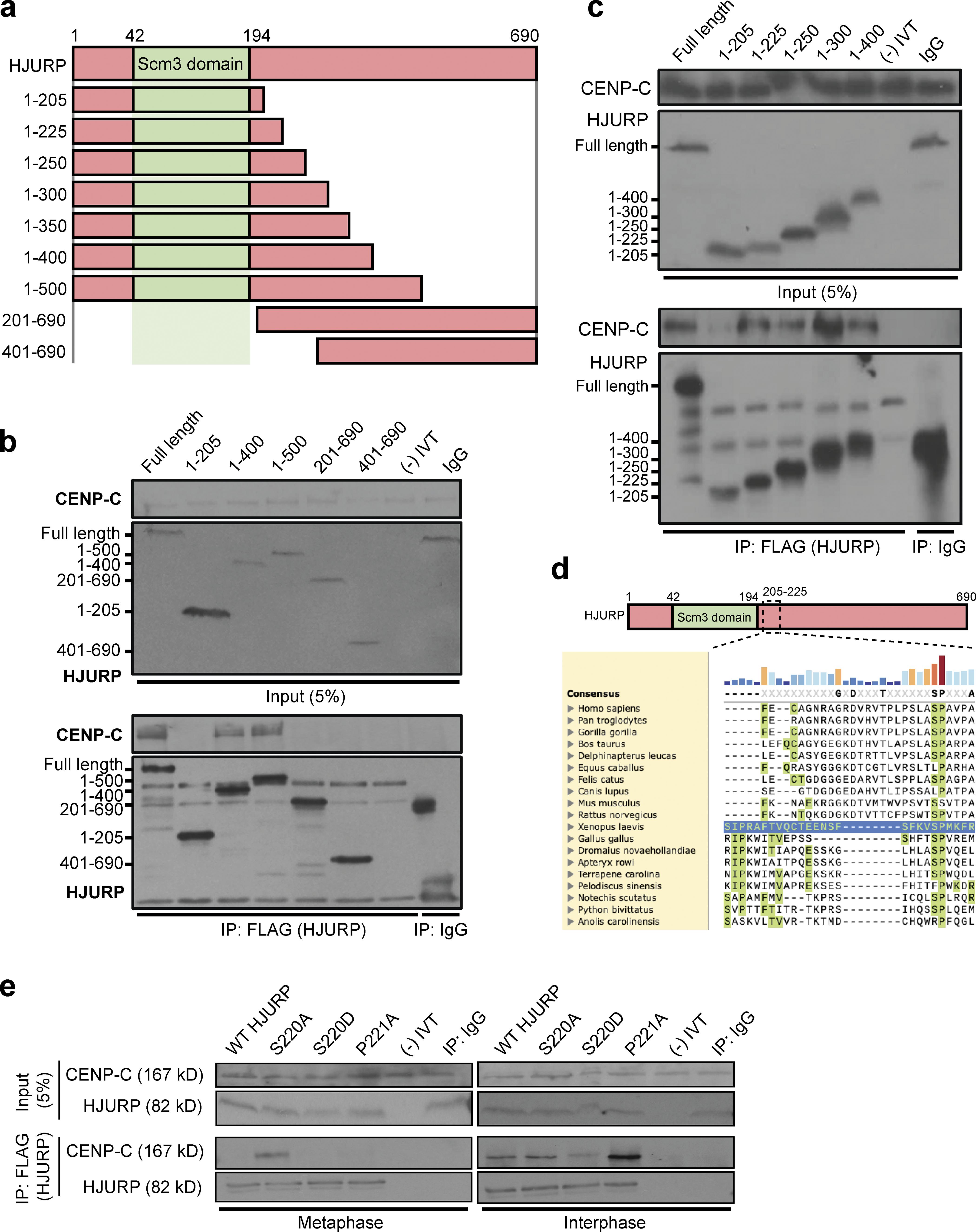
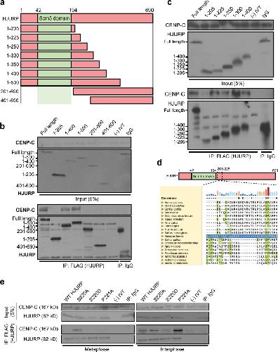
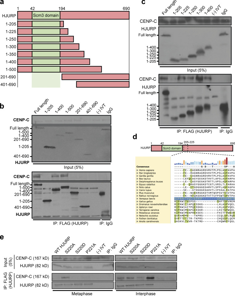
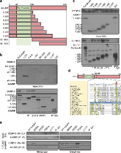
Fig. 2. A conserved SP site on the HJURP N-terminus regulates its interaction with CENP-C. (a) Schematic representation of HJURP truncations used to identify the CENP-C interacting region in b and c. Amino acids spanned by each truncation are shown to the left. (b) A fragment of HJURP spanning amino acids 1–400 binds to CENP-C. Interphase extract was supplemented with the FLAG-HJURP truncations specified at the top of the panel. Following FLAG-HJURP immunoprecipitation, co-precipitation of CENP-C was assayed by anti–CENP-C immunoblotting. For b, c, and e, mock precipitations using scrambled DNA translated in vitro (-IVT) or whole mouse IgG serve as negative controls. For b and c, the top panel shows 5% of the input material and the bottom panel shows the immunoprecipitates with the sizes of HJURP fragments indicated on the left. (c) HJURP amino acid residues 205–225 are required for its interaction with CENP-C. Interphase extract was supplemented with the specified FLAG-HJURP truncations. Coimmunoprecipitation of endogenous CENP-C was assayed by anti–CENP-C immunoblotting following FLAG-HJURP immunoprecipitation. (d) Vertebrate HJURP contains a conserved N-terminal S/P site. HJURP sequences are aligned using X. laevis HJURP205-225 as a reference (blue row). (e) HJURP S220 (HJURPS220) regulates association with CENP-C. Interphase and metaphase extracts were supplemented with the indicated FLAG-HJURP mutants. FLAG-HJURP was immunoprecipitated (IP) and coprecipitation of endogenous CENP-C was assayed by anti–CENP-C immunoblotting. The top panel shows 5% of the input material, the bottom panel shows the immunoprecipitates. Source data are available for this figure: SourceData F2. |
|
|
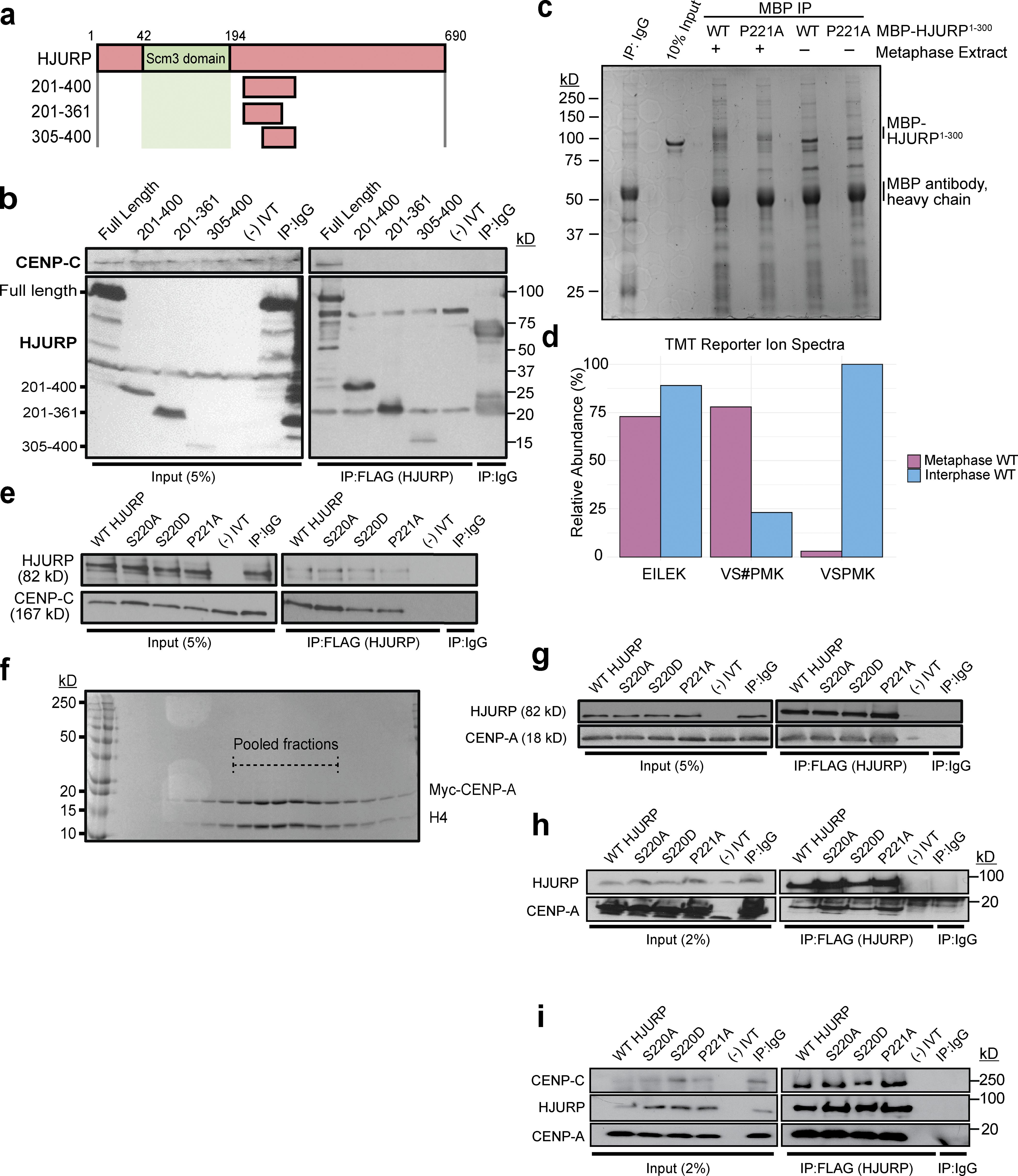
Fig. S2. Mutations on the conserved N-terminal SP residues of HJURP do not affect CENP-C and CENP-A binding in vitro.(a) Schematic representation of HJURP truncations used to identify the CENP-C interacting region in b. (b) Fragments of HJURP C-terminal to amino acid residue 201 do not bind CENP-C in interphase extracts. Interphase extract was supplemented with specified FLAG-HJURP truncations. Coimmunoprecipitation of endogenous CENP-C was assayed by anti–CENP-C immunoblotting following immunoprecipitation (IP) of FLAG-HJURP. Mock precipitations using scrambled DNA translated in vitro (-IVT) or whole mouse IgG served as negative controls. (c) Interphase or metaphase extracts were supplemented with either WT or P221A X. laevis MBP-HJURP (residues 1–300). MBP-HJURP was immunoprecipitated and submitted for mass spectrometry. Mock precipitation using whole mouse IgG served as a negative control. (d) Relative abundance of phosphopeptides from WT MBP-HJURP S220 in metaphase versus interphase egg extract. Peptide EILEK serves as a negative control. VS#PMK represents S220 phosphorylated peptide and VSPMK represents unphosphorylated peptide. (e) S220 and P221 mutations on HJURP do not affect CENP-C binding in vitro. Interaction assay was performed using in vitro translated HJURP mutant and CENP-C. Coimmunoprecipitation of CENP-C was assayed by anti–CENP-C immunoblotting following FLAG-HJURP precipitation. Mock precipitations using scrambled DNA translated in vitro (-IVT) or whole mouse IgG served as negative controls. (f) Purification of recombinant Myc-CENP-A/H4 heterodimer. Coomasie stained SDS-PAGE gel of S-column fractions of purified Myc-CENP-A/H4 heterodimer. Dotted lines highlight pooled fractions. (g) Binding of CENP-A/H4 to HJURP is not affected by S220 or P221 mutations. An in vitro interaction assay was performed using the indicated in vitro translated HJURP mutant and recombinant purified Xenopus CENP-A/H4. Co-immunoprecipitation of CENP-A was assayed by anti–CENP-A immunoblotting following FLAG-HJURP precipitation. Mock precipitations using scrambled DNA translated in vitro (-IVT) or whole mouse IgG served as negative controls. (h) Binding of CENP-A/H4 to HJURP is not affected by S220 or P221 mutations. The indicated in vitro translated HJURP mutant and recombinant purified Xenopus CENP-A/H4 were added to interphase egg extract. Co-immunoprecipitation of CENP-A was assayed by anti–CENP-A immunoblotting following FLAG-HJURP precipitation. Mock precipitations using scrambled DNA translated in vitro (-IVT) or whole mouse IgG served as negative controls. (i) Simultaneous binding of CENP-A/H4 and CENP-C to HJURP is not affected by S220 or P221 mutations. An in vitro interaction assay was performed using the indicated in vitro translated HJURP mutant, in vitro translated CENP-C, and recombinant purified Xenopus CENP-A/H4. Coimmunoprecipitation of CENP-C and CENP-A were assayed by anti-myc immunoblotting following FLAG-HJURP precipitation. Mock precipitations using scrambled DNA translated in vitro (-IVT) or whole mouse IgG served as negative controls. Source data are available for this figure: SourceData FS2. |
|
|
Fig. 3. HJURP S220 regulates CENP-A assembly. (a) HJURP containing the phosphomimetic S220D mutation inhibits new CENP-A assembly on sperm chromatin. Representative images of sperm nuclei incubated with metaphase or interphase Xenopus egg extracts after complementation with the indicated HJURP mutant. To assay for new CENP-A assembly, metaphase and interphase extracts were complemented with RNA encoding V5-CENP-A. Immunolocalized protein is specified above each column. Insets are magnified 300%. Scale bar represents 5 μm. (b) Quantification of the levels of FLAG-HJURP at centromeres from a. Values are normalized to wild-type FLAG-HJURP signal in interphase extract. The plot shows the mean FLAG-HJURP signal on sperm chromatin ± SEM of at least three experiments (***, P < 0.001; n.s. = 0.15; Wilcox/Mann–Whitney Test). (c) Quantification of V5-CENP-A assembly from a. Values are normalized to V5-CENP-A assembly in wild-type HJURP condition in interphase extracts. The plot shows the mean V5-CENP-A assembly signal on sperm chromatin ± SEM of at least three experiments (***, P < 0.001; Wilcox/Mann–Whitney Test). |
|
|
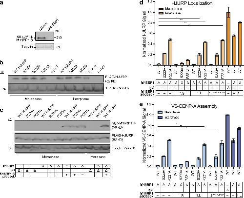
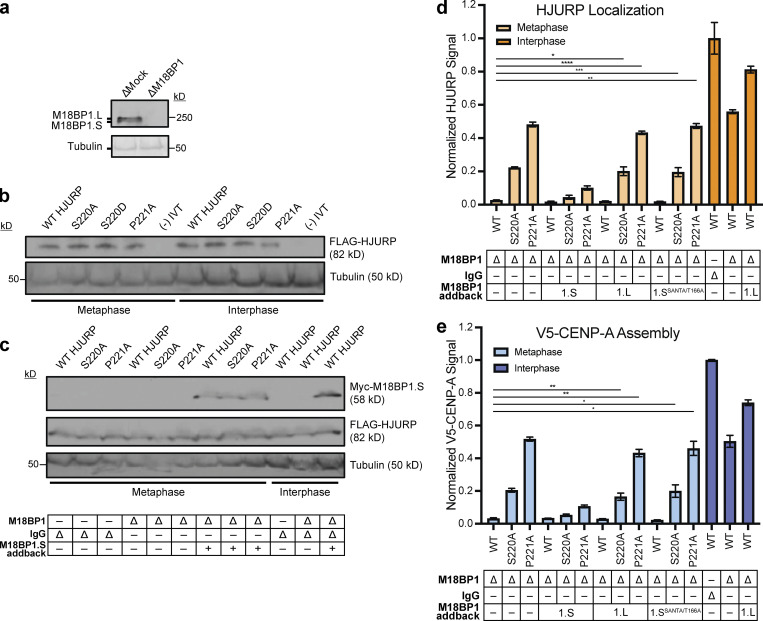
Fig. S3. Neither M18BP1.L nor M18BP1.S mutants that cannot localize in metaphase prevent premature HJURP localization and CENP-A assembly. (a) Representative Western blot of M18BP1 depleted extracts used in Fig. 4, a–c. Depletion (Δ) is indicated above on each column. A Tubulin Western blot is included as a loading control. (b) In vitro translated mutant HJURP proteins added into extracts for experiments in Fig. 3. a–c. Samples were taken from egg extracts and Western blotted for FLAG(HJURP) and Tubulin as a loading control. (c) In vitro translated mutant HJURP and M18BP1.S proteins were added to extracts for experiments in Fig. 4, a–c. Samples were taken from egg extracts and Western blotted for FLAG(HJURP), Myc(M18BP1), and Tubulin as a loading control. Depletion and addback conditions are indicated under each lane. (d) The M18BP1.L protein that does not bind CENP-C in metaphase or an M18BP1.S mutant (M18BP1.SSANTA/T166A) that cannot bind CENP-C fail to compete for HJURP localization at centromeres in metaphase extracts. Quantification of FLAG-HJURP centromere localization on sperm chromatin in M18BP1-depleted metaphase and interphase extracts. Values are normalized to wild-type FLAG-HJURP centromere signal in mock-depleted interphase extract. Bottom rows indicate depletion (Δ) status (M18BP1 or IgG antibody) and M18BP1 addback (1.S, 1.L, or 1.SSANTA/T166A) for each condition. Plot shows mean FLAG-HJURP signal on sperm chromatin ± SEM of at least three experiments (*, P < 0.057; **, P < 0.033; ***, P < 0.025; ****, P < 0.018, Wilcox/Mann–Whitney Test). (e) Metaphase CENP-A assembly is not affected by addition of M18BP1.L and M18BP1.SSANTA/T166A. Quantification of V5-CENP-A assembly on sperm chromatin in M18BP1-depleted metaphase and interphase extracts. Values are normalized to V5-CENP-A assembly signal in wild-type HJURP condition on mock-depleted interphase extracts. Bottom rows indicate depletion (Δ) status (M18BP1 or IgG antibody) and M18BP1 addback (1.S, 1.L, or 1.SSANTA/T166A) for each condition. Plot shows mean V5-CENP-A assembly signal on sperm chromatin ± SEM of at least three experiments (*, P < 0.05; **, P < 0.01; Wilcox/Mann–Whitney Test). Source data are available for this figure: SourceData FS3. |
|
|
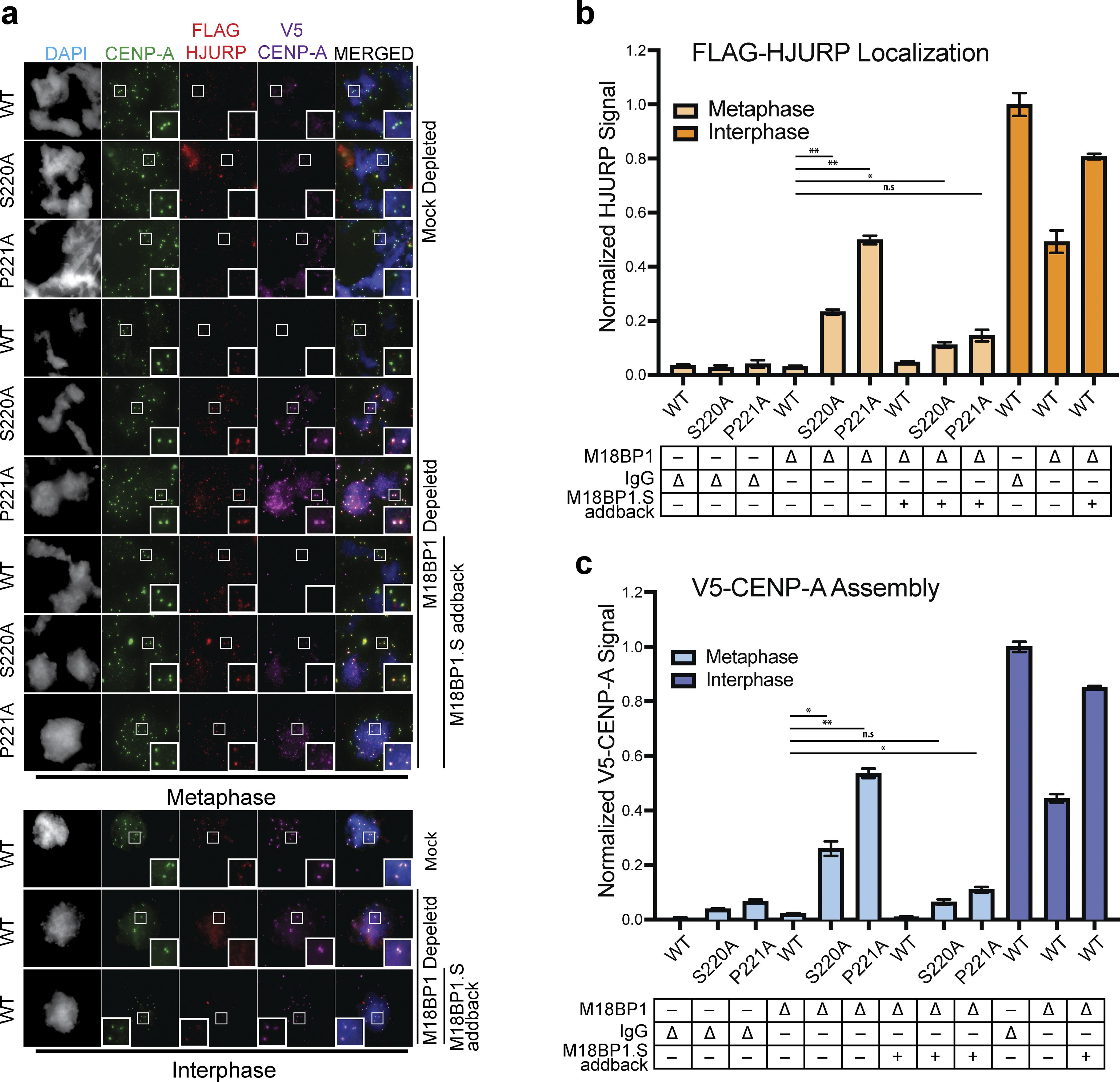
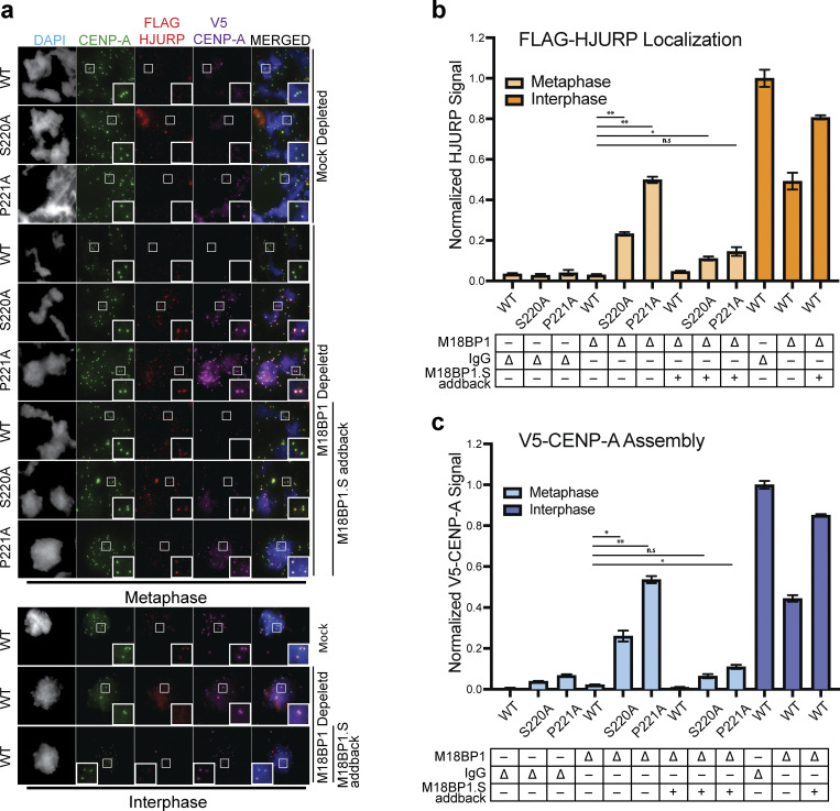
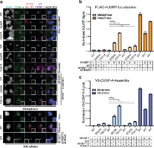
Fig. 4. M18BP1.S prevents HJURP association with CENP-C and new CENP-A assembly during metaphase. (a) M18BP1 depletion causes premature HJURPS220A centromere localization in metaphase and new CENP-A assembly. Representative images of sperm nuclei incubated with M18BP1-depleted metaphase or interphase Xenopus egg extracts complemented with the HJURP mutants indicated to the left of the images. Right-hand labels indicate mock-depleted or M18BP1-depleted and M18BP1.S addback for each condition. Metaphase and interphase extracts were supplemented with RNA encoding V5-CENP-A to assay for new CENP-A assembly. Immuno-localized protein is specified above. Insets are magnified 300%. Scale bar represents 5 μm. (b) Quantification of FLAG-HJURP centromere localization in a. Values are normalized to the wild-type FLAG-HJURP centromere signal in mock-depleted interphase extract. Bottom rows indicate antibody depletion (Δ; M18BP1 or IgG antibody) and M18BP1.S addback (+) for each condition. Plot shows mean FLAG-HJURP signal on sperm chromatin ± SEM of at least three experiments (*, P < 0.05; **, P <0.01; n.s. = 0.094; Wilcox/Mann–Whitney Test). (c) Quantification of V5-CENP-A assembly in a. Values are normalized to the V5-CENP-A assembly signal in wild-type HJURP condition in mock-depleted interphase extracts. Bottom rows indicate depletion (Δ) status (M18BP1 or IgG antibody) and M18BP1.S addback (+) for each condition. Plot shows mean V5-CENP-A assembly signal on sperm chromatin ± SEM of at least three experiments (*, P < 0.05; **, P < 0.01; n.s. = 0.14; Wilcox/Mann–Whitney Test). |
|
|
Fig. S4. Metaphase HJURP centromere localization and CENP-A assembly require CENP-C. (a) Representative Western blot of CENP-C depleted extract samples used in (b) and (c). Depletion (Δ) is indicated above each column. A Tubulin Western blot is included as a loading control. (b) Dual depletion of CENP-C and M18BP1 in metaphase prevents localization of HJURP mutants. Quantification of FLAG-HJURP centromere localization on sperm chromatin in M18BP1 and/or CENP-C depleted metaphase and interphase extracts. Values are normalized to wild-type FLAG-HJURP centromere signal in mock-depleted interphase extract. Bottom rows indicate depletion (Δ) status (M18BP1, CENP-C, or IgG antibody) for each condition. Plot shows mean FLAG-HJURP signal on sperm chromatin ± SEM of at least three experiments (**, P < 0.01; Wilcox/Mann–Whitney Test). (c) CENP-C is required for premature CENP-A assembly in metaphase driven by HJURPS220A or P221A and M18BP1 depletion. Quantification of V5-CENP-A assembly on sperm chromatin in single depletion (M18BP1) interphase and metaphase extracts, and dual depleted (CENP-C and M18BP1) extracts. Values are normalized to V5-CENP-A assembly signal in wild-type HJURP condition on mock-depleted interphase extracts. Bottom rows indicate depletion (Δ) status (M18BP1, CENP-C, or IgG antibody) for each condition. Plot shows mean V5-CENP-A assembly signal on sperm chromatin ± SEM of at least three experiments (*, P < 0.05; ***, P < 0.001; Wilcox/Mann–Whitney Test). (d) Quantification of anti–CENP-C Western blots following CENP-C immunoprecipitation (IP; Fig. 5 c) shows consistent levels of CENP-C in all conditions. Signal was normalized to mock-depleted extract with HJURP S220A and no M18BP1.S addback. (e) Quantification of anti-HJURP Western blots following CENP-C immunoprecipitation (Fig. 5 c) shows M18BP1.S161-580 competes for CENP-C binding with HJURPS220A or HJURPP221A. Signal was normalized to mock-depleted extract with HJURPS220A and no M18BP1.S addback. (f) Quantification of anti–CENP-C Western blots following CENP-C immunoprecipitation (Fig. 5 d) shows consistent levels of CENP-C in all conditions. Signal was normalized to M18BP1-depleted extract with HJURP S220A and no M18BP1.S161-580 addback. (g) Quantification of anti-HJURP Western blots following CENP-C immunoprecipitation (Fig. 5 d) shows that M18BP1.S161-580 competes for CENP-C binding, but the SANTA domain mutant of M18BP1.S that cannot bind to CENP-C fails to compete. Signal was normalized to M18BP1-depleted extract with HJURP S220A and no M18BP1.S161-580 addback. Source data are available for this figure: SourceData FS4. |
|
|
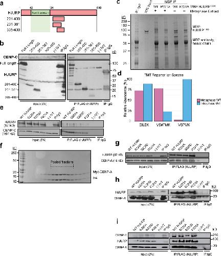
Fig. 5. M18BP1.S competes for HJURP binding to CENP-C. (a) Schematic of the domains of HJURP and M18BP1.S that compete for binding to the CENP-C C-terminus. (b–d) Coomassie stained gel of purified proteins used in c and d. Proteins are indicated on top and their full-length migration position to the right. The molecular weight standards in kD are indicated to the left. (c) Addition of M18BP1.S to undepleted or M18BP1-depleted metaphase extract competes for the interaction between HJURPS220A or HJURPP221A and CENP-C. HJURP mutants indicated across the top were added to metaphase X. laevis extract that had been depleted with M18BP1 antibody or mock-depleted with IgG (∆). Extract supplemented with the 161–580 fragment of M18BP1.S are indicated (+). The top panel contains 5% of the input material and the bottom panel contains the immunoprecipitates after CENP-C precipitation and Western blotting for CENP-C, FLAG (HJURP), and M18BP1. (d) The SANTA domain mutant of M18BP1.S that cannot bind CENP-C fails to compete for HJURPS220A or HJURPP221A binding. Extracts were manipulated as in c with the addition of two different concentrations of M18BP1.S161-580 or the addition of the M18BP1.SSANTA mutant as indicated on the left. The top panel contains 5% of the input material and the bottom panel contains the immunoprecipitates after CENP-C precipitation and Western blotting for CENP-C, FLAG (HJURP), and M18BP1. Mock precipitations using scrambled DNA translated in vitro (-IVT) or whole mouse IgG serve as negative controls. Source data are available for this figure: SourceData F5. |
|
|
Fig. 6. Model for dual regulation of CENP-A assembly through HJURP and M18BP1.S interaction with the CENP-C cupin domain. In metaphase, the targeting of the HJURP/CENP-A/H4 complex to the centromere is inhibited by phosphorylation of HJURPS220 preventing interaction with CENP-C. Phosphorylated M18BP1.S binds to the cupin domain of CENP-C providing a second inhibitory mechanism that prevents HJURP interaction in metaphase. Upon cycling into interphase, the inhibitory phosphorylation of HJURPS220 is removed and M18BP1.S dissociates from the CENP-C cupin domain allowing HJURP targeting to centromeres and new CENP-A assembly. |
|
|
Figure S1. Analysis of effect of CENP-C mutations on HJURP and CENP-C activity. (a) Mutations in the CENP-C cupin domain inhibit CENP-C dimerization in Xenopus egg extract. Interphase extract was supplemented with the specified FLAG-CENP-C and Myc-CENP-C mutants. The F1322A/F1393A mutant is labeled double. Coimmunoprecipitation of Myc-CENP-C (bottom panels) was assayed by anti-Myc immunoblotting following FLAG-CENP-C precipitation (top panels). Mock precipitations using scrambled DNA translated in vitro (-IVT) or whole mouse IgG are indicated. The left panels contain 5% of the input material and the right panel contains the immunoprecipitations. A color-coded matrix showing combinations of mutants that block (red) or allow (green) dimerization is displayed on the bottom right. (b) Levels of in vitro translated mutant CENP-C proteins after addition to X. laevis egg extracts used in Fig. 1, e and f. Tubulin is shown as a loading control, the mutant or wild-type protein used is indicated above each lane. (c) HJURP centromere localization is affected when CENP-C–depleted interphase extracts are rescued with FLAG-CENP-C mutants. Quantification of Myc-HJURP centromere localization on sperm chromatin in CENP-C–depleted interphase extracts rescued with specified CENP-C mutant (shown in e). Values are normalized to mock depletion and mock IVT centromere signal in interphase extract. Plot shows mean Myc-HJURP signal on sperm chromatin ± SEM (n = 3; **, P < 0.01; *, P < 0.05; Wilcox/Mann–Whitney test). (d) Mutations to the CENP-A binding region and the cupin domain of CENP-C negatively affect centromere localization. Quantification of FLAG-CENP-C centromere localization on sperm chromatin in CENP-C–depleted interphase extracts rescued with specified CENP-C mutant (shown in e). Values are normalized to CENP-C depletion and wild-type CENP-C IVT addback signal in interphase extract. Plot shows mean FLAG-CENP-C signal on sperm chromatin ± SEM (n = 3; *, P < 0.05; **, P < 0.01; ***, P < 0.001; Wilcox/Mann–Whitney test). (e) CENP-C mutations disrupt HJURP and CENP-C centromere localization. Representative images of sperm nuclei incubated in CENP-C–depleted interphase Xenopus egg extracts complemented with the CENP-C mutant indicated. Extracts were supplemented with in vitro translated myc-HJURP protein to assay localization. Immunolocalized protein is specified above. Insets are magnified 300%. Scale bar represents 5 µm. Source data are available for this figure: SourceData FS1. |
|
|
Figure 2. A conserved SP site on the HJURP N-terminus regulates its interaction with CENP-C. (a) Schematic representation of HJURP truncations used to identify the CENP-C interacting region in b and c. Amino acids spanned by each truncation are shown to the left. (b) A fragment of HJURP spanning amino acids 1–400 binds to CENP-C. Interphase extract was supplemented with the FLAG-HJURP truncations specified at the top of the panel. Following FLAG-HJURP immunoprecipitation, co-precipitation of CENP-C was assayed by anti–CENP-C immunoblotting. For b, c, and e, mock precipitations using scrambled DNA translated in vitro (-IVT) or whole mouse IgG serve as negative controls. For b and c, the top panel shows 5% of the input material and the bottom panel shows the immunoprecipitates with the sizes of HJURP fragments indicated on the left. (c) HJURP amino acid residues 205–225 are required for its interaction with CENP-C. Interphase extract was supplemented with the specified FLAG-HJURP truncations. Coimmunoprecipitation of endogenous CENP-C was assayed by anti–CENP-C immunoblotting following FLAG-HJURP immunoprecipitation. (d) Vertebrate HJURP contains a conserved N-terminal S/P site. HJURP sequences are aligned using X. laevis HJURP205-225 as a reference (blue row). (e) HJURP S220 (HJURPS220) regulates association with CENP-C. Interphase and metaphase extracts were supplemented with the indicated FLAG-HJURP mutants. FLAG-HJURP was immunoprecipitated (IP) and coprecipitation of endogenous CENP-C was assayed by anti–CENP-C immunoblotting. The top panel shows 5% of the input material, the bottom panel shows the immunoprecipitates. Source data are available for this figure: SourceData F2. |
|
|
Figure S2. Mutations on the conserved N-terminal SP residues of HJURP do not affect CENP-C and CENP-A binding in vitro. (a) Schematic representation of HJURP truncations used to identify the CENP-C interacting region in b. (b) Fragments of HJURP C-terminal to amino acid residue 201 do not bind CENP-C in interphase extracts. Interphase extract was supplemented with specified FLAG-HJURP truncations. Coimmunoprecipitation of endogenous CENP-C was assayed by anti–CENP-C immunoblotting following immunoprecipitation (IP) of FLAG-HJURP. Mock precipitations using scrambled DNA translated in vitro (-IVT) or whole mouse IgG served as negative controls. (c) Interphase or metaphase extracts were supplemented with either WT or P221A X. laevis MBP-HJURP (residues 1–300). MBP-HJURP was immunoprecipitated and submitted for mass spectrometry. Mock precipitation using whole mouse IgG served as a negative control. (d) Relative abundance of phosphopeptides from WT MBP-HJURP S220 in metaphase versus interphase egg extract. Peptide EILEK serves as a negative control. VS#PMK represents S220 phosphorylated peptide and VSPMK represents unphosphorylated peptide. (e) S220 and P221 mutations on HJURP do not affect CENP-C binding in vitro. Interaction assay was performed using in vitro translated HJURP mutant and CENP-C. Coimmunoprecipitation of CENP-C was assayed by anti–CENP-C immunoblotting following FLAG-HJURP precipitation. Mock precipitations using scrambled DNA translated in vitro (-IVT) or whole mouse IgG served as negative controls. (f) Purification of recombinant Myc-CENP-A/H4 heterodimer. Coomasie stained SDS-PAGE gel of S-column fractions of purified Myc-CENP-A/H4 heterodimer. Dotted lines highlight pooled fractions. (g) Binding of CENP-A/H4 to HJURP is not affected by S220 or P221 mutations. An in vitro interaction assay was performed using the indicated in vitro translated HJURP mutant and recombinant purified Xenopus CENP-A/H4. Co-immunoprecipitation of CENP-A was assayed by anti–CENP-A immunoblotting following FLAG-HJURP precipitation. Mock precipitations using scrambled DNA translated in vitro (-IVT) or whole mouse IgG served as negative controls. (h) Binding of CENP-A/H4 to HJURP is not affected by S220 or P221 mutations. The indicated in vitro translated HJURP mutant and recombinant purified Xenopus CENP-A/H4 were added to interphase egg extract. Co-immunoprecipitation of CENP-A was assayed by anti–CENP-A immunoblotting following FLAG-HJURP precipitation. Mock precipitations using scrambled DNA translated in vitro (-IVT) or whole mouse IgG served as negative controls. (i) Simultaneous binding of CENP-A/H4 and CENP-C to HJURP is not affected by S220 or P221 mutations. An in vitro interaction assay was performed using the indicated in vitro translated HJURP mutant, in vitro translated CENP-C, and recombinant purified Xenopus CENP-A/H4. Coimmunoprecipitation of CENP-C and CENP-A were assayed by anti-myc immunoblotting following FLAG-HJURP precipitation. Mock precipitations using scrambled DNA translated in vitro (-IVT) or whole mouse IgG served as negative controls. Source data are available for this figure: SourceData FS2. |
|
|
Figure 3. HJURPS220 regulates CENP-A assembly. (a) HJURP containing the phosphomimetic S220D mutation inhibits new CENP-A assembly on sperm chromatin. Representative images of sperm nuclei incubated with metaphase or interphase Xenopus egg extracts after complementation with the indicated HJURP mutant. To assay for new CENP-A assembly, metaphase and interphase extracts were complemented with RNA encoding V5-CENP-A. Immunolocalized protein is specified above each column. Insets are magnified 300%. Scale bar represents 5 μm. (b) Quantification of the levels of FLAG-HJURP at centromeres from a. Values are normalized to wild-type FLAG-HJURP signal in interphase extract. The plot shows the mean FLAG-HJURP signal on sperm chromatin ± SEM of at least three experiments (***, P < 0.001; n.s. = 0.15; Wilcox/Mann–Whitney Test). (c) Quantification of V5-CENP-A assembly from a. Values are normalized to V5-CENP-A assembly in wild-type HJURP condition in interphase extracts. The plot shows the mean V5-CENP-A assembly signal on sperm chromatin ± SEM of at least three experiments (***, P < 0.001; Wilcox/Mann–Whitney Test). |
|
|
Figure S3. Neither M18BP1.L nor M18BP1.S mutants that cannot localize in metaphase prevent premature HJURP localization and CENP-A assembly. (a) Representative Western blot of M18BP1 depleted extracts used in Fig. 4, a–c. Depletion (Δ) is indicated above on each column. A Tubulin Western blot is included as a loading control. (b) In vitro translated mutant HJURP proteins added into extracts for experiments in Fig. 3. a–c. Samples were taken from egg extracts and Western blotted for FLAG(HJURP) and Tubulin as a loading control. (c) In vitro translated mutant HJURP and M18BP1.S proteins were added to extracts for experiments in Fig. 4, a–c. Samples were taken from egg extracts and Western blotted for FLAG(HJURP), Myc(M18BP1), and Tubulin as a loading control. Depletion and addback conditions are indicated under each lane. (d) The M18BP1.L protein that does not bind CENP-C in metaphase or an M18BP1.S mutant (M18BP1.SSANTA/T166A) that cannot bind CENP-C fail to compete for HJURP localization at centromeres in metaphase extracts. Quantification of FLAG-HJURP centromere localization on sperm chromatin in M18BP1-depleted metaphase and interphase extracts. Values are normalized to wild-type FLAG-HJURP centromere signal in mock-depleted interphase extract. Bottom rows indicate depletion (Δ) status (M18BP1 or IgG antibody) and M18BP1 addback (1.S, 1.L, or 1.SSANTA/T166A) for each condition. Plot shows mean FLAG-HJURP signal on sperm chromatin ± SEM of at least three experiments (*, P < 0.057; **, P < 0.033; ***, P < 0.025; ****, P < 0.018, Wilcox/Mann–Whitney Test). (e) Metaphase CENP-A assembly is not affected by addition of M18BP1.L and M18BP1.SSANTA/T166A. Quantification of V5-CENP-A assembly on sperm chromatin in M18BP1-depleted metaphase and interphase extracts. Values are normalized to V5-CENP-A assembly signal in wild-type HJURP condition on mock-depleted interphase extracts. Bottom rows indicate depletion (Δ) status (M18BP1 or IgG antibody) and M18BP1 addback (1.S, 1.L, or 1.SSANTA/T166A) for each condition. Plot shows mean V5-CENP-A assembly signal on sperm chromatin ± SEM of at least three experiments (*, P < 0.05; **, P < 0.01; Wilcox/Mann–Whitney Test). Source data are available for this figure: SourceData FS3. |
|
|
Figure 4. M18BP1.S prevents HJURP association with CENP-C and new CENP-A assembly during metaphase. (a) M18BP1 depletion causes premature HJURPS220A centromere localization in metaphase and new CENP-A assembly. Representative images of sperm nuclei incubated with M18BP1-depleted metaphase or interphase Xenopus egg extracts complemented with the HJURP mutants indicated to the left of the images. Right-hand labels indicate mock-depleted or M18BP1-depleted and M18BP1.S addback for each condition. Metaphase and interphase extracts were supplemented with RNA encoding V5-CENP-A to assay for new CENP-A assembly. Immuno-localized protein is specified above. Insets are magnified 300%. Scale bar represents 5 μm. (b) Quantification of FLAG-HJURP centromere localization in a. Values are normalized to the wild-type FLAG-HJURP centromere signal in mock-depleted interphase extract. Bottom rows indicate antibody depletion (Δ; M18BP1 or IgG antibody) and M18BP1.S addback (+) for each condition. Plot shows mean FLAG-HJURP signal on sperm chromatin ± SEM of at least three experiments (*, P < 0.05; **, P <0.01; n.s. = 0.094; Wilcox/Mann–Whitney Test). (c) Quantification of V5-CENP-A assembly in a. Values are normalized to the V5-CENP-A assembly signal in wild-type HJURP condition in mock-depleted interphase extracts. Bottom rows indicate depletion (Δ) status (M18BP1 or IgG antibody) and M18BP1.S addback (+) for each condition. Plot shows mean V5-CENP-A assembly signal on sperm chromatin ± SEM of at least three experiments (*, P < 0.05; **, P < 0.01; n.s. = 0.14; Wilcox/Mann–Whitney Test). |
|
|
Figure S4. Metaphase HJURP centromere localization and CENP-A assembly require CENP-C. (a) Representative Western blot of CENP-C depleted extract samples used in (b) and (c). Depletion (Δ) is indicated above each column. A Tubulin Western blot is included as a loading control. (b) Dual depletion of CENP-C and M18BP1 in metaphase prevents localization of HJURP mutants. Quantification of FLAG-HJURP centromere localization on sperm chromatin in M18BP1 and/or CENP-C depleted metaphase and interphase extracts. Values are normalized to wild-type FLAG-HJURP centromere signal in mock-depleted interphase extract. Bottom rows indicate depletion (Δ) status (M18BP1, CENP-C, or IgG antibody) for each condition. Plot shows mean FLAG-HJURP signal on sperm chromatin ± SEM of at least three experiments (**, P < 0.01; Wilcox/Mann–Whitney Test). (c) CENP-C is required for premature CENP-A assembly in metaphase driven by HJURPS220A or P221A and M18BP1 depletion. Quantification of V5-CENP-A assembly on sperm chromatin in single depletion (M18BP1) interphase and metaphase extracts, and dual depleted (CENP-C and M18BP1) extracts. Values are normalized to V5-CENP-A assembly signal in wild-type HJURP condition on mock-depleted interphase extracts. Bottom rows indicate depletion (Δ) status (M18BP1, CENP-C, or IgG antibody) for each condition. Plot shows mean V5-CENP-A assembly signal on sperm chromatin ± SEM of at least three experiments (*, P < 0.05; ***, P < 0.001; Wilcox/Mann–Whitney Test). (d) Quantification of anti–CENP-C Western blots following CENP-C immunoprecipitation (IP; Fig. 5 c) shows consistent levels of CENP-C in all conditions. Signal was normalized to mock-depleted extract with HJURP S220A and no M18BP1.S addback. (e) Quantification of anti-HJURP Western blots following CENP-C immunoprecipitation (Fig. 5 c) shows M18BP1.S161-580 competes for CENP-C binding with HJURPS220A or HJURPP221A. Signal was normalized to mock-depleted extract with HJURPS220A and no M18BP1.S addback. (f) Quantification of anti–CENP-C Western blots following CENP-C immunoprecipitation (Fig. 5 d) shows consistent levels of CENP-C in all conditions. Signal was normalized to M18BP1-depleted extract with HJURP S220A and no M18BP1.S161-580 addback. (g) Quantification of anti-HJURP Western blots following CENP-C immunoprecipitation (Fig. 5 d) shows that M18BP1.S161-580 competes for CENP-C binding, but the SANTA domain mutant of M18BP1.S that cannot bind to CENP-C fails to compete. Signal was normalized to M18BP1-depleted extract with HJURP S220A and no M18BP1.S161-580 addback. Source data are available for this figure: SourceData FS4. |
|
|
Figure 5. M18BP1.S competes for HJURP binding to CENP-C. (a) Schematic of the domains of HJURP and M18BP1.S that compete for binding to the CENP-C C-terminus. (b–d) Coomassie stained gel of purified proteins used in c and d. Proteins are indicated on top and their full-length migration position to the right. The molecular weight standards in kD are indicated to the left. (c) Addition of M18BP1.S to undepleted or M18BP1-depleted metaphase extract competes for the interaction between HJURPS220A or HJURPP221A and CENP-C. HJURP mutants indicated across the top were added to metaphase X. laevis extract that had been depleted with M18BP1 antibody or mock-depleted with IgG (∆). Extract supplemented with the 161–580 fragment of M18BP1.S are indicated (+). The top panel contains 5% of the input material and the bottom panel contains the immunoprecipitates after CENP-C precipitation and Western blotting for CENP-C, FLAG (HJURP), and M18BP1. (d) The SANTA domain mutant of M18BP1.S that cannot bind CENP-C fails to compete for HJURPS220A or HJURPP221A binding. Extracts were manipulated as in c with the addition of two different concentrations of M18BP1.S161-580 or the addition of the M18BP1.SSANTA mutant as indicated on the left. The top panel contains 5% of the input material and the bottom panel contains the immunoprecipitates after CENP-C precipitation and Western blotting for CENP-C, FLAG (HJURP), and M18BP1. Mock precipitations using scrambled DNA translated in vitro (-IVT) or whole mouse IgG serve as negative controls. Source data are available for this figure: SourceData F5. |
|
|
Figure 6. Model for dual regulation of CENP-A assembly through HJURP and M18BP1.S interaction with the CENP-C cupin domain. In metaphase, the targeting of the HJURP/CENP-A/H4 complex to the centromere is inhibited by phosphorylation of HJURPS220 preventing interaction with CENP-C. Phosphorylated M18BP1.S binds to the cupin domain of CENP-C providing a second inhibitory mechanism that prevents HJURP interaction in metaphase. Upon cycling into interphase, the inhibitory phosphorylation of HJURPS220 is removed and M18BP1.S dissociates from the CENP-C cupin domain allowing HJURP targeting to centromeres and new CENP-A assembly. |
References [+] :
Barnhart,
HJURP is a CENP-A chromatin assembly factor sufficient to form a functional de novo kinetochore.
2011, Pubmed
Barnhart, HJURP is a CENP-A chromatin assembly factor sufficient to form a functional de novo kinetochore. 2011, Pubmed
Bernad, Xenopus HJURP and condensin II are required for CENP-A assembly. 2011, Pubmed , Xenbase
Blower, The role of Drosophila CID in kinetochore formation, cell-cycle progression and heterochromatin interactions. 2001, Pubmed
Carroll, Dual recognition of CENP-A nucleosomes is required for centromere assembly. 2010, Pubmed
Chik, Structures of CENP-C cupin domains at regional centromeres reveal unique patterns of dimerization and recruitment functions for the inner pocket. 2019, Pubmed
Cohen, Structural and functional dissection of Mif2p, a conserved DNA-binding kinetochore protein. 2008, Pubmed
Dambacher, CENP-C facilitates the recruitment of M18BP1 to centromeric chromatin. 2012, Pubmed
Desai, The use of Xenopus egg extracts to study mitotic spindle assembly and function in vitro. 1999, Pubmed , Xenbase
Dunleavy, HJURP is a cell-cycle-dependent maintenance and deposition factor of CENP-A at centromeres. 2009, Pubmed
Earnshaw, Identification of a family of human centromere proteins using autoimmune sera from patients with scleroderma. 1985, Pubmed
Foltz, Centromere-specific assembly of CENP-a nucleosomes is mediated by HJURP. 2009, Pubmed
French, CDK phosphorylation of Xenopus laevis M18BP1 promotes its metaphase centromere localization. 2019, Pubmed , Xenbase
French, Xenopus laevis M18BP1 Directly Binds Existing CENP-A Nucleosomes to Promote Centromeric Chromatin Assembly. 2017, Pubmed , Xenbase
Fujita, Priming of centromere for CENP-A recruitment by human hMis18alpha, hMis18beta, and M18BP1. 2007, Pubmed
Goshima, Human centromere chromatin protein hMis12, essential for equal segregation, is independent of CENP-A loading pathway. 2003, Pubmed
Groth, Chromatin challenges during DNA replication and repair. 2007, Pubmed
Guse, A cell-free system for functional centromere and kinetochore assembly. 2012, Pubmed , Xenbase
Henikoff, Heterochromatic deposition of centromeric histone H3-like proteins. 2000, Pubmed
Heun, Mislocalization of the Drosophila centromere-specific histone CID promotes formation of functional ectopic kinetochores. 2006, Pubmed
Holt, Global analysis of Cdk1 substrate phosphorylation sites provides insights into evolution. 2009, Pubmed
Hori, Association of M18BP1/KNL2 with CENP-A Nucleosome Is Essential for Centromere Formation in Non-mammalian Vertebrates. 2017, Pubmed
Hori, The CCAN recruits CENP-A to the centromere and forms the structural core for kinetochore assembly. 2013, Pubmed
Howman, Early disruption of centromeric chromatin organization in centromere protein A (Cenpa) null mice. 2000, Pubmed
Jansen, Propagation of centromeric chromatin requires exit from mitosis. 2007, Pubmed
Katoh, MAFFT: a novel method for rapid multiple sequence alignment based on fast Fourier transform. 2002, Pubmed
Kral, Possible identification of CENP-C in fish and the presence of the CENP-C motif in M18BP1 of vertebrates. 2015, Pubmed
Lando, Quantitative single-molecule microscopy reveals that CENP-A(Cnp1) deposition occurs during G2 in fission yeast. 2012, Pubmed
Lermontova, Loading of Arabidopsis centromeric histone CENH3 occurs mainly during G2 and requires the presence of the histone fold domain. 2006, Pubmed
Maddox, Functional genomics identifies a Myb domain-containing protein family required for assembly of CENP-A chromatin. 2007, Pubmed
McKinley, Polo-like kinase 1 licenses CENP-A deposition at centromeres. 2014, Pubmed
Medina-Pritchard, Structural basis for centromere maintenance by Drosophila CENP-A chaperone CAL1. 2020, Pubmed
Mellone, Assembly of Drosophila centromeric chromatin proteins during mitosis. 2011, Pubmed
Meluh, Cse4p is a component of the core centromere of Saccharomyces cerevisiae. 1998, Pubmed
Milks, Dissection of CENP-C-directed centromere and kinetochore assembly. 2009, Pubmed , Xenbase
Moree, CENP-C recruits M18BP1 to centromeres to promote CENP-A chromatin assembly. 2011, Pubmed , Xenbase
Müller, Phosphorylation and DNA binding of HJURP determine its centromeric recruitment and function in CenH3(CENP-A) loading. 2014, Pubmed
Nardi, Licensing of Centromeric Chromatin Assembly through the Mis18α-Mis18β Heterotetramer. 2016, Pubmed
Palmer, Purification of the centromere-specific protein CENP-A and demonstration that it is a distinctive histone. 1991, Pubmed
Palmer, A 17-kD centromere protein (CENP-A) copurifies with nucleosome core particles and with histones. 1987, Pubmed
Pan, CDK-regulated dimerization of M18BP1 on a Mis18 hexamer is necessary for CENP-A loading. 2017, Pubmed
Pan, Mechanism of centromere recruitment of the CENP-A chaperone HJURP and its implications for centromere licensing. 2019, Pubmed
Ramachandran, Replicating Nucleosomes. 2015, Pubmed
Régnier, CENP-A is required for accurate chromosome segregation and sustained kinetochore association of BubR1. 2005, Pubmed
Sandmann, Targeting of Arabidopsis KNL2 to Centromeres Depends on the Conserved CENPC-k Motif in Its C Terminus. 2017, Pubmed
Schittenhelm, Detrimental incorporation of excess Cenp-A/Cid and Cenp-C into Drosophila centromeres is prevented by limiting amounts of the bridging factor Cal1. 2010, Pubmed
Schuh, Incorporation of Drosophila CID/CENP-A and CENP-C into centromeres during early embryonic anaphase. 2007, Pubmed
Session, Genome evolution in the allotetraploid frog Xenopus laevis. 2016, Pubmed , Xenbase
Shono, CENP-C and CENP-I are key connecting factors for kinetochore and CENP-A assembly. 2015, Pubmed
Silva, Cdk activity couples epigenetic centromere inheritance to cell cycle progression. 2012, Pubmed
Spiller, Molecular basis for Cdk1-regulated timing of Mis18 complex assembly and CENP-A deposition. 2017, Pubmed
Srivastava, Posttranslational mechanisms controlling centromere function and assembly. 2018, Pubmed
Stankovic, A Dual Inhibitory Mechanism Sufficient to Maintain Cell-Cycle-Restricted CENP-A Assembly. 2017, Pubmed
Stellfox, Differential Binding Partners of the Mis18α/β YIPPEE Domains Regulate Mis18 Complex Recruitment to Centromeres. 2016, Pubmed
Stoler, A mutation in CSE4, an essential gene encoding a novel chromatin-associated protein in yeast, causes chromosome nondisjunction and cell cycle arrest at mitosis. 1995, Pubmed
Sugimoto, Characterization of internal DNA-binding and C-terminal dimerization domains of human centromere/kinetochore autoantigen CENP-C in vitro: role of DNA-binding and self-associating activities in kinetochore organization. 1997, Pubmed
Sullivan, Human CENP-A contains a histone H3 related histone fold domain that is required for targeting to the centromere. 1994, Pubmed
Tachiwana, HJURP involvement in de novo CenH3(CENP-A) and CENP-C recruitment. 2015, Pubmed
Takahashi, Requirement of Mis6 centromere connector for localizing a CENP-A-like protein in fission yeast. 2000, Pubmed
Takayama, Biphasic incorporation of centromeric histone CENP-A in fission yeast. 2008, Pubmed
Wang, Mitotic regulator Mis18β interacts with and specifies the centromeric assembly of molecular chaperone holliday junction recognition protein (HJURP). 2014, Pubmed
Warburton, Immunolocalization of CENP-A suggests a distinct nucleosome structure at the inner kinetochore plate of active centromeres. 1997, Pubmed
Westhorpe, A cell-free CENP-A assembly system defines the chromatin requirements for centromere maintenance. 2015, Pubmed , Xenbase
