|
Graphical abstract |
|
Fig. 1. MFCS1-GFP expression coincides with shh expression in a developing limb bud. (A) The MFCS1-GFP transgene. (B) shh expression at stage 52. (C, C’) A limb bud of an MFCS1-GFP tadpole at stage 51. Bright-field (C) and fluorescent (C’) images. (D, E) Optical-section images by confocal microscopy of the limb bud of an MFCS1-GFP (D) and that of a wild-type tadpole at stage 51. Bright-field (F–J) and fluorescent (F’-J’) images of the limb bud of the same MFCS1-GFP tadpole. Limb buds are outlined by dotted lines in the fluorescent images. (K, L) shh and gfp expression in adjacent sections of the MFCS1-GFP tadpole at stage 53. All of the MFCS1-GFP tadpoles shown are line 1. a, anterior: p, posterior. Arrowheads, shh (B, K), gfp (L) or GFP expression (D, E, G’, H’, I’) at the posterior side: Yellow arrows, GFP at the central region: Bracket, the epidermal cell layer. Bars = 100 μm for (B, D,E) and 200 μm for (C, C’, F-L, F’-J’). |
|
Fig. 2. MFCS1-GFP expression precedes limb duplication along the AP axis in 180° rotated limb buds. (A) 180° rotation of a limb bud at stage 53. A magenta arrowhead, a Nile blue particle: Black arrowheads, a tungsten pin. (B, C) A 0° rotated limb bud at 6 days after grafting (B) and the resultant normal limb formation (C). (D–G) 180° rotated limb buds. Rotated limb buds at 6 days after grafting (D,F) resulted in supernumerary limb formation (E,G). A pair of lines, the host-graft boundary: An asterisk, ectopic GFP: An Arabic number, the digit identity: A black arrow, an unidentifiable digit. Bars = 200 μm for (B, D, F) and 1 mm for (C, E, F). |
|
Fig. 3. Comparison of gene expression patterns and MFCS1-GFP expression pattern in a regenerating limb in a young tadpole and a froglet. (A–D) Adjacent sections of a blastema of a froglet. n = 5 of 5 blastemas (line 1). (E–H) Adjacent sections of a blastema of a tadpole. n = 9 of 9 (line 1) and 6 of 6 blastemas (line 2), respectively. (I–L) Adjacent sections of a limb bud. n = 10 of 10 (line 1) and 6 of 6 limb buds (line 2), respectively. (M–P) A blastema of a froglet of line 1. See also Fig. S3. (Q–T) A blastema of a tadpole of line 1. The blastema and the stump are outlined by a dotted line. See also Fig. S2 a, anterior: p, posterior. A pair of lines, the amputation level: Arrows, gfp expression at the posterior side. All pictures shown in Fig. 3 are samples of line 1. Bar = 200 μm for (A-L, Q-T) and 500 μm for (M–P). |
|
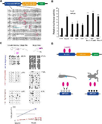
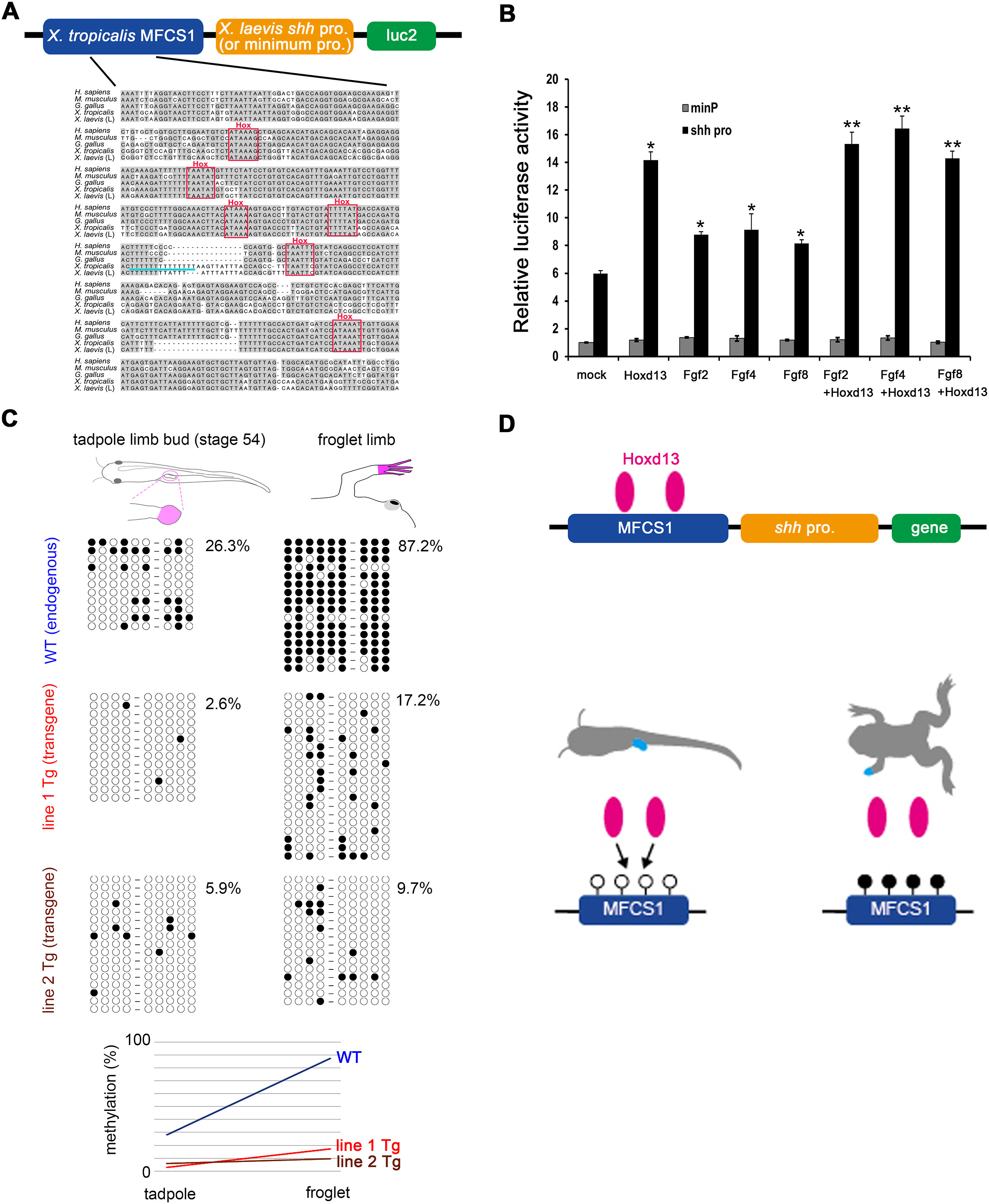
Fig. 4. Transactivation and DNA methylation of Xenopus MFCS1 enhancer. (A) Upper: Map of MFCS1-luc2 for assays in (B). Lower: Alignment of MFCS1 highly conserved sequences. Nucleotides identical in more than two sequences are shaded. Conserved Hox-binding motifs are boxed. A light bule line underlies the 14-thymidine repeat. (B) Normalized luciferase activity. Error bars, standard deviation from the mean (n = 3). ∗Significant increase from mock (p<0.01). ∗∗Significant increase in Fgf2+Hoxd13, Fgf4+Hoxd13 and Fgf8+Hoxd13 from sole Fgf2, Fgf4 and Fgf8, respectively (p<0.01). (C) Methylation pattern of endogenous and transgene MFCS1 (line 1 and line 2). Samples were obtained from the autopod (pink). Circles correspond to nine CpG sites (Fig. S6). Lower: Increases in average methylation rate of the MFCS1 after metamorphosis. (D) Model for epigenetic silencing of gene expression. Hoxd13 activates hypomethylated MFCS1 and results in transcription of a gene (left). However, Hoxd13 is unable to activate highly methylated MFCS1 and results in inactive transcription (right). |
|
Fig. S1. MFCS1-GFP expression pattern was recapitulated in line 2. (A) A developing limb bud of an MFCS1-GFP Tg tadpole of line 2 at stage 52. Bright-field (A) and fluorescent (A’) images of the same limb bud. (B, C) Optical-section images by confocal microscopy of the limb bud of an MFCS1-GFP Tg tadpole of line 2 (B) and a wild-type tadpole (C) at stage 52. GFP expression was detected in the posterior side mesenchyme specifically in the MFCS1-GFP Tg tadpole. Bright field (D-H) and fluorescent (D’-H’) images of the limb bud of the same Tg tadpole of line 2. Limb buds are outlined by dotted lines. GFP expression was detected in the posterior side of limb buds at stage 51–52 and then gradually diminished. a, anterior: p, posterior. Arrowheads, GFP expression (A, A’, B, E’, F’, G’) at the posterior side of the limb buds: Arrow, GFP fluorescence of the contralateral right limb bud: Bracket, the epidermal cell layer. Bars = 100 μm for (A, B, C), 200 μm for (D-H, D’-H’). |
|
Fig. S2. Spatio-temporal expression pattern of MFCS1-GFP in a regenerating limb of a young tadpole. All of the pictures are focused on a limb blastema of the same tadpole (identical to Fig. 3Q-T) of line 1. Left and right limb buds were amputated at the presumptive ankle level of a stage 54 tadpole. GFP fluorescence was distributed throughout the regenerating limb blastema at 4 dpa and 6 dpa. (A’’, B’’, C’’, D’’, E’’’) Limb blastemas and stumps are outlined by dotted lines. n = 16 of 16 blastemas from a total of ten MFCS1-GFP tadpoles of line 1 and 6 of 6 blastemas from a total of three MFCS1-GFP tadpoles of line 2, respectively. A pair of lines, the amputation level: Arrows, GFP fluorescence of the contralateral right limb blastemas: a, anterior: p, posterior. Bar = 200 μm. |
|
Fig. S3. MFCS1-GFP expression is inactive in a limb blastema of a froglet. A blastema of the same froglet of line 1 (left two columns; identical to Fig. 3M-N) and a blastema of the same wild-type froglet (right two columns) from 2 dpa to 14 dpa. No specific GFP fluorescence was observed in the blastema of the Tg froglet at any timepoint. n = 4 of 4 blastemas from a total of four froglets of line 1, 6 of 6 blastemas from a total of four froglets of line 2 and 8 of 8 blastemas from a total of six wild-type froglets as controls, respectively. A pair of lines, the amputation level: An arrow, non-specific fluorescence commonly observed both in the Tg froglet and wild-type one: a, anterior: p, posterior. Bar = 500 μm. |
|
Fig. S4. Alignment of MFCS1 highly conserved sequences (identical sequences shown in Fig. 4A) from the human, mouse, chick, X. tropicalis and X. laevis. Nucleotides identical in more than two sequences are shaded in grey. Conserved transcription factor-binding motifs (Hox and other transcription factors) are boxed. |
|
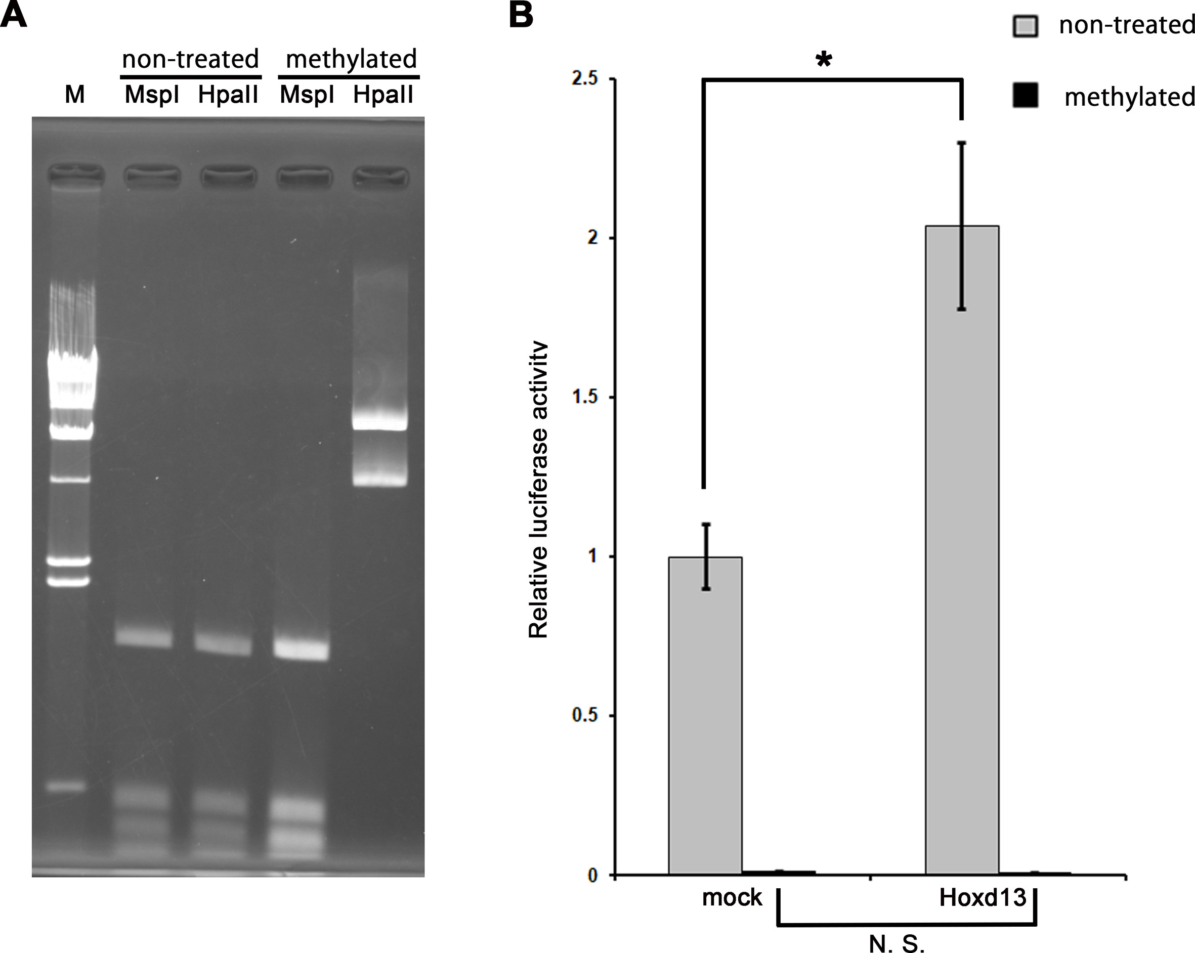
Fig. S5. DNA methylation suppresses the response of MFCS1 to Hoxd13 in vitro. (A) Methylation-sensitive restriction digestion visualized by agarose gel electrophoresis. Plasmid DNA of the MFCS1-shh promoter-luc2 reporter was treated with CpG methyltransferase (M. SssI, NEB) according to the manufacturer’s protocol. Methylation efficiency of the plasmid DNA was evaluated by digestion with methylation-sensitive (HpaII) and -insensitive (MspI) restriction enzymes. The CpG methylation prohibited the digestion of the plasmid DNA specifically with HpaII. M, λ/HindIII marker. (B) Luciferase activity in NIH3T3 cells transfected with the methylated or non-treated MFCS1-luc2 reporter constructs and the Hoxd13 expression construct. The mean value of luciferase activity in cells transfected with the non-treated reporter and mock expression constructs was set to 1.0. Error bars: standard deviation from the mean (n = 3). While a significant increase of Hoxd13-induced luciferase activity was observed in cells transfected with the unmethylated reporter construct (∗p<0.01), being consistent with Fig. 4B, there was no significant increase in cells transfected with the methylated reporter construct despite Hoxd13 expression. N. S., not significant. |
|
Fig. S6. X. tropicalis and X. laevis have 9 CpG sites in the highly conserved sequence of MFCS1. (A) Alignment of MFCS1 highly conserved sequences between X. tropicalis and X. laevis. Green letters correspond to MFCS1_BS_Fw and MFCS1_BS_Rv primers for bisulfite sequencing (see also Table S3). (B) Open and black circles represent unmethylated and methylated CpG sites, respectively. |
|
Fig. S7. Methylation pattern of MFCS1 in a hindlimb and a spike regenerate. (A) Hindlimb samples were obtained from the autopod (pink) of wild-type froglets. (B) After limb blastemas of froglets completed spike regeneration, regenerate samples (pink) were obtained from line 1 and line 2 Tg frogs. |