XB-ART-59762
Curr Biol
2023 May 08;339:1744-1752.e7. doi: 10.1016/j.cub.2023.03.071.
Show Gene links
Show Anatomy links
Polyploidy in Xenopus lowers metabolic rate by decreasing total cell surface area.
???displayArticle.abstract???
Although polyploidization is frequent in development, cancer, and evolution, impacts on animal metabolism are poorly understood. In Xenopus frogs, the number of genome copies (ploidy) varies across species and can be manipulated within a species. Here, we show that triploid tadpoles contain fewer, larger cells than diploids and consume oxygen at a lower rate. Drug treatments revealed that the major processes accounting for tadpole energy expenditure include cell proliferation, biosynthesis, and maintenance of plasma membrane potential. While inhibiting cell proliferation did not abolish the oxygen consumption difference between diploids and triploids, treatments that altered cellular biosynthesis or electrical potential did. Combining these results with a simple mathematical framework, we propose that the decrease in total cell surface area lowered production and activity of plasma membrane components including the Na+/K+ ATPase, reducing energy consumption in triploids. Comparison of Xenopus species that evolved through polyploidization revealed that metabolic differences emerged during development when cell size scaled with genome size. Thus, ploidy affects metabolism by altering the cell surface area to volume ratio in a multicellular organism.
???displayArticle.pubmedLink??? 37080197
???displayArticle.pmcLink??? PMC10184464
???displayArticle.link??? Curr Biol
???displayArticle.grants??? [+]
R35 GM118183 NIGMS NIH HHS
Species referenced: Xenopus laevis
Genes referenced: cavin2
GO keywords: chromosome [+]
???displayArticle.antibodies??? Tjp1 Ab2
???attribute.lit??? ???displayArticles.show???
|
|
Graphical Abstract. |
|
|
Figure 1. Triploid X. laevis develop normally (A) Triploid X. laevis were obtained by blocking polar body extrusion post fertilization (pf) using a cold shock. (B) The 1.5-fold increase in chromosome number in triploid (3N) compared with diploid (2N) embryos was verified by metaphase chromosome spreads. Scale bars, 10 μm. (C) Representative images of diploid and triploid embryos obtained from the same clutch of eggs. Scale bars, 1 mm. (D) Compared with diploids, triploids showed a comparable mass increase except for a transient ∼5% reduction during day 3 (19 clutches, n = 10–82 embryos per ploidy and stage; details in Table S1). (E) TMR-phalloidin staining of actin in ventral epithelial cells of stage 41 diploid and triploid X. laevis embryos showing cell outlines and strong actin enrichment at the surface of multiciliated cells. (F) Area of diploid and triploid multiciliated cells in embryos at stages 33–34, 37–38, and 41, normalized to diploids of each clutch. (3 clutches, n > 150 for each condition). (D and F) Welch two-sample t test comparing the means, ∗p < 0.5, ∗∗p < 0.01, ∗∗∗p < 0.001. See also Figure S1. |
|
|
Figure 2. Metabolism assessed by single-tadpole oxygen consumption rates varies between diploids and triploids of both X. laevis and X. borealis (A) Single tadpoles were placed in individual glass vials sealed from air. The decrease in O2 levels over time was used to calculate the oxygen consumption rate (OCR) for each tadpole. (B) OCR as a function of body mass in diploid X. laevis embryos from day 2 to 5 pf. The curve shows a fit with values and (n = 271) (see STAR Methods and Table S2). (C) OCR for bins of body mass and stages in X. laevis (left) and X. borealis (right) of diploid and triploid embryos (t test comparing the means, ∗p < 0.5, ∗∗p < 0.01; 3–5 clutches per condition; details in Table S3). (D) OCR as a function of body mass in diploid (n = 189) and triploid (n = 165) tadpoles from day 3 (stage 41) to day 5 (stage 46). The lines represent linear fits of the logarithmic values, which yielded the same allometric scaling component exponent α ( ), but different Y-intercepts that indicate a lower basal metabolic rate (B0) in triploids (see STAR Methods and Table S2). See also Figure S2. |
|
|
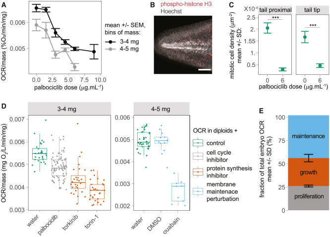
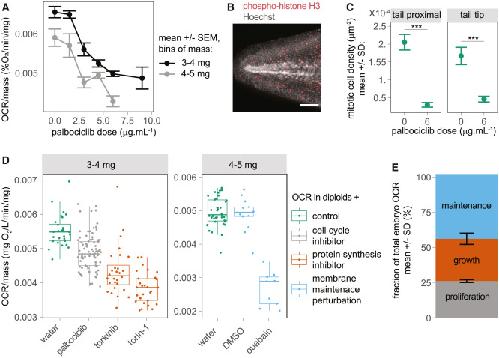
Figure 3. An embryo energy budget establishes the costs of proliferation, biosynthesis, and maintenance (A) OCR per mass as a function of palbociclib doses for stage 41 diploid embryos and two bins of mass (6 clutches, n = 2–57 per bin of mass and palbociclib concentration). (B) Representative image of phospho-histone H3 immunostaining and Hoescht DNA dye staining of tadpole tails (scale bar, 200 μm). (C) Mitotic cell density in the tails of stage 41 diploid embryos assessed by quantifying phospho-histone H3-positive cells (n = 2, 5–6 embryos per clutch, Welch two-sample t test comparing the means, ∗∗∗p < 0.001). (D) OCR per mass for stage 41 diploid embryos in water, 6 μg/mL palbociclib, 12.5 nmol/mL torkinib, 1 μg/mL torin-1, 0.1% DMSO, or 200 μg/mL ouabain. (E) The percentage decrease of OCR in diploids upon treatment with drugs in (D) provides an estimate of the contribution of proliferation (palbociclib), growth (torkinib, torin-1), and maintenance (ouabain) to the overall embryo energy expenditure. See also Figures S3 and S4. |
|
|
Figure 4. The energetic cost of cell membrane maintenance, not proliferation, accounts for the difference in metabolism between diploids and triploids (A) Mitotic cell density in the tails of diploid and triploid embryos assessed by quantifying phospho-histone H3-positive cells (n = 3, 5–6 embryos per clutch). (B) OCR per mass normalized to the median diploid value for each condition in stage 41 tadpoles during a 6-h incubation in water, 6 μg/mL palbociclib, 12.5 nmol/mL torkinib, 0.1% DMSO, or 200 μg/mL ouabain. Results are shown for 3–4 mg embryos except 5–6 mg for ouabain (n = 3–5 clutches per condition; details in Table S4). Dashed line indicates the average in untreated triploids. Welch two-sample t test comparing the means, ∗p < 0.5, ∗∗p < 0.01, ∗∗∗p < 0.001. See also Figure S4. |
|
|
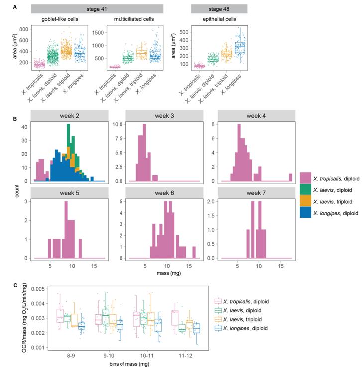
Figure 5. Metabolic rates of Xenopus species scale with cell size, not ploidy (A) X. longipes, X. laevis, and X. tropicalis are 12N, 4N, and 2N, respectively, with corresponding differences in chromosome (ch.) number; tree not to scale with phylogenetic distances. (B) Cell size measurements show scaling with genome size at stage 48, but not stage 41 (2–5 clutches, n > 40 per condition, error bars represent the standard deviation, X. tropicalis and X. longipes stage 48 data from Miller et al.23). (C) OCR across species: (top) before the onset of cell size scaling with genome size at day 3–4 (stage 41–46) and (bottom) after scaling onset (stage 48–50) at day 6–8 (X. laevis), 7–13 (X. longipes), and 26–46 (X. tropicalis) (see Table S5 for n of each bin). (D) OCR data at stages 48 or later (from C, bottom) normalized to the mean X. laevis diploid value for each bin of mass (each dot is the value for a different bin of mass and species) and plotted as a function of mean cell area at stage 48 (B) normalized to the X. laevis diploid value. (B and D) ρ is the Pearson’s correlation coefficient of the means weighted by the SD (∗p < 0.05, ∗∗p < 0.01). See also Figures S2 and S5. |
|
|
Figure S1. Triploid embryos develop and survive at rates comparable to diploids. Related to Figure 1. (A)Survival rate over the first 7 days post fertilization for two representative clutches. Each line represents a technical replicate. (B) Developmental curves of diploids and triploids at 24oC (three clutches containing diploids and triploids). The line represents a polynomial fit. (C) Area of diploid and triploid goblet-like cells in embryos at stages 33-34, 37-38 and 41, normalized to diploids of each clutch. (3 clutches, n>68 for each condition). Welch two sample t-test comparing the means, *: p<0.5, **: p<0.01,***: p<0.001. |
|
|
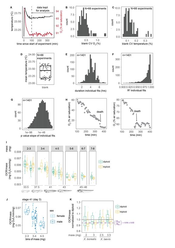
Figure S2. Quality controls and details of OCR experiments. Related to Figures 2 and 5. (A)Example of measurements obtained using a blank vial containing no tadpoles. Blanks were used to assess the time at which O2 and temperature stabilized for each experiment. Timepoints acquired before equilibration were discarded. Details of the coefficient of variation (CV) of O2 (B) and temperature (C) in the blanks of each of the 66 experiments used for Figures 2B-D and 5CD show that these variables were very stable once the timepoints prior to equilibrium were removed. (D) Average temperature showed little variation across all experiments. Details of the duration (E), R2 (F), and p values (G) of all 1401 individual linear fits performed to calculate singleembryo or single-tadpole OCR for all 66 experiments used for Figures 2B-D and 5C-D. (H) Examples of two OCR experiments during which the embryo died showing that there is no subsequent O2 consumption, suggesting a negligible contribution of bacteria to the OCR measurements. (I) Comparison of OCR normalized to mass and binned by mass and stage over 5 days of development reveals a transient increase followed by consistent decrease in metabolic rate in X. laevis triploids compared to diploids (3 to 5 clutches per condition, details in Table S3). (J)OCR and subsequent sex genotype using PCR was performed on diploid X. laevis stage 41. X.laevis triploids are all females due to the way they are obtained. Comparison of OCR in male and female X. laevis diploids reveals no sex-related metabolic differences, indicating that this was not a cause of the OCR decrease in triploids. (K) Normalization to diploid animals indicates that both X. borealis and X. laevis have a ~6% decrease in metabolic rate. |
|
|
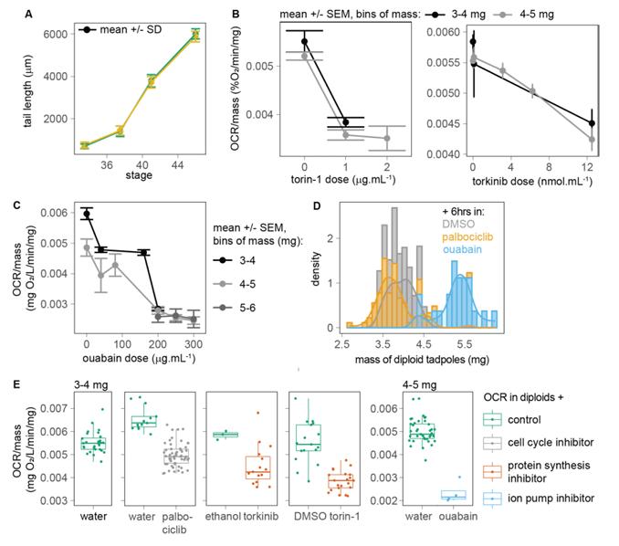
Figure S3. Controls for the drug treatments used to establish the embryo energy budget at stage 41. Related to Figure 3. (A)Tail length throughout development (2-4 clutches per stage, n > 30 embryos per ploidy and stage). (B) OCR per mass as a function of torin-1 (left) and torkinib (right) doses for stage 41 diploid embryos and two bins of mass. Torkinib doses higher than 12.5 nmol/mL induced significant death rate and were thus removed from the analysis (torin-1: 3 clutches, n = 4-22 per bin of mass and dose; torkinib: 2 clutches, n = 2-20 per bin of mass and dose). (C) OCR per mass as a function of ouabain doses for stage 41 diploid embryos and three bins of mass (6 clutches, n = 5-26 tadpoles per bin of mass and dose). (D) The 6-hr treatment with ouabain induced a significant increase in embryo body mass compared with embryos treated with palbociclib or DMSO. This is likely because of perturbations of intracellular osmolarity following inhibition of the Na+/K+ ATPase. (E) Details of results from Figure 3D showing OCR/mass in diploids for each pairof control (drug solvent) and drug treatment. Palbociclib and ouabain were solvated in water, torkinib in ethanol (final ethanol concentration at 0.025%), and torin-1 in DMSO (final DMSO concentration at 0.1%). The solvents did not affect the average OCR/mass value compared with embryos in water. Palbociclib experiments displayed a slightly higher control value (see Figure S4A). |
|
|
Figure S4. Normalization strategy for calculating the embryo energy budget and controls for drug treatments. Related to Figures 3 and 4. (A) The average OCR measured in diploids was higher in untreated controls (in water) for the set of experiments performed in the palbociclib assay (Figure 3A and D) compared with previous measurements in water (Figure 2C). This may be due to a transient problem in calibration of the SDR device since later experiments in water, ethanol, or DMSO (Figure 3D and S3E) showed that diploids were again at the initially measured value. (B) To account for this control OCR variability and to calculate the OCR decrease with drug treatments in Figure 3E, we first normalized each drug-treated condition to the mean diploid untreated value for that experiment. (C) Mitotic cell density in tails after 6 hr treatment with or without 6 µg/mL palbociclib (2 clutches, 5-6 embryos per clutch and condition; Welch t-test comparing the mean, *: p<0.05, **: p<0.01, n.s.: not significant). (D) Experiments with torkinib (right) and solvent control (left) showing that 0.025% ethanol does not impact the OCR decrease in stage 41 triploids compared to diploids. |
|
|
Figure S5. Details of cell size and mass measurements across species. Related to Figure 5. (A)Area of goblet-like and multicilliated cells measured as in Figure 2A-B at stage 41 and at stage 48 (data for X. tropicalis and X. longipes at stage 48 come from ref.S1). (B) Distribution of tadpole mass across species shows that X. laevis and X. longipes have overlapping masses during week 2 while X. tropicalis did not. In Figure 5C-D, to compare tadpoles of similar mass, X. tropicalis from week 5-7 are compared with X. laevis and X. longipes from week 2 (see also Table S5). (C)Same as in Figure 5C but with the largest bin of mass, 11-12 mg. X. laevis diploids displayed a lower OCR at this mass for unexplained reasons, but otherwise trends among X. tropicalis, triploid X. laevis and X. longipes appeared qualitatively similar to that observed for all other mass bins. |
References [+] :
Atkins,
Effect of acclimation temperature on routine metabolic rate in triploid salmonids.
2008, Pubmed
Atkins, Effect of acclimation temperature on routine metabolic rate in triploid salmonids. 2008, Pubmed
Baker, Some properties of the external activation site of the sodium pump in crab nerve. 1966, Pubmed
Belliveau, Fundamental limits on the rate of bacterial growth and their influence on proteomic composition. 2021, Pubmed
Berchtold, Plasma membrane stress induces relocalization of Slm proteins and activation of TORC2 to promote sphingolipid synthesis. 2012, Pubmed
Cadart, Scaling of biosynthesis and metabolism with cell size. 2022, Pubmed
Clausen, The Structure and Function of the Na,K-ATPase Isoforms in Health and Disease. 2017, Pubmed
Duan, Two Novel Palbociclib-Resorcinol and Palbociclib-Orcinol Cocrystals with Enhanced Solubility and Dissolution Rate. 2021, Pubmed
Edelstein, Advanced methods of microscope control using μManager software. 2014, Pubmed
Eltschinger, TOR Complexes and the Maintenance of Cellular Homeostasis. 2016, Pubmed
Evans, A mitochondrial DNA phylogeny of African clawed frogs: phylogeography and implications for polyploid evolution. 2004, Pubmed , Xenbase
Gardner, The relationship between genome size and metabolic rate in extant vertebrates. 2020, Pubmed
Gibeaux, Paternal chromosome loss and metabolic crisis contribute to hybrid inviability in Xenopus. 2018, Pubmed , Xenbase
Gibeaux, Generation of Xenopus Haploid, Triploid, and Hybrid Embryos. 2019, Pubmed , Xenbase
Glazier, Beyond the '3/4-power law': variation in the intra- and interspecific scaling of metabolic rate in animals. 2005, Pubmed
Glazier, How Metabolic Rate Relates to Cell Size. 2022, Pubmed
Goranov, Growth and division--not a one-way road. 2010, Pubmed
Hansson, Myonuclear content regulates cell size with similar scaling properties in mice and humans. 2020, Pubmed
Hermaniuk, Metabolic Rate of Diploid and Triploid Edible Frog Pelophylax esculentus Correlates Inversely with Cell Size in Tadpoles but Not in Frogs. 2017, Pubmed
Hermaniuk, Are acute and acclimated thermal effects on metabolic rate modulated by cell size? A comparison between diploid and triploid zebrafish larvae. 2021, Pubmed
Herst, Cell surface oxygen consumption by mitochondrial gene knockout cells. 2004, Pubmed
Kempes, Growth, metabolic partitioning, and the size of microorganisms. 2012, Pubmed
Khokha, Techniques and probes for the study of Xenopus tropicalis development. 2002, Pubmed , Xenbase
Kuznetsova, Chromosomal instability, tolerance of mitotic errors and multidrug resistance are promoted by tetraploidization in human cells. 2015, Pubmed
Lanz, Increasing cell size remodels the proteome and promotes senescence. 2022, Pubmed
Lee, Whole-mount fluorescence immunocytochemistry on Xenopus embryos. 2008, Pubmed , Xenbase
Lengefeld, Cell size is a determinant of stem cell potential during aging. 2021, Pubmed
Liedtke, Macroevolutionary shift in the size of amphibian genomes and the role of life history and climate. 2018, Pubmed
Mauvais-Jarvis, Sex differences in metabolic homeostasis, diabetes, and obesity. 2015, Pubmed
Mawaribuchi, Sex chromosome differentiation and the W- and Z-specific loci in Xenopus laevis. 2017, Pubmed , Xenbase
Miettinen, Cellular Allometry of Mitochondrial Functionality Establishes the Optimal Cell Size. 2016, Pubmed
Miller, Dodecaploid Xenopus longipes provides insight into the emergence of size scaling relationships during development. 2023, Pubmed , Xenbase
Milligan, Energy costs of ion pumping by animal tissues. 1985, Pubmed
Neumann, Nuclear size control in fission yeast. 2007, Pubmed
Neurohr, Excessive Cell Growth Causes Cytoplasm Dilution And Contributes to Senescence. 2019, Pubmed
O'Farrell, Growing an Embryo from a Single Cell: A Hurdle in Animal Life. 2015, Pubmed
Oh, Protein and lipid mass concentration measurement in tissues by stimulated Raman scattering microscopy. 2022, Pubmed
Øvrebø, Polyploidy in tissue homeostasis and regeneration. 2018, Pubmed
Rodenfels, Contribution of increasing plasma membrane to the energetic cost of early zebrafish embryogenesis. 2020, Pubmed
Rodenfels, Heat Oscillations Driven by the Embryonic Cell Cycle Reveal the Energetic Costs of Signaling. 2019, Pubmed
Rolfe, Cellular energy utilization and molecular origin of standard metabolic rate in mammals. 1997, Pubmed
Sagi, Derivation and differentiation of haploid human embryonic stem cells. 2016, Pubmed
Santos, Multidisciplinary utilization of dimethyl sulfoxide: pharmacological, cellular, and molecular aspects. 2003, Pubmed
Savage, Scaling of number, size, and metabolic rate of cells with body size in mammals. 2007, Pubmed
Schindelin, Fiji: an open-source platform for biological-image analysis. 2012, Pubmed
Session, Genome evolution in the allotetraploid frog Xenopus laevis. 2016, Pubmed , Xenbase
Silva, New insights into the regulation of Na+,K+-ATPase by ouabain. 2012, Pubmed
Small, Early, nonlethal ploidy and genome size quantification using confocal microscopy in zebrafish embryos. 2021, Pubmed
Soltis, Polyploidy and genome evolution in plants. 2015, Pubmed
Storchova, From polyploidy to aneuploidy, genome instability and cancer. 2004, Pubmed
Storchova, The consequences of tetraploidy and aneuploidy. 2008, Pubmed
Sun, mTOR kinase inhibitors as potential cancer therapeutic drugs. 2013, Pubmed
van de Pol, Interacting Effects of Cell Size and Temperature on Gene Expression, Growth, Development and Swimming Performance in Larval Zebrafish. 2021, Pubmed
Vastag, Remodeling of the metabolome during early frog development. 2011, Pubmed , Xenbase
VON BERTALANFFY, Quantitative laws in metabolism and growth. 1957, Pubmed
Wessely, Xenopus pronephros development--past, present, and future. 2011, Pubmed , Xenbase
West, A general model for ontogenetic growth. 2001, Pubmed
White, Metabolic scaling is the product of life-history optimization. 2022, Pubmed
Williams, Nutrient availability contributes to a graded refractory period for regeneration in Xenopus tropicalis. 2021, Pubmed , Xenbase
Yahya, Sublinear scaling of the cellular proteome with ploidy. 2022, Pubmed
Yang, Physical bioenergetics: Energy fluxes, budgets, and constraints in cells. 2021, Pubmed
Yu, The modulation of membrane structure and stability by dimethyl sulphoxide (review). 1998, Pubmed
