XB-ART-59757
Elife
2023 Apr 25;12. doi: 10.7554/eLife.84360.
Show Gene links
Show Anatomy links
Mitotic chromosomes scale to nuclear-cytoplasmic ratio and cell size in Xenopus.
???displayArticle.abstract???
During the rapid and reductive cleavage divisions of early embryogenesis, subcellular structures such as the nucleus and mitotic spindle scale to decreasing cell size. Mitotic chromosomes also decrease in size during development, presumably to scale coordinately with mitotic spindles, but the underlying mechanisms are unclear. Here we combine in vivo and in vitro approaches using eggs and embryos from the frog Xenopus laevis to show that mitotic chromosome scaling is mechanistically distinct from other forms of subcellular scaling. We found that mitotic chromosomes scale continuously with cell, spindle, and nuclear size in vivo. However, unlike for spindles and nuclei, mitotic chromosome size cannot be reset by cytoplasmic factors from earlier developmental stages. In vitro, increasing nuclear-cytoplasmic (N/C) ratio is sufficient to recapitulate mitotic chromosome scaling, but not nuclear or spindle scaling, through differential loading of maternal factors during interphase. An additional pathway involving importin α scales mitotic chromosomes to cell surface area/volume ratio (SA/V) during metaphase. Finally, single-chromosome immunofluorescence and Hi-C data suggest that mitotic chromosomes shrink during embryogenesis through decreased recruitment of condensin I, resulting in major rearrangements of DNA loop architecture to accommodate the same amount of DNA on a shorter chromosome axis. Together, our findings demonstrate how mitotic chromosome size is set by spatially and temporally distinct developmental cues in the early embryo.
???displayArticle.pubmedLink??? 37096661
???displayArticle.pmcLink??? PMC10260010
???displayArticle.link??? Elife
???displayArticle.grants??? [+]
R35GM118183 NIGMS NIH HHS , HG003143 NHGRI NIH HHS , R01 HG003143 NHGRI NIH HHS , R35 GM118183 NIGMS NIH HHS , Howard Hughes Medical Institute
Species referenced: Xenopus laevis
GO keywords: metaphase [+]
???displayArticle.antibodies??? H1-8 Ab1 H3 Ab45 Tubb Ab1
???displayArticle.gses??? GSE217111: NCBI
???attribute.lit??? ???displayArticles.show???
|
|
Figure 1 with 5 supplements Metaphase plates scale continuously with cell size. (A) Experimental scheme for whole-embryo immunofluorescence. Blastula-stage embryos undergoing synchronous divisions were fixed during mitosis and stained with anti-histone H3 and anti-tubulin antibodies to visualize mitotic chromosomes and spindles, respectively. Representative image of two cells from a stage 6 embryo with white rectangles outlining mitotic spindles, scale bar = 100 μm. Inset: magnified view of one of the mitotic spindles, scale bar = 20 μm. (B) Dimensions of cells and spindles were either directly measured or calculated (for details, see ‘Materials and methods’). (C) Measurements of spindle volume or (D) total mitotic chromosome (metaphase plate) volume plotted against cell diameter, colored by developmental stage. (E) Volumes of spindles, nuclei, and metaphase plates all plotted against cell diameter, fit with linear models. 95% confidence intervals shown in gray. (F) Zoom-in of yellow panel shown in (E). n = 3 biological replicates. Fold-change in size of nuclei (approximately 10-fold), spindles (approximately 2-fold), and metaphase plates (approximately 3-fold) were estimated by calculating the difference in median size in stage 3 vs. stage 8 embryos. Source data are available in Figure 1—source data 1. |
|
|
Figure 1—figure supplement 1 3D segmentation of mitotic spindles. (A) Example z-stacks of the representative spindle shown in Figure 1A. (B) 3D segmentation of the representative spindle, performed using Imaris (see ‘Materials and methods’ for details). Scale bar = 20 μm. |
|
|
Figure 1—figure supplement 2 Scaling of spindle length vs. width to cell size. (A) Spindle lengths and (B) widths plotted against cell diameter. Gray dotted lines are placed at ~250 μm to help visualize the inflection point reached in spindle length scaling, but not in spindle width scaling. n = 3 biological replicates. Source data are available in Figure 1—source data 1. |
|
|
Figure 1—figure supplement 3 Nuclear volumes scale continuously with cell size. Nuclear volumes plotted against cell diameter. Raw data used with permission from Jevtić and Levy, 2015. Source data are available in Figure 1—source data 1. |
|
|
Figure 1—figure supplement 4 Metaphase plates scale similarly with both nuclei and spindles. (A) Average total mitotic chromosome volumes plotted against (A) spindle volumes or (B) nuclear volumes, binned by cell diameter (bin 1 = 35–239 μm, bin 2 = 239–442 μm, bin 3 = 442–645 μm, bin 4 = 645–848 μm, bin 5 = 848–10,500 μm). Data are fit with a linear regression, n = 3 biological replicates. Source data are available in Figure 1—source data 1. |
|
|
Figure 1—figure supplement 5 Total chromatin volumes in interphase (nuclei) or mitosis (metaphase plates) during early cleavage divisions. (A) Chromatin volumes, either in interphase (purple) or metaphase (blue), binned by developmental stage. (B) Zoomed-in view of metaphase plate volumes. n = 3 biological replicates. Source data are available in Figure 1—source data 1. |
|
|
Figure 2 with 1 supplement Mitotic chromosomes scale length-wise. (A) Mitotic extracts were prepared from stage 3 or stage 8 embryos, and single endogenous mitotic chromosomes were centrifuged onto coverslips and stained with Hoechst DNA dye. Representative images of stage 3 and stage 8 chromosomes are shown. (B) Length distributions of sperm mitotic chromosomes replicated in egg extract, mitotic chromosomes isolated from embryo extracts and stage 8 embryo extract chromosomes after mixing 1:1 with egg extract. (C) Stage 8 extracts were filtered to remove endogenous chromosomes, then unreplicated or replicated sperm nuclei were added to form mitotic chromosomes. Representative images of an endogenous stage 8 chromosome or replicated sperm chromosome formed in stage 8 extracts. (D) Quantification of chromosome lengths for the experiment shown in (C), for both replicated and unreplicated sperm conditions. n = 3 biological replicates, >50 chromosomes per replicate. Scale bar = 10 μm. ***p<0.001 by the Mann–Whitney U test. Source data are available as Figure 2—source data 1. |
|
|
Figure 2—figure supplement 1 Chromosome width increases slightly during early embryo cleavage stages. (A) Chromosome widths were calculated by performing a line scan across the long axis of the chromosome followed by a Gaussian fit. The full width half max (FWHM) of the Gaussian curve was used to determine chromosome width. (B) Chromosome widths of stage 3 vs. stage 8 chromosomes (normalized to the median of stage 3 widths) isolated from mitotic embryo extracts, showing a 1.2-fold increase in median width from stage 3 to stage 8. n = 3 biological replicates. **p<0.001 by the Mann–Whitney U test. Source data are available as Figure 2—source data 1. |
|
|
Figure 3 with 6 supplements Egg extracts recapitulate mitotic chromosome scaling through differential recruitment of condensin I, topo II, and histone H1.8. (A) Experimental scheme (also see ‘Materials and methods’). Stage 8 embryos were arrested in G2 using cycloheximide, then fractionated to isolate cytoplasm containing nuclei. Embryo nuclei were pelleted and added to metaphase-arrested egg extracts to form mitotic spindles and chromosomes. (B) Lengths of replicated sperm chromosomes or stage 8 embryo chromosomes formed in metaphase egg extracts. (C) Representative images of mitotic chromosomes prepared by adding replicated sperm nuclei (top) or stage 8 embryo nuclei (bottom) to metaphase egg extracts, and stained with antibodies for condensin I (xCAP-G), topo II, or histone H1.8. Scale bar = 10 μm. (D) Abundances of topo II, condensin I, and histone H1.8 (calculated by normalizing immunofluorescence signal to Hoechst signal, see ‘Materials and methods’ for details) on short embryo chromosomes normalized to long sperm chromosomes (denoted by dotted line), from three different extracts. n = 3 biological replicates, >50 chromosomes per replicate. ***p<0.001 by the Mann–Whitney U test. Source data are available in Figure 3—source data 1. |
|
|
Figure 3—figure supplement 1 Clarified egg extracts support mitotic chromosome scaling. (A) Crude extracts were centrifuged at high speed to pellet membranes. (B) Quantification of mitotic chromosome lengths from either replicated sperm nuclei or stage 8 embryo nuclei added to clarified metaphase egg extracts. n = 3 biological replicates, >50 chromosomes per replicate. ***p<0.001 by the Mann–Whitney U test. Source data are available in Figure 3—source data 1. |
|
|
Figure 3—figure supplement 2 Nuclei and spindles do not scale with mitotic chromosome size in egg extracts. (A) Diameters of replicated sperm nuclei or stage 8 embryo nuclei measured just before addition to metaphase egg extracts. (B) Lengths of spindles formed around either replicated sperm nuclei or embryo nuclei in metaphase egg extracts. n = 3 biological replicates, >25 structures per replicate. ***p<0.001, **p=0.004 by the Mann–Whitney U test. Source data are available in Figure 3—source data 1. |
|
|
Figure 3—figure supplement 3 Raw fluorescence intensities for embryo vs. sperm immunofluorescence. (A–C) Background-subtracted fluorescence intensities for data presented in Figure 3D, with protein of interest and Hoechst signals plotted separately. n = 3 biological replicates, >50 chromosomes per replicate. (D) Raw intensities for three biological replicates of condensin I immunofluorescence experiment. Source data are available in Figure 3—source data 1. |
|
|
Figure 3—figure supplement 4 Immunofluorescence of condensin II on sperm vs. embryo chromosomes formed in egg extracts. (A) Condensin II intensities of replicated sperm or stage 8 embryo chromosomes, normalized to Hoechst signal. (B) Raw fluorescence intensities for condensin II (xCAP-G2) or Hoechst for the data shown in (A). n = 3 biological replicates, >50 chromosomes per replicate. ***p<0.001 by the Mann–Whitney U test. Source data are available in Figure 3—source data 1. |
|
|
Figure 3—figure supplement 5 Scaling factors are reloaded onto embryo chromosomes after an additional interphase in egg extracts. (A) Schematic of anaphase experiment. Calcium is added to send metaphase spindles containing embryo chromosomes into anaphase, and then interphase. After nuclei were formed, fresh metaphase extract was added to trigger a second round of mitotic chromosome formation. (B) Chromosome lengths for the first and second metaphase, for both replicated sperm and stage 8 embryo mitotic chromosomes. (C) Abundance of condensin I (xCAP-G) on stage 8 embryo chromosomes in the first or second metaphase. (D) Representative images of embryo chromosomes from metaphase 1 or metaphase 2, stained for condensin I. (E, F) Abundance of histone H1.8 and topo II on stage 8 embryo chromosomes in the first or second metaphase. Based on median values, condensin I increased 2-fold, histone H1.8 increased 1.2-fold, and topo II increased 1.5-fold from the first to second metaphase. n = 3 biological replicates, >50 chromosomes per replicate. ***p<0.001 by the Mann–Whitney U test. Source data are available in Figure 3—source data 1. |
|
|
Figure 3—figure supplement 6 Raw fluorescence intensities for anaphase experiments. Background-subtracted fluorescence intensities for immunofluorescence of (A) condensin I, (B) H1.8 and (C) topo II presented in Figure 3—figure supplement 5D–F. Protein of interest and Hoechst signals are plotted separately. n = 3 biological replicates, >50 chromosomes per replicate. Source data are available in Figure 3—source data 1. |
|
|
Figure 4 Mitotic chromosomes scale through extensive remodeling of DNA loop architecture. (A) Hi-C maps of chromosome 4S from replicated sperm or stage 8 embryo chromosomes formed in metaphase egg extracts. (B) Plots comparing how contact frequency (P) genome-wide decays as a function of genomic distance (s) for replicated sperm (yellow) or stage 8 mitotic chromosomes (blue). (C) Derivative of contact frequencies from (B). Based on previous models, peaks at 104–106 bp show differences in loop size (orange bar), while inflection points at 106–107 bp reveal differences in DNA amount per layer (gray bar). (D) Model depicting how lower condensin I occupancy on short embryo chromosomes results in an increase in DNA loop size and DNA per layer. Plots display average values from two biological replicates. Source data available as Figure 4—source data 1. |
|
|
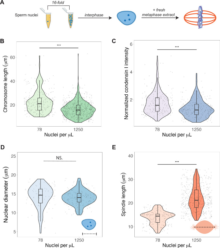
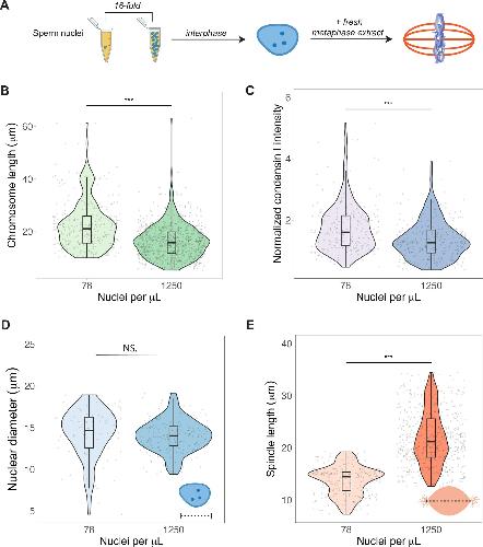
Figure 5 with 4 supplements Nuclear-cytoplasmic ratio regulates mitotic chromosome scaling, but not nuclear or spindle scaling. (A) Concentration of sperm nuclei in egg extracts was varied 16-fold to mimic concentrations found in early (78 nuclei/μL) vs. late (1250 nuclei/μL) blastula stages. (B) Quantification of mitotic chromosome lengths and (C) condensin I abundance in extracts containing high or low concentrations of sperm nuclei (difference in median intensity is 1.6-fold). (D) Nuclear diameters for samples containing low or high concentrations of sperm nuclei. (E) Spindle lengths for samples containing low or high concentrations of sperm nuclei. n = 3 biological replicates, >50 structures per replicate, ***p<0.001 by the Mann–Whitney U test. NS denotes p=0.09. Source data are available in Figure 5—source data 1. |
|
|
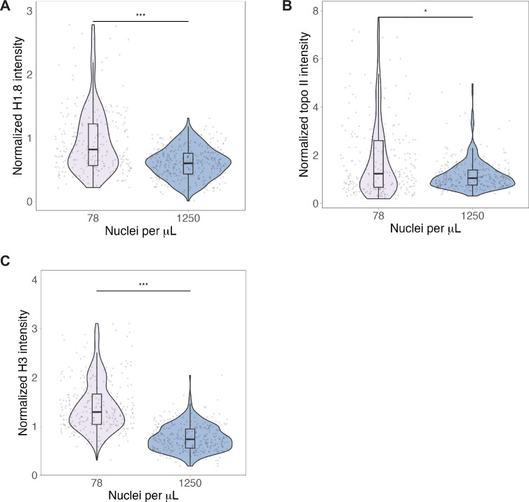
Figure 5—figure supplement 1 Titration of topo II, histone H1.8, and H3 on mitotic chromosomes. Normalized fluorescence intensity of (A) H1.8, (B) topo II, and (C) H3 on sperm mitotic chromosomes in samples containing low or high concentrations of nuclei. Differences in median intensities: 1.4-fold for H1.8, 1.2-fold for topo II, 1.8-fold for H3. n = 3 biological replicates, >50 chromosomes per replicate, ***p<0.001 by the Mann–Whitney U test. *p=0.0013. Source data are available in Figure 5—source data 1. |
|
|
Figure 5—figure supplement 2 Raw fluorescence intensities for nuclear-cytoplasmic (N/C) ratio experiments. Background-subtracted fluorescence intensities for immunofluorescence of (A) condensin I, (B) topo II, (C) H1.8 and (D) H3 presented in Figure 5C and Figure 5—figure supplement 1A-C. Channels for protein of interest and Hoechst plotted separately. n = 3 biological replicates, >50 chromosomes per replicate. Source data are available in Figure 5—source data 1. |
|
|
Figure 5—figure supplement 3 Nuclear-cytoplasmic (N/C) ratio does not affect chromosome lengths of embryo chromosomes or unreplicated sperm chromosomes. (A) Top: schematic of experiment—stage 8 embryo nuclei were added to metaphase egg extracts at N/C ratios spanning a 16-fold range. Bottom: quantification of mitotic chromosome lengths in samples containing high or low concentrations of stage 8 embryo nuclei. (B) Top: schematic of experiment—unreplicated sperm chromosomes were added to metaphase egg extracts at N/C ratios spanning a 16-fold range. Bottom: quantification of mitotic chromosome lengths in samples containing high or low concentrations of unreplicated sperm nuclei. n = 3 biological replicates, >50 chromosomes per replicate. For both plots, NS denotes p>0.5 by the Mann–Whitney U test. Source data are available in Figure 5—source data 1. |
|
|
Figure 5—figure supplement 4 Titration of chromatin factors during early embryogenesis. (A) Western blots of whole-embryo extracts from early (stage 3) or late (stage 9) blastula stages. Numbers below each band indicate the relative differences in signal intensity, normalized to the higher intensity band for that biological replicate and antibody (set at 100). (B) Immunofluorescence of nuclei from stage 8 or 10 embryos showing the depletion of nuclear factors in later stages. All data were normalized to the median of stage 8 data. n = 3 biological replicates, >50 nuclei per replicate, and ***p<0.001 by the Mann–Whitney U test. Source data are available in Figure 5—source data 1. |
|
|
Figure 6 with 1 supplement Importin α partitioning scales mitotic chromosomes to spindle and cell size. (A) Model for how importin α scales mitotic spindles to cell size (Brownlee and Heald, 2019). Due to palmitoylation of importin α, a portion of it is driven to the cell membrane, where it can no longer interact with nuclear localization sequence (NLS)-containing scaling factors, freeing them to shrink the mitotic spindle. As cell surface area/volume (SA/V) increases during embryogenesis, proportionally more importin α is driven to the membrane, thus increasing the cytoplasmic availability of scaling factors. (B) Top: inhibition of the major depalmitoylation enzyme APT1 by adding the drug palmostatin to egg extracts mimics smaller cells by increasing the proportion of palmitoylated, membrane-bound importin α. Bottom: addition of non-palmitoylatable (NP) importin α should rescue chromosome size in palmostatin-treated egg extracts by increasing the proportion of cytoplasmic importin α. (C) Quantification of mitotic chromosome lengths in palmostatin-treated extracts and rescue of chromosome length by addition of non-palmitoylatable (NP) importin α but not by wild-type (WT) importin α. (D) Quantification of condensin I, histone H1.8, and topo II abundance of mitotic chromosomes formed in DMSO or palmostatin-treated extracts. (E) Schematic of experiment to test whether importin α partitioning plays a role in chromosome scaling during interphase or metaphase. (F) Quantification of chromosome lengths for experiment described in (E). n = 3 biological replicates, >50 chromosomes per replicate. ***p<0.001 and ** <0.01 by the Mann–Whitney U test. Source data are available in Figure 6—source data 1. |
|
|
Figure 6—figure supplement 1 Raw fluorescence intensities for palmostatin experiments. Background-subtracted fluorescence intensities for immunofluorescence of (A) condensin I, (B) H1.8 and (C) topo II for data presented in Figure 6D, with protein of interest and Hoechst signals plotted separately. n = 3 biological replicates, >50 chromosomes per replicate. Source data are available in Figure 6—source data 1. |
|
|
Figure 7 Multi-scale model for mitotic chromosome scaling. Mitotic chromosomes scale to two independent cues during development: cell size and nuclear-cytoplasmic (N/C) ratio. In the N/C ratio pathway, exponentially increasing genome copy numbers results in titration of chromatin-bound maternal factors during interphase, leading to decreased condensin I levels on metaphase chromosomes. A decrease in condensin I results in increased DNA loop size, thus allowing the same amount of DNA to be accommodated on a shorter axis. The cell size pathway additionally scales mitotic chromosomes to spindle and cell size during metaphase through increased partitioning of palmitoylated importin α to the cell membrane and release of linker histone H1.8 into the cytoplasm. We speculate that increased H1.8 could result in increased inter-nucleosomal compaction, thus creating a denser chromosome fiber. |
|
|
Figure 1—figure supplement 1. 3D segmentation of mitotic spindles.(A) Example z-stacks of the representative spindle shown in Figure 1A. (B) 3D segmentation of the representative spindle, performed using Imaris (see ‘Materials and methods’ for details). Scale bar = 20 μm. |
|
|
Figure 1—figure supplement 2. Scaling of spindle length vs. width to cell size.(A) Spindle lengths and (B) widths plotted against cell diameter. Gray dotted lines are placed at ~250 μm to help visualize the inflection point reached in spindle length scaling, but not in spindle width scaling. n = 3 biological replicates. Source data are available in Figure 1—source data 1. |
|
|
Figure 1—figure supplement 3. Nuclear volumes scale continuously with cell size.Nuclear volumes plotted against cell diameter. Raw data used with permission from Jevtić and Levy, 2015. Source data are available in Figure 1—source data 1. |
|
|
Figure 1—figure supplement 4. Metaphase plates scale similarly with both nuclei and spindles.(A) Average total mitotic chromosome volumes plotted against (A) spindle volumes or (B) nuclear volumes, binned by cell diameter (bin 1 = 35–239 μm, bin 2 = 239–442 μm, bin 3 = 442–645 μm, bin 4 = 645–848 μm, bin 5 = 848–10,500 μm). Data are fit with a linear regression, n = 3 biological replicates. Source data are available in Figure 1—source data 1. |
|
|
Figure 1—figure supplement 5. Total chromatin volumes in interphase (nuclei) or mitosis (metaphase plates) during early cleavage divisions.(A) Chromatin volumes, either in interphase (purple) or metaphase (blue), binned by developmental stage. (B) Zoomed-in view of metaphase plate volumes. n = 3 biological replicates. Source data are available in Figure 1—source data 1. |
|
|
Figure 1. Metaphase plates scale continuously with cell size.(A) Experimental scheme for whole-embryo immunofluorescence. Blastula-stage embryos undergoing synchronous divisions were fixed during mitosis and stained with anti-histone H3 and anti-tubulin antibodies to visualize mitotic chromosomes and spindles, respectively. Representative image of two cells from a stage 6 embryo with white rectangles outlining mitotic spindles, scale bar = 100 μm. Inset: magnified view of one of the mitotic spindles, scale bar = 20 μm. (B) Dimensions of cells and spindles were either directly measured or calculated (for details, see ‘Materials and methods’). (C) Measurements of spindle volume or (D) total mitotic chromosome (metaphase plate) volume plotted against cell diameter, colored by developmental stage. (E) Volumes of spindles, nuclei, and metaphase plates all plotted against cell diameter, fit with linear models. 95% confidence intervals shown in gray. (F) Zoom-in of yellow panel shown in (E). n = 3 biological replicates. Fold-change in size of nuclei (approximately 10-fold), spindles (approximately 2-fold), and metaphase plates (approximately 3-fold) were estimated by calculating the difference in median size in stage 3 vs. stage 8 embryos. Source data are available in Figure 1—source data 1. Figure 1—source data 1. This file contains all of the source data for Figure 1 and related supplemental figures. |
|
|
Figure 2—figure supplement 1. Chromosome width increases slightly during early embryo cleavage stages.(A) Chromosome widths were calculated by performing a line scan across the long axis of the chromosome followed by a Gaussian fit. The full width half max (FWHM) of the Gaussian curve was used to determine chromosome width. (B) Chromosome widths of stage 3 vs. stage 8 chromosomes (normalized to the median of stage 3 widths) isolated from mitotic embryo extracts, showing a 1.2-fold increase in median width from stage 3 to stage 8. n = 3 biological replicates. **p<0.001 by the Mann–Whitney U test. Source data are available as Figure 2—source data 1. |
|
|
Figure 2. Mitotic chromosomes scale length-wise.(A) Mitotic extracts were prepared from stage 3 or stage 8 embryos, and single endogenous mitotic chromosomes were centrifuged onto coverslips and stained with Hoechst DNA dye. Representative images of stage 3 and stage 8 chromosomes are shown. (B) Length distributions of sperm mitotic chromosomes replicated in egg extract, mitotic chromosomes isolated from embryo extracts and stage 8 embryo extract chromosomes after mixing 1:1 with egg extract. (C) Stage 8 extracts were filtered to remove endogenous chromosomes, then unreplicated or replicated sperm nuclei were added to form mitotic chromosomes. Representative images of an endogenous stage 8 chromosome or replicated sperm chromosome formed in stage 8 extracts. (D) Quantification of chromosome lengths for the experiment shown in (C), for both replicated and unreplicated sperm conditions. n = 3 biological replicates, >50 chromosomes per replicate. Scale bar = 10 μm. ***p<0.001 by the Mann–Whitney U test. Source data are available as Figure 2—source data 1. Figure 2—source data 1. This file contains all of the source data for Figure 2 and the related supplemental figure. |
|
|
Figure 3—figure supplement 1. Clarified egg extracts support mitotic chromosome scaling.(A) Crude extracts were centrifuged at high speed to pellet membranes. (B) Quantification of mitotic chromosome lengths from either replicated sperm nuclei or stage 8 embryo nuclei added to clarified metaphase egg extracts. n = 3 biological replicates, >50 chromosomes per replicate. ***p<0.001 by the Mann–Whitney U test. Source data are available in Figure 3—source data 1. |
|
|
Figure 3—figure supplement 2. Nuclei and spindles do not scale with mitotic chromosome size in egg extracts.(A) Diameters of replicated sperm nuclei or stage 8 embryo nuclei measured just before addition to metaphase egg extracts. (B) Lengths of spindles formed around either replicated sperm nuclei or embryo nuclei in metaphase egg extracts. n = 3 biological replicates, >25 structures per replicate. ***p<0.001, **p=0.004 by the Mann–Whitney U test. Source data are available in Figure 3—source data 1. |
|
|
Figure 3—figure supplement 3. Raw fluorescence intensities for embryo vs. sperm immunofluorescence.(A–C) Background-subtracted fluorescence intensities for data presented in Figure 3D, with protein of interest and Hoechst signals plotted separately. n = 3 biological replicates, >50 chromosomes per replicate. (D) Raw intensities for three biological replicates of condensin I immunofluorescence experiment. Source data are available in Figure 3—source data 1. |
|
|
Figure 3—figure supplement 4. Immunofluorescence of condensin II on sperm vs. embryo chromosomes formed in egg extracts.(A) Condensin II intensities of replicated sperm or stage 8 embryo chromosomes, normalized to Hoechst signal. (B) Raw fluorescence intensities for condensin II (xCAP-G2) or Hoechst for the data shown in (A). n = 3 biological replicates, >50 chromosomes per replicate. ***p<0.001 by the Mann–Whitney U test. Source data are available in Figure 3—source data 1. |
|
|
Figure 3—figure supplement 5. Scaling factors are reloaded onto embryo chromosomes after an additional interphase in egg extracts.(A) Schematic of anaphase experiment. Calcium is added to send metaphase spindles containing embryo chromosomes into anaphase, and then interphase. After nuclei were formed, fresh metaphase extract was added to trigger a second round of mitotic chromosome formation. (B) Chromosome lengths for the first and second metaphase, for both replicated sperm and stage 8 embryo mitotic chromosomes. (C) Abundance of condensin I (xCAP-G) on stage 8 embryo chromosomes in the first or second metaphase. (D) Representative images of embryo chromosomes from metaphase 1 or metaphase 2, stained for condensin I. (E, F) Abundance of histone H1.8 and topo II on stage 8 embryo chromosomes in the first or second metaphase. Based on median values, condensin I increased 2-fold, histone H1.8 increased 1.2-fold, and topo II increased 1.5-fold from the first to second metaphase. n = 3 biological replicates, >50 chromosomes per replicate. ***p<0.001 by the Mann–Whitney U test. Source data are available in Figure 3—source data 1. |
|
|
Figure 3—figure supplement 6. Raw fluorescence intensities for anaphase experiments.Background-subtracted fluorescence intensities for immunofluorescence of (A) condensin I, (B) H1.8 and (C) topo II presented in Figure 3—figure supplement 5D–F. Protein of interest and Hoechst signals are plotted separately. n = 3 biological replicates, >50 chromosomes per replicate. Source data are available in Figure 3—source data 1. |
|
|
Figure 3. Egg extracts recapitulate mitotic chromosome scaling through differential recruitment of condensin I, topo II, and histone H1.8.(A) Experimental scheme (also see ‘Materials and methods’). Stage 8 embryos were arrested in G2 using cycloheximide, then fractionated to isolate cytoplasm containing nuclei. Embryo nuclei were pelleted and added to metaphase-arrested egg extracts to form mitotic spindles and chromosomes. (B) Lengths of replicated sperm chromosomes or stage 8 embryo chromosomes formed in metaphase egg extracts. (C) Representative images of mitotic chromosomes prepared by adding replicated sperm nuclei (top) or stage 8 embryo nuclei (bottom) to metaphase egg extracts, and stained with antibodies for condensin I (xCAP-G), topo II, or histone H1.8. Scale bar = 10 μm. (D) Abundances of topo II, condensin I, and histone H1.8 (calculated by normalizing immunofluorescence signal to Hoechst signal, see ‘Materials and methods’ for details) on short embryo chromosomes normalized to long sperm chromosomes (denoted by dotted line), from three different extracts. n = 3 biological replicates, >50 chromosomes per replicate. ***p<0.001 by the Mann–Whitney U test. Source data are available in Figure 3—source data 1. Figure 3—source data 1. This file contains all of the source data for Figure 3 and related supplemental figures. |
|
|
Figure 4. Mitotic chromosomes scale through extensive remodeling of DNA loop architecture.(A) Hi-C maps of chromosome 4S from replicated sperm or stage 8 embryo chromosomes formed in metaphase egg extracts. (B) Plots comparing how contact frequency (P) genome-wide decays as a function of genomic distance (s) for replicated sperm (yellow) or stage 8 mitotic chromosomes (blue). (C) Derivative of contact frequencies from (B). Based on previous models, peaks at 104–106 bp show differences in loop size (orange bar), while inflection points at 106–107 bp reveal differences in DNA amount per layer (gray bar). (D) Model depicting how lower condensin I occupancy on short embryo chromosomes results in an increase in DNA loop size and DNA per layer. Plots display average values from two biological replicates. Source data available as Figure 4—source data 1. Figure 4—source data 1. This file contains all of the source data for Figure 4 and related supplemental figures. |
|
|
Figure 5—figure supplement 1. Titration of topo II, histone H1.8, and H3 on mitotic chromosomes.Normalized fluorescence intensity of (A) H1.8, (B) topo II, and (C) H3 on sperm mitotic chromosomes in samples containing low or high concentrations of nuclei. Differences in median intensities: 1.4-fold for H1.8, 1.2-fold for topo II, 1.8-fold for H3. n = 3 biological replicates, >50 chromosomes per replicate, ***p<0.001 by the Mann–Whitney U test. *p=0.0013. Source data are available in Figure 5—source data 1. |
|
|
Figure 5—figure supplement 2. Raw fluorescence intensities for nuclear-cytoplasmic (N/C) ratio experiments.Background-subtracted fluorescence intensities for immunofluorescence of (A) condensin I, (B) topo II, (C) H1.8 and (D) H3 presented in Figure 5C and Figure 5—figure supplement 1A-C. Channels for protein of interest and Hoechst plotted separately. n = 3 biological replicates, >50 chromosomes per replicate. Source data are available in Figure 5—source data 1. |
|
|
Figure 5—figure supplement 3. Nuclear-cytoplasmic (N/C) ratio does not affect chromosome lengths of embryo chromosomes or unreplicated sperm chromosomes.(A) Top: schematic of experiment—stage 8 embryo nuclei were added to metaphase egg extracts at N/C ratios spanning a 16-fold range. Bottom: quantification of mitotic chromosome lengths in samples containing high or low concentrations of stage 8 embryo nuclei. (B) Top: schematic of experiment—unreplicated sperm chromosomes were added to metaphase egg extracts at N/C ratios spanning a 16-fold range. Bottom: quantification of mitotic chromosome lengths in samples containing high or low concentrations of unreplicated sperm nuclei. n = 3 biological replicates, >50 chromosomes per replicate. For both plots, NS denotes p>0.5 by the Mann–Whitney U test. Source data are available in Figure 5—source data 1. |
|
|
Figure 5—figure supplement 4. Titration of chromatin factors during early embryogenesis.(A) Western blots of whole-embryo extracts from early (stage 3) or late (stage 9) blastula stages. Numbers below each band indicate the relative differences in signal intensity, normalized to the higher intensity band for that biological replicate and antibody (set at 100). (B) Immunofluorescence of nuclei from stage 8 or 10 embryos showing the depletion of nuclear factors in later stages. All data were normalized to the median of stage 8 data. n = 3 biological replicates, >50 nuclei per replicate, and ***p<0.001 by the Mann–Whitney U test. Source data are available in Figure 5—source data 1. |
|
|
Figure 5. Nuclear-cytoplasmic ratio regulates mitotic chromosome scaling, but not nuclear or spindle scaling.(A) Concentration of sperm nuclei in egg extracts was varied 16-fold to mimic concentrations found in early (78 nuclei/μL) vs. late (1250 nuclei/μL) blastula stages. (B) Quantification of mitotic chromosome lengths and (C) condensin I abundance in extracts containing high or low concentrations of sperm nuclei (difference in median intensity is 1.6-fold). (D) Nuclear diameters for samples containing low or high concentrations of sperm nuclei. (E) Spindle lengths for samples containing low or high concentrations of sperm nuclei. n = 3 biological replicates, >50 structures per replicate, ***p<0.001 by the Mann–Whitney U test. NS denotes p=0.09. Source data are available in Figure 5—source data 1. Figure 5—source data 1. This file contains all of the source data for Figure 5 and related supplemental figures. |
|
|
Figure 6—figure supplement 1. Raw fluorescence intensities for palmostatin experiments.Background-subtracted fluorescence intensities for immunofluorescence of (A) condensin I, (B) H1.8 and (C) topo II for data presented in Figure 6D, with protein of interest and Hoechst signals plotted separately. n = 3 biological replicates, >50 chromosomes per replicate. Source data are available in Figure 6—source data 1. |
|
|
Figure 6. Importin α partitioning scales mitotic chromosomes to spindle and cell size.(A) Model for how importin α scales mitotic spindles to cell size (Brownlee and Heald, 2019). Due to palmitoylation of importin α, a portion of it is driven to the cell membrane, where it can no longer interact with nuclear localization sequence (NLS)-containing scaling factors, freeing them to shrink the mitotic spindle. As cell surface area/volume (SA/V) increases during embryogenesis, proportionally more importin α is driven to the membrane, thus increasing the cytoplasmic availability of scaling factors. (B) Top: inhibition of the major depalmitoylation enzyme APT1 by adding the drug palmostatin to egg extracts mimics smaller cells by increasing the proportion of palmitoylated, membrane-bound importin α. Bottom: addition of non-palmitoylatable (NP) importin α should rescue chromosome size in palmostatin-treated egg extracts by increasing the proportion of cytoplasmic importin α. (C) Quantification of mitotic chromosome lengths in palmostatin-treated extracts and rescue of chromosome length by addition of non-palmitoylatable (NP) importin α but not by wild-type (WT) importin α. (D) Quantification of condensin I, histone H1.8, and topo II abundance of mitotic chromosomes formed in DMSO or palmostatin-treated extracts. (E) Schematic of experiment to test whether importin α partitioning plays a role in chromosome scaling during interphase or metaphase. (F) Quantification of chromosome lengths for experiment described in (E). n = 3 biological replicates, >50 chromosomes per replicate. ***p<0.001 and ** <0.01 by the Mann–Whitney U test. Source data are available in Figure 6—source data 1. Figure 6—source data 1. This file contains all of the source data for Figure 6 and related supplemental figures. |
|
|
Figure 7. Multi-scale model for mitotic chromosome scaling.Mitotic chromosomes scale to two independent cues during development: cell size and nuclear-cytoplasmic (N/C) ratio. In the N/C ratio pathway, exponentially increasing genome copy numbers results in titration of chromatin-bound maternal factors during interphase, leading to decreased condensin I levels on metaphase chromosomes. A decrease in condensin I results in increased DNA loop size, thus allowing the same amount of DNA to be accommodated on a shorter axis. The cell size pathway additionally scales mitotic chromosomes to spindle and cell size during metaphase through increased partitioning of palmitoylated importin α to the cell membrane and release of linker histone H1.8 into the cytoplasm. We speculate that increased H1.8 could result in increased inter-nucleosomal compaction, thus creating a denser chromosome fiber. |
|
|
Author response image 1. Metaphase plate volume measurements of stage 8 embryo nuclei and sperm nuclei within spindles formed in egg extract.Since embryo nuclei contain both maternal and paternal genomes, a similar metaphase plate size would indicate a 2-fold decrease in volume for embryo chromosomes. However, median embryo metaphase plate volumes are 1.3fold larger, indicating that metaphase plate volumes follow the same trend but do not quantitatively recapitulate scaling of individual mitotic chromosomes. See text above for additional explanation. n = 4 biological replicates. |
References [+] :
Abdennur,
Cooler: scalable storage for Hi-C data and other genomically labeled arrays.
2020, Pubmed
Abdennur, Cooler: scalable storage for Hi-C data and other genomically labeled arrays. 2020, Pubmed
Amodeo, Histone titration against the genome sets the DNA-to-cytoplasm threshold for the Xenopus midblastula transition. 2015, Pubmed , Xenbase
Belaghzal, Hi-C 2.0: An optimized Hi-C procedure for high-resolution genome-wide mapping of chromosome conformation. 2017, Pubmed
Brownlee, Importin α Partitioning to the Plasma Membrane Regulates Intracellular Scaling. 2019, Pubmed , Xenbase
Chen, Nucleoplasmin is a limiting component in the scaling of nuclear size with cytoplasmic volume. 2019, Pubmed , Xenbase
Choppakatla, Linker histone H1.8 inhibits chromatin binding of condensins and DNA topoisomerase II to tune chromosome length and individualization. 2021, Pubmed , Xenbase
Collart, Titration of four replication factors is essential for the Xenopus laevis midblastula transition. 2013, Pubmed , Xenbase
Dekker, Small-molecule inhibition of APT1 affects Ras localization and signaling. 2010, Pubmed
Ganji, Real-time imaging of DNA loop extrusion by condensin. 2018, Pubmed
Gibcus, A pathway for mitotic chromosome formation. 2018, Pubmed , Xenbase
Goloborodko, Compaction and segregation of sister chromatids via active loop extrusion. 2016, Pubmed
Good, Cytoplasmic volume modulates spindle size during embryogenesis. 2013, Pubmed , Xenbase
Hara, Intranuclear DNA density affects chromosome condensation in metazoans. 2013, Pubmed , Xenbase
Hazel, Changes in cytoplasmic volume are sufficient to drive spindle scaling. 2013, Pubmed , Xenbase
Heald, Subcellular scaling: does size matter for cell division? 2018, Pubmed , Xenbase
Imakaev, Iterative correction of Hi-C data reveals hallmarks of chromosome organization. 2012, Pubmed
Jevtić, Nuclear size scaling during Xenopus early development contributes to midblastula transition timing. 2015, Pubmed , Xenbase
Joseph, Competition between histone and transcription factor binding regulates the onset of transcription in zebrafish embryos. 2017, Pubmed
Kieserman, Mitotic chromosome size scaling in Xenopus. 2011, Pubmed , Xenbase
Kletter, Volumetric morphometry reveals spindle width as the best predictor of mammalian spindle scaling. 2022, Pubmed
Kramer, Scaling Laws for Mitotic Chromosomes. 2021, Pubmed
Ladouceur, Mitotic chromosome length scales in response to both cell and nuclear size. 2015, Pubmed
Ladouceur, CENP-A and topoisomerase-II antagonistically affect chromosome length. 2017, Pubmed
Leech, Mathematical modeling accurately predicts the dynamics and scaling of nuclear growth in discrete cytoplasmic volumes. 2022, Pubmed
Levy, Nuclear size is regulated by importin α and Ntf2 in Xenopus. 2010, Pubmed , Xenbase
Levy, Biological Scaling Problems and Solutions in Amphibians. 2015, Pubmed , Xenbase
Maresca, Histone H1 is essential for mitotic chromosome architecture and segregation in Xenopus laevis egg extracts. 2005, Pubmed , Xenbase
Maresca, Methods for studying spindle assembly and chromosome condensation in Xenopus egg extracts. 2006, Pubmed , Xenbase
Micheli, Chromosome length and DNA loop size during early embryonic development of Xenopus laevis. 1993, Pubmed , Xenbase
Nand, Genetic and spatial organization of the unusual chromosomes of the dinoflagellate Symbiodinium microadriaticum. 2021, Pubmed
Naumova, Organization of the mitotic chromosome. 2013, Pubmed
Neurohr, A midzone-based ruler adjusts chromosome compaction to anaphase spindle length. 2011, Pubmed
Nguyen, Differential nuclear import sets the timing of protein access to the embryonic genome. 2022, Pubmed , Xenbase
Nielsen, Topoisomerase IIα is essential for maintenance of mitotic chromosome structure. 2020, Pubmed
Ono, Differential contributions of condensin I and condensin II to mitotic chromosome architecture in vertebrate cells. 2003, Pubmed , Xenbase
Schubert, There is an upper limit of chromosome size for normal development of an organism. 1997, Pubmed
Shen, Comprehensive maturity of nuclear pore complexes regulates zygotic genome activation. 2022, Pubmed
Shintomi, The relative ratio of condensin I to II determines chromosome shapes. 2011, Pubmed , Xenbase
Sullivan, Delays in anaphase initiation occur in individual nuclei of the syncytial Drosophila embryo. 1993, Pubmed
Wilbur, Mitotic spindle scaling during Xenopus development by kif2a and importin α. 2013, Pubmed , Xenbase
Wühr, Evidence for an upper limit to mitotic spindle length. 2008, Pubmed , Xenbase
