|
Graphical Abstract |
|
Figure 1.
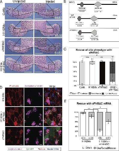
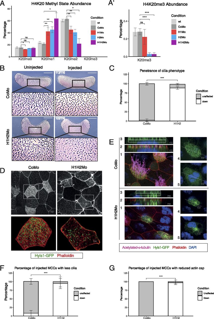
SUV4-20H1/H2 enzymes are required for ciliogenesis.
(A, A’) Relative abundance of H4K20 methyl states by mass spectrometry in X. laevis bulk embryonic chromatin upon control (CoMo), single or double KD of SUV4-20H1 and SUV4-20H2 enzymes. (B, C) Representative immunocytochemistry images of multiciliated cells (acetylated a-tubulin) in a tail bud stage embryo upon control or SUV4-20H dKD (inserts show enlarged sections of the same images, scale bars = 1 mm) and (C) quantification of (B) (n = 6 biological replicates). (D, E) Representative immunofluorescence images detailing the multiciliated cell phenotype upon suv4-20h1/2 KD. Basal bodies are green (hyls1-GFP), the cilia are magenta (acetylated a-tubulin antibody), the apical actin meshwork is red (phalloidin) and the nucleus is blue (DAPI). (E) Confocal analysis of the actin meshwork and docked basal bodies in CoMo or H1H2Mo-injected MCC. Panels show: 1—a representative MCC, 2—overlap between the actin cap and basal bodies on the apical surface, 3—basal bodies in only the uppermost Z-sections, 4—an apical view of the basal bodies, 5—a deep Z-section close to the cell nucleus. (F, G) Quantification of the number of MCCs showing reduced cilia and filamentous actin staining after confocal analysis. We measured 144 CoMo and 163 H1H2Mo-injected multiciliated cells. Error bars represent standard deviations. |
|
Screen shot of Video 2.
Liquid flow in double morphant tadpole. |
|
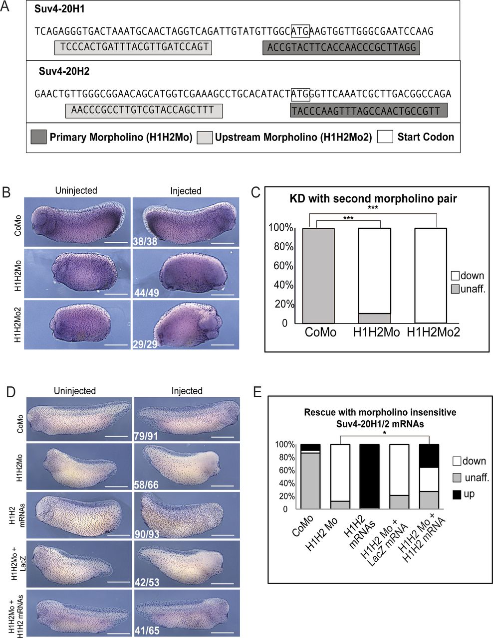
Figure S1.
Morpholino specificity.
(A) Schematic representation of target regions for primary and upstream morpholinos directed against suv4-20h1 and suv4-20h2. (B) Representative immunocytochemistry images of tail bud stage embryos stained for acetylated α-tubulin (multiciliated cells) injected with H1H2Mo or a second non-overlapping pair of morpholinos targeting suv4-20h1/h2 (H1H2Mo2) as indicated on the left Scale bars = 1 mm, n = 3 biological replicates. (A, C) shows the quantification of the experiment in (A). (D) Immunocytochemistry against acetylated α-tubulin in half-injected Xenopus laevis embryos. Injected reagents are indicated on the left. Note: injected suv4-20h mRNAs (H1/H2 mRNA) are morpholino insensitive. Scale bars = 1 mm, n = 3 biol. replicates. (D, E) Quantification of the results of the experiments in (D). |
|
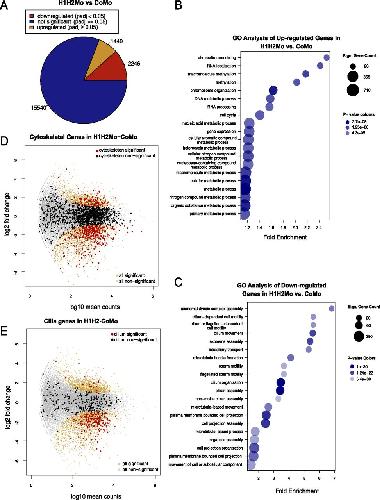
Figure 2.
The transcriptome of SUV4-20H1/H2-depleted ACs reveals a link to cilogenesis.
(A) Number of misregulated genes in SUV4-20H1/2-deficient ACs (Table S3). (B, C) Gene ontology (GO) analysis for up-regulated genes (B) and down-regulated genes (C) in suv4-20h1/2 morpholino-injected ACs normalized to control morpholino-injected ACs. Bubble size represents the number of significant genes per GO term and bubble colour represents P-value. (C) GO analysis for down-regulated genes in suv4-20h1/2 morpholino-injected ACs. Bubble size represents the number of significant genes per GO term and bubble colour represents P-value. (D, E) MA plots showing gene expression in suv4-20h1/2 morpholino-injected ACs. Each dot represents a single gene. Nonsignificant genes are indicated in light grey and significant in orange (Padj < 0.05). Cytoskeleton genes and cilium genes (as defined by R/Bioconductor package: org.Mm.eg.db version 3.8.2, mouse annotation) are indicated in black (nonsignificant, Padj > 0.05) and red (significant, Padj < 0.05). Data normalized to control morpholino-injected animal caps. |
|
|
|
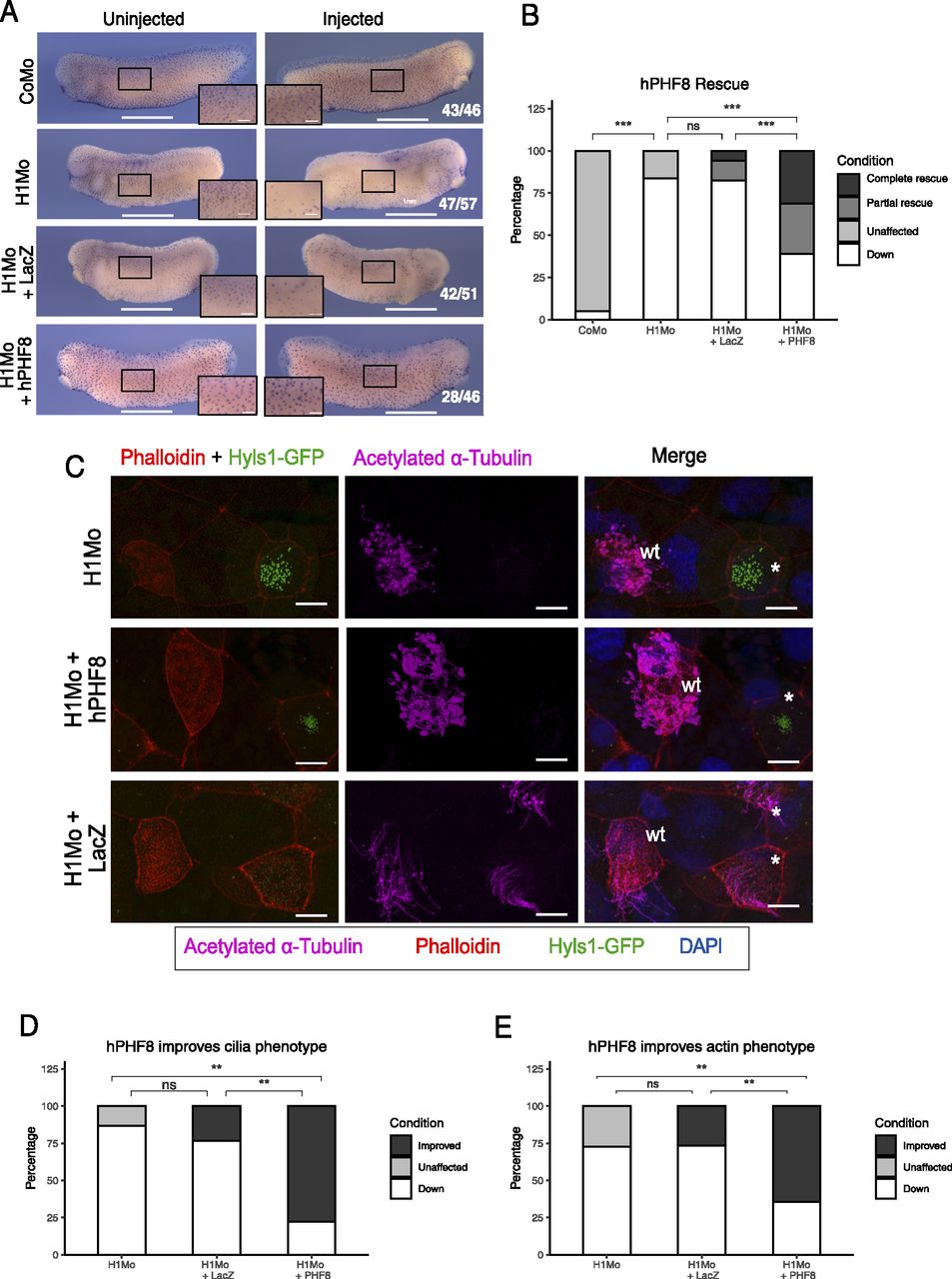
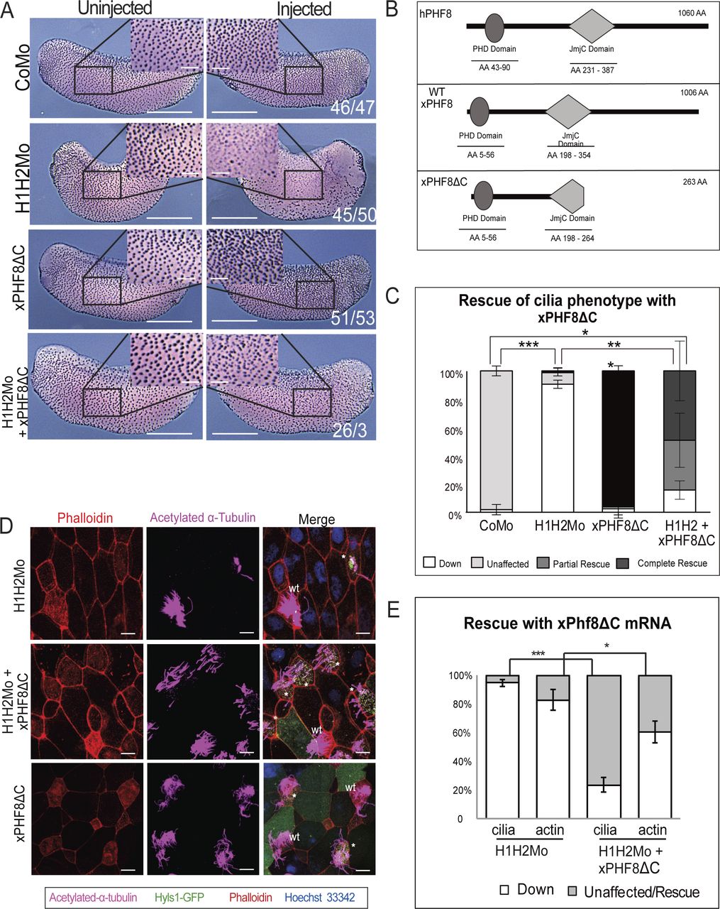
Figure S4.
Rescue of the ciliogenic phenotype with xPHF8ΔC.
(A) Representative immunocytochemistry images of tail bud stage embryos stained for acetylated α-tubulin (multiciliated cells). Injected reagents indicated on the left. Uninjected and injected sides indicated on top. Scale bars = 1 mm (whole embryo) and 200 μm (inserts), n = 3 biological replicates. (B) Schematic representation of the structure of PHF8 cDNAs: Full-length human PHF8 (hPHF8), wt Xenopus PHF8, and truncated Xenopus PHF8 (xPHF8ΔC). (A, C) Quantification of cilia staining in panel (A) in the four given conditions. (D) Confocal analysis of the rescue with xPHF8ΔC. Basal bodies in green, actin cap in red, ciliary axonemes in magenta, and DNA in blue. A mosaic injection scheme is used allowing KD and wt cells to be present in the same field of view (* = KD MCCs, wt = wild-type MCCs). Scale bars = 10 μm. (D, E) Quantification of confocal analysis in panel (D). |
|
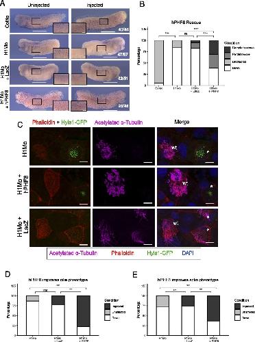
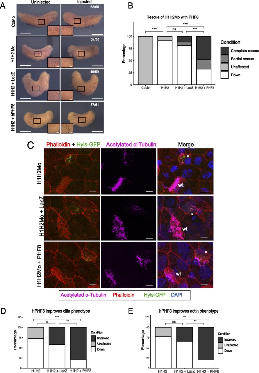
Figure 3.
Rescue of the ciliogenic phenotype with hPHF8.
(A) Representative immunocytochemistry images of tail bud stage embryos stained for acetylated a-tubulin (multiciliated cells). Injected reagents shown on y-axis, uninjected, and injected sides shown on top. Scale bars = 1 mm (whole embryo) and 200 μm (inserts), n = 4 biological replicates. (B) Quantification of (A). (C) Representative confocal images detailing the multiciliated cell phenotype upon suv4-20h1/2 KD and both rescue conditions. The basal bodies are green (hyls1-GFP), the ciliary axonemes are magenta (acetylated a-tubulin antibody), the apical actin meshwork is red (phalloidin), and the nucleus is blue (DAPI). A mosaic injection scheme is used allowing KD and wt cells to be present in the same field of view (* = KD MCCs, wt = wildtype MCCs). (C, D, E) Quantification of (C). Scale bars = 10 μm, n = 3 biological replicates. |
|
Figure S5.
hPHF8 and LacZ mRNA alone do not significantly influence gene expression.
(A, B, C, D) MA plots depicting gene expression in hPHF8 mRNA (A, B) or LacZ (C, D)-injected ACs normalized to control morpholino-injected ACs. Each dot represents a single gene. Nonsignificant genes are indicated in light grey. (A, B, C, D) Cilium (A, C) and cytoskeleton (B, D) genes are indicated in black (nonsignificant, Padj > 0.05). There are no significantly misregulated genes in hPHF8 or LacZ-injected animal caps.
|
|
Figure 4.
hPHF8 improves gene expression in suv4-20h1/2 dMO ACs.
(A) Number of misregulated genes in hPHF8 Rescue (H1H2Mo + hPHF8 mRNA injected ACs) normalized to hPHF8-alone ACs. (B, C, E) Change in expression of all genes (B), cilium genes (C) or cytoskeleton genes (E) that were down-regulated by SUV4-20H1/2 knockdown upon hPHF8 rescue. To investigate whether transcript levels of cilium and cytoskeleton genes, which were down in the initial SUV4-20H1/2 KD dataset, had improved, we compare the log2fold change between H1H2Mo versus CoMo-injected animal caps to log2 fold change of hPHF8 Rescue versus hPHF8-injected animal caps. (D, F) shows the result for cilium genes and (F) for cytoskeleton genes. Dashed line indicates no difference in expression upon hPHF8 rescue. Genes above the line have improved expression and genes below the line are further down-regulated. (n = 3 biol. replicates). |
|
Figure 5.
SUV4-20H1 activity is needed for cilia tuft formation.
Representative immunostainings of multiciliated cells (acetylated a-tubulin) on the tail bud stage embryos. (A) X. tropicalis embryos upon KD of the suv4-20h enzymes individually or in concert. Scale bars = 1 mm, n = 3 biol. (A, B) replicates (B) Quantification of the experiment in (A). (C) X. laevis embryos upon KD of suv4-20h1 and rescued with either catalytically inactive (c.i.) or WT suv4-20h1 mRNA. Scale bars = 1 mm (whole embryo) and 200 μm (inserts), n = 3 biological replicates. (C, D) Quantification of panel (C). |
|
Figure 6.
Rescue of ciliogenic phenotype in H1 Mo embryos with hPHF8.
(A) Representative immunocytochemistry images of the tail bud stage embryos stained for acetylated α-tubulin (multiciliated cells). Injected reagents shown on the left, uninjected, and injected sides shown on top. Scale bars = 1 mm (whole embryo) and 200 μm (inserts), n = 3 biological replicates. (B) Quantification of (A). (C) Representative confocal images detailing the multiciliated cell phenotype. Injected reagents shown on the left. The basal bodies are green (hyls1-GFP), the ciliary axonemes are magenta (acetylated α-tubulin antibody), the apical actin meshwork is red (phalloidin), and the nucleus is blue (DAPI). A mosaic injection scheme is used allowing KD and wt cells to be present in the same field of view (* = KD MCCs, wt = wildtype MCCs). Scale bar = 10 μm, n = 3 biol. replicates. (D, E) Quantification of cilia phenotype (D) and actin phenotype (E).
|
|
|
|
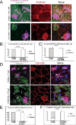
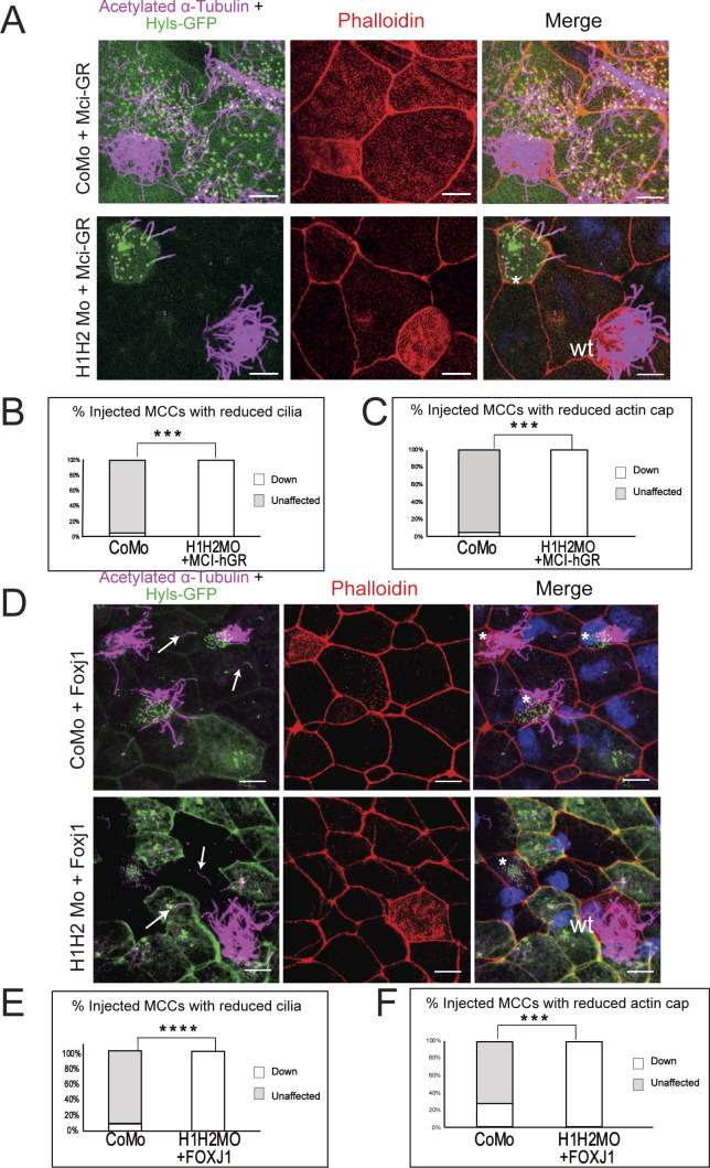
Figure S2. The cilia phenotype of SUV4-20H1/H2 KD embryos is not rescued by exogenous Mci/IDAS or Foxj1.(A) Embryos were injected mosaically in 1 blastomere at the 8-cell stage with control or suv4-20h1/2 morpholinos together with mci-hGR mRNA. Basal bodies in green, actin cap in red, ciliary axonemes in magenta, and DNA in blue. * = injected MCC, wt = wildtype MCC, arrows indicate ectopic cilia. Scale bars = 10 μm. (B, C) Quantification of the rescue of cilia (B) and actin cap (C). Eight fields of view from eight CoMo-injected embryos and seven fields of view from seven H1H2Mo-injected embryos were scored. (D) Embryos were injected mosaically with CoMo or H1H2Mo together with foxj1 mRNA. Scale bars = 10 μm. (E) Quantification of the rescue of cilia (E) and actin meshwork. Five fields of view from five embryos were scored. |
|
Figure S6. Transcriptomic analysis of xPHF8ΔC rescue in SUV4-20H morphant ACs.(A, C) To investigate whether transcript levels of cilium and cytoskeleton genes, which were down in the initial SUV4-20H1/2 KD dataset, had improved, we compare the log2fold change between H1H2Mo versus CoMo-injected animal caps with log2 fold change of xPHF8ΔC rescue versus xPHF8ΔC alone injected animal caps for cilium (A) and cytoskeleton (C) genes. Dashed line indicates no difference in expression upon xPHF8ΔC rescue. Genes above the line have improved expression and genes below the line are further down-regulated. (B, D) Change in expression of cilium (B) and cytoskeleton genes (D) that were down-regulated by SUV4-20H1/2 KD upon xPHF8ΔC rescue. |