Click here to close Hello! We notice that you are using Internet Explorer, which is not supported by Xenbase and may cause the site to display incorrectly. We suggest using a current version of Chrome, FireFox, or Safari.
XB-ART-59726
Commun Biol 2023 Jan 31;61:127. doi: 10.1038/s42003-023-04489-8.
Show Gene links Show Anatomy links

TRPM8 thermosensation in poikilotherms mediates both skin colour and locomotor performance responses to cold temperature.



???displayArticle.abstract???
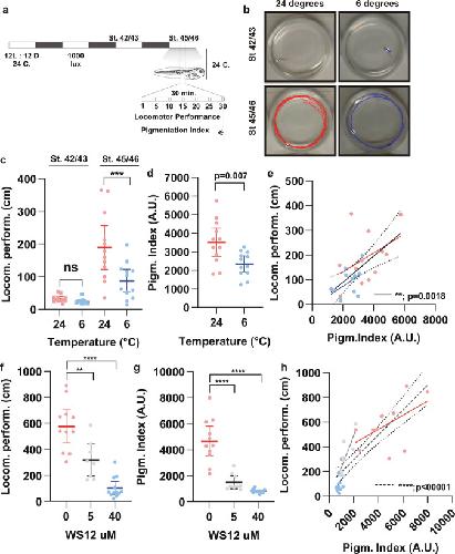
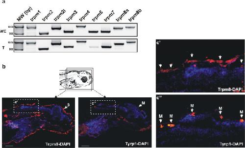
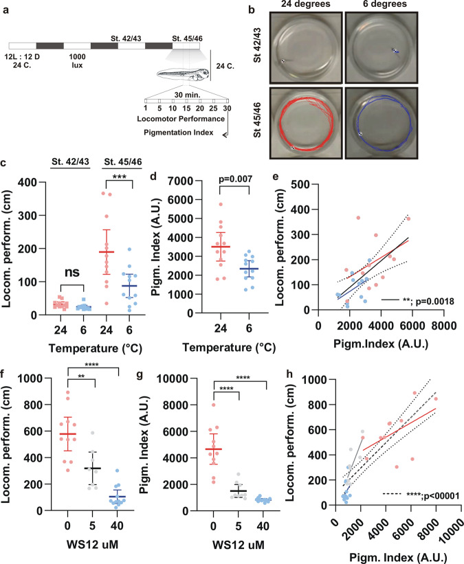
Thermoregulation is a homeostatic process to maintain an organism's internal temperature within a physiological range compatible with life. In poikilotherms, body temperature fluctuates with that of the environment, with both physiological and behavioral responses employed to modify body temperature. Changing skin colour/reflectance and locomotor activity are both well-recognized temperature regulatory mechanisms, but little is known of the participating thermosensor/s. We find that Xenopus laevis tadpoles put in the cold exhibit a temperature-dependent, systemic, and rapid melanosome aggregation in melanophores, which lightens the skin. Cooling also induces a reduction in the locomotor performance. To identify the cold-sensor, we focus on transient receptor potential (trp) channel genes from a Trpm family. mRNAs for several Trpms are present in Xenopus tails, and Trpm8 protein is present in skin melanophores. Temperature-induced melanosome aggregation is mimicked by the Trpm8 agonist menthol (WS12) and blocked by a Trpm8 antagonist. The degree of skin lightening induced by cooling is correlated with locomotor performance, and both responses are rapidly regulated in a dose-dependent and correlated manner by the WS12 Trpm8 agonist. We propose that TRPM8 serves as a cool thermosensor in poikilotherms that helps coordinate skin lightening and behavioural locomotor performance as adaptive thermoregulatory responses to cold.

???displayArticle.pubmedLink??? 36721039
???displayArticle.pmcLink??? PMC9889708
???displayArticle.link??? Commun Biol


Genes referenced: trpm8


???attribute.lit??? ???displayArticles.show???
References [+] :
BAGNARA, Pineal regulation of the body lightening reaction in amphibian larvae. 1960, Pubmed