Click here to close
Hello! We notice that you are using Internet Explorer, which is not supported by Xenbase and may cause the site to display incorrectly.
We suggest using a current version of Chrome,
FireFox, or Safari.
???displayArticle.abstract???
UNLABELLED: The TP63 gene encodes the p63 transcription factor. It is frequently amplified or overexpressed in squamous cell carcinomas. Owing to alternative splicing, p63 has multiple isoforms called α, β, γ, and δ. The regulatory functions of p63 are isoform specific. The α isoform inhibits the epithelial-to-mesenchymal transition (EMT) and controls apoptosis, while the γ isoform promotes EMT. Using The Cancer Genome Atlas data, we observed that a higher proportion of the TP63γ isoform is a detrimental factor for the survival of patients with head and neck squamous cell carcinoma (HNSCC) and is accompanied by the downregulation of desmosomal genes. By a correlation-based approach, we investigated the regulation of the production of the TP63γ isoform. According to our analysis of GTEx data, the expression of the RNA-binding protein PTBP1 (polypyrimidine tract binding protein 1) is negatively correlated with the abundance of TP63γ in several tissues. Accordingly, we demonstrated that PTBP1 depletion in HNSCC cell lines, keratinocyte or Xenopus embryos leads to an increase in TP63γ isoform abundance. By RNA immunoprecipitation and in vitro interaction assays, we showed that PTBP1 directly binds to TP63 pre-mRNA in close proximity to the TP63γ-specific exon. Intronic regions around the TP63γ-specific exon were sufficient to elicit a PTBP1-dependent regulation of alternative splicing in a splice reporter minigene assay. Together, these results identify TP63γ as an unfavorable prognostic marker in HNSCC, and identify PTBP1 as the first direct splicing regulator of TP63γ production and a potential route toward TP63 isoform control.
SIGNIFICANCE: Quantifying TP63γ isoforms in patients' tumors could allow for the early detection of patients with HNSCC with an early loss in desmosomal gene expression and poor prognostic. The identification of PTBP1 as a transacting factor controlling TP63γ production may allow to control TP63γ expression.
FIGURE 1
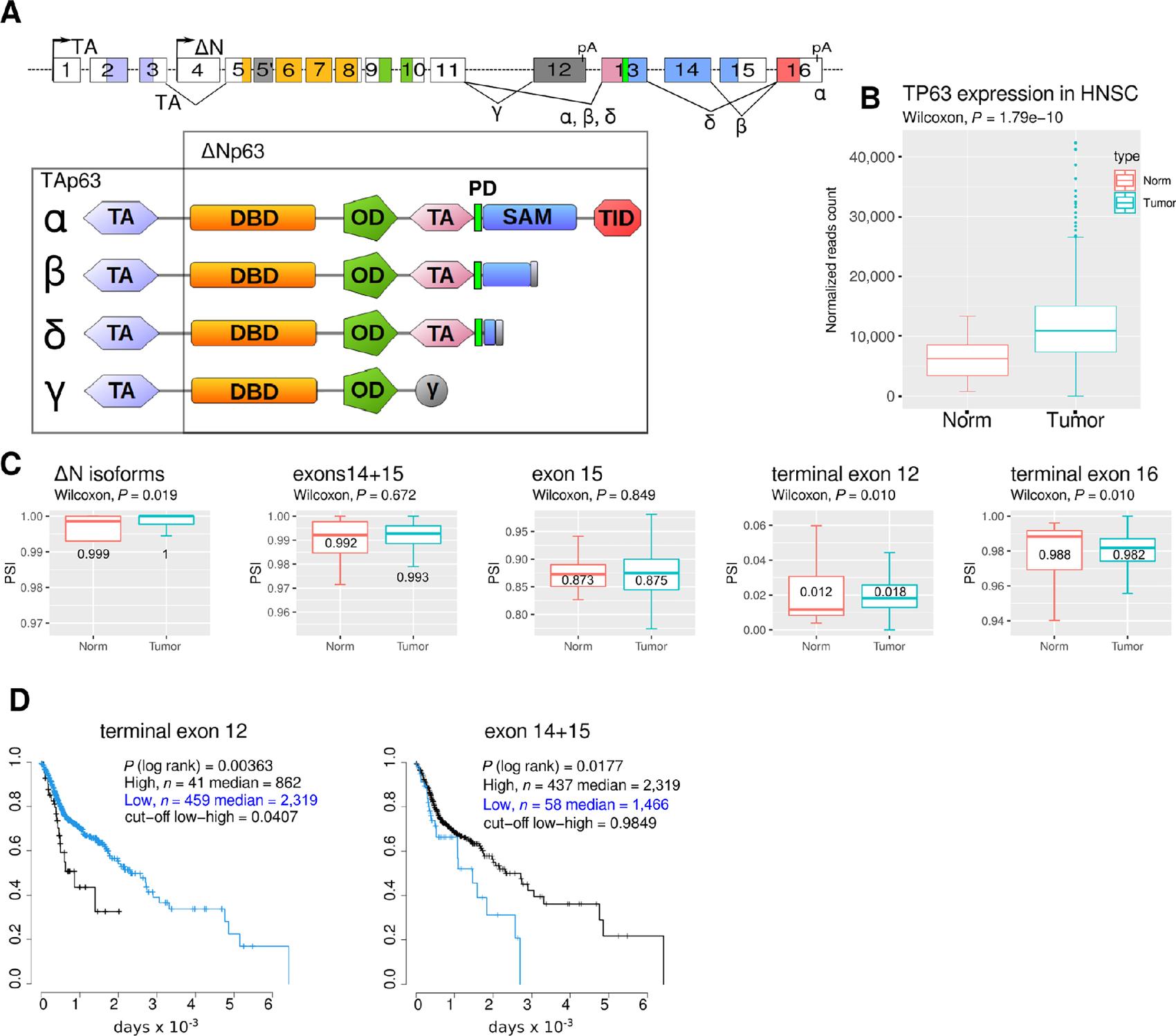
TP63 splicing from patients with HNSCC. A,TP63 exon/intron structure (top diagram) and corresponding encoded protein isoforms with color-encoded peptidic domains. TA, ΔN denote the promoters. Exons are numbered according to GTEX. Alternatively spliced junctions and CPA events are indicated with solid lines joining exons and pA, respectively. Terminal exon 16 is present in isoforms α, β, or δ, and terminal exon 12 in isoform γ. The cassette exons 14 and 15 are present in isoform α while the isoform β lacks exon 15 and the isoform δ lacks both. The exons are colored according to the domain structure. TA, transactivation domain; DBD, DNA-binding domain; OD, oligomerization domain; SAM, sterile alpha motif; TID, transactivation inhibitory domain; PD, phosphodegron. B, Genewise expression of TP63 in normal and tumor samples from patients with HNSCC. C, Quantification of TP63 splicing by measuring the inclusion of specific exons (PSI) in normal and tumor samples. The median PSI is indicated. Differential expression between normal and tumor samples is assessed using Wilcoxon rank-sum test. D, Patients were segregated on the basis of the high or low inclusion of exon 12 (threshold = 4.07%) or exon 14+15 (threshold = 98.49%) in tumor samples. Patient survival was assessed on a Kaplan–Meier graph in the two classes and statistical differences appraised by a log-rank test.
FIGURE 2
DEG and GO enrichment analysis of patients tumors with high TP63 expression. A, Volcano plot of gene expression in the groups of patients with a high or a low percentage of TP63 isoform. The red dashed lines represent the threshold at BenjaminiHoschberg adjusted P value <0.05. The favorable and unfavorable prognosis marker genes are highlighted blue and red, respectively. B, GO term enrichment analysis performed on DEGs (Padjusted < 0.05) shown in A, the enrichment (observed/expected) is shown on top of the bar. C, Same as A with desmosomal gene highlighted in black. D, Same as A with SWI/SNF complex gene highlighted in black.
FIGURE 3
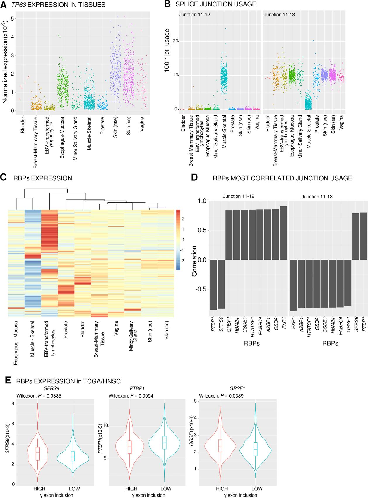
Identification of PTBP1 as an RBP correlated to TP63γ terminal exon splicing. A,TP63 gene expression in samples from TP63-expressing tissues (normalized reads count). se, nse, (non) sun exposed. B, Quantification of the usage of junctions 11–12 and 11–13 pertinent to γ-terminal exon inclusion. C, RBP expression heatmap and hierarchical clustering of tissues based on RBP expression from GTEX data. D, Top 10 RBPs most correlated to the junctions involved in γ exon inclusion (junction 11–12) or γ exon exclusion (junction 11–13). E, Expression of SFRS9, PTBP1, and GRSF1 in two classes of patients with high or low γ exon 12 inclusion in tumors (threshold = 4.07%).
FIGURE 4
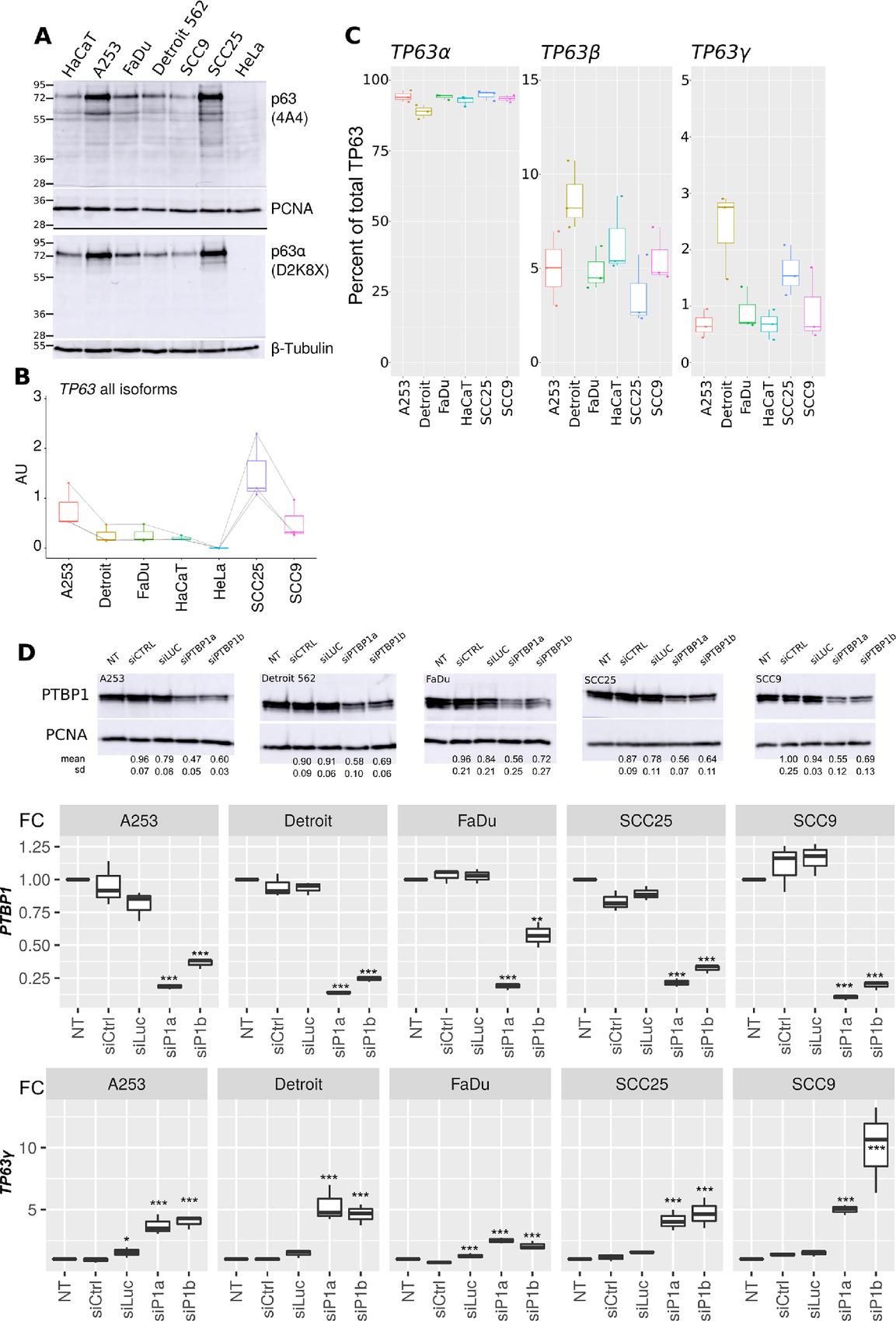
PTBP1 controls TP63 splicing in HNSCC cell lines. A, The abundance of p63 protein was evaluated in HaCaT, HeLa, and HNSCC cells by Western blot analysis and immunodetection using a pan-p63 antibody (4A4) or a p63α-specific antibody (D2K8X; representative results of three independent replicates). Even loading was controlled using proliferating cell nuclear antigen (PCNA) and β-tubulin antibodies as indicated. B, Total TP63 RNA was measured by qRT-PCR with one pair of primers detecting all isoforms. Quantification was normalized to a calibration curve obtained from TP63 plasmid DNA dilutions (n = 3). C, Quantification of TP63α, β, or γ proportions using isoform-specific primer pairs (n = 3). The amount of each isoform was normalized by the total abundance of TP63 mRNA as in B. D, Top, Evaluation of PTBP1 depletion by Western blot analysis, PCNA serves as a loading control. Remaining PTBP1 levels in the three independent experiments are presented below each panel. Bottom, Quantification of TP63γ isoform and PTBP1 RNA in control and PTBP1-depleted HNSCC cell lines (n = 3). *, P < 0.05; **, P < 0.01; ***, P < 0.001; Dunnett test.
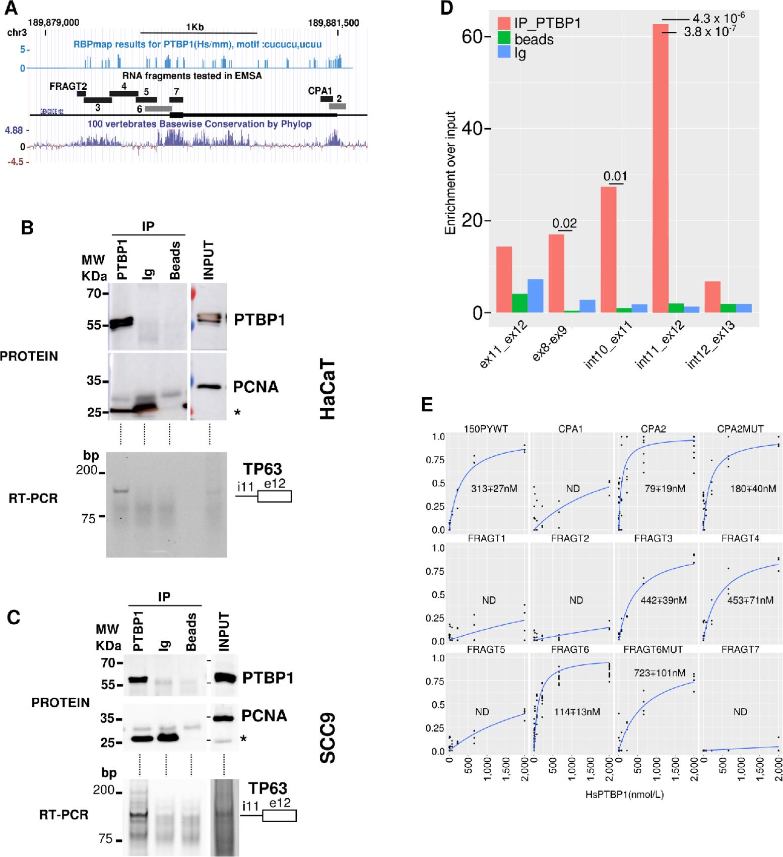
FIGURE 5
PTBP1 binds specifically to TP63 premRNA sequences. A,TP63 exon 12 genomic locus and positions of the RNAs tested in RNA/protein shift assays. Top lane, RBPmap predicted PTBP1 binding sites. Middle, Positions and names of the RNA fragments tested along the TP63 exon 12 genomic sequence. Bottom lane, nucleotidic conservation among vertebrates. B, Immunopurification of PTBP1/RNA complexes or control experiments (Ig and beads only) from HaCaT cell extracts. Immunopurification was controlled by PTBP1 and PCNA Western blot analysis as indicated in input (10%) or immunoprecipited (IP) samples (top). Protein MW are indicated on the side of the membranes. The asterisk denotes the light chain of the IgG. Bottom, RT-PCR detection of TP63 pre-mRNA with primers located in intron 11 and exon 12. C, Same as B from SCC9 cell extracts. D, qRT-PCR detection in HaCaT cells of different mRNA or pre-mRNA portions of TP63 from IP or control samples relative to input signal. Statistical assessment between PTBP1 and control IP was measured by a Student t test (n = 3). E, PTBP1/RNA-binding curves [bound/(bound + free)] obtained for the indicated RNAs (n ≥ 4). RNA mutated to remove PTBP1 binding sites are shown in gray in A. The calculated Kd and their SD is shown for each plot.
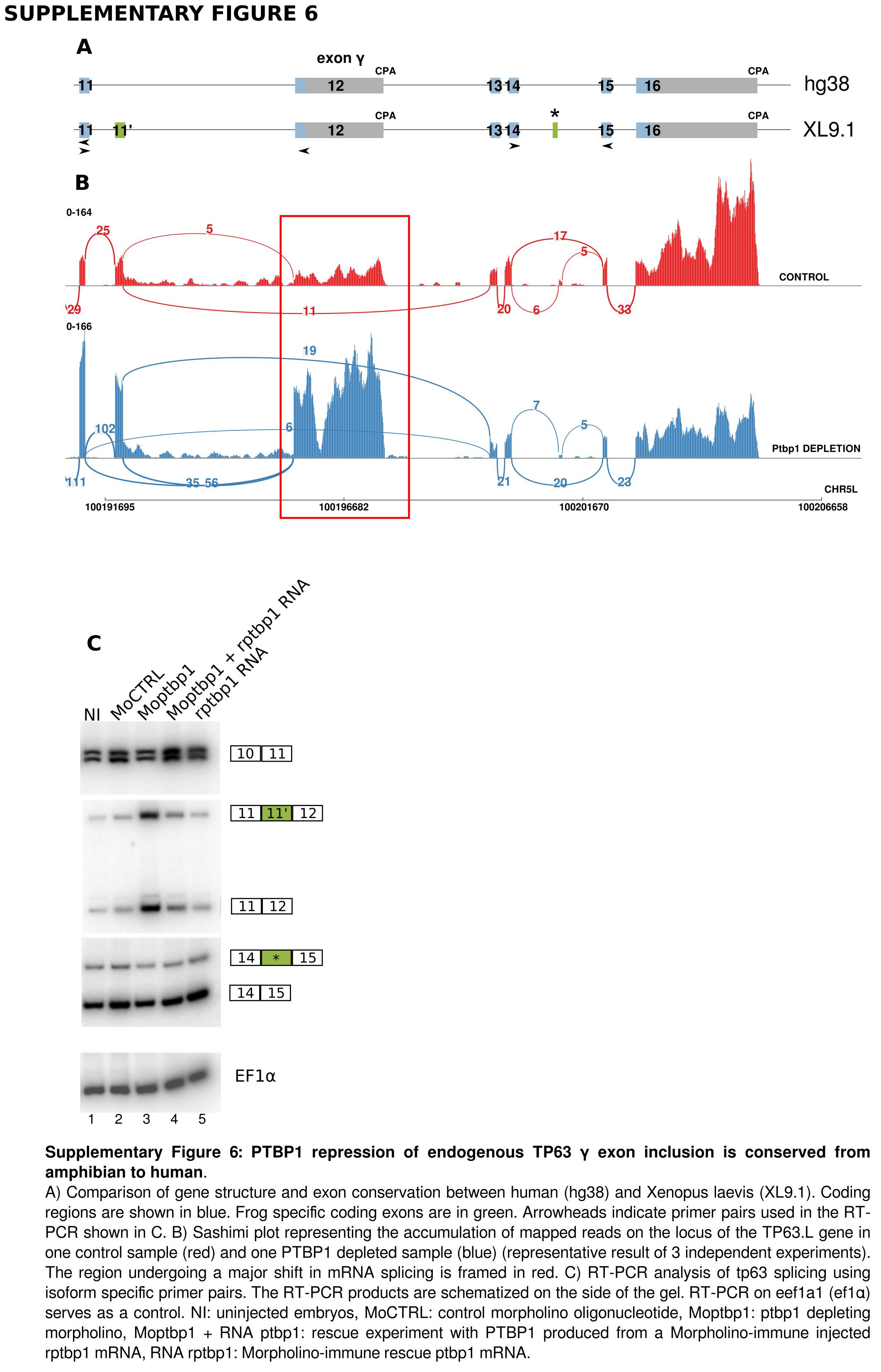
FIGURE 6
PTBP1 represses endogenous TP63 γ exon inclusion in HaCaT cells. A, Detection of PTBP1 in HaCaT cells after PTBP1 depletion mediated by two different siRNA. We show here a representative experiment of a triplicate. B, qRT-PCR quantification of endogenous PTBP1, PTBP2, TP63all and TP63α, β, and γ isoforms levels after siRNA-mediated PTBP1 depletion. n = 3; *, P < 0.05; **, P < 0.01; ***, P < 0.001; Dunnett test (n = 3, Dunnet test).
FIGURE 7
A TP63γ minigene recapitulates the PTBP1-dependent regulation of exon γ inclusion. A, Structure of the TP63 minigene stably transfected in HaCaT cells. β-globin gene sequences are shown in orange, TP63 gene sequences are shown in green. B, qRT-PCR quantification of PTBP1, and the RNA isoforms produced from the TP63 minigene after siRNA-mediated PTBP1 depletion. C, Delta PSI are computed as the fold difference between test and siCTRL as the reference condition. In all panels, n = 6; *, P < 0.05; **, P < 0.01; ***, P < 0.001; Dunnett test.
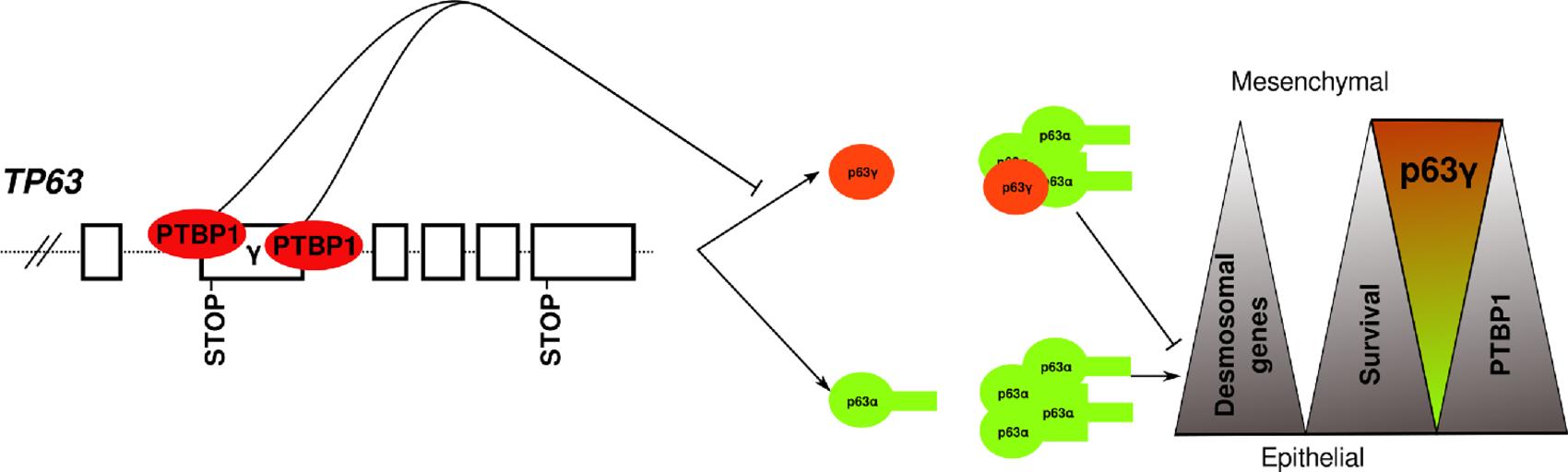
FIGURE 8
PTBP1-dependent regulation of TP63γ in HNSCC. Graphical abstract of the main conclusion and hypothesis. Left side, PTBP1 by binding on 3′SS and CPA of the alternative terminal exon γ repress its inclusion in the mature RNA. Right side, upon decreased PTBP1 expression, accumulation of TP63γ promotes formation of TP63 α/γ heterotetramers that repress desmosomal genes expression in primary tumors, alter epithelial characteristics, and promote an unfavorable prognostic.
Amin,
Best practices recommendations in the application of immunohistochemistry in urologic pathology: report from the International Society of Urological Pathology consensus conference.
2014, Pubmed
Amin,
Best practices recommendations in the application of immunohistochemistry in urologic pathology: report from the International Society of Urological Pathology consensus conference.
2014,
Pubmed Bankhead,
TP63 isoform expression is linked with distinct clinical outcomes in cancer.
2020,
Pubmed Belyi,
The origins and evolution of the p53 family of genes.
2010,
Pubmed Bergendahl,
The role of protein complexes in human genetic disease.
2019,
Pubmed Bhave,
Molecular parameters of head and neck cancer metastasis.
2011,
Pubmed Bland,
The logrank test.
2004,
Pubmed Bonnal,
Roles and mechanisms of alternative splicing in cancer - implications for care.
2020,
Pubmed Bonner,
Radiotherapy plus cetuximab for squamous-cell carcinoma of the head and neck.
2006,
Pubmed Brunner,
P63 gene mutations and human developmental syndromes.
2002,
Pubmed Campbell,
Genomic, Pathway Network, and Immunologic Features Distinguishing Squamous Carcinomas.
2018,
Pubmed Cefalù,
TAp63gamma is required for the late stages of myogenesis.
2015,
Pubmed Clerte,
Characterization of multimeric complexes formed by the human PTB1 protein on RNA.
2006,
Pubmed Cook,
RBPDB: a database of RNA-binding specificities.
2011,
Pubmed Coutandin,
Quality control in oocytes by p63 is based on a spring-loaded activation mechanism on the molecular and cellular level.
2016,
Pubmed Curtis,
TAp63γ and ΔNp63β promote osteoblastic differentiation of human mesenchymal stem cells: regulation by vitamin D3 Metabolites.
2015,
Pubmed Dusek,
Desmosomes: new perpetrators in tumour suppression.
2011,
Pubmed El Marabti,
The Cancer Spliceome: Reprograming of Alternative Splicing in Cancer.
2018,
Pubmed Ferone,
p63 control of desmosome gene expression and adhesion is compromised in AEC syndrome.
2013,
Pubmed Fu,
Context-dependent control of alternative splicing by RNA-binding proteins.
2014,
Pubmed Galli,
MDM2 and Fbw7 cooperate to induce p63 protein degradation following DNA damage and cell differentiation.
2010,
Pubmed Garranzo-Asensio,
The specific seroreactivity to ∆Np73 isoforms shows higher diagnostic ability in colorectal cancer patients than the canonical p73 protein.
2019,
Pubmed Gebel,
Mechanism of TAp73 inhibition by ΔNp63 and structural basis of p63/p73 hetero-tetramerization.
2016,
Pubmed Gruber,
Discovery of physiological and cancer-related regulators of 3' UTR processing with KAPAC.
2018,
Pubmed GTEx Consortium,
The Genotype-Tissue Expression (GTEx) project.
2013,
Pubmed Hamon,
Polypyrimidine tract-binding protein is involved in vivo in repression of a composite internal/3' -terminal exon of the Xenopus alpha-tropomyosin Pre-mRNA.
2004,
Pubmed
,
Xenbase Hellsten,
The genome of the Western clawed frog Xenopus tropicalis.
2010,
Pubmed
,
Xenbase Herzel,
Splicing and transcription touch base: co-transcriptional spliceosome assembly and function.
2017,
Pubmed Jourdain,
GRSF1 regulates RNA processing in mitochondrial RNA granules.
2013,
Pubmed Kadoch,
Proteomic and bioinformatic analysis of mammalian SWI/SNF complexes identifies extensive roles in human malignancy.
2013,
Pubmed Kyburz,
Direct interactions between subunits of CPSF and the U2 snRNP contribute to the coupling of pre-mRNA 3' end processing and splicing.
2006,
Pubmed Lakshmanachetty,
Loss of TP63 Promotes the Metastasis of Head and Neck Squamous Cell Carcinoma by Activating MAPK and STAT3 Signaling.
2019,
Pubmed Lane,
Conservation of all three p53 family members and Mdm2 and Mdm4 in the cartilaginous fish.
2011,
Pubmed Lau,
Splice-Junction-Based Mapping of Alternative Isoforms in the Human Proteome.
2019,
Pubmed Lindsay,
Role of DeltaNp63gamma in epithelial to mesenchymal transition.
2011,
Pubmed McGrath,
Hay-Wells syndrome is caused by heterozygous missense mutations in the SAM domain of p63.
2001,
Pubmed Mills,
p63 is a p53 homologue required for limb and epidermal morphogenesis.
1999,
Pubmed Mittal,
The SWI/SNF complex in cancer - biology, biomarkers and therapy.
2020,
Pubmed Noiret,
Ptbp1 and Exosc9 knockdowns trigger skin stability defects through different pathways.
2016,
Pubmed
,
Xenbase Oberstrass,
Structure of PTB bound to RNA: specific binding and implications for splicing regulation.
2005,
Pubmed Orlando,
Remodeling the cancer epigenome: mutations in the SWI/SNF complex offer new therapeutic opportunities.
2019,
Pubmed Paris,
Changes in the polyadenylation of specific stable RNA during the early development of Xenopus laevis.
1988,
Pubmed
,
Xenbase Paz,
RBPmap: a web server for mapping binding sites of RNA-binding proteins.
2014,
Pubmed Petitjean,
Properties of the six isoforms of p63: p53-like regulation in response to genotoxic stress and cross talk with DeltaNp73.
2008,
Pubmed Pokorná,
The foggy world(s) of p63 isoform regulation in normal cells and cancer.
2021,
Pubmed Prieto-Garcia,
Maintaining protein stability of ∆Np63 via USP28 is required by squamous cancer cells.
2020,
Pubmed Ryan,
TCGASpliceSeq a compendium of alternative mRNA splicing in cancer.
2016,
Pubmed Ryder,
Quantitative analysis of protein-RNA interactions by gel mobility shift.
2008,
Pubmed Smirnov,
p63 Is a Promising Marker in the Diagnosis of Unusual Skin Cancer.
2019,
Pubmed Soares,
Master regulatory role of p63 in epidermal development and disease.
2018,
Pubmed Spellman,
Novel modes of splicing repression by PTB.
2006,
Pubmed Spellman,
Crossregulation and functional redundancy between the splicing regulator PTB and its paralogs nPTB and ROD1.
2007,
Pubmed Srivastava,
ΔNp63γ/SRC/Slug Signaling Axis Promotes Epithelial-to-Mesenchymal Transition in Squamous Cancers.
2018,
Pubmed Straub,
The C-terminus of p63 contains multiple regulatory elements with different functions.
2010,
Pubmed Suh,
p63 protects the female germ line during meiotic arrest.
2006,
Pubmed Travis,
International association for the study of lung cancer/american thoracic society/european respiratory society international multidisciplinary classification of lung adenocarcinoma.
2011,
Pubmed Tsien,
Effect of erlotinib on epidermal growth factor receptor and downstream signaling in oral cavity squamous cell carcinoma.
2013,
Pubmed Wolff,
The alpha/beta carboxy-terminal domains of p63 are required for skin and limb development. New insights from the Brdm2 mouse which is not a complete p63 knockout but expresses p63 gamma-like proteins.
2009,
Pubmed Wollerton,
Autoregulation of polypyrimidine tract binding protein by alternative splicing leading to nonsense-mediated decay.
2004,
Pubmed