|
Fig. 1. Cellular composition of developing Xenopus MCE.
(A) Schema for single-cell transcriptome profiling of developing Xenopus MCE. The animal pole tissues from blastula stage 8 embryos were cultured as organoids, sampled temporally across the 10 developmental stages (spanning blastula, gastrula, neurula, and early tailbud stages), and profiled by droplet scRNA-seq. Inset: Surface MCE of stage 27 organoids stained with anti–acetylated tubulin antibody (marking axonemes that build cilia; yellow) and phalloidin (marking filamentous actin; green). (B) Low-dimensional [UMAP (uniform manifold approximation and projection)] scRNA-seq visualization of the different developmental stages and Louvain clusters, colored based on major cell types. |
|
Fig. 2. Joint embedding of continuous MCE developmental manifold and cell-type differentiation.
(A) High-density force-directed k-nearest neighbor (knn) graph visualization of single cells, colored by developmental stages. (B) PhenoGraph clustering of single cells over continuous MCE manifold, colored by different cell types and cell states (subclusters). The arrows indicate the differentiation of progenitors into specific cell types. (C) Expression patterns of marker genes for MCE cell types overlaid on the knn graph. The color bars indicated scaled imputed expression levels. (D) Dot plot of marker genes across different MCE clusters. The color represents maximum normalized mean marker gene expression across each cluster, and the size indicates the proportion of positive cells relative to the entire dataset. |
|
Fig. 3. Developmental transitions and cell state branching over MCE trajectories.
(A) Pseudotime inferred by Palantir overlaid on the MCE manifold (knn graph). The pluripotent cells mark the beginning of pseudotime, while terminal cell states (Mcc, Gc, Ic, and Bc) mark late pseudotime. (B) Differentiation potential overlaid on the MCE manifold (knn graph) exclusively marks pluripotent and progenitor populations. (C) Branch probabilities assessed for each late-stage cell type and overlaid over on the MCE manifold (knn graph). The red dots mark the start (pluripotent) and respective end cells (cell types). (D) Marker gene correlations to multiciliated, ionocytes, and goblet cell branches of the MCE manifold (knn graph). Green and red colors signify positively and negatively correlated genes, respectively. (E) Gene expression trends of marker genes, using generalized additive models, contributing to individual branch probabilities including pluripotent (hist1h2aa.L, pou5f3.2.L, and sox3.S), early epithelial progenitors (has1.S and eef1ao.L), multiciliated (pink; tubb4b.L and dynll1.S), basal (green; foxa1.L, tp63.L, and pfn1.L), goblet cells (orange; angpt4.S and otog.L), and ionocytes (blue; foxi1.S and atp6v1g3.S). The variable pseudotime reflects distinct cell type diversification and differentiation speeds over MCE development. AU, arbitrary units. |
|
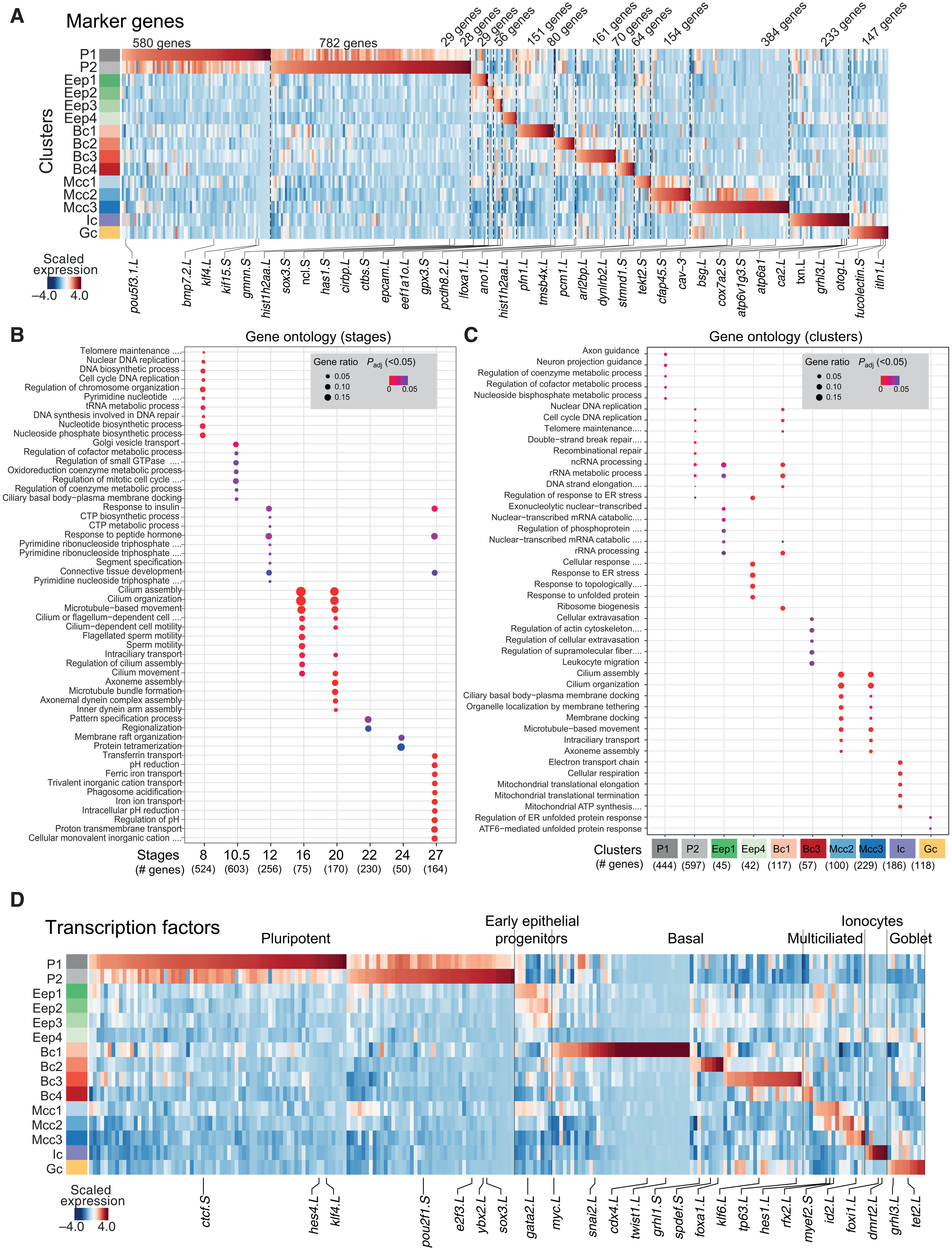
Fig. 4. Expression of marker genes, TFs, and gene ontology (GO) terms over MCE development.
(A) Heatmap showing differentially expressed markers across MCE clusters. (B) GO (biological processes; P < 0.05) terms for each MCE developmental stage. (C) GO (biological processes; P < 0.05) terms for each PhenoGraph cluster. Five clusters had no significant terms and were not presented. The gene ratio highlights the percentage of total GO term genes identified as enriched within each group (developmental stage/PhenoGraph cluster). (D) Heatmap showing the expression pattern of differentially expressed TFs (x axis) over MCE PhenoGraph clusters (y axis). The color bars (A) and (D) indicate the z-scaled mean expression of respective markers. Padj, adjusted P value. |
|
Fig. 5. Lineage inference of developing MCE cell types.
(A) In silico lineage inference of the cell states and types across developing MCE. The number of cells within each group are highlighted underneath each node. The pie chart indicates proportions of cells mapping to clusters (consensus voting; see Materials and Methods). (B) Lineage inference map overlaid with proportions of cells across cell cycle stages. (C) Timing and expression of different marker genes (ionocytes: atp6v1b1.L; goblet: itln1.L; basal: pfn1.L and tp63.L; multiciliated cells: tekt2.S) over the inferred lineage tree. Lineage restricted expression of additional markers of ionocytes (ca2.L and cystm1.S), goblet (atp12a.L and otog.L/mucXS/otogl2.L), basal (ano1.L and anxa2.S), and multiciliated cells (tubb4b.L and cav3.S). (D) Low-dimensional visualization of ionocyte subpopulations, overlaid with the mean expression of Atp6v1 and carbonic anhydrase family members, indicating type I (Atp6v1highCalow) and type II (Atp6v1highCahigh) ionocytes. (E) Low-dimensional visualization of ionocyte subpopulations overlaid with expression of few Atp6v1 and carbonic anhydrase family members. The color bars indicate the scaled imputed expression of respective markers. |
|
Fig. 6. In situ HCR validation of multiple cell type lineages over MCE development.
(A) In situ HCR and validation of lineage inference over 10 development stages of the embryonic epidermis in embryos, marking ionocytes (atp6v1b1.L; orange), multiciliated (tekt2.S; green), and basal cells (pfn1.L; magenta). The nuclei are marked by 4′,6-diamidino-2-phenylindole (DAPI) staining (cyan). The multiciliated cells and ionocytes emerge during neurula in the sensorial layer and radially intercalate (move apically) to superficial layers by early tailbud stages. Multiciliated cells are consistently observed at stage 13 (stage 13A), whereas ionocytes are consistently observed at stage 16; in four of nine embryos, ionocytes are observed at stage 13 (stage 13B). The basal cells are retained in the sensorial layer. The yellow dashed rectangles indicate the zoomed-in regions shown in (B). Yellow arrowheads point to regions (within the nucleus) expressing tekt2.S. (B) Zoomed view of in situ HCR marking expression, positioning, and migration of multiciliated (tekt2.S; green), ionocytes (atp6v1b1.L; orange), and basal cells (pfn1.L; magenta). Images in (A) and (B) represent the maximum intensity projections of transverse cross sections, and white dashed lines indicate the apical superficial epithelium. (C) In situ HCR of whole embryonic surface epithelium marked by multiciliated (tekt2.S; green) and ionocytes (atp6v1b1.L; orange) at the superficial epidermis. Multiciliated cells and ionocytes move apically (radially intercalate) from the sensorial to the superficial epithelium and distribute in a salt-and-pepper fashion. Images represent the maximum intensity projections of Z sections taken from the apical superficial epithelium. The dashed white rectangles indicate the zoomed-in regions shown in (C), bottom row. |
|
Fig. 7. In situ HCR validation of developing goblet cell lineage over MCE development.
(A) In situ HCR of whole apical superficial epithelium indicating the maturation of goblet cells (itln1.L; green) and otogelin (otog.L/mucXS/otogl2.L; magenta). Dark cells (black hollow spaces) from stage 18 [here, (C)] represent radially intercalating multiciliated cells and ionocytes specified in the deep epithelial layer. Images represent the maximum intensity projections of Z sections taken from the apical superficial epithelium. (B) In situ HCR of eight developmental stages indicating goblet cell differentiation marked by intelectin (itln1.L; green) and otogelin (otog.L/mucXS/otogl2.L; magenta); nuclei are marked by DAPI staining (cyan). The yellow dashed rectangles indicate zoomed-in regions shown in (C). Images [here and in (C)] represent the maximum intensity projections of transverse cross sections, and white dashed lines indicate the apical superficial epithelium. (C) Zoomed-in view of in situ HCR marked by goblet cells (itln1.L; green) and otogelin (otog.L/mucXS/otogl2.L; magenta). At stage 13, the goblet markers are detected at very low levels with interspersed staining, but gradually mark both nuclear and cytoplasm by stage 22. (D) The timing and expression of goblet marker genes (itln1.L and otog.L) over the inferred lineage tree. The color bars indicate the scaled imputed expression of respective markers. |
|
Fig. 8. In situ HCR validation of developing basal cell lineage over MCE development.
(A) In situ HCR of apical superficial epithelium indicating basal cells marked by profilin (pfn1.L; green), tumor protein P63 (tp63.L; magenta) across neurula (stages 13 and 18), and tailbud stages (stages 22 and 30); nuclei are marked by DAPI staining (in cyan, separate channel and in blue, merged channels). The expression levels of pfn1.L and tp63.L decrease by stage 30. Images (here and below) represent the maximum intensity projections of transverse cross sections, and white dashed lines indicate the apical superficial epithelium. (B) In situ HCR marked by forkhead box A1 (foxa1.L; green) and tumor protein P63 (tp63.L; magenta) across tailbud stages. (C) Representative images of single-cell multiplexed RNA imaging in whole embryos across three MCE developmental stages. Stages 12.5 and 13.5 mark the transition into neurula development. (D) Heatmap showing the RNA abundances of different cell type markers, as captured by multiplexed single-cell RNA imaging. The early epithelial progenitors are marked by the expression of multiple markers at early stages, while specialized cell types exclusively express markers at late stages. The color bars indicate z-scaled mean expression in aggregated cells. |
|
Fig. 9. Function of multipotent early epithelial progenitors in the development of the secretory cell types.
(A) Low-dimensional visualization of non-neural ectoderm cells, stages, and their annotations across X. tropicalis development atlas. The insets indicate the goblet cells, ionocytes, and double-positive cells marked by core signature gene sets. (B) Mean expression of goblet (33 genes) and ionocyte (20 genes) signature genes over MCE developmental clusters (this study). While late-stage goblet cells and ionocyte have the highest mean expression of signature gene sets, the early epithelial progenitor clusters also express both signature genes. (C) Percentage of early epithelial progenitors expressing both goblet (33 genes) and ionocyte (20 genes) signature genes. Nearly all double-positive cells are early epithelial progenitors. (D) Change in the correlation between stage 22 and stage 11 goblet cells and ionocytes across X. tropicalis development atlas and this study. The correlation at stage 11 (early stages) is higher than early epithelial progenitors, while at late stage (stage 22), correlation indicates respective goblet cells and ionocytes. |
|
Fig. 10. Comparative analysis of MCE cell types and development.
(A) Comparative analysis between Xenopus, mouse, and human mucociliary cells from nine single-cell airway atlases, using expressed orthologous gene sets. Using author-annotated cell type labels (shapes), a cell type enrichment score (ciliated, secretory, and basal; enriched scores in red) is calculated on the basis of differentially enriched genes (gray bars), which classified the different cell types into basal, ciliated, secretory, and other cell types (immune and neuronal). The four early epithelial progenitor clusters together with secretory cell types. The shapes indicate the respective study, shape sizes indicate the scaled number of cells within each author-annotated cell type, and gray histograms indicate the number of differentially enriched genes per author-annotated cell type. The legend further indicates the respective study, organism type, and species; coloring of enrichment score and sizes indicates the number of cells per author-annotated cell type. |
|
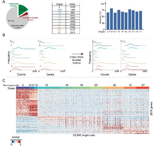
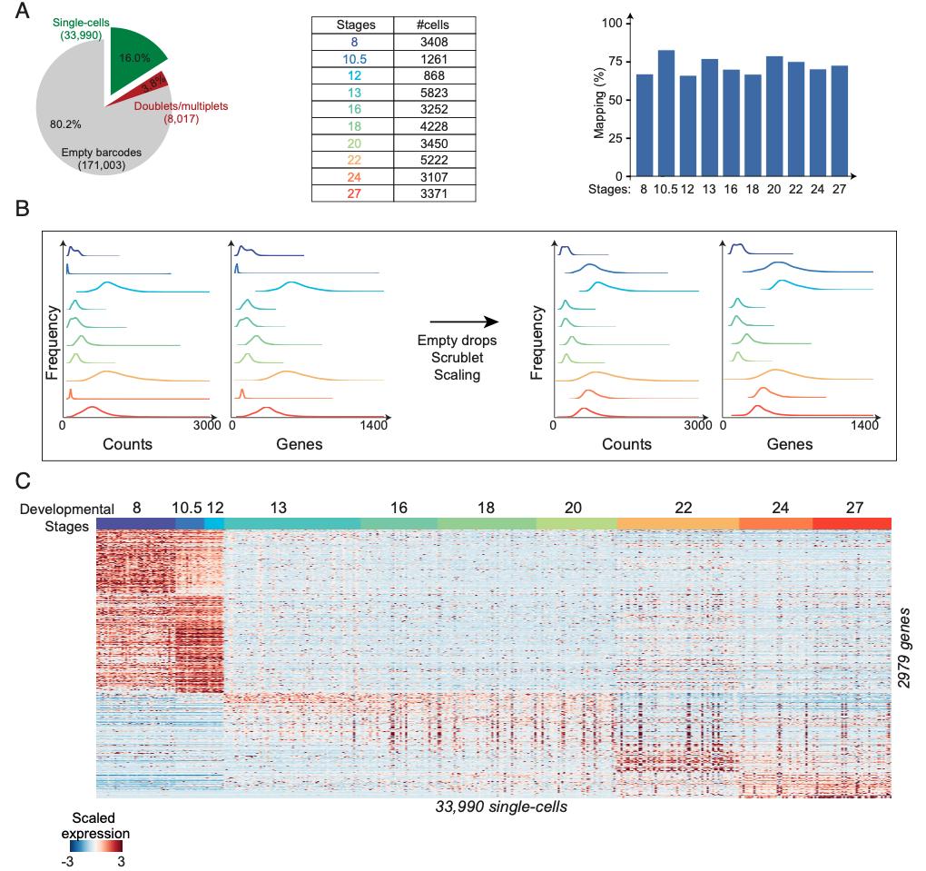
Fig. S1 scRNA-seq statistics and processing across MCE stages.
(A) Relative proportion of cells passing quality control after droplet scRNA-seq and mapping statistics across 10 stages of developing MCE.
(B) The expression distribution (counts and genes) before and after quality control for each developmental stage. The quality control analysis is performed to remove empty (residual/floating RNA), doublet/multiples and scale across different MCE stages.
(C) Expression pattern of 2,979 highly variable genes (HVGs) over 33,990 single-cells across 10 developmental stages. The scale bars indicate relative z-scaled expression across cells. |
|
Fig. S2 Low dimensional scRNA-seq visualization of marker genes across stages
(A) UMAP plots showing blastula (stage 8) and gastrula stage (NF 10 and 12.5) cells marked by specific expression of pluripotency factors (pou5f3.2.L and sox3.S).
(B) Similar to (A), but during neurula stages marking progenitor populations of multiciliated (tubb4b.L), ionocytes (atp6v1g3.S), goblet (otog.L) and basal cells (pfn1.L). The carbohydrate polymer hyaluronan synthase (has1.L) and elongation factor (eef1a1o.L) are expressed throughout neurula stages in all progenitors.
(C) Similar to (A, B), but during early tailbud stages marking terminal cell types including multiciliated (tubb4b.L), ionocytes (atp6v1g3.S), goblet (otog.L) and basal (pfn1.L) cells.
The cells (left) are colored by cell types identified by Louvain clustering for individual stages. The scale bars indicate relative z-scaled expression across cells. |
|
Fig. S3 knn-graph visualization of single-cells, stages, clusters and marker genes
(A) Embedding of single-cells during MCE development (MCE manifold) over a knn graph colored by stages (left). The number of cells across individual stages and their positions are overlaid and colored on knn-graph (right).
(B) Phenograph clusters highlighted over the MCE developmental manifold (left). The PhenoGraph clusters and respective cells are overlaid and colored on knn-graph (right).
(C) Expression of marker genes over MCE developmental manifold. The scale bars indicate the scaled imputed expression of respective markers.
(D) Adjusted Rand Index (ARI) highlighting the dissimilarity of the identified clusters between PhenoGraph and community-based Louvain clustering. Louvain resolution was set to achieve the same number of clusters for comparison (n), for this comparison. ARI is a measure of cluster similarity, which indicated only a 49% match between two clustering approaches. Consistency was computed using element-wise consistency (ECS), using random seeds and default resolution parameter. |
|
Fig. S4 Expression patterns of representative genes within subclusters
(A) MCE developmental knn graph showing expression of marker genes for each cell type and PhenoGraph cluster incl. pluripotent cells (A), early epithelial progenitors (B), basal (C), multiciliated (D), ionocytes (E) and goblet cells (F).
The scale bars indicated the scaled imputed expression of respective markers. |
|
Fig. S5 RNA velocity across MCE developmental stages
(A) RNA velocity inferred over each MCE developmental stage and visualised over UMAP to highlight developmental propensities. |
|
Fig. S6 Marker gene visualization in early epithelial progenitors and multiciliated cells
(A) Low dimensional graph embedding and visualisation of early epithelial progenitor cells (left), overlaid with cells from individual MCE developmental stages (top) and PhenoGraph clusters (bottom). The multi-lineage bias of early epithelial progenitors is indicated by arrows.
(B) Low dimensional visualisation of early epithelial progenitor cells indicating lineage bias, and overlaid with the expression of cell type markers including goblet (otog.L, itln1.L, fucolectin.L), ionocytes (ca2.L, bsg.L, foxi1.L) and basal cells (tmsb4x.L, has1.S, ctbs.S).
The scale bars indicate the scaled imputed expression of respective markers.
(C) Low dimensional visualisation of multiciliated cells alone (left), overlaid with cells from individual MCE developmental stages (top) and PhenoGraph clusters (bottom).
(D) Low dimensional visualisation of multiciliated cells overlaid with specific markers (h2afz.L, eef1a10.L, cfap45.S, mycbp.L, tekt.S, dynlrb2.L, MGC52578, cirbp.L, cav-3).
The scale bars indicate the scaled imputed expression of respective markers. |
|
Fig. S7 Marker gene visualization in Basal, goblet cells and ionocytes
(A) Low dimensional visualisation of basal cells alone (left), overlaid with cells from individual MCE developmental stages (top) and PhenoGraph clusters (bottom).
(B) Low dimensional visualisation of basal cells overlaid with specific markers (ano1.L, pfn1.L, camk1.L, rrd4.L, mal2.S, blvra.L, tp63.L, krt18.S), including small secretory cell marker (SSC: foxa1.L).
(C) The basal cell subclusters can also be differentiated based on the proportion of cells in different cell cycle stages.
(D) Low dimensional visualisation of goblet cells alone (left), overlaid with cells from individual MCE developmental stages (top) and overlaid with specific markers (hspa8.S, tmsb4x.L, ly6g6c.L, Idhb.S, eppk1.L, ftmt.S).
(E) Low dimensional visualisation of ionocyte cell subpopulations alone (left), overlaid with cells from individual MCE developmental stages (top) and overlaid with specific markers (tmsb4x.L, cox7a2.S, ca12.L, cycs.S, calr, Idhb.S, sst2, bsg.L). Two ionocyte subtypes can be observed based on marker expression over developmental stages (black arrows)
The scale bars in panels (B and E) indicate the scaled imputed expression of respective markers. |
|
Fig. S8 Expression pattern of signalling genes and comparison with public datasets
(A) Heatmap showing the expression pattern of Notch, Wnt and TGF-B signalling pathways over MCE developmental stages and PhenoGraph clusters respectively.
(B) Heatmap showing the expression pattern of multiciliated core genes (y-axis), identified across MCE PhenoGraph clusters (x-axis). Step-wise expression and maturation of MCC core genes can be observed from Mcc1 to Mcc2 to Mcc3. While most multiciliated markers are indeed expressed in MCC subclusters, many bulk genes are heterogeneously expressed in basal, goblet cells and ionocytes.
(C) Heatmap showing the expression pattern of ionocyte core genes (y-axis) over MCE PhenoGraph clusters (x-axis).
(D) Heatmap showing the expression pattern of basal cells core genes (y-axis) over MCE PhenoGraph clusters (x-axis).
The scale bars in panel (A-D) indicate the z-scaled mean expression of respective markers. |
|
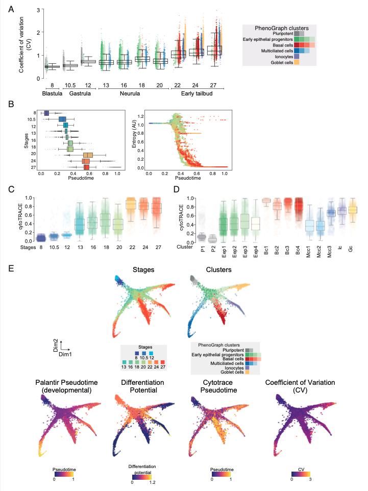
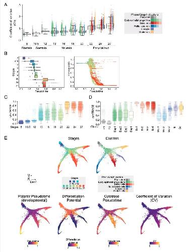
Fig. S9 Molecular features contributing to MCE developmental and cell-fate specification (A) Boxplots comparing MCE developmental stages (x-axis) and subclusters (colored points) with the coefficient of variation (CV) for MCE PhenoGraph clusters. The CV increases over development (highest across early progenitors and basal cells), indicating heterogeneity and stochasticity as a hallmark to drive noise-induced differentiation.
(B) Boxplots comparing MCE developmental stages (left) and single-cell entropy (right) with developmental pseudotime ordering (x-axis).
(C) Boxplots comparing MCE developmental stages (x-axis) with cytoTrace pseudotime scores. (D) Boxplots comparing PhenoGraph clusters (x-axis) with cytoTrace pseudotime scores.
The low cytoTrace scores (pluripotent, early epithelial and ciliated progenitors) indicate high stemness scores, while late-stage cell types have high cytoTrace scores indicating a differentiated state.
(E) Overview of different molecular features contributing to MCE developmental and cell-fate specification, including MCE developmental knn graph overlaid with MCE developmental stages, PhenoGraph clusters, Palantir developmental Pseudotime, Differentiation potential, CytoTrace Pseudotime and Coefficient of variation (CV). |
|
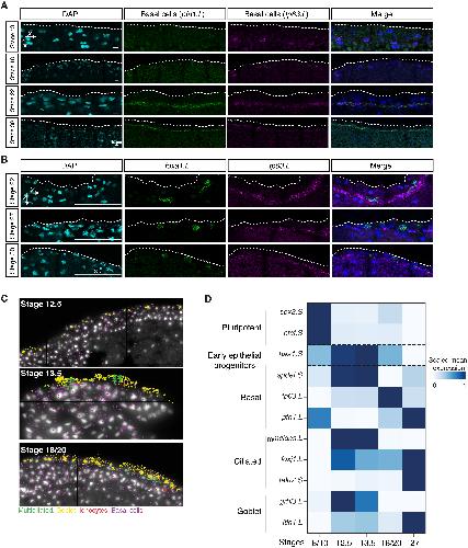
Fig. S10 in-situ HCR for cell types over MCE development stages
(A) in-situ hybridization chain reaction (HCR) and validation of lineage inference over 10 development stages of the embryonic epidermis in embryos, marking ionocytes (atp6v1b1.L, orange), multiciliated (tekt2.S, green) and basal cells (pfn1.L, magenta). The nuclei are marked by DAPI staining (cyan). The yellow rectangles indicate zoomed-in regions shown in Figure 6A. Images represent maximum intensity projections of transverse sections. Scale bars: 500μm |
|
Fig. S11 in-situ HCR for goblet cell markers over MCE developmental stages
(A) In-situ hybridization chain reaction (HCR) of 8 developmental stages indicating goblet cell differentiation marked by intelectin (itln1.L, green) and otogelin (otog.L/mucXS/otogl2.L, magenta); nuclei are marked by DAPI staining (cyan). The yellow rectangles indicate regions zoomed-in in Fig. 7B. Images represent maximum intensity projections of transverse sections. Scale bars: 500μm |
|
Fig. S12 Ionocyte subpopulations and marker gene expression
(A) Low dimensional visualisation of ionocyte subpopulations, overlaid with the mean expression
of Atp6v1 and carbonic anhydrase family members (same as Fig. 5D), indicating type-I (Atp6v1highCalow) and type II ionocytes (Atp6v1highCahigh). Individual expression of Atp6v1 and carbonic anhydrase family members (right panel). The scale bars indicate the scaled imputed expression of respective markers.
(B) Expression of cftr.L and cftr.S during MCE developmental stages, indicating peak expression at tailbud stages.
(C) Bulk expression from RNA-seq (TPM: transcripts per million reads) of cftr.L and cftr.S during MCE differentiation. RNA-seq captures the initial increase in expression during neurula stages and peaking at tailbud stages.
(D) Whole-mount in-situ staining for cftr.L across NF stages 12, 16, 22, 27 and 29, with zoomed- in views of stage 27 and 29. Scale bars: 1mm and 500 μm respectively.
(E) Zoomed-in view of whole-mount in-situ staining for cftr.L and foxi1.L-marked ionocytes in tailbud stage embryos. Scale bars: 100μm
(F) Distinct marking of ciliated cells (red, acetylated-tubulin (Ac-tub)) and ionocytes (black, cftr.L) in tailbud stage embryos. Scale bars: 10μm |
|
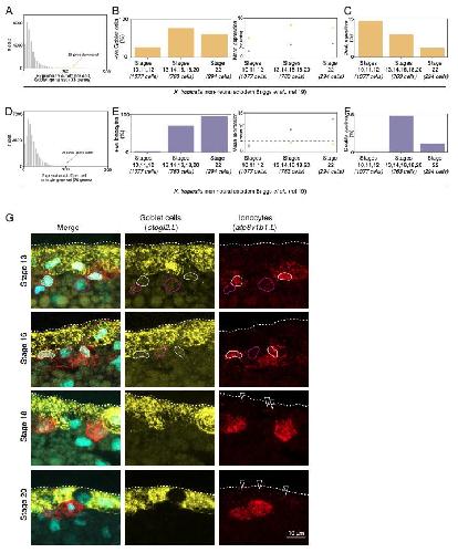
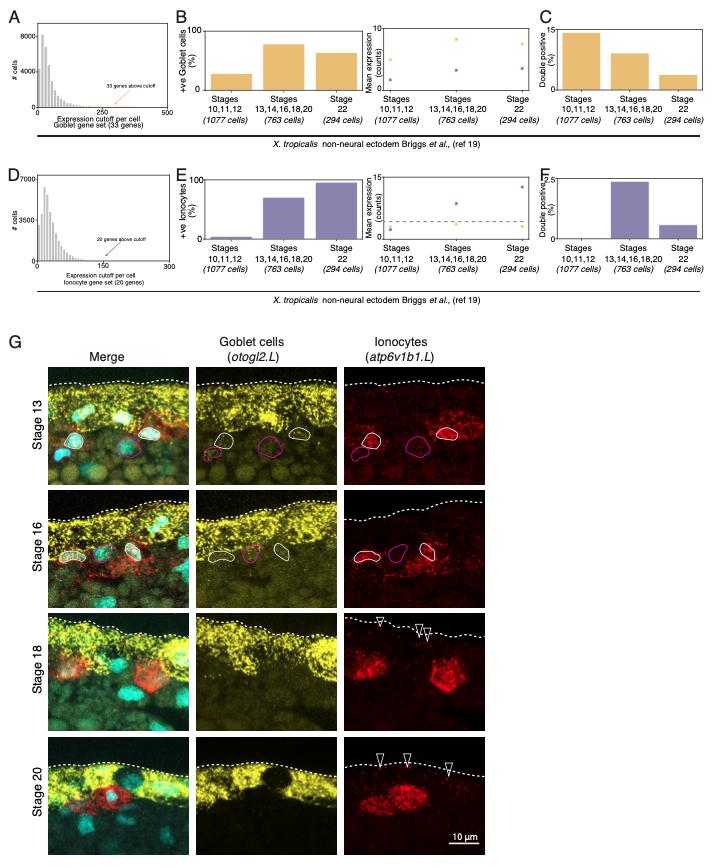
Fig. S13 Comparison with X. tropicalis atlas and secretory cell subpopulations
(A) Expression cutoff to select annotated goblet cells robustly expressing goblet gene signature (33 genes) across X. tropicalis development atlas (non-neural ectoderm lineage)
(B) The number, percentage and mean expression (counts) of goblet cells increases over X. tropicalis development atlas (non-neural ectoderm lineage).
(C) The number, and percentage of goblet cells expressing ionocyte signature genes (double- positive cells).
(D) Similar to (A), but for ionocyte gene signature (20 genes), across X. tropicalis development atlas (non-neural ectoderm lineage)
(E) Similar to (B), but representing the increase in the number, percentage and mean expression (counts) of ionocytes gene signature (20 genes)
(F) Similar to (C), but representing the number, percentage of ionocytes expressing goblet cell signature genes (double-positive cells).
(G) In-situ HCR for goblet cell (otogl2.L) and ionocyte marker (atp6v1b1.L) across neurula stages. White outlines mark nuclei of double-positive cells within the sensorial layer; pink outlines mark nuclei of cells with low levels of atp6v1b1.L and otogl2.L expression; white arrowheads mark double-positive cells within the superficial layer. Nuclei are marked by Dapi (cyan). A white dotted line marks the outer boundary of the superficial layer. Scale bars: 10μm. |
|
Fig. S14 Marker gene correlations over MCE developmental clusters
(A) Cell type marker correlation across individual cells and clusters over MCE development. The
early progenitor clusters express multiple cell-types markers at lower levels (notably secretory genes), indicating multi-lineage bias. The x-axis and y-axis indicate the scaled imputed expression of respective markers. |
|
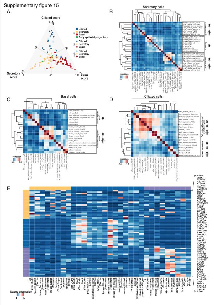
Fig. S15 Classification and correlation of cell types across single-cell atlases
(A) Classification and scoring of the different individual cell types from Xenopus, mouse and human single-cell studies, based on expressed and orthologous gene set. We plot the ciliated, basal and secretory enrichment scores (Fig. 10A) to annotate cell type specificity and accuracy to score respective cell types. The colors indicate the different cell types, while shapes indicate the different species.
(B) Correlation of secretory cell types from Xenopus, mouse and human single-cell datasets. The Xenopus secretory cell types are grouped separately from their higher vertebrate counterparts, likely due to a lack of mucins and other secretory molecules. The specialised secretory cells from higher vertebrates also form a separate cluster.
(C) Correlation of basal cell types from Xenopus, mouse and human single-cell datasets. The Xenopus basal cell types are grouped separately from the higher vertebrate basal cell subtypes, owing to a distinct mode of specification and specialised function across higher vertebrate basal cell types
(D) Correlation of ciliated cell types from Xenopus, mouse and human single-cell datasets. The ciliated progenitors (irrespective of species) are grouped together between vertebrates and distinctly separated from mature ciliated cell types, indicating a conserved expression module driving ciliogenesis.
(E) Marker gene expression (human ortholog DE genes, y-axis) in the different MCE cell types across species (x-axis). Cell type annotations are highlighted in groups (yellow, blue and purple bars across rows and columns).
The scale bars in panels (B-E) indicate the z-scaled mean expression of respective markers. |
|
itln1 (intelectin 1) gene expression in X. laevis embryo, NF stage 13, assayed via in situ HRC of epithelium, indicating mature goblet cells (green) |
|
itln1 (intelectin 1 ) gene expression in Xlaevis embryo , epidermis, NF stage 27, assayed via in situ HRC of epithelium, indicating mature goblet cells ( green) |
|
cftr (cystic fibrosis transmembrane conductance regulator ) expression in X. laevis embryo monocytes of the epidermis, NF stage 29 & 30, assayed via in situ hybridization (black) , and with multi ciliated cells stained with tubb4b:RFP in red. |
|
cftr (cystic fibrosis transmembrane conductance regulator ) expression in Xenopus laevis embryos from egg-NF 40, |