XB-ART-59699
Sci Adv
2023 Apr 07;914:eadd8343. doi: 10.1126/sciadv.add8343.
Show Gene links
Show Anatomy links
Modification of maternally defined H3K4me3 regulates the inviability of interspecific Xenopus hybrids.
???displayArticle.abstract???
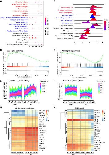
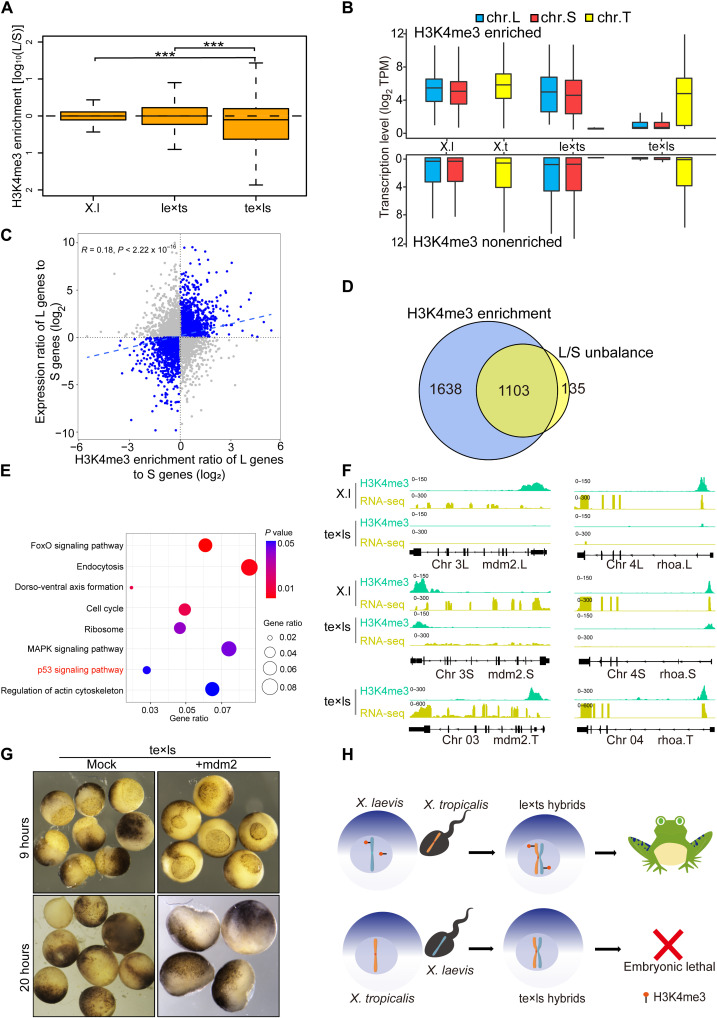
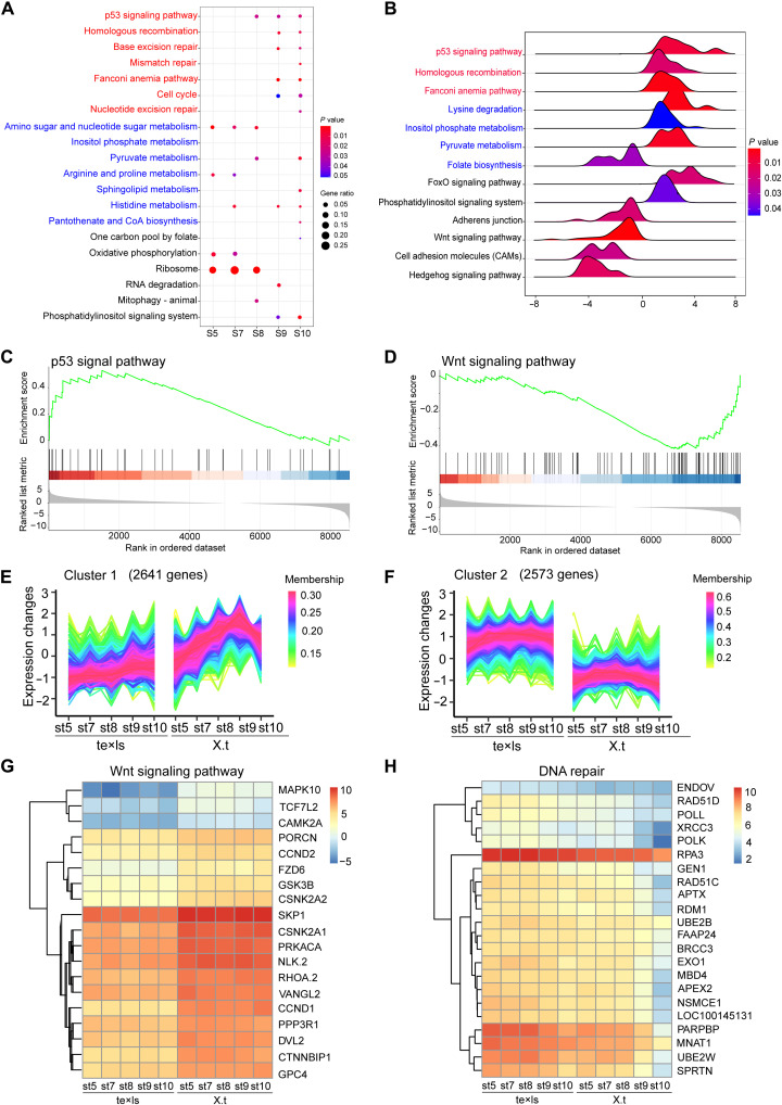
Increasing evidence suggests that interspecific hybridization is crucial to speciation. However, chromatin incompatibility during interspecific hybridization often renders this process. Genomic imbalances such as chromosomal DNA loss and rearrangements leading to infertility have been commonly noted in hybrids. The mechanism underlying reproductive isolation of interspecific hybridization remains elusive. Here, we identified that modification of maternally defined H3K4me3 in Xenopus laevis and Xenopus tropicalis hybrids determines the different fates of the two types of hybrids as te×ls with developmental arrest and viable le×ts. Transcriptomics highlighted that the P53 pathway was overactivated, and the Wnt signaling pathway was suppressed in te×ls hybrids. Moreover, the lack of maternal H3K4me3 in te×ls disturbed the balance of gene expression between the L and S subgenomes in this hybrid. Attenuation of p53 can postpone the arrested development of te×ls. Our study suggests an additional model of reproductive isolation based on modifications of maternally defined H3K4me3.
???displayArticle.pubmedLink??? 37027476
???displayArticle.pmcLink??? PMC10081845
???displayArticle.link??? Sci Adv
???attribute.lit??? ???displayArticles.show???
References [+] :
Akkers,
A hierarchy of H3K4me3 and H3K27me3 acquisition in spatial gene regulation in Xenopus embryos.
2009, Pubmed,
Xenbase
Akkers, A hierarchy of H3K4me3 and H3K27me3 acquisition in spatial gene regulation in Xenopus embryos. 2009, Pubmed , Xenbase
Attardi, Activation of the p53-dependent G1 checkpoint response in mouse embryo fibroblasts depends on the specific DNA damage inducer. 2004, Pubmed
Barnard, Mechanical and tactile incompatibilities cause reproductive isolation between two young damselfly species. 2017, Pubmed
Brown, Chromosomes, conflict, and epigenetics: chromosomal speciation revisited. 2010, Pubmed
Cañestro, Impact of gene gains, losses and duplication modes on the origin and diversification of vertebrates. 2013, Pubmed
Chang, Noncanonical Wnt-4 signaling enhances bone regeneration of mesenchymal stem cells in craniofacial defects through activation of p38 MAPK. 2007, Pubmed
Clevers, Wnt/beta-catenin signaling in development and disease. 2006, Pubmed
Dahl, Broad histone H3K4me3 domains in mouse oocytes modulate maternal-to-zygotic transition. 2016, Pubmed
Dobin, STAR: ultrafast universal RNA-seq aligner. 2013, Pubmed
Dobzhansky, Studies on Hybrid Sterility. II. Localization of Sterility Factors in Drosophila Pseudoobscura Hybrids. 1936, Pubmed
Elurbe, Regulatory remodeling in the allo-tetraploid frog Xenopus laevis. 2017, Pubmed , Xenbase
Feder, Chromosomal inversions and species differences: when are genes affecting adaptive divergence and reproductive isolation expected to reside within inversions? 2009, Pubmed
Ferree, Species-specific heterochromatin prevents mitotic chromosome segregation to cause hybrid lethality in Drosophila. 2009, Pubmed
Gentsch, Maternal pluripotency factors initiate extensive chromatin remodelling to predefine first response to inductive signals. 2019, Pubmed , Xenbase
Gibeaux, Paternal chromosome loss and metabolic crisis contribute to hybrid inviability in Xenopus. 2018, Pubmed , Xenbase
Hafner, The multiple mechanisms that regulate p53 activity and cell fate. 2019, Pubmed
Han, Centromere repositioning in cucurbit species: implication of the genomic impact from centromere activation and inactivation. 2009, Pubmed
Heinz, Simple combinations of lineage-determining transcription factors prime cis-regulatory elements required for macrophage and B cell identities. 2010, Pubmed
Huang, Systematic and integrative analysis of large gene lists using DAVID bioinformatics resources. 2009, Pubmed
Huang, Bioinformatics enrichment tools: paths toward the comprehensive functional analysis of large gene lists. 2009, Pubmed
Hughes, Heterochromatin: a rapidly evolving species barrier. 2009, Pubmed
Josefsson, Parent-dependent loss of gene silencing during interspecies hybridization. 2006, Pubmed
Karvonen, Wnt5a and ROR1 activate non-canonical Wnt signaling via RhoA in TCF3-PBX1 acute lymphoblastic leukemia and highlight new treatment strategies via Bcl-2 co-targeting. 2019, Pubmed
Li, Wnt signaling through inhibition of β-catenin degradation in an intact Axin1 complex. 2012, Pubmed
Lu, Centromere repositioning causes inversion of meiosis and generates a reproductive barrier. 2019, Pubmed
MacDonald, Wnt/beta-catenin signaling: components, mechanisms, and diseases. 2009, Pubmed , Xenbase
Maheshwari, The genetics of hybrid incompatibilities. 2011, Pubmed
Marsit, Did Mitochondria Kill the Frog? 2018, Pubmed
Martin, Wnt signaling and the evolution of embryonic posterior development. 2009, Pubmed
Mazzotta, Distinctive Roles of Canonical and Noncanonical Wnt Signaling in Human Embryonic Cardiomyocyte Development. 2016, Pubmed
Molenaar, XTcf-3 transcription factor mediates beta-catenin-induced axis formation in Xenopus embryos. 1996, Pubmed , Xenbase
Morin, Sequencing and analysis of 10,967 full-length cDNA clones from Xenopus laevis and Xenopus tropicalis reveals post-tetraploidization transcriptome remodeling. 2006, Pubmed , Xenbase
Nagase, Hedgehog signaling: a biophysical or biomechanical modulator in embryonic development? 2007, Pubmed
Narbonne, Deficient induction response in a Xenopus nucleocytoplasmic hybrid. 2011, Pubmed , Xenbase
Noor, Chromosomal inversions and the reproductive isolation of species. 2001, Pubmed
Reichmann, Dual-spindle formation in zygotes keeps parental genomes apart in early mammalian embryos. 2018, Pubmed
Rueden, ImageJ2: ImageJ for the next generation of scientific image data. 2017, Pubmed
Sakai, Chromosome elimination in the interspecific hybrid medaka between Oryzias latipes and O. hubbsi. 2007, Pubmed
Session, Genome evolution in the allotetraploid frog Xenopus laevis. 2016, Pubmed , Xenbase
Subramanian, Gene set enrichment analysis: a knowledge-based approach for interpreting genome-wide expression profiles. 2005, Pubmed
Trapnell, TopHat: discovering splice junctions with RNA-Seq. 2009, Pubmed
Villasante, Centromeres were derived from telomeres during the evolution of the eukaryotic chromosome. 2007, Pubmed
Wang, Developmental expression of three prmt genes in Xenopus. 2019, Pubmed , Xenbase
Wang, Kindlin2 regulates neural crest specification via integrin-independent regulation of the FGF signaling pathway. 2021, Pubmed , Xenbase
Wang, The Proto-oncogene Transcription Factor Ets1 Regulates Neural Crest Development through Histone Deacetylase 1 to Mediate Output of Bone Morphogenetic Protein Signaling. 2015, Pubmed , Xenbase
Wang, RNA-Seq analysis on ets1 mutant embryos of Xenopus tropicalis identifies microseminoprotein beta gene 3 as an essential regulator of neural crest migration. 2020, Pubmed , Xenbase
White, Maternal control of pattern formation in Xenopus laevis. 2008, Pubmed , Xenbase
Williams, p53 in the DNA-Damage-Repair Process. 2016, Pubmed
Zhang, An essential role of the cysteine-rich domain of FZD4 in Norrin/Wnt signaling and familial exudative vitreoretinopathy. 2011, Pubmed , Xenbase
Zheng, Role of WNT7B-induced noncanonical pathway in advanced prostate cancer. 2013, Pubmed
