Click here to close
Hello! We notice that you are using Internet Explorer, which is not supported by Xenbase and may cause the site to display incorrectly.
We suggest using a current version of Chrome,
FireFox, or Safari.
???displayArticle.abstract???
The transcription factor Prdm12 exerts important influences on the development of nociceptors, peripheral touch and pain-sensing neurons, and has been implicated in human pain sensation disorders. We examined the consequences of exposing developing Xenopus laevis embryos to the commonly used pesticide malathion on Prdm12 expression. Using qPCR and western blot analysis we observed that malathion treatment for the first six days of tadpole development significantly increased both prdm12 mRNA levels and Prdm12 protein levels compared to controls. Consequently, early exposure to this pesticide has potential to alter nociceptor development.
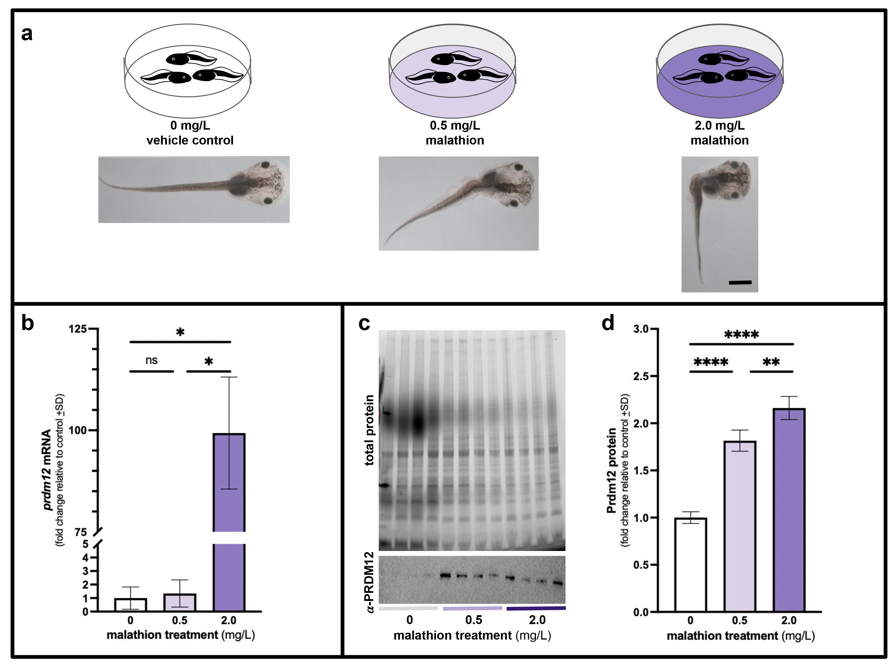
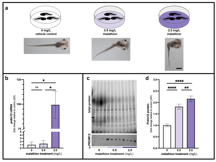
Figure 1. The pesticide malathion enhances prdm12 mRNA and Prdm12 protein expression:
Tadpoles were raised in two concentrations of the pesticide malathion (0.5 and 2.0 mg/L) for six days until stage 47 (a) then prdm12 mRNA (b) and Prdm12 protein (c,d) levels were assessed in comparison to vehicle controls (0 mg/L). Both concentrations of the pesticide caused noticeable gross morphological alterations in tadpole axes with more severely bent phenotypes observed in the higher concentration (a). Malathion at 0.5 mg/L did not significantly alter prdm12 mRNA expression levels as assessed by qPCR though 2.0 mg/L malathion caused a significant 99-fold increase in prdm12 mRNA expression levels (b). Both concentrations of malathion significantly increased Prdm12 protein levels (d) as assessed by western blot with anti-PRDM12 (c, lower panel) as normalized to total protein per lane (c, upper panel). *p=0.01; **p=0.0026; ****p<0.0001. Scale bar = 1 mm.
Figure 1.
The pesticide malathion enhances
prdm12
mRNA and Prdm12 protein expression
.
Tadpoles were raised in two concentrations of the pesticide malathion (0.5 and 2.0 mg/L) for six days until stage 47 (a) then
prdm12
mRNA (b) and Prdm12 protein (c,d) levels were assessed in comparison to vehicle controls (0 mg/L). Both concentrations of the pesticide caused noticeable gross morphological alterations in tadpole axes with more severely bent phenotypes observed in the higher concentration (a). Malathion at 0.5 mg/L did not significantly alter
prdm12
mRNA expression levels as assessed by qPCR though 2.0 mg/L malathion caused a significant 99-fold increase in
prdm12
mRNA expression levels (b). Both concentrations of malathion significantly increased Prdm12 protein levels (d) as assessed by western blot with anti-PRDM12 (c, lower panel) as normalized to total protein per lane (c, upper panel). *p=0.01; **p=0.0026; ****p<0.0001. Scale bar = 1 mm.
Baba,
Prdm12 regulates inhibitory neuron differentiation in mouse embryonal carcinoma cells.
2022,
Pubmed Bartesaghi,
PRDM12 Is Required for Initiation of the Nociceptive Neuron Lineage during Neurogenesis.
2019,
Pubmed Bonfanti,
Comparative teratogenicity of chlorpyrifos and malathion on Xenopus laevis development.
2004,
Pubmed
,
Xenbase Chen,
Transcriptional regulator PRDM12 is essential for human pain perception.
2015,
Pubmed
,
Xenbase Cook,
The pesticide malathion reduces survival and growth in developing zebrafish.
2005,
Pubmed Desiderio,
Prdm12 Directs Nociceptive Sensory Neuron Development by Regulating the Expression of the NGF Receptor TrkA.
2019,
Pubmed
,
Xenbase Ding,
TRPA1 channel mediates organophosphate-induced delayed neuropathy.
2017,
Pubmed Di Tullio,
The duality of PRDM proteins: epigenetic and structural perspectives.
2022,
Pubmed Di Zazzo,
PRDM Proteins: Molecular Mechanisms in Signal Transduction and Transcriptional Regulation.
2013,
Pubmed Drissi,
Understanding the genetic basis of congenital insensitivity to pain.
2020,
Pubmed Dubin,
Nociceptors: the sensors of the pain pathway.
2010,
Pubmed Eguchi,
Spatiotemporal expression of Prdm genes during Xenopus development.
2015,
Pubmed
,
Xenbase Fog,
PRDM proteins: important players in differentiation and disease.
2012,
Pubmed Imhof,
PRDM12: New Opportunity in Pain Research.
2020,
Pubmed Jaurena,
Zic1 controls placode progenitor formation non-cell autonomously by regulating retinoic acid production and transport.
2015,
Pubmed
,
Xenbase Kaur,
Insensitivity to Pain, Self-mutilation, and Neuropathy Associated With PRDM12.
2020,
Pubmed Kinameri,
Prdm proto-oncogene transcription factor family expression and interaction with the Notch-Hes pathway in mouse neurogenesis.
2008,
Pubmed Kokotović,
PRDM12 Is Transcriptionally Active and Required for Nociceptor Function Throughout Life.
2021,
Pubmed Krstić,
Inhibition of AChE by malathion and some structurally similar compounds.
2008,
Pubmed Landy,
Loss of Prdm12 during development, but not in mature nociceptors, causes defects in pain sensation.
2021,
Pubmed Latragna,
Prdm12 modulates pain-related behavior by remodeling gene expression in mature nociceptors.
2022,
Pubmed Livak,
Analysis of relative gene expression data using real-time quantitative PCR and the 2(-Delta Delta C(T)) Method.
2001,
Pubmed Lom,
Brain-derived neurotrophic factor differentially regulates retinal ganglion cell dendritic and axonal arborization in vivo.
1999,
Pubmed
,
Xenbase Lotti,
Organophosphate-induced delayed polyneuropathy.
2005,
Pubmed Matsukawa,
The requirement of histone modification by PRDM12 and Kdm4a for the development of pre-placodal ectoderm and neural crest in Xenopus.
2015,
Pubmed
,
Xenbase Mehmood,
Structural and functional annotation of PR/SET Domain (PRDM) protein family: In-silico study elaborating role of PRDM12 mutation in congenital insensitivity to pain.
2020,
Pubmed Moss,
Midface toddler excoriation syndrome (MiTES) can be caused by autosomal recessive biallelic mutations in a gene for congenital insensitivity to pain, PRDM12.
2018,
Pubmed Nagy,
The evolutionarily conserved transcription factor PRDM12 controls sensory neuron development and pain perception.
2015,
Pubmed
,
Xenbase Owens,
Measuring Absolute RNA Copy Numbers at High Temporal Resolution Reveals Transcriptome Kinetics in Development.
2016,
Pubmed
,
Xenbase Patapoutian,
Transient receptor potential channels: targeting pain at the source.
2009,
Pubmed Pickett,
Acetylcholinesterase plays a non-neuronal, non-esterase role in organogenesis.
2017,
Pubmed
,
Xenbase Rahman,
PR domaincontaining protein 12 (prdm12) is a downstream target of the transcription factor zic1 during cellular differentiation in the central nervous system: PR domain containing protein is the right form.
2020,
Pubmed
,
Xenbase Rienzo,
PRDM12 in Health and Diseases.
2021,
Pubmed Sindelka,
Developmental expression profiles of Xenopus laevis reference genes.
2006,
Pubmed
,
Xenbase Thélie,
Prdm12 specifies V1 interneurons through cross-repressive interactions with Dbx1 and Nkx6 genes in Xenopus.
2015,
Pubmed
,
Xenbase van Helden,
Protective activity of adenosine receptor agonists in the treatment of organophosphate poisoning.
1999,
Pubmed Venkatesan,
Malathion increases apoptotic cell death by inducing lysosomal membrane permeabilization in N2a neuroblastoma cells: a model for neurodegeneration in Alzheimer's disease.
2017,
Pubmed Yang,
Prdm12 is induced by retinoic acid and exhibits anti-proliferative properties through the cell cycle modulation of P19 embryonic carcinoma cells.
2013,
Pubmed Zhang,
Clinical features for diagnosis and management of patients with PRDM12 congenital insensitivity to pain.
2016,
Pubmed