XB-ART-59687
EMBO Mol Med
2023 May 08;155:e17078. doi: 10.15252/emmm.202217078.
Show Gene links
Show Anatomy links
RAF1 deficiency causes a lethal syndrome that underscores RTK signaling during embryogenesis.
Wong S, Tan YX, Loh AYT, Tan KY, Lee H, Aziz Z, Nelson SF, Özkan E, Kayserili H, Escande-Beillard N, Reversade B.
???displayArticle.abstract???
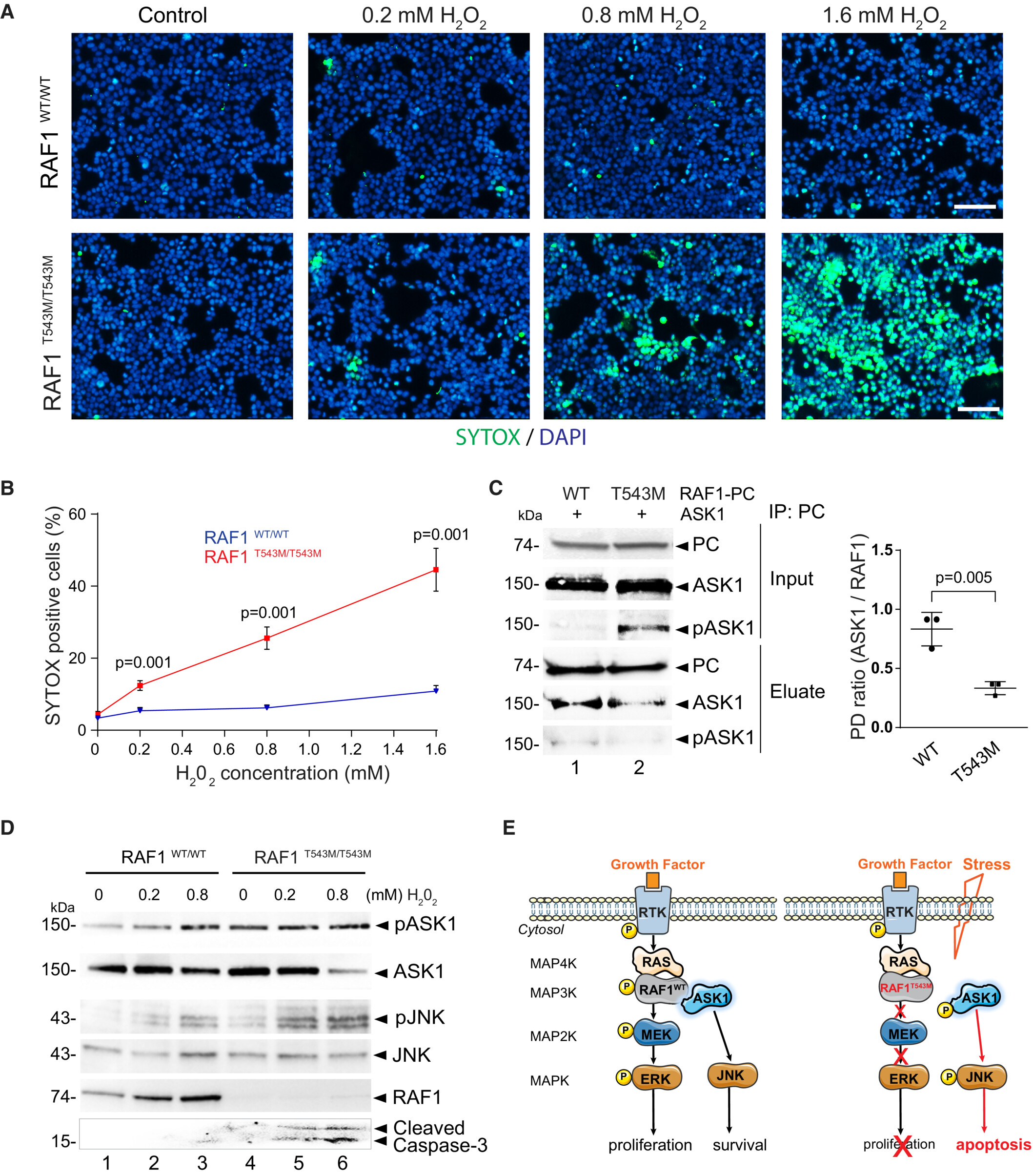
Somatic and germline gain-of-function point mutations in RAF, one of the first oncogenes to be discovered in humans, delineate a group of tumor-prone syndromes known as the RASopathies. In this study, we document the first human phenotype resulting from the germline loss-of-function of the proto-oncogene RAF1 (a.k.a. CRAF). In a consanguineous family, we uncovered a homozygous p.Thr543Met variant segregating with a neonatal lethal syndrome with cutaneous, craniofacial, cardiac, and limb anomalies. Structure-based prediction and functional tests using human knock-in cells showed that threonine 543 is essential to: (i) ensure RAF1's stability and phosphorylation, (ii) maintain its kinase activity toward substrates of the MAPK pathway, and (iii) protect from stress-induced apoptosis mediated by ASK1. In Xenopus embryos, mutant RAF1T543M failed to phenocopy the effects of normal and overactive FGF/MAPK signaling, confirming its hypomorphic activity. Collectively, our data disclose the genetic and molecular etiology of a novel lethal syndrome with progeroid features, highlighting the importance of RTK signaling for human development and homeostasis.
???displayArticle.pubmedLink??? 37066513
???displayArticle.pmcLink??? PMC10165362
???displayArticle.link??? EMBO Mol Med
Species referenced: Xenopus laevis
Genes referenced: abl1 egf map3k5 mapk1 pam raf1 tbxt tubb2b
GO keywords: MAPK cascade [+]
???displayArticle.disOnts??? acrocardiofacial syndrome [+]
???displayArticle.omims??? CLEFT PALATE, CARDIAC DEFECTS, GENITAL ANOMALIES, AND ECTRODACTYLY; CCGE
Phenotypes: Xla Wt + Hsa.RAF1(Fig.2 C r1c2) [+]
Xla Wt + Hsa.RAF1(Fig. 2 D r1c2)
Xla Wt + Hsa.RAF1(Fig. 2E r1c2, r2c2)
Xla Wt + Hsa.RAF1{L603P} LoF(Fig. 2.A)
Xla Wt + Hsa.RAF1{L603P} LoF(Fig. 2. C r1c4)
Xla Wt + Hsa.RAF1{L603P} LoF(Fig. 2D r1c4)
Xla Wt + Hsa.RAF1{S257L} GoF(Fig. 2. C r1c5)
Xla Wt + Hsa.RAF1{S257L} GoF(Fig. 2D r1c5)
Xla Wt + Hsa.RAF1{T543M}(Fig. 2A)
Xla Wt + Hsa.RAF1(Fig. 2E r1c2, r2c2)
Xla Wt + Hsa.RAF1{L603P} LoF(Fig. 2.A)
Xla Wt + Hsa.RAF1{L603P} LoF(Fig. 2. C r1c4)
Xla Wt + Hsa.RAF1{L603P} LoF(Fig. 2D r1c4)
Xla Wt + Hsa.RAF1{S257L} GoF(Fig. 2. C r1c5)
Xla Wt + Hsa.RAF1{S257L} GoF(Fig. 2D r1c5)
Xla Wt + Hsa.RAF1{T543M}(Fig. 2A)
???attribute.lit??? ???displayArticles.show???
References [+] :
Aoki,
Recent advances in RASopathies.
2016, Pubmed
Aoki, Recent advances in RASopathies. 2016, Pubmed
Baccarini, Second nature: biological functions of the Raf-1 "kinase". 2005, Pubmed
Bentires-Alj, Stops along the RAS pathway in human genetic disease. 2006, Pubmed
Chen, Raf-1 promotes cell survival by antagonizing apoptosis signal-regulating kinase 1 through a MEK-ERK independent mechanism. 2001, Pubmed
Chong, Positive and negative regulation of Raf kinase activity and function by phosphorylation. 2001, Pubmed
Delaune, Neural induction in Xenopus requires early FGF signalling in addition to BMP inhibition. 2005, Pubmed , Xenbase
Desideri, Alike but Different: RAF Paralogs and Their Signaling Outputs. 2015, Pubmed
Dhandapany, RAF1 mutations in childhood-onset dilated cardiomyopathy. 2014, Pubmed
Dhillon, Regulation of Raf-1 activation and signalling by dephosphorylation. 2002, Pubmed
Diaz, Phosphorylation of Raf-1 serine 338-serine 339 is an essential regulatory event for Ras-dependent activation and biological signaling. 1997, Pubmed
Ding, Metabolic pathway analyses identify proline biosynthesis pathway as a promoter of liver tumorigenesis. 2020, Pubmed
Dougherty, Regulation of Raf-1 by direct feedback phosphorylation. 2005, Pubmed , Xenbase
Dumaz, Raf phosphorylation: one step forward and two steps back. 2005, Pubmed
Ehrenreiter, Raf-1 regulates Rho signaling and cell migration. 2005, Pubmed
Ferone, Mutant p63 causes defective expansion of ectodermal progenitor cells and impaired FGF signalling in AEC syndrome. 2012, Pubmed
Frémin, Functional Redundancy of ERK1 and ERK2 MAP Kinases during Development. 2015, Pubmed
Galabova-Kovacs, Essential role of B-Raf in ERK activation during extraembryonic development. 2006, Pubmed
Galabova-Kovacs, Essential role of B-Raf in oligodendrocyte maturation and myelination during postnatal central nervous system development. 2008, Pubmed
Giannotti, An autosomal recessive syndrome of cleft palate, cardiac defect, genital anomalies, and ectrodactyly (CCGE). 1995, Pubmed
Guion-Almeida, Cleft lip/palate, abnormal ears, ectrodactyly, congenital heart defect, and growth retardation: definition of the acro-cardio-facial syndrome. 2000, Pubmed
Hatzivassiliou, RAF inhibitors prime wild-type RAF to activate the MAPK pathway and enhance growth. 2010, Pubmed
Hindley, Extracellular signal regulated kinase (ERK)/mitogen activated protein kinase (MAPK)-independent functions of Raf kinases. 2002, Pubmed
Hudson, Confirmation of 6q21-6q22.1 deletion in acro-cardio-facial syndrome and further delineation of this contiguous gene deletion syndrome. 2014, Pubmed
Jaffré, Inducible Pluripotent Stem Cell-Derived Cardiomyocytes Reveal Aberrant Extracellular Regulated Kinase 5 and Mitogen-Activated Protein Kinase Kinase 1/2 Signaling Concomitantly Promote Hypertrophic Cardiomyopathy in RAF1-Associated Noonan Syndrome. 2019, Pubmed
Jones, SHOC2 phosphatase-dependent RAF dimerization mediates resistance to MEK inhibition in RAS-mutant cancers. 2019, Pubmed
Kariminejad, Clinical variability in acro-cardio-facial-syndrome. 2008, Pubmed
Leicht, Raf kinases: function, regulation and role in human cancer. 2007, Pubmed
MacNicol, Raf-1 kinase is essential for early Xenopus development and mediates the induction of mesoderm by FGF. 1993, Pubmed , Xenbase
Mariani, Ectoderm-mesoderm crosstalk in the embryonic limb: The role of fibroblast growth factor signaling. 2017, Pubmed
Mariani, Genetic evidence that FGFs have an instructive role in limb proximal-distal patterning. 2008, Pubmed
Matallanas, Raf family kinases: old dogs have learned new tricks. 2011, Pubmed
Mills, p63 is a p53 homologue required for limb and epidermal morphogenesis. 1999, Pubmed
Mingarelli, A new observation of acro-cardio-facial syndrome substantiates interindividual clinical variability. 2005, Pubmed
Motta, SPRED2 loss-of-function causes a recessive Noonan syndrome-like phenotype. 2021, Pubmed
Noble, CRAF autophosphorylation of serine 621 is required to prevent its proteasome-mediated degradation. 2008, Pubmed
O'Neill, Role of the kinase MST2 in suppression of apoptosis by the proto-oncogene product Raf-1. 2004, Pubmed
Paquet, Efficient introduction of specific homozygous and heterozygous mutations using CRISPR/Cas9. 2016, Pubmed
Pera, Neural and head induction by insulin-like growth factor signals. 2001, Pubmed , Xenbase
Pritchard, Post-natal lethality and neurological and gastrointestinal defects in mice with targeted disruption of the A-Raf protein kinase gene. 1996, Pubmed
Ran, Double nicking by RNA-guided CRISPR Cas9 for enhanced genome editing specificity. 2013, Pubmed
Rauen, The RASopathies. 2013, Pubmed
Reversade, Mutations in PYCR1 cause cutis laxa with progeroid features. 2009, Pubmed , Xenbase
Richieri-Costa, Tibial hemimelia-cleft lip/palate in a Brazilian child born to consanguineous parents. 1987, Pubmed
Romano, Proapoptotic kinase MST2 coordinates signaling crosstalk between RASSF1A, Raf-1, and Akt. 2010, Pubmed
Rouleau, TAp63 is important for cardiac differentiation of embryonic stem cells and heart development. 2011, Pubmed
Sivasli, Acro-cardio-facial syndrome associated with neuroepithelial cyst: a case report. 2007, Pubmed
Tajan, The RASopathy Family: Consequences of Germline Activation of the RAS/MAPK Pathway. 2018, Pubmed
Tanpaiboon, Expanding the phenotypic spectrum of acro-cardio-facial syndrome (ACFS): Exclusion of P63 mutation. 2009, Pubmed
Toschi, Acro-cardio-facial syndrome: a microdeletion syndrome? 2012, Pubmed
Umbhauer, Mesoderm induction in Xenopus caused by activation of MAP kinase. 1995, Pubmed , Xenbase
Wojnowski, Endothelial apoptosis in Braf-deficient mice. 1997, Pubmed
Wojnowski, Craf-1 protein kinase is essential for mouse development. 1998, Pubmed
Wu, Increased BRAF heterodimerization is the common pathogenic mechanism for noonan syndrome-associated RAF1 mutants. 2012, Pubmed
Xiang, Is Hydrogen Peroxide a Suitable Apoptosis Inducer for All Cell Types? 2016, Pubmed
Yamaguchi, Cardiac-specific disruption of the c-raf-1 gene induces cardiac dysfunction and apoptosis. 2004, Pubmed
Yang, p63 is essential for regenerative proliferation in limb, craniofacial and epithelial development. 1999, Pubmed
Youngworth, A Premature Stop Codon in RAF1 Is the Priority Candidate Causative Mutation of the Inherited Chicken Wingless-2 Developmental Syndrome. 2019, Pubmed
Yu, FGF signaling regulates mesenchymal differentiation and skeletal patterning along the limb bud proximodistal axis. 2008, Pubmed
