|
FIGURE 1. Expression of evi5 during limb and tail regeneration in Xenopus and axolotl. (A) Detection of evi5 mRNA in NF stage 52 tadpole hindlimb by whole mount in situ hybridization (WISH). (B) Detection of evi5 mRNA in stage 52 tadpole hindlimb at 3,5,7 and 10 days post amputation (dpa). (C) Sagittal section of 3 and 7 dpa WISH specimens showing evi5 expression in wound epithelium and blastema region of regenerating Xenopus tadpole hindlimb. (D) RT-PCR analysis of evi5 in the NF stage 52 tadpole limb, froglet forelimb and tadpole tail. (E) WISH analysis of evi5 mRNA expression during Xenopus tadpole tail regeneration. (F) RT-PCR analysis of Evi5 in the regenerating axolotl limb and tail. Scale bars represent 500 m in (AB,E) and 3 dpa specimen in (C), 50 m in 7 dpa specimen shown in (C). Data shown in (D,F) are mean with standard derivations, from 3 independent experiments, all with significant differences (p <0.05) analyzed with one-way ANOVA test. |
|
FIGURE 2. Effect of evi5 Mo on limb development of Xenopus. (A) Design of evi5 Mo against Xenopus evi5 (xl evi5) and axolotl Evi5 (am Evi5). Open reading frame indicated in red, targeted region of evi5 Mo shown in yellow. (B) Detection of Evi5 protein by Western blotting, in Xenopus and axolotl limb stump after injection and electroporation of evi5 Mo. Anti-Evi5 (ab 70790) was used for Evi5 protein. Beta-Actin used as loading control. (CH) Knockdown of Evi5 expression during limb development. The Mo-injected limbs (CE) showed significant developmental delay compared with the control group (FH), and developmental abnormalities were observed at late developmental stages (white brackets indicate the length of the zeugopods). (I,J) Skeletal staining of hindlimbs at late developmental stages, with red indicating bone tissue and blue indicating cartilage tissue. Black brackets indicate zeugopods. Scale bars represent 500 m in (C,D,F,G) and 1 mm in (E,H) and (I,J). |
|
FIGURE 3. Xenopus tadpole limb regeneration after Evi5 knockdown. (AI) Stage 5253 tadpole hindlimbs at 0, 3 and 7 dpa, after injection/electroporation of evi5 Mo (AC), GFP DNA (DF), or evi5 mRNA + evi5 Mo (GI). Fluorescent images (insets) indicate site of injected materials. Bright field insets show enlarged views of the limb stump. Black * indicates the epithelium layer formed in evi5 Mo-injected tadpole limbs. White arrowheads indicate amputation levels. Scale bar: 0.5 mm. (J,K) HE staining of the evi5 Mo and GFP-injected 3 dpa limb regenerates, showing that blastema formation was defective in evi5 Mo-injected tadpole limb. Scale bar represents 0.2 mm. (L) Stacking graph of non-regenerative, partial regenerative and full regenerative tadpole limbs. |
|
FIGURE 4. Proliferation and apoptosis of Xenopus tadpole limb blastema after Evi5 knockdown. (A) Immunofluorescence staining of PCNA (red) in evi5 Mo-injected NF stage 52 tadpole hind limbs at 3 dpa. Nuclei were counterstained with DAPI, shown in blue. (B) Quantitative analysis of PCNA-positive cells in the limb stump mesenchyme, distal to the level marked by white arrowheads. ** indicates significant difference, p <0.01, n = 3, t-test. (C) Immunofluorescence staining of active Caspase3 (aCaspase3, shown in red) in evi5 Mo-injected NF stage 52 tadpole hind limbs at 3 dpa. (D) Quantitative analysis of aCaspase3-positive cells in the limb stump distal to the level marked by white arrowheads. ** indicates significant difference, p <0.01, n = 3, t-test. Scale bars represent 100 m. |
|
FIGURE 5. Tail regeneration in Xenopus tadpoles after evi5 Mo injection. (AB) Regenerating tadpole tail at 3 and 7 dpa in a control tadpole. (CD) Regeneration of the Mo-injected tail was delayed compared to controls. * marks the tail blastema region lacking pigment cells. (EF) Co-injection of evi5 Mo and evi5 mRNA partially rescued the inhibitory effect of evi5 Mo on tail regeneration. (A,C,E) High magnification images of tadpole tails at 3 dpa. Fluorescence signal in inset (C) indicates the delivery of Mo. Scale bars represent 500 m in (A,C,E), 200 m in (A,C,E), and 1 mm in (B,D,F). |
|
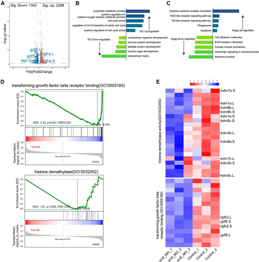
FIGURE 6. RNA-seq analysis of evi5 Mo-injected Xenopus tadpole limbs at 3 dpa. (A) Volcano plot showing differential genes after Evi5 knockdown, with significant down-regulation markers in blue, significant up-regulation markers in red, and no significant difference markers in gray (B) GO enrichment analysis of the biological processes enriched by up- and down-regulated genes, histogram representation - Log10 (p value). (C) KEGG pathway enrichment analysis of pathways enriched by up- and down-regulated genes, histogram representation - Log10 (p value). (D) Gene set enrichment analysis (GSEA) of genes enrichment in histone demethylase activity and transforming growth factor beta receptor binding gene ontology. (E) Heatmap analysis of gene set for GSEA. |
|
FIGURE 7. kdm6b and kdm7a in Xenopus tadpole hindlimb development and regeneration. (AF) Expression of kdm6b (A,C,E) and kdm7a (B,D,F) in NF stage 52 (A,B) and stage 54 (C,D) Xenopus tadpole hindlimb, and 3 dpa limb regenerates (amputated at stage 52) (E,F). (GO) Representative images of tadpole hindlimbs at 3 dpa (G,J,M), 5 dpa (H,K,N), 7 dpa (I,L,O) after injection/electroporation of kdm6b Mo (GI), kdm7a Mo (JL) or control Mo (MO). Images of tadpole limbs shown with dorsal up, anterior to the left. Scale bars represent 0.2 mm. |
|
Figure S1. Sequence comparison of Evi5. Comparison of human, mouse, axolotl and Xenopus Evi5 protein sequence. |
|
Figure S2. Effect of evi5 Mo on embryonic development of Xenopus. (A-E) Knockdown of Evi5 expression during embryonic development, resulting in a smaller eye on the injected side (C) and even an eyeless phenotype (D). Co-injection of evi5 Mo with evi5 mRNA partially rescues the abnormal eye development (B). Injection of evi5 Mo also causes body axis bending (E). (F, G) HE staining of wild-type tadpoles (F) and Moinjected tadpoles (G). (H, I) Statistics of body axis bending phenotype and small eye phenotype in each
injection group. Scale bars represent 1 mm in (E), 500 m in (A-D), and 200 m in (F, G) |
|
Figure S3. Injection and electroporation method. (A) Injection of Mo into the hind limb of NF stage 52 tadpoles using a pulled glass micropipette. (B) Tweezer-style electrodes placed on both sides of the limb for electroporation. (C) Fluorescence detection after electroporation. |
|
Figure S4. Skeletal preparation of Evi5 knockdown tadpoles. Shown are examples of skeletal staining of the hindlimbs of Xenopus froglets, 1 month after Evi5 knockdown at NF stage 52/53. While hindlimbs injected and electroporated with Control Mo regenerate 3-4 digits, hindlimbs with Evi5 knockdown regenerate fewer digits, forming 0 to 2 digits. Stage 52/53 tadpole hindlimbs were amputated through the knee level. |
|
Figure S5. Proliferation of Xenopus tadpole limb blastema cells after evi5 knockdown. (A) Micrographs of Xenopus blastema cells, after EdU incorporation detection. Mo was indicated by red fluorescence. EdU shown in green. Nuclei were counterstained with DAPI, shown in blue. Scale bar represents 200 m. (B) EdUpositive cells/Mo-transfected cells. ** indicates significant difference, **p<0.01, n=6, t-test. |
|
Figure S6. Axolotl tail regeneration after Evi5 knockdown. (A-C) Axolotl tail regeneration was inhibited by evi5 Mo-injection. (D-F) Axolotl tail regeneration occurred normally in controls. White arrowheads indicate amputation level. Scale bar: 1mm. |
|
Figure S7. Overexpression of evi5 in transgenic tadpoles and post-metamorphic froglets. (A-D) Continuous induction of evi5 expression in transgenic tadpoles of NF stage 58 and observation of hind limb regeneration showed that systemic evi5 overexpression did not promote regeneration. (E-H) Overexpression of evi5 in postmetamorphic froglets did not facilitate limb regeneration. Scale bar: 500 μm. |
|
Figure S8. Overexpression of evi5 in the hind limbs of NF stage 54-55 tadpoles. (A-H) Injection of the evi5-2A plasmid into the hind limbs of tadpoles at NF stage 54-55 showed that evi5 overexpression promoted tissue growth but not enough to induce regeneration. (I) The area of the regenerated blastema was measured and analyzed for significance by t-test. Scale bar: 500 m. * indicates p < 0.05 and ** indicates p < 0.01. |
|
Figure S9. Effect of evi5 Mo on wound healing in the Xenopus skin punch model. (A-H) Skin punches performed in the hindlimb of the Xenopus froglets. (I, J) HE staining of the control and Mo groups at day 10. (I, J) Enlargements of the squared areas in (I) and (J), respectively. (K) Measurement of the area of punch. (L) Counting of the number of pigment cells in wounds. Scale bars represent 500 m in (A-H), 200 m in (I) and (J), and 50 m in (I) and (J). * indicates p < 0.05. One-way ANOVA, and multiple between-group t-test.Skin punches were performed with a 1 mm diameter biopsy punch (Acuderm Inc., USA). |
|
evi5 (ecotropic viral integration site 5) gene expression in X. laevis embryo, NF stage 52 hindlimb. |
|
kdm6b (lysine (K)-specific demethylase 6B) gene expression in X. laevis embryo, NF stage 52 hindlimb bud and NF stage 54 hindlimb. |
|
kdm7a (ysine (K)-specific demethylase 7A) gene expression in X. laevis embryo, NF stage 52 hindlimb bud and NF stage 54 hindlimb. |