XB-ART-59641
J Biol Chem
2023 Mar 01;2993:102914. doi: 10.1016/j.jbc.2023.102914.
Show Gene links
Show Anatomy links
Extracellular intersubunit interactions modulate epithelial Na+ channel gating.
Zhang L, Wang X, Chen J, Sheng S, Kleyman TR.
???displayArticle.abstract???
Epithelial Na+ channels (ENaCs) and related channels have large extracellular domains where specific factors interact and induce conformational changes, leading to altered channel activity. However, extracellular structural transitions associated with changes in ENaC activity are not well defined. Using crosslinking and two-electrode voltage clamp in Xenopus oocytes, we identified several pairs of functional intersubunit contacts where mouse ENaC activity was modulated by inducing or breaking a disulfide bond between introduced Cys residues. Specifically, crosslinking E499C in the β-subunit palm domain and N510C in the α-subunit palm domain activated ENaC, whereas crosslinking βE499C with αQ441C in the α-subunit thumb domain inhibited ENaC. We determined that bridging βE499C to αN510C or αQ441C altered the Na+ self-inhibition response via distinct mechanisms. Similar to bridging βE499C and αQ441C, we found that crosslinking palm domain αE557C with thumb domain γQ398C strongly inhibited ENaC activity. In conclusion, we propose that certain residues at specific subunit interfaces form microswitches that convey a conformational wave during ENaC gating and its regulation.
???displayArticle.pubmedLink??? 36649907
???displayArticle.pmcLink??? PMC9975279
???displayArticle.link??? J Biol Chem
???displayArticle.grants??? [+]
Species referenced: Xenopus laevis
Genes referenced: asic1
GO keywords: sodium channel activity
???attribute.lit??? ???displayArticles.show???
|
|
Figure 1. Acidic residues of the β11–β12 linkers reside at subunit interfaces. A and B, locations of the acidic residues of the β11–β12 linkers in the mouse ENaC structural model. The trimeric model was previously built (41) and displayed by PyMol 2.4 (78). α, β, and γ subunits are showed in red, blue, and green, respectively. Side chains of αE557, βE499, and γD516 are presented as spheres. A, side view. B, top view. C, βE499 and its adjacent residues in the α subunit. The displayed area corresponds to the square in A. Side chains of the labeled residues are presented as sticks with carbon in cyan, oxygen in red, and nitrogen in blue. Distances between two residues were measured as the minimal distance between nonhydrogen atoms of the side chains of the two residues using PyMol. The three α subunit residues are the closest polar residues to βE499. D, sequence alignments of the α, β, and γ subunits of human (h), mouse (m), rat (r) ENaC, and chicken (c) ASIC1a. Numbers in the parenthesis represent the first residues of the amino acid sequence. Acidic residues of interest within the β11–β12 linker are framed in red rectangle. Among them, αE557, βE499, and γD516 of mouse ENaC are shown in red, blue, and green. ASIC1a, acid-sensing ion channel 1; ENaC, epithelial Na+ channel. |
|
|
Figure 2. Effects of MTS on Cys-substituted mutant ENaCs. A and C, representative traces showing the effect of MTSES or MTSET on αE557Cβγ (red), αβE499Cγ (blue), and αβγD516C (green) channels. Oocytes were clamped at −100 mV. After 2 mM MTSES perfusion (orange bar) or 1 mM MTSET perfusion (blue bar) and a 110 mM Na+ buffer (white bar) washout, 10 μM amiloride (green bar) was applied to determine the amiloride-sensitive current. Traces were superimposed by aligning the basal currents prior to MTSES or MTSET treatment and the currents after amiloride application. The time scale was the same, and the current scales were shown in vertical lines. B and D, scatter plots of IMTSES/I or IMTSET/I ratios presenting the responses of WT and mutant channels to the MTS reagents. I and IMTSES or IMTSET are amiloride-sensitive current before and after MTSES or MTSET perfusion. Bars are mean ± SD. Numbers in the parentheses are numbers of oocytes used in the experiment. One-way ANOVA and Dunnett post hoc test were conducted for variance analysis. ENaC, epithelial Na+ channel; MTSES, sodium (2-sulfonatoethyl) methanethiosulfonate; MTSET, [2-(trimethylammonium) ethyl] methanethiosulfonate bromide. |
|
|
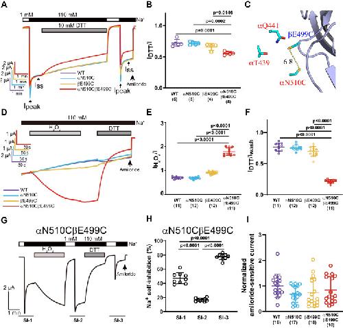
Figure 3. Crosslinking palm domain αN510C and βE499C activated ENaC. A, representative recordings from oocytes expressing WT (purple), αN510Cβγ (blue), αβE499Cγ (orange), and αN510CβE499Cγ (red) ENaCs showing the effects of DTT and Na+ self-inhibition responses before and after DTT. Na+ self-inhibition was examined by switching Na+ bath solution from 1 mM (white bar) to 110 mM (black bar). Ipeak and Iss represent the peak current after switching from low to high [Na+], and the steady-state current measured 40 s after Ipeak, respectively. 10 mM DTT (dark gray bar) was applied for 5 min. Amiloride (10 μM) was added to the bath as indicated by an arrow. Traces were superimposed by aligning the currents prior to DTT application. B, scatter plot of IDTT/I. I and IDTT were amiloride-sensitive current before and after DTT. Dot plots of WT, αN510Cβγ, αβE499Cγ, and αN510CβE499Cγ are presented in colors matching their traces. Bars are mean ± SD. Numbers in the parentheses are numbers of oocytes used in the experiment. C, a mouse ENaC model showing the relative position of βE499C and αN510C. Side chains of βE499C and αN510C were modeled by PyMol using the default rotamers. The distance was measured from sulfur to sulfur on the two Cys residues. Carbon, oxygen, nitrogen, and sulfur are shown in cyan, red, blue, and yellow, respectively. D, current traces from oocytes expressing WT, αN510Cβγ, αβE499Cγ, and αN510CβE499Cγ ENaCs are shown in colors consistent with A. H2O2 (0.045%, light gray bar) was applied in 110 mM Na+ bath solution for 3 min and washed out for 1 min before adding 10 mM DTT (dark gray bar) for 2 min and amiloride (10 μM, arrow). E, dot plots of IH2O2/I. I and IH2O2 were currents measured before and after 0.045% H2O2, respectively. F, dot plots of IDTT/Iwash. Iwash and IDTT were measured immediately prior to and at the end of DTT application. Bars are mean ± SD. G, representative trace presenting the change of Na+ self-inhibition responses before and after 0.045% H2O2 (3 min) and after 10 mM DTT (2 min) in an oocyte expressing αN510CβE499Cγ. H, dot plots of Na+ self-inhibition (%) measured prior to H2O2 (self-inhibition (SI)-1), after H2O2 (SI-2) and after DTT (SI-3) in G. Values were calculated using the formula: 100 × (Ipeak-Iss)/Ipeak. The p values were obtained using repeated-measures ANOVA and Tukey's post hoc test. I, normalized amiloride-sensitive currents represent basal channel activity prior to either DTT or H2O2 treatment. Data were from experiments as shown in A and D. Amiloride-sensitive currents from all oocytes of the same batch were normalized to the mean of the currents in oocytes expressing wildtype ENaCs. The amiloride-sensitive currents from the three batches of oocytes expressing wildtype channels were 1.9 ± 1.5 μA (n = 5), 5.6 ± 1.5 μA (n = 6), and 6.1 ± 1.8 μA (n = 5). Since data from two groups did not pass normality test, Kruskal–Wallis nonparametric test was used for statistical analysis. There was no significant difference among the four groups (p > 0.05). The p values in B, E, and F were from one-way ANOVA and Tukey's post hoc tests. ENaC, epithelial Na+ channel. |
|
|
Figure 4. Crosslinking thumb domain αQ441C and palm domain β11–β12 linker βE499C transitioned ENaC to a low-activity state with a blunted Na+ self-inhibition response. A, representative recording showing the effect of 10 mM DTT on WT, αQ441Cβγ, αβE499Cγ, and αQ441CβE499Cγ channels. Current traces of WT (purple), αQ441Cβγ (blue), αβE499Cγ (orange), and αQ441CβE499Cγ (red) are superimposed by aligning the currents prior to DTT application. About 10 mM DTT was applied for 5 min. Ipeak and Iss represent the peak current after switching from low to high [Na+] and the steady-state current measured 40 s after Ipeak, respectively. B, dot plots of the IDTT/I for WT and mutant channels. The IDTT and I were the currents measured 5 min after and immediately before DTT treatment, respectively. Data were from the experiments shown in A. WT, αQ441Cβγ, αβE499Cγ, and αQ441CβE499Cγ are presented in color consistent with their traces. C, dot plots of Na+ self-inhibition (%) of WT and mutant channels shown in colors matching traces in A. D, representative current recordings showing the effect of 0.045% H2O2 and 10 mM DTT on WT, αQ441Cβγ, αβE499Cγ, and αQ441CβE499Cγ channels. H2O2 was applied for 3 min, followed by 0.5 min wash out and then 5 min DTT treatment. E, dot plots of IH2O2/I. The IH2O2 and I were the currents measured after and immediately before H2O2 treatment, respectively. F, dot plots of IDTT/Iwash. The IDTT and Iwash were measured after and immediately before DTT application (i.e., after washout of H2O2), respectively. G, current trace showing the current changes responding to DTT (4 min), DTT washout (0.5 min), and H2O2 (3 min) in the same oocyte expressing αQ441CβE499Cγ. H, normalized amiloride-sensitive currents (n = 8) were the amiloride-sensitive currents measured immediately before DTT (I), after DTT (IDTT), after DTT washout (Iwash), and after H2O2 (IH2O2) that were divided by the mean of the current immediately before DTT. p Values were calculated by repeated-measures ANOVA and Tukey's post hoc test. In B, C, E, and F, bars are mean ± SD, with numbers of oocytes shown in the parentheses, and one-way ANOVA and Tukey's post hoc test were used to obtain p values. I, normalized amiloride-sensitive currents were amiloride-sensitive currents divided by mean of the amiloride-sensitive current in the same batch of oocytes expressing wildtype ENaC. Data were from two batches of oocytes in which the amiloride-sensitive currents in wildtype-expressing oocytes were 5.9 ± 0.6 μA (n = 27) and 4.7 ± 0.9 μA (n = 30). The p values were from Kruskal–Wallis nonparametric test with Dunn’s multiple comparisons test as data from three groups did not pass a normality test. The experiment was performed to compare expressed currents of the wildtype and mutant channels, and the data were not from experiments shown in A and D. J, mouse ENaC model showing the relative locations of βE499C and its adjacent αENaC residues. ENaC, epithelial Na+ channel. |
|
|
Figure 5. αN510CβF500Cγ and αN510CβM85Cγ channels did not respond to DTT and H2O2. A, a mouse ENaC model showing selected residues at the α/β subunit interface. Portion of βENaC is shown in blue. Only three αENaC side chains are shown for clarity. Carbons in βENaC side chains are shown in cyan, and carbons in αENaC side chains are shown in purple. Distances are the minimal distances measured between nonhydrogen side-chain atoms of the two residues. B, a mutant model showing βF500C and αN510C pair. C–F, current traces and summary data to probe if αN510C and βF500C could be crosslinked. G–J, current traces and summary data to probe if αN510C and βM85C could be crosslinked. C–J, presented as for Figures 3 and 4. In C and G, DTT was applied for 2 min. In E and I, H2O2 was applied for 3 min, after wash out for 1 min, DTT was applied for 2 min. The p value was from one-way ANOVA and Tukey’s post hoc analysis. H2O2, hydrogen peroxide. |
|
|
Figure 6. αT439CβE499Cγ and αβG86CE499Cγ channels did not respond to DTT and H2O2. A, a mouse ENaC model, similar to Figure 4J, highlighting βE499C and αT439C, the target of crosslinking in this figure. B, a similar model to A, showing the relative locations of βE499C and βG86C. C–F, current traces and summary data to probe if βE499C and αT439C could be crosslinked. G–J, current traces and summary data to probe if βE499C and βM85C could be crosslinked. All C–J panels are presented as for Figures 3 and 4. In C and G, DTT was applied for 2 min. In E and I, H2O2 was applied for 3 min, after wash out for 1 min, DTT was applied for 2 min. The p values were from one-way ANOVA and Tukey’s post hoc analysis. ENaC, epithelial Na+ channel; H2O2, hydrogen peroxide. |
|
|
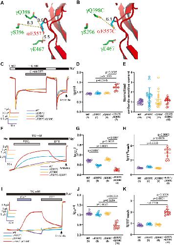
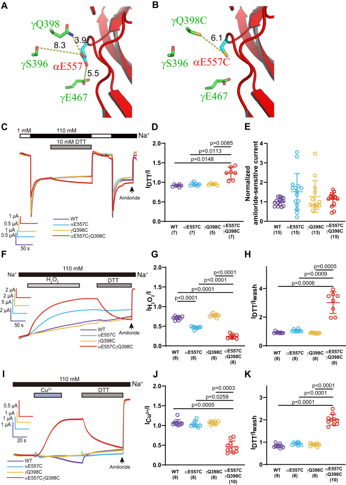
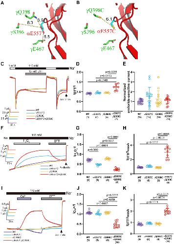
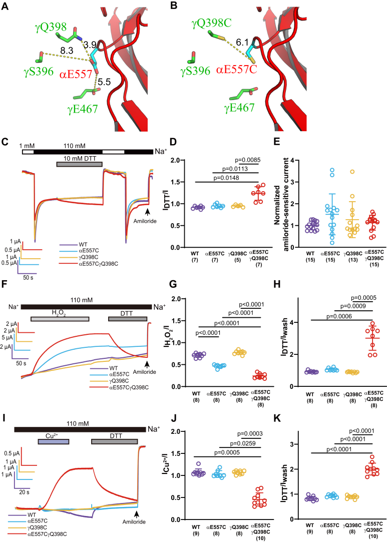
Figure 7. Crosslinking αE557C and γQ398C favors low channel activity. A, a mouse ENaC model showing αE557 (side chain carbon in cyan) of β11–β12 linker and its adjacent γ subunit residues (side chain carbon in green) at the α/γ subunit interface. The shortest distances (Å) between two residues, measured using PyMol, are shown as yellow dotted lines. B, a similar model to A showing the relative position and distance of αE557C and γQ398C. C, representative recordings showing the effect of 10 mM DTT (2 min) on WT (purple), αE557Cβγ (blue), αβγQ398C (orange), and αE557CβγQ398C (red) channels. D, dot plots of IDTT/I from experiments shown in C. E, normalized amiloride-sensitive currents representing basal channel activity prior to either DTT or H2O2 treatment as shown in C and F. Amiloride-sensitive currents from all oocytes of the same batch were normalized to the mean current in oocytes of the same batch expressing wildtype ENaC. The amiloride-sensitive currents from the four batches of oocytes expressing wildtype channels were 4.1 ± 0.9 μA (n = 3), 1.2 ± 0.2 μA (n = 4), 2.6 ± 0.6 μA (n = 3), and 8.2 ± 1.7 μA (n = 5). Since data from one group did not pass normality test, Kruskal–Wallis nonparametric test was used for statistical analysis. There was no significant difference among the four groups (p > 0.05). F, representative recordings showing the effect of 0.045% H2O2 on WT, αE557Cβγ, αβγQ398C, and αE557CβγQ398C channels. H2O2 was applied for 3 min, after wash out for 1 min, DTT was applied for 2 min. G and H, dot plots presenting IH2O2/I and IDTT/Iwash that show the effect of H2O2 and the subsequent effect of DTT on WT and mutant channels. I, representative recordings showing the effects of 1 μM Cu2+ on WT, αE557Cβγ, αβγQ398C, and αE557CβγQ398C channels. Oocytes were perfused with 1 μM Cu2+ (blue gray bar) for 40 s to induce a disulfide crosslink, followed by 10 mM DTT for 1 min. J and K, dot plots of ICu2+/I and IDTT/Iwash. Amiloride-sensitive currents were measured before (I) and after Cu2+ (ICu2+), after Cu2+ washout (Iwash), and after DTT (IDTT). Bars are mean ± SD. Numbers in the parentheses are numbers of oocytes used in the experiment. p Values were calculated via one-way ANOVA and Tukey’s post hoc test. ENaC, epithelial Na+ channel; H2O2, hydrogen peroxide. |
|
|
Figure 8. Proposed mechanisms for the opposite effect of crosslinking βE499C to αN510C and αQ441C. A, an illustration showing a proposed mechanism underlying ENaC activation by crosslinking βE499C and αN510C. For clarity, only α and β ENaC subunits are shown in light pink and light blue, respectively. Individual extracellular domains of α subunit are depicted. The β10 strand and α4 helix of αENaC, together with β11 strand, β11–β12 linker, and β12 strand of βENaC are also shown. Side chains of the α and β residues are displayed as sticks. Purple arrows indicate potential movement of transmembrane (TM) domains and the lower thumb in response to βE499C and αN510C crosslinking. We propose that crosslinking βE499C and αN510C strengths interaction between the two palm domain residues and weakens the interaction between βE499 and thumb domain αQ441. As a result, the α-subunit lower thumb domain swings away from the α/β interface, favoring an open state TM conformation. B, a model showing a possible mechanism behind ENaC inhibition by crosslinking βE499C and αQ441C. We propose that crosslinking palm domain βE499C and thumb domain αQ441C strengths the interaction between the two residues and enhances contacts between the α thumb domain and β palm domain. This crosslink swings the α subunit lower thumb toward the α/β interface, favoring a closed TM conformation. ENaC, epithelial Na+ channel. |
|
|
Figure 1. Acidic residues of the β11–β12 linkers reside at subunit interfaces.A and B, locations of the acidic residues of the β11–β12 linkers in the mouse ENaC structural model. The trimeric model was previously built (41) and displayed by PyMol 2.4 (78). α, β, and γ subunits are showed in red, blue, and green, respectively. Side chains of αE557, βE499, and γD516 are presented as spheres. A, side view. B, top view. C, βE499 and its adjacent residues in the α subunit. The displayed area corresponds to the square in A. Side chains of the labeled residues are presented as sticks with carbon in cyan, oxygen in red, and nitrogen in blue. Distances between two residues were measured as the minimal distance between nonhydrogen atoms of the side chains of the two residues using PyMol. The three α subunit residues are the closest polar residues to βE499. D, sequence alignments of the α, β, and γ subunits of human (h), mouse (m), rat (r) ENaC, and chicken (c) ASIC1a. Numbers in the parenthesis represent the first residues of the amino acid sequence. Acidic residues of interest within the β11–β12 linker are framed in red rectangle. Among them, αE557, βE499, and γD516 of mouse ENaC are shown in red, blue, and green. ASIC1a, acid-sensing ion channel 1; ENaC, epithelial Na+ channel. |
|
|
Figure 2. Effects of MTS on Cys-substituted mutant ENaCs.A and C, representative traces showing the effect of MTSES or MTSET on αE557Cβγ (red), αβE499Cγ (blue), and αβγD516C (green) channels. Oocytes were clamped at −100 mV. After 2 mM MTSES perfusion (orange bar) or 1 mM MTSET perfusion (blue bar) and a 110 mM Na+ buffer (white bar) washout, 10 μM amiloride (green bar) was applied to determine the amiloride-sensitive current. Traces were superimposed by aligning the basal currents prior to MTSES or MTSET treatment and the currents after amiloride application. The time scale was the same, and the current scales were shown in vertical lines. B and D, scatter plots of IMTSES/I or IMTSET/I ratios presenting the responses of WT and mutant channels to the MTS reagents. I and IMTSES or IMTSET are amiloride-sensitive current before and after MTSES or MTSET perfusion. Bars are mean ± SD. Numbers in the parentheses are numbers of oocytes used in the experiment. One-way ANOVA and Dunnett post hoc test were conducted for variance analysis. ENaC, epithelial Na+ channel; MTSES, sodium (2-sulfonatoethyl) methanethiosulfonate; MTSET, [2-(trimethylammonium) ethyl] methanethiosulfonate bromide. |
|
|
Figure 3. Crosslinking palm domain αN510C and βE499C activated ENaC.A, representative recordings from oocytes expressing WT (purple), αN510Cβγ (blue), αβE499Cγ (orange), and αN510CβE499Cγ (red) ENaCs showing the effects of DTT and Na+ self-inhibition responses before and after DTT. Na+ self-inhibition was examined by switching Na+ bath solution from 1 mM (white bar) to 110 mM (black bar). Ipeak and Iss represent the peak current after switching from low to high [Na+], and the steady-state current measured 40 s after Ipeak, respectively. 10 mM DTT (dark gray bar) was applied for 5 min. Amiloride (10 μM) was added to the bath as indicated by an arrow. Traces were superimposed by aligning the currents prior to DTT application. B, scatter plot of IDTT/I. I and IDTT were amiloride-sensitive current before and after DTT. Dot plots of WT, αN510Cβγ, αβE499Cγ, and αN510CβE499Cγ are presented in colors matching their traces. Bars are mean ± SD. Numbers in the parentheses are numbers of oocytes used in the experiment. C, a mouse ENaC model showing the relative position of βE499C and αN510C. Side chains of βE499C and αN510C were modeled by PyMol using the default rotamers. The distance was measured from sulfur to sulfur on the two Cys residues. Carbon, oxygen, nitrogen, and sulfur are shown in cyan, red, blue, and yellow, respectively. D, current traces from oocytes expressing WT, αN510Cβγ, αβE499Cγ, and αN510CβE499Cγ ENaCs are shown in colors consistent with A. H2O2 (0.045%, light gray bar) was applied in 110 mM Na+ bath solution for 3 min and washed out for 1 min before adding 10 mM DTT (dark gray bar) for 2 min and amiloride (10 μM, arrow). E, dot plots of IH2O2/I. I and IH2O2 were currents measured before and after 0.045% H2O2, respectively. F, dot plots of IDTT/Iwash. Iwash and IDTT were measured immediately prior to and at the end of DTT application. Bars are mean ± SD. G, representative trace presenting the change of Na+ self-inhibition responses before and after 0.045% H2O2 (3 min) and after 10 mM DTT (2 min) in an oocyte expressing αN510CβE499Cγ. H, dot plots of Na+ self-inhibition (%) measured prior to H2O2 (self-inhibition (SI)-1), after H2O2 (SI-2) and after DTT (SI-3) in G. Values were calculated using the formula: 100 × (Ipeak-Iss)/Ipeak. The p values were obtained using repeated-measures ANOVA and Tukey's post hoc test. I, normalized amiloride-sensitive currents represent basal channel activity prior to either DTT or H2O2 treatment. Data were from experiments as shown in A and D. Amiloride-sensitive currents from all oocytes of the same batch were normalized to the mean of the currents in oocytes expressing wildtype ENaCs. The amiloride-sensitive currents from the three batches of oocytes expressing wildtype channels were 1.9 ± 1.5 μA (n = 5), 5.6 ± 1.5 μA (n = 6), and 6.1 ± 1.8 μA (n = 5). Since data from two groups did not pass normality test, Kruskal–Wallis nonparametric test was used for statistical analysis. There was no significant difference among the four groups (p > 0.05). The p values in B, E, and F were from one-way ANOVA and Tukey's post hoc tests. ENaC, epithelial Na+ channel. |
|
|
Figure 4. Crosslinking thumb domain αQ441C and palm domain β11–β12 linker βE499C transitioned ENaC to a low-activity state with a blunted Na+self-inhibition response.A, representative recording showing the effect of 10 mM DTT on WT, αQ441Cβγ, αβE499Cγ, and αQ441CβE499Cγ channels. Current traces of WT (purple), αQ441Cβγ (blue), αβE499Cγ (orange), and αQ441CβE499Cγ (red) are superimposed by aligning the currents prior to DTT application. About 10 mM DTT was applied for 5 min. Ipeak and Iss represent the peak current after switching from low to high [Na+] and the steady-state current measured 40 s after Ipeak, respectively. B, dot plots of the IDTT/I for WT and mutant channels. The IDTT and I were the currents measured 5 min after and immediately before DTT treatment, respectively. Data were from the experiments shown in A. WT, αQ441Cβγ, αβE499Cγ, and αQ441CβE499Cγ are presented in color consistent with their traces. C, dot plots of Na+ self-inhibition (%) of WT and mutant channels shown in colors matching traces in A. D, representative current recordings showing the effect of 0.045% H2O2 and 10 mM DTT on WT, αQ441Cβγ, αβE499Cγ, and αQ441CβE499Cγ channels. H2O2 was applied for 3 min, followed by 0.5 min wash out and then 5 min DTT treatment. E, dot plots of IH2O2/I. The IH2O2 and I were the currents measured after and immediately before H2O2 treatment, respectively. F, dot plots of IDTT/Iwash. The IDTT and Iwash were measured after and immediately before DTT application (i.e., after washout of H2O2), respectively. G, current trace showing the current changes responding to DTT (4 min), DTT washout (0.5 min), and H2O2 (3 min) in the same oocyte expressing αQ441CβE499Cγ. H, normalized amiloride-sensitive currents (n = 8) were the amiloride-sensitive currents measured immediately before DTT (I), after DTT (IDTT), after DTT washout (Iwash), and after H2O2 (IH2O2) that were divided by the mean of the current immediately before DTT. p Values were calculated by repeated-measures ANOVA and Tukey's post hoc test. In B, C, E, and F, bars are mean ± SD, with numbers of oocytes shown in the parentheses, and one-way ANOVA and Tukey's post hoc test were used to obtain p values. I, normalized amiloride-sensitive currents were amiloride-sensitive currents divided by mean of the amiloride-sensitive current in the same batch of oocytes expressing wildtype ENaC. Data were from two batches of oocytes in which the amiloride-sensitive currents in wildtype-expressing oocytes were 5.9 ± 0.6 μA (n = 27) and 4.7 ± 0.9 μA (n = 30). The p values were from Kruskal–Wallis nonparametric test with Dunn’s multiple comparisons test as data from three groups did not pass a normality test. The experiment was performed to compare expressed currents of the wildtype and mutant channels, and the data were not from experiments shown in A and D. J, mouse ENaC model showing the relative locations of βE499C and its adjacent αENaC residues. ENaC, epithelial Na+ channel. |
|
|
Figure 5. αN510CβF500Cγ and αN510CβM85Cγ channels did not respond to DTT and H2O2.A, a mouse ENaC model showing selected residues at the α/β subunit interface. Portion of βENaC is shown in blue. Only three αENaC side chains are shown for clarity. Carbons in βENaC side chains are shown in cyan, and carbons in αENaC side chains are shown in purple. Distances are the minimal distances measured between nonhydrogen side-chain atoms of the two residues. B, a mutant model showing βF500C and αN510C pair. C–F, current traces and summary data to probe if αN510C and βF500C could be crosslinked. G–J, current traces and summary data to probe if αN510C and βM85C could be crosslinked. C–J, presented as for Figures 3 and 4. In C and G, DTT was applied for 2 min. In E and I, H2O2 was applied for 3 min, after wash out for 1 min, DTT was applied for 2 min. The p value was from one-way ANOVA and Tukey’s post hoc analysis. H2O2, hydrogen peroxide. |
|
|
Figure 6. αT439CβE499Cγ and αβG86CE499Cγ channels did not respond to DTT and H2O2.A, a mouse ENaC model, similar to Figure 4J, highlighting βE499C and αT439C, the target of crosslinking in this figure. B, a similar model to A, showing the relative locations of βE499C and βG86C. C–F, current traces and summary data to probe if βE499C and αT439C could be crosslinked. G–J, current traces and summary data to probe if βE499C and βM85C could be crosslinked. All C–J panels are presented as for Figures 3 and 4. In C and G, DTT was applied for 2 min. In E and I, H2O2 was applied for 3 min, after wash out for 1 min, DTT was applied for 2 min. The p values were from one-way ANOVA and Tukey’s post hoc analysis. ENaC, epithelial Na+ channel; H2O2, hydrogen peroxide. |
|
|
Figure 7. Crosslinking αE557C and γQ398C favors low channel activity.A, a mouse ENaC model showing αE557 (side chain carbon in cyan) of β11–β12 linker and its adjacent γ subunit residues (side chain carbon in green) at the α/γ subunit interface. The shortest distances (Å) between two residues, measured using PyMol, are shown as yellow dotted lines. B, a similar model to A showing the relative position and distance of αE557C and γQ398C. C, representative recordings showing the effect of 10 mM DTT (2 min) on WT (purple), αE557Cβγ (blue), αβγQ398C (orange), and αE557CβγQ398C (red) channels. D, dot plots of IDTT/I from experiments shown in C. E, normalized amiloride-sensitive currents representing basal channel activity prior to either DTT or H2O2 treatment as shown in C and F. Amiloride-sensitive currents from all oocytes of the same batch were normalized to the mean current in oocytes of the same batch expressing wildtype ENaC. The amiloride-sensitive currents from the four batches of oocytes expressing wildtype channels were 4.1 ± 0.9 μA (n = 3), 1.2 ± 0.2 μA (n = 4), 2.6 ± 0.6 μA (n = 3), and 8.2 ± 1.7 μA (n = 5). Since data from one group did not pass normality test, Kruskal–Wallis nonparametric test was used for statistical analysis. There was no significant difference among the four groups (p > 0.05). F, representative recordings showing the effect of 0.045% H2O2 on WT, αE557Cβγ, αβγQ398C, and αE557CβγQ398C channels. H2O2 was applied for 3 min, after wash out for 1 min, DTT was applied for 2 min. G and H, dot plots presenting IH2O2/I and IDTT/Iwash that show the effect of H2O2 and the subsequent effect of DTT on WT and mutant channels. I, representative recordings showing the effects of 1 μM Cu2+ on WT, αE557Cβγ, αβγQ398C, and αE557CβγQ398C channels. Oocytes were perfused with 1 μM Cu2+ (blue gray bar) for 40 s to induce a disulfide crosslink, followed by 10 mM DTT for 1 min. J and K, dot plots of ICu2+/I and IDTT/Iwash. Amiloride-sensitive currents were measured before (I) and after Cu2+ (ICu2+), after Cu2+ washout (Iwash), and after DTT (IDTT). Bars are mean ± SD. Numbers in the parentheses are numbers of oocytes used in the experiment. p Values were calculated via one-way ANOVA and Tukey’s post hoc test. ENaC, epithelial Na+ channel; H2O2, hydrogen peroxide. |
|
|
Figure 8. Proposed mechanisms for the opposite effect of crosslinking βE499C to αN510C and αQ441C.A, an illustration showing a proposed mechanism underlying ENaC activation by crosslinking βE499C and αN510C. For clarity, only α and β ENaC subunits are shown in light pink and light blue, respectively. Individual extracellular domains of α subunit are depicted. The β10 strand and α4 helix of αENaC, together with β11 strand, β11–β12 linker, and β12 strand of βENaC are also shown. Side chains of the α and β residues are displayed as sticks. Purple arrows indicate potential movement of transmembrane (TM) domains and the lower thumb in response to βE499C and αN510C crosslinking. We propose that crosslinking βE499C and αN510C strengths interaction between the two palm domain residues and weakens the interaction between βE499 and thumb domain αQ441. As a result, the α-subunit lower thumb domain swings away from the α/β interface, favoring an open state TM conformation. B, a model showing a possible mechanism behind ENaC inhibition by crosslinking βE499C and αQ441C. We propose that crosslinking palm domain βE499C and thumb domain αQ441C strengths the interaction between the two residues and enhances contacts between the α thumb domain and β palm domain. This crosslink swings the α subunit lower thumb toward the α/β interface, favoring a closed TM conformation. ENaC, epithelial Na+ channel. |
References [+] :
Adebamiro,
A segment of gamma ENaC mediates elastase activation of Na+ transport.
2007, Pubmed
Adebamiro, A segment of gamma ENaC mediates elastase activation of Na+ transport. 2007, Pubmed
Azad, Mutations in the amiloride-sensitive epithelial sodium channel in patients with cystic fibrosis-like disease. 2009, Pubmed , Xenbase
Baconguis, Structural plasticity and dynamic selectivity of acid-sensing ion channel-spider toxin complexes. 2012, Pubmed
Bruns, Epithelial Na+ channels are fully activated by furin- and prostasin-dependent release of an inhibitory peptide from the gamma-subunit. 2007, Pubmed , Xenbase
Caldwell, Neutrophil elastase activates near-silent epithelial Na+ channels and increases airway epithelial Na+ transport. 2005, Pubmed
Caldwell, Serine protease activation of near-silent epithelial Na+ channels. 2004, Pubmed
Carattino, The epithelial Na+ channel is inhibited by a peptide derived from proteolytic processing of its alpha subunit. 2006, Pubmed , Xenbase
Carattino, Epithelial Na+ channels are activated by laminar shear stress. 2004, Pubmed , Xenbase
Chen, Subunit composition of a DEG/ENaC mechanosensory channel of Caenorhabditis elegans. 2015, Pubmed , Xenbase
Chen, Deletion of α-subunit exon 11 of the epithelial Na+ channel reveals a regulatory module. 2014, Pubmed , Xenbase
Chen, Functional Roles of Clusters of Hydrophobic and Polar Residues in the Epithelial Na+ Channel Knuckle Domain. 2015, Pubmed
Chen, External Cu2+ inhibits human epithelial Na+ channels by binding at a subunit interface of extracellular domains. 2011, Pubmed , Xenbase
Chen, Probing the structural basis of Zn2+ regulation of the epithelial Na+ channel. 2012, Pubmed , Xenbase
Chen, Gain-of-function variant of the human epithelial sodium channel. 2013, Pubmed , Xenbase
Chraïbi, Na self inhibition of human epithelial Na channel: temperature dependence and effect of extracellular proteases. 2002, Pubmed , Xenbase
Collier, Extracellular protons regulate human ENaC by modulating Na+ self-inhibition. 2009, Pubmed , Xenbase
Collier, Extracellular chloride regulates the epithelial sodium channel. 2009, Pubmed , Xenbase
Collier, Identification of extracellular domain residues required for epithelial Na+ channel activation by acidic pH. 2012, Pubmed , Xenbase
Collier, Intersubunit conformational changes mediate epithelial sodium channel gating. 2014, Pubmed , Xenbase
Collier, Identification of epithelial Na+ channel (ENaC) intersubunit Cl- inhibitory residues suggests a trimeric alpha gamma beta channel architecture. 2011, Pubmed , Xenbase
Edelheit, Identification of the roles of conserved charged residues in the extracellular domain of an epithelial sodium channel (ENaC) subunit by alanine mutagenesis. 2011, Pubmed , Xenbase
Edelheit, Conserved charged residues at the surface and interface of epithelial sodium channel subunits--roles in cell surface expression and the sodium self-inhibition response. 2014, Pubmed , Xenbase
García-Santamarina, Reversible cysteine oxidation in hydrogen peroxide sensing and signal transduction. 2014, Pubmed
Goodman, MEC-2 regulates C. elegans DEG/ENaC channels needed for mechanosensation. 2002, Pubmed , Xenbase
Hanukoglu, ASIC and ENaC type sodium channels: conformational states and the structures of the ion selectivity filters. 2017, Pubmed
Horisberger, Epithelial sodium channel: a ligand-gated channel? 2004, Pubmed
Hughey, Epithelial sodium channels are activated by furin-dependent proteolysis. 2004, Pubmed , Xenbase
Jasti, Structure of acid-sensing ion channel 1 at 1.9 A resolution and low pH. 2007, Pubmed
Kashlan, Allosteric inhibition of the epithelial Na+ channel through peptide binding at peripheral finger and thumb domains. 2010, Pubmed , Xenbase
Kashlan, Inhibitory tract traps the epithelial Na+ channel in a low activity conformation. 2012, Pubmed
Kashlan, Na+ inhibits the epithelial Na+ channel by binding to a site in an extracellular acidic cleft. 2015, Pubmed , Xenbase
Kellenberger, International Union of Basic and Clinical Pharmacology. XCI. structure, function, and pharmacology of acid-sensing ion channels and the epithelial Na+ channel. 2015, Pubmed
Kellenberger, Mutations causing Liddle syndrome reduce sodium-dependent downregulation of the epithelial sodium channel in the Xenopus oocyte expression system. 1998, Pubmed , Xenbase
Kleyman, Epithelial Na+ Channel Regulation by Extracellular and Intracellular Factors. 2018, Pubmed
Kleyman, Regulating ENaC's gate. 2020, Pubmed
Linsdell, Metal bridges to probe membrane ion channel structure and function. 2015, Pubmed
Lo Conte, The redox biochemistry of protein sulfenylation and sulfinylation. 2013, Pubmed
Loudon, The renal channelopathies. 2014, Pubmed
Maarouf, Novel determinants of epithelial sodium channel gating within extracellular thumb domains. 2009, Pubmed , Xenbase
Molina, Cpt-cAMP activates human epithelial sodium channels via relieving self-inhibition. 2011, Pubmed , Xenbase
Mutchler, New insights regarding epithelial Na+ channel regulation and its role in the kidney, immune system and vasculature. 2019, Pubmed
Mutchler, Epithelial Sodium Channel and Salt-Sensitive Hypertension. 2021, Pubmed
Nie, 8-pCPT-cGMP stimulates alphabetagamma-ENaC activity in oocytes as an external ligand requiring specific nucleotide moieties. 2010, Pubmed , Xenbase
Noreng, Molecular principles of assembly, activation, and inhibition in epithelial sodium channel. 2020, Pubmed
Noreng, Structure of the human epithelial sodium channel by cryo-electron microscopy. 2018, Pubmed
Passero, Plasmin activates epithelial Na+ channels by cleaving the gamma subunit. 2008, Pubmed , Xenbase
Passero, TMPRSS4-dependent activation of the epithelial sodium channel requires cleavage of the γ-subunit distal to the furin cleavage site. 2012, Pubmed , Xenbase
Pearce, Regulation of distal tubule sodium transport: mechanisms and roles in homeostasis and pathophysiology. 2022, Pubmed
Pitzer, ENaC in Salt-Sensitive Hypertension: Kidney and Beyond. 2020, Pubmed
Rauh, A mutation of the epithelial sodium channel associated with atypical cystic fibrosis increases channel open probability and reduces Na+ self inhibition. 2010, Pubmed , Xenbase
Ray, Human epithelial Na+ channel missense variants identified in the GenSalt study alter channel activity. 2016, Pubmed , Xenbase
Rook, β11-12 linker isomerization governs acid-sensing ion channel desensitization and recovery. 2020, Pubmed
Rook, Mutation of a conserved glutamine residue does not abolish desensitization of acid-sensing ion channel 1. 2021, Pubmed
Roy, Molecular determinants of desensitization in an ENaC/degenerin channel. 2013, Pubmed
Satlin, Epithelial Na(+) channels are regulated by flow. 2001, Pubmed , Xenbase
Sheng, Thumb domains of the three epithelial Na+ channel subunits have distinct functions. 2018, Pubmed , Xenbase
Sheng, External nickel inhibits epithelial sodium channel by binding to histidine residues within the extracellular domains of alpha and gamma subunits and reducing channel open probability. 2002, Pubmed , Xenbase
Sheng, Extracellular Zn2+ activates epithelial Na+ channels by eliminating Na+ self-inhibition. 2004, Pubmed , Xenbase
Sheng, Functional role of extracellular loop cysteine residues of the epithelial Na+ channel in Na+ self-inhibition. 2007, Pubmed , Xenbase
Sheng, Furin cleavage activates the epithelial Na+ channel by relieving Na+ self-inhibition. 2006, Pubmed , Xenbase
Sheng, Extracellular histidine residues crucial for Na+ self-inhibition of epithelial Na+ channels. 2004, Pubmed , Xenbase
Shi, Extracellular finger domain modulates the response of the epithelial sodium channel to shear stress. 2012, Pubmed , Xenbase
Shi, Activation of the Caenorhabditis elegans Degenerin Channel by Shear Stress Requires the MEC-10 Subunit. 2016, Pubmed , Xenbase
Shi, Base of the thumb domain modulates epithelial sodium channel gating. 2011, Pubmed , Xenbase
Shi, Role of the wrist domain in the response of the epithelial sodium channel to external stimuli. 2012, Pubmed , Xenbase
Soundararajan, Role of epithelial sodium channels and their regulators in hypertension. 2010, Pubmed
Valinsky, Aldosterone and Ion Channels. 2019, Pubmed
Vallet, An epithelial serine protease activates the amiloride-sensitive sodium channel. 1997, Pubmed , Xenbase
Vullo, A molecular view of the function and pharmacology of acid-sensing ion channels. 2020, Pubmed
Wang, Analyses of epithelial Na+ channel variants reveal that an extracellular β-ball domain critically regulates ENaC gating. 2019, Pubmed , Xenbase
Warnock, Blood pressure and amiloride-sensitive sodium channels in vascular and renal cells. 2014, Pubmed
Winarski, Extracellular allosteric regulatory subdomain within the gamma subunit of the epithelial Na+ channel. 2010, Pubmed , Xenbase
Wu, A valve-like mechanism controls desensitization of functional mammalian isoforms of acid-sensing ion channels. 2019, Pubmed , Xenbase
Yoder, Gating mechanisms of acid-sensing ion channels. 2018, Pubmed
Yu, Effect of divalent heavy metals on epithelial Na+ channels in A6 cells. 2007, Pubmed , Xenbase
Zhang, Accessibility of ENaC extracellular domain central core residues. 2022, Pubmed
