Click here to close
Hello! We notice that you are using Internet Explorer, which is not supported by Xenbase and may cause the site to display incorrectly.
We suggest using a current version of Chrome,
FireFox, or Safari.
Int J Mol Sci
2023 Jan 10;242:. doi: 10.3390/ijms24021350.
Show Gene links
Show Anatomy links
Functional Characterization of a Spectrum of Novel Romano-Ward Syndrome KCNQ1 Variants.
Rinné S, Oertli A, Nagel C, Tomsits P, Jenewein T, Kääb S, Kauferstein S, Loewe A, Beckmann BM, Decher N.
???displayArticle.abstract???
The KCNQ1 gene encodes the α-subunit of the cardiac voltage-gated potassium (Kv) channel KCNQ1, also denoted as Kv7.1 or KvLQT1. The channel assembles with the ß-subunit KCNE1, also known as minK, to generate the slowly activating cardiac delayed rectifier current IKs, a key regulator of the heart rate dependent adaptation of the cardiac action potential duration (APD). Loss-of-function variants in KCNQ1 cause the congenital Long QT1 (LQT1) syndrome, characterized by delayed cardiac repolarization and a QT interval prolongation in the surface electrocardiogram (ECG). Autosomal dominant loss-of-function variants in KCNQ1 result in the LQT syndrome called Romano-Ward syndrome (RWS), while autosomal recessive variants affecting function, lead to Jervell and Lange-Nielsen syndrome (JLNS), associated with deafness. The aim of this study was the characterization of novel KCNQ1 variants identified in patients with RWS to widen the spectrum of known LQT1 variants, and improve the interpretation of the clinical relevance of variants in the KCNQ1 gene. We functionally characterized nine human KCNQ1 variants using the voltage-clamp technique in Xenopus laevis oocytes, from which we report seven novel variants. The functional data was taken as input to model surface ECGs, to subsequently compare the functional changes with the clinically observed QTc times, allowing a further interpretation of the severity of the different LQTS variants. We found that the electrophysiological properties of the variants correlate with the severity of the clinically diagnosed phenotype in most cases, however, not in all. Electrophysiological studies combined with in silico modelling approaches are valuable components for the interpretation of the pathogenicity of KCNQ1 variants, but assessing the clinical severity demands the consideration of other factors that are included, for example in the Schwartz score.
Figure 1. Localization of the identified KCNQ1 variants in the KCNQ1 channel and pedigrees of the respective LQT1 index patients. (A) Topology of the KCNQ1 channel α-subunit with the localization of the variants highlighted by colored circles. (B) Pedigree of the index patient 4764, harboring the KCNQ1 variant G119R; (C) of the index patient 2791, harboring the KCNQ1 variant delF166; (D) of the index patient 2795, with the KCNQ1 variant delG186_L187; (E) of the index patient 2780, harboring the KCNQ1 variant V254L; (F) of the index patient 5362, with the KCNQ1 variant L273V; (G) of the index patient 4622, harboring the KCNQ1 variant K421E; (H) of the index patient 4317, with the KCNQ1 variant G430fs*28 (the QTc time of the index patient is provided in parenthesis, since a QTc prolongation occurred only once and temporarily); (I) of the index patient 4602 with the KCNQ1 variant R539L; and (J) of the index patient 1393, with the KCNQ1 variant R591C. Index patients are marked by arrows. Filled symbols indicate patients and family members with a previous diagnosis of LQTS with or without symptoms. Squares and circles represent male and female subjects, respectively. In the top right of the symbol, genetic information is given: +/−, heterozygous variant carrier and −/−, no variant carrier; not available (n.a.). Below the symbols, QTc time is and information about certain symptomatic or further diseases are given. SCD, sudden cardiac death; bfc, battlefield casualty; DCM, dilated cardiomyopathy; aSCA, aborted sudden cardiac death; SCD, sudden cardiac death; and SIDS, sudden infant death syndrome. Symbols with a line mark through them are deceased subjects, and the age (y) and cause of death are indicated.
Figure 2. Protein sequence alignments illustrating the KCNQ1 variants in different orthologues. Partial amino acid alignments showing the mutated amino acids of the patients highlighted in gray. Below the sequences, conserved amino acids are marked with “*“and non-conserved amino acids are marked with “.”.
Figure 3. Electrophysiological properties of nine KCNQ1 variants. (A) Representative current traces of wild-type KCNQ1 and the KCNQ1 variants after heterologous expression in Xenopus laevis oocytes (14.5 ng cRNA/oocyte). Voltage was clamped to potentials ranging from −60 to +60 mV in 20 mV increments, with steps of 3 s durations (the voltage protocol is illustrated on the right). n.i., current trace of non-injected oocytes at a voltage step from −80 to +60 mV. (B) Current-voltage relationships of variants with significantly reduced current amplitudes compared to wild-type KCNQ1. Current-voltage relationships (I/V curves) were obtained by analyzing the current amplitude at the end of each voltage step, normalized to the current of wild-type KCNQ1 channels at +60 mV. Note that all data were normalized to the currents recorded for the wild-type channels at +60 mV of the respective recording day. (C) Current-voltage relationships of variants with significantly increased current amplitudes and variants without changes in the current amplitudes. (D) Current amplitudes analyzed at +40 mV (normalized to the amplitudes of wild-type KCNQ1 (WT)). All the data, including that of the wild-type recordings, were divided by the average current amplitude of the wild-type at +40 mV of the respective recording day. The current amplitude of non-injected oocytes at +40 mV was about 150 nA. Numbers of oocytes recorded are indicated within the bar graphs. Values are expressed as means ±S.E.M. Error bars represent S.E.M. values. Significance was assessed using two-tailed Student’s t-test. Asterisks indicate significance: ***, p < 0.001.
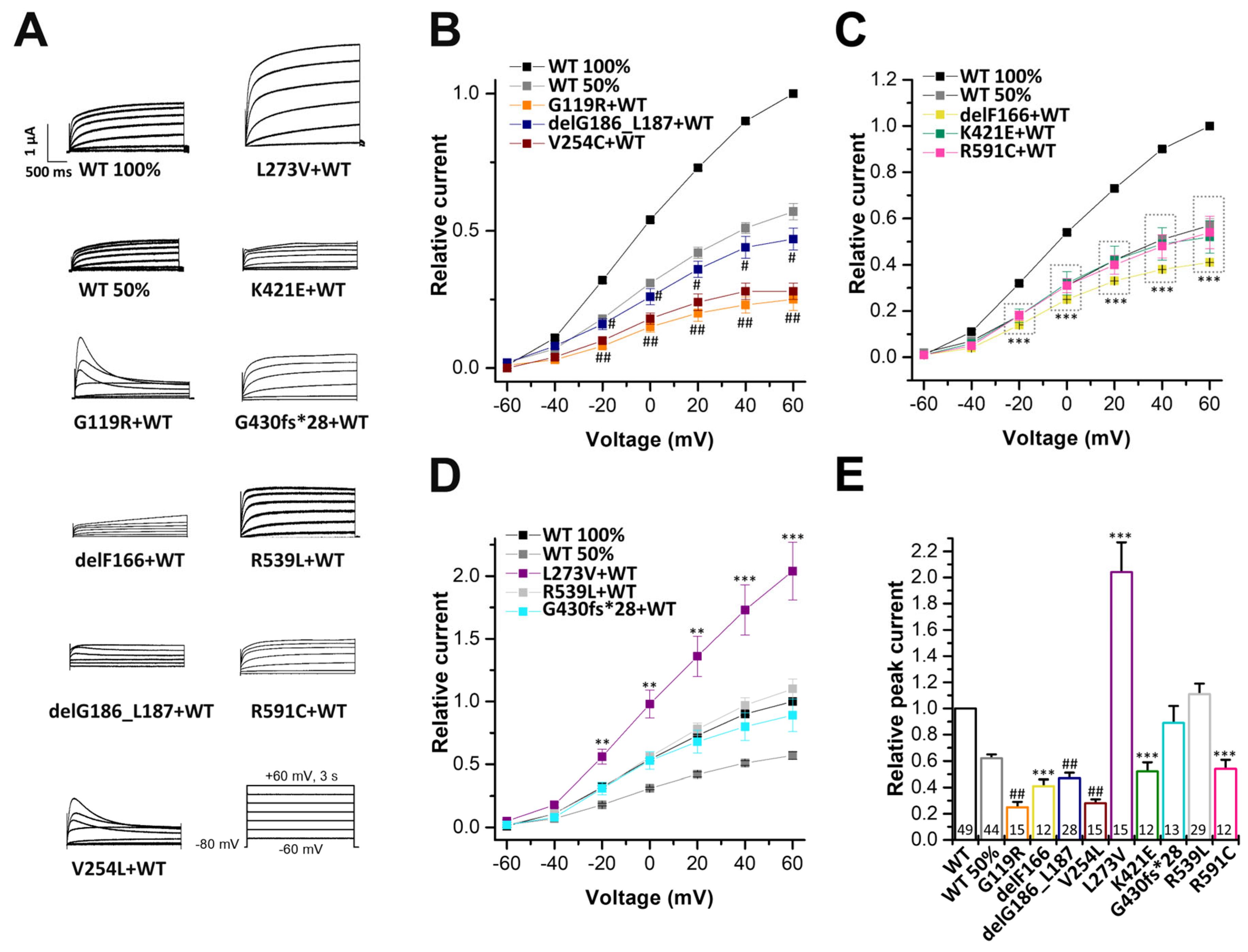
Figure 4. Electrophysiological characterization of the KCNQ1 variants co-expressed with wild-type KCNQ1 channels. (A) KCNQ1 wild-type (14.5 ng cRNA/oocyte, WT 100%), KCNQ1 wild-type (7.25 ng cRNA/oocyte, WT 50%) or KCNQ1 wild-type (7.25 ng cRNA), plus KCNQ1 mutant (7.25 ng/oocyte) were expressed in Xenopus laevis oocytes. In voltage-clamp recordings, voltage was stepped to potentials between −60 and +60 mv in 20 mV-steps lasting 3 s, starting from a holding potential of −80 mV (voltage protocol illustrated at the bottom). Representative current traces for wild-type KCNQ1 (WT 100%), KCNQ1 WT 50% or KCNQ1 WT co-expressed with the indicated variants are shown. (B) Current-voltage relationships obtained by plotting the current at the end of each voltage step, normalized to the current of KCNQ1 wild-type 100%. In order to obtain the current-voltage relationship (I/V curve), all wild-type recordings were normalized to the value at +60 mV. The data of all the other constructs were also divided by the average current amplitude of the wild-type, at +60 mV of the respective recording day. Illustrated are the dominant-negative variants with significantly reduced current amplitudes compared to KCNQ1 wild-type 50% (marked with # or ##), (C) KCNQ1 variants with significantly reduced current amplitudes compared to KCNQ1 WT 100% (marked with ***), and (D) KCNQ1 variants with unchanged current amplitudes or even significantly increased current amplitudes compared to KCNQ1 WT 100% (marked with ** or ***). (E) Current amplitudes analyzed at +40 mV and normalized to the currents of wild-type KCNQ1 channels. All the data, including that of the wild-type recordings, were divided by the average current amplitude of the wild-type at +40 mV of the respective recording day. Numbers of oocytes recorded are indicated within the bar graphs. Values are expressed as means ± S.E.M.. Error bars represent S.E.M. values. Significance was assessed using two-tailed Student’s t-test. Asterisks indicate significance compared to wild-type KCNQ1 100%: **, p < 0.01; ***, p < 0.001 or to KCNQ1 wild-type 50%: #, p < 0.05 or ##, and p < 0.01.
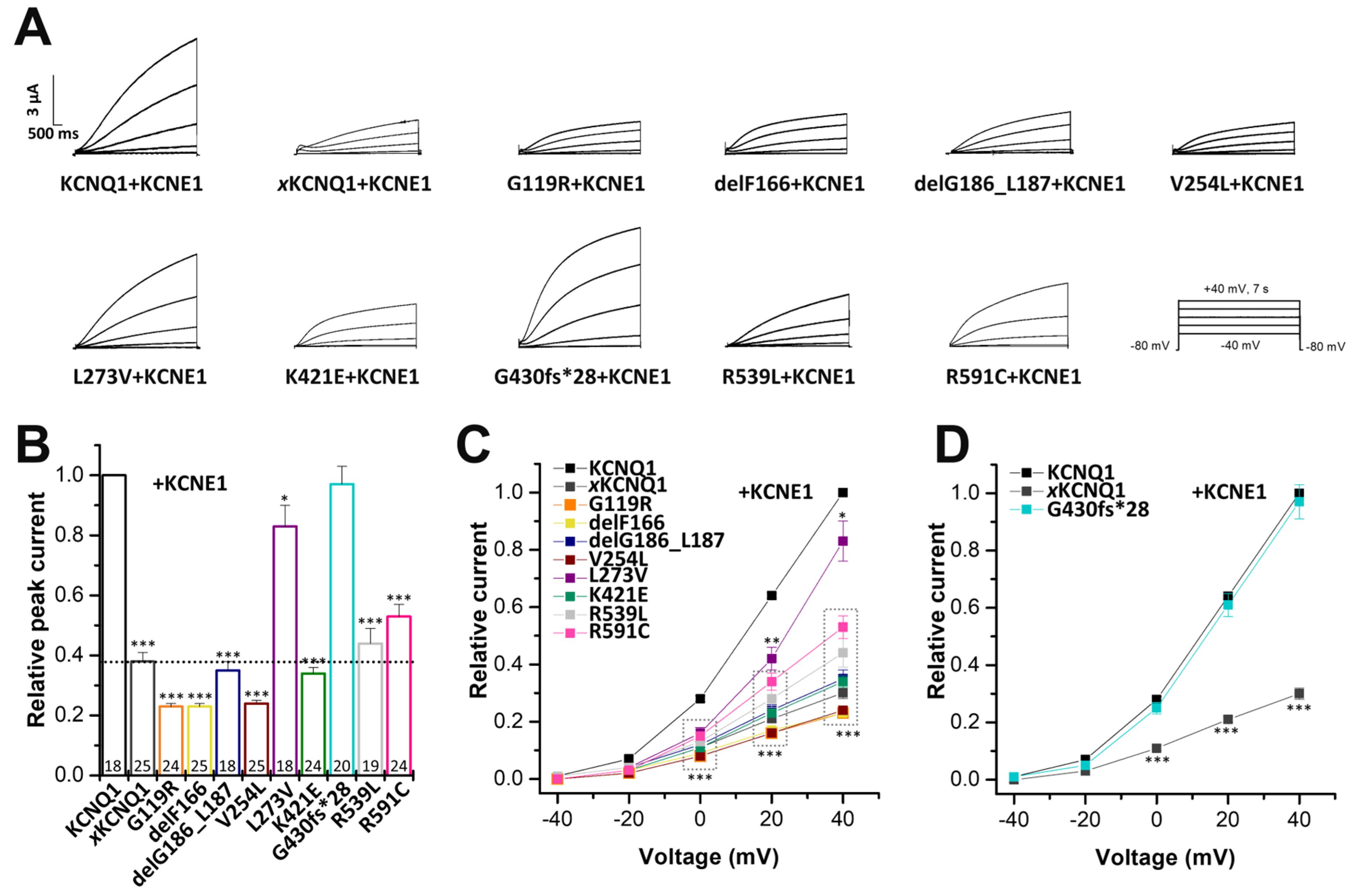
Figure 5. Electrophysiological properties of KCNQ1 variants co-expressed with KCNE1. (A) Xenopus laevis oocytes were injected with 81.2 ng wild-type KCNQ1 cRNA or the indicated mutant KCNQ1 cRNA, and all constructs were co-injected with 1 ng of KCNE1 cRNA. In addition, some oocytes were injected with 1 ng KCNE1 alone to quantify the amplitude of the endogenous xIKs. Voltage was stepped to potentials ranging from −40 to +40 mv in +20 mV steps lasting for 7 s, each starting from a holding potential of −80 mV. The voltage protocol is indicated on the right bottom corner. Representative current traces for wild-type KCNQ1 plus KCNE1, xKCNQ1 plus KCNE1 or the indicated mutants plus KCNE1 are shown. (B) Current amplitudes analyzed at +40 mV and normalized to wild-type KCNQ1 plus KCNE1. All the data, including that of the wild-type recordings, were divided by the average current amplitude of the wild-type at +40 mV of the respective recording day. Numbers of oocytes are indicated within the bar graph. (C) Current-voltage relationships obtained by plotting the current at the end of each voltage step for each voltage applied normalized to wild-type KCNQ1 plus KCNE1. In order to obtain the current-voltage relationship (I/V curve), all wild-type recordings were normalized to the value at +40 mV. The data of all the other constructs were also divided by the average current amplitude of the wild-type at +40 mV of the respective recording day. KCNQ1 variants with a significant current reduction are illustrated in (C) and a variant with no significant effect in (D). Values are expressed as means ± S.E.M. Error bars represent S.E.M. values. Significance was assessed using two-tailed Student’s t-test. Asterisks indicate significance: *, p < 0.05; **, p < 0.01; ***, and p < 0.001.
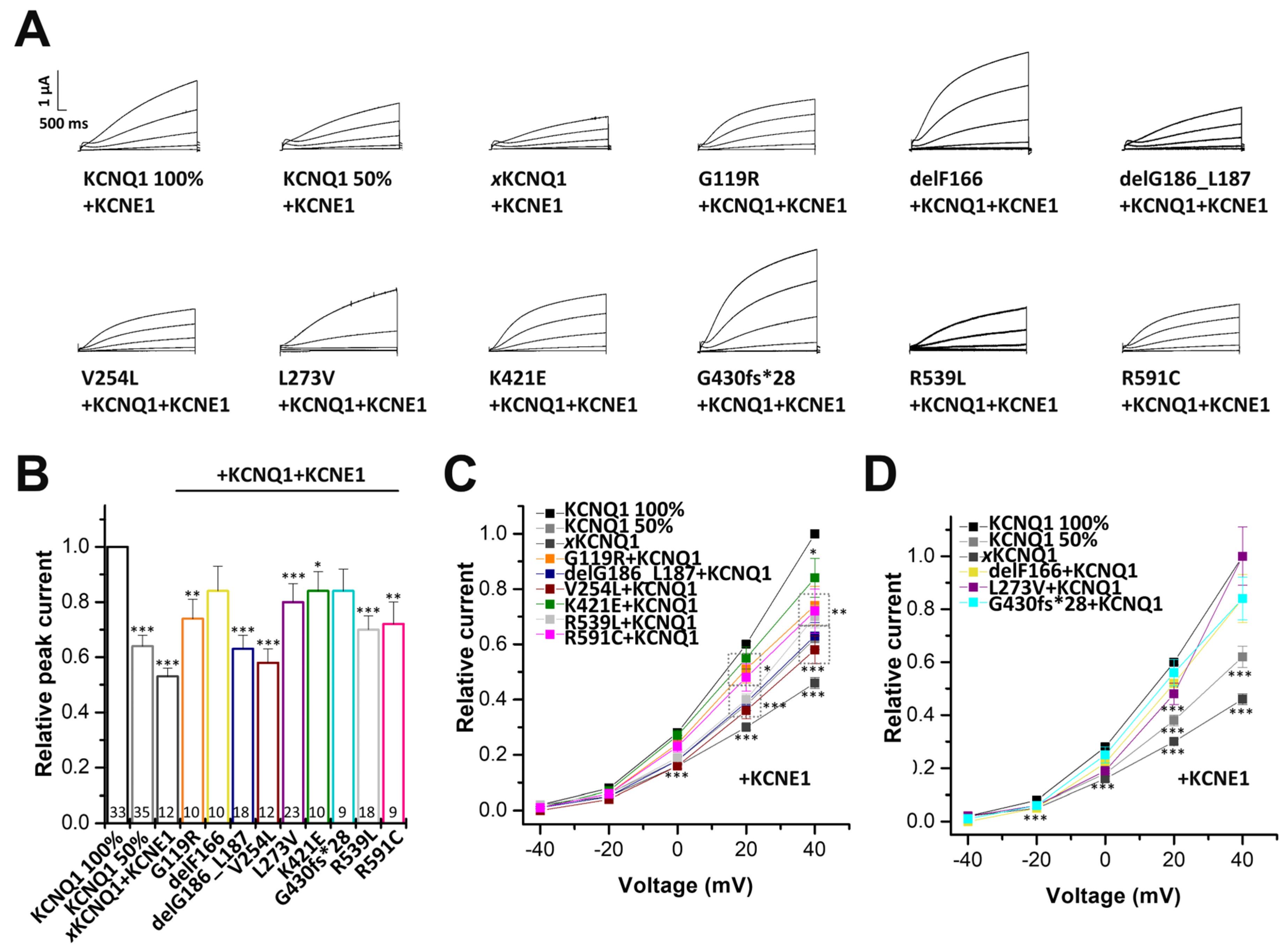
Figure 6. Electrophysiological properties of KCNQ1 variants co-expressed with wild-type KCNQ1 and KCNE1. (A) Xenopus laevis oocytes were injected with different controls. KCNQ1 100% = 81.2 ng wild-type cRNA, plus 1 ng KCNE1; KCNQ1 50% = 40.6 ng wild-type KCNQ1 cRNA and 1 ng KCNE1. The heterozygous KCNQ1 variants were studied by injecting 40.6 ng cRNA of the respective variants plus 40.6 ng wild-type KCNQ1 cRNA, together with 1 ng of KCNE1 cRNA. In addition, oocytes were injected with 1 ng of KCNE1 alone, to quantify the endogenous xIKs formed by co-assembly of KCNE1 with endogenous xKCNQ1. Voltage was stepped for 7s to potentials ranging from −40 to +40 mV in +20 mV increments. The holding potential was −80 mV. Representative current traces of the indicated constructs are shown. (B) Current amplitudes were analyzed at +40 mV and normalized to 100% KCNQ1 wild-type, plus KCNE1. All the data, including that of wild-type recordings, were divided by the average current amplitude of the wild-type at +40 mV of the respective recording day. Numbers of oocytes are indicated within the bar graph. Currents of the L273V variant were analyzed at +20 mV, as the effects of this variant were voltage-dependent, but clearly present in the physiological range. (C) Heterozygous variants with significantly reduced current amplitudes compared to KCNQ1 WT 100% + KCNE1. (D) Heterozygous variants with no significant changes in current amplitudes. Note that for the L273V variant studied in the heterozygous state, in the presence of KCNE1, significant current reductions are observed at membrane potentials lower than +40 mV. Values are expressed as means ± S.E.M.. Error bars represent S.E.M. values. Significance was assessed using two tailed Student’s t-test. Asterisks indicate significance: *, p < 0.05; **, p < 0.01; ***, and p < 0.001.
Figure 7. Voltage-dependence of activation of the KCNQ1 variants expressed in a homozygous or heterozygous complex with KCNE1. (A) Voltage-dependence of activation for homozygous KCNQ1 variants co-expressed with KCNE1 (81.2 ng KCNQ1 variants plus 1 ng KCNE1 or (B) in a heterozygous state with wild-type KCNQ1 and KCNE1 (40.6 ng KCNQ1 + 40.6 ng KCNQ1 variants + 1 ng KCNE1. Controls were: KCNQ1 100% = 81.2 ng KCNQ1 + 1 ng KCNE1, KCNQ1 50% = 40.6 ng KCNQ1 + 1 ng KCNE1, xKCNQ1 = 1 ng KCNE1. The tail current of each variant after the 7 s pulse was normalized to their maximum current. Recordings were performed with the protocol as described in Figure 6. The tail currents recorded after the 7 s pulse were normalized to the respective maximal tail current of each recording, to obtain the conductance/voltage (G/V) curves. Normalized tail currents were fitted to the Boltzmann function. The voltage of half-maximal activation (V1/2) of the respective construct is illustrated, together with the numbers of oocytes analyzed. Values are expressed as means ± S.E.M. Error bars represent S.E.M. values. Significance was assessed using two tailed Student’s t-test. Asterisks indicate significance: ***, and p < 0.001.
Figure 8. In silico modelling of the human ventricular action potential (AP) using the ten Tusscher modelling of human ventricular myocytes for the different KCNQ1 variants. Illustrated are the calculated Aps for control (black) and (A) delG186 (blue), (B) V254L (red), (C) K421E (green), (D) L273V (blue), and (E) R539L (gray). (F) Changes in the calculated APD90 compared to wild-type are plotted for the different KCNQ1 variants.
Figure 9. Simulated surface electrocardiograms (ECGs) based on the variant-specific changes to the action potentials predicted by the ten Tusscher model of human ventricular myocytes (Figure 8). (A) ECG of leads I, II, and III of wild-type KCNQ1 (black) and the variant delG186_L187 (blue). Examples of lead II of the calculated surface ECG for wild-type (black) and the variants (B) V254L (brown), (C) L273V (purple), (D) R539L (gray), and (E) K421E (green). (F) Quantification of the percentage of change in the QT time for the different variants. (G) QTc times of the index patients with the different KCNQ1 variants. Note, that for the G430fs*28 variant, the mean QTc time of the index patient and the heterozygous mother was illustrated, since the QTc prolongation of the index patient occurred only once and temporarily.
Supplementary Figure S1. Representative examples of the
conductance-voltage (G/V) relationships for the different KCNQ1
variants. Recordings were performed with the protocol as described
in Figure 6. The tail currents recorded after the 7 s pulse were
normalized to the respective maximal tail current of each recording
to obtain the conductance-voltage (G/V) curves. Normalized tail
currents were fitted to a Boltzmann equation.
Supplementary Figure S2. 12-lead ECG modelling of wild-type
KCNQ1+KCNE1 and the delG186_L187 variant. Lead I to lead
V6 were calculated and plotted for wild-type KCNQ1 + KCNE1
(black) or the G186_187 variant (blue).
Ackerman,
Swimming, a gene-specific arrhythmogenic trigger for inherited long QT syndrome.
1999, Pubmed
Ackerman,
Swimming, a gene-specific arrhythmogenic trigger for inherited long QT syndrome.
1999,
Pubmed Adzhubei,
Predicting functional effect of human missense mutations using PolyPhen-2.
2013,
Pubmed Auton,
A global reference for human genetic variation.
2015,
Pubmed Bai,
A bi-ventricular cardiac atlas built from 1000+ high resolution MR images of healthy subjects and an analysis of shape and motion.
2015,
Pubmed Barhanin,
K(V)LQT1 and lsK (minK) proteins associate to form the I(Ks) cardiac potassium current.
1996,
Pubmed
,
Xenbase Beckmann,
Dual inheritance of sudden death from cardiovascular causes.
2008,
Pubmed Bendahhou,
In vitro molecular interactions and distribution of KCNE family with KCNQ1 in the human heart.
2005,
Pubmed Bhuiyan,
IKs in heart and hearing, the ear can do with less than the heart.
2013,
Pubmed Bromberg,
SNAP: predict effect of non-synonymous polymorphisms on function.
2007,
Pubmed Chen,
Migration of PIP2 lipids on voltage-gated potassium channel surface influences channel deactivation.
2015,
Pubmed Choi,
Predicting the functional effect of amino acid substitutions and indels.
2012,
Pubmed Coyan,
A long QT mutation substitutes cholesterol for phosphatidylinositol-4,5-bisphosphate in KCNQ1 channel regulation.
2014,
Pubmed Gillette,
A Framework for the generation of digital twins of cardiac electrophysiology from clinical 12-leads ECGs.
2021,
Pubmed Giudicessi,
Prevalence and potential genetic determinants of sensorineural deafness in KCNQ1 homozygosity and compound heterozygosity.
2013,
Pubmed Goldenberg,
Long QT Syndrome.
2008,
Pubmed Grandi,
Size matters, proportion too: coupling of experiments and theory reveals relative roles of K+ channels in action potential stability.
2017,
Pubmed Hecht,
Better prediction of functional effects for sequence variants.
2015,
Pubmed JERVELL,
Congenital deaf-mutism, functional heart disease with prolongation of the Q-T interval and sudden death.
1957,
Pubmed Kapplinger,
Enhancing the Predictive Power of Mutations in the C-Terminus of the KCNQ1-Encoded Kv7.1 Voltage-Gated Potassium Channel.
2015,
Pubmed Kapplinger,
Spectrum and prevalence of mutations from the first 2,500 consecutive unrelated patients referred for the FAMILION long QT syndrome genetic test.
2009,
Pubmed Karczewski,
The mutational constraint spectrum quantified from variation in 141,456 humans.
2020,
Pubmed Keller,
Influence of I(Ks) heterogeneities on the genesis of the T-wave: a computational evaluation.
2012,
Pubmed Kumar,
Predicting the effects of coding non-synonymous variants on protein function using the SIFT algorithm.
2009,
Pubmed Landrum,
ClinVar: public archive of interpretations of clinically relevant variants.
2016,
Pubmed Moss,
Long QT Syndrome.
NULL,
Pubmed Napolitano,
Genetic testing in the long QT syndrome: development and validation of an efficient approach to genotyping in clinical practice.
2005,
Pubmed Oertli,
Molecular Mechanism of Autosomal Recessive Long QT-Syndrome 1 without Deafness.
2021,
Pubmed
,
Xenbase Plank,
The openCARP simulation environment for cardiac electrophysiology.
2021,
Pubmed Richards,
Standards and guidelines for the interpretation of sequence variants: a joint consensus recommendation of the American College of Medical Genetics and Genomics and the Association for Molecular Pathology.
2015,
Pubmed Salvi,
Choice of an alternative lead for QT interval measurement in serial ECGs when Lead II is not suitable for analysis.
2012,
Pubmed Sanguinetti,
Coassembly of K(V)LQT1 and minK (IsK) proteins to form cardiac I(Ks) potassium channel.
1996,
Pubmed
,
Xenbase Schuler,
Cobiveco: Consistent biventricular coordinates for precise and intuitive description of position in the heart - with MATLAB implementation.
2021,
Pubmed Schwartz,
Prevalence of the congenital long-QT syndrome.
2009,
Pubmed Seebohm,
Identification of specific pore residues mediating KCNQ1 inactivation. A novel mechanism for long QT syndrome.
2001,
Pubmed
,
Xenbase Seebohm,
Mutation of colocalized residues of the pore helix and transmembrane segments S5 and S6 disrupt deactivation and modify inactivation of KCNQ1 K+ channels.
2005,
Pubmed
,
Xenbase Sim,
SIFT web server: predicting effects of amino acid substitutions on proteins.
2012,
Pubmed Splawski,
Molecular basis of the long-QT syndrome associated with deafness.
1997,
Pubmed Splawski,
Spectrum of mutations in long-QT syndrome genes. KVLQT1, HERG, SCN5A, KCNE1, and KCNE2.
2000,
Pubmed ten Tusscher,
Alternans and spiral breakup in a human ventricular tissue model.
2006,
Pubmed Tester,
Compendium of cardiac channel mutations in 541 consecutive unrelated patients referred for long QT syndrome genetic testing.
2005,
Pubmed Wagner,
PTB-XL, a large publicly available electrocardiography dataset.
2020,
Pubmed Wang,
Positional cloning of a novel potassium channel gene: KVLQT1 mutations cause cardiac arrhythmias.
1996,
Pubmed Wrobel,
The KCNE Tango - How KCNE1 Interacts with Kv7.1.
2012,
Pubmed