Click here to close
Hello! We notice that you are using Internet Explorer, which is not supported by Xenbase and may cause the site to display incorrectly.
We suggest using a current version of Chrome,
FireFox, or Safari.
???displayArticle.abstract???
Neural tissue is derived from three precursor regions: neural plate, neural crest, and preplacodal ectoderm. These regions are determined by morphogen-mediated signaling. Morphogen distribution is generally regulated by binding to an extracellular matrix component, heparan sulfate (HS) proteoglycan. HS is modified by many enzymes, such as N-deacetyl sulfotransferase 1 (Ndst1), which is highly expressed in early development. However, functions of HS modifications in ectodermal patterning are largely unknown. In this study, we analyzed the role of Ndst1 using Xenopus embryos. We found that ndst1 was expressed in anterior neural plate and the trigeminal region at the neurula stage. ndst1 overexpression expanded the neural crest (NC) region, whereas translational inhibition reduced not only the trigeminal region, but also the adjacent NC region, especially the anterior part. At a later stage, ndst1 knocked-down embryos showed defects in cranial ganglion formation. We also found that Ndst1 activates Wnt signaling pathway at the neurula stage. Taken together, our results suggest that N-sulfonated HS accumulates Wnt ligand and activates Wnt signaling in ndst1-expressing cells, but that it inhibits signaling in non-ndst1-expressing cells, leading to proper neuroectodermal patterning.
JPMJSP2108 Japan Science and Technology Agency, 18K06244 Ministry of Education, Culture, Sports, Science and Technology, 19K16138 Ministry of Education, Culture, Sports, Science and Technology, 21K06183 Ministry of Education, Culture, Sports, Science and Technology, Narishige Zoological Science Award
Figure 1. Expression pattern of ndst1, neurod4, and islet1 in Xenopus neurula. Spatial expression pattern of ndst1, neurod4, and islet1 was visualized by in situ hybridization at the neurula stage (stages 15, 17; anterior view, dorsal to the top). The specimen was cut with a razor at the dashed line (hemi-section). All three genes were expressed at the lateral sensorial layer of neuroectoderm (arrowhead). Scale bar = 500 μm. nc, neural crest; np, neural plate.
Figure 2. Overexpression of ndst1 expands the neural crest region (a) Schematic view of the injection. 25 pg ndst1.L mRNA with a tracer, 100 pg lacZ mRNA, were injected into two blastomeres at the 4-cell stage (slightly lateral from the midline as indicated), and the specimens were fixed at the neurula stage (st. 17). The light brown cells are the dorsal blastomere. The dark ones are the ventralblastomere. (b and c) Expression pattern of foxd3, slug, and sox3 in ndst1-overexpressed embryos. lacZ injected cells (a tracer) are colored red (“injected side” in the figures). ndst1 overexpression expands the neuroectodermal-gene expressed region as quantified in (c). Arrowheads indicate the expanded region. Dashed line indicates the midline of the embryo. Differences in expression areas were quantified by their area or width from the midline for the injected and uninjected sides. Statistical significance was analyzed by Student's t-test (p = 1.1 × 10−6 [foxd3; n = 28 (uninjected) vs. 27 (injected)], 6.1 × 10−5 [slug; n = 20 (uninjected) vs. 15 (injected)], 0.014 [sox3; n = 20 (uninjected) vs. 12 (injected)]). *p < 0.05, ***p < 0.005. Scale bar = 500 μm.
Figure 3. Knockdown of ndst1 reduces the anterior neural crest region. (a) Schematic view of the injection. 2.5 pmol of ndst1 morpholino antisense oligos with a tracer, tetramethylrhodamine (TMR), were injected into dorsal blastomere (dorsal and ventral blastomeres, slightly lateral from the midline as indicated), and specimens were fixed at the neurula stage (st. 17). (b and c) Expression pattern of foxd3 and neurod4. TMR injected cells are colored red (the right side in the figures). This morpholino injection reduced the expressed region of both genes (arrowhead) as quantified in (c). p = 1.8 × 10−8 (neurod4; n = 11 (control morpholino antisense oligonucleotide [MO]) vs. 13 (ndst1 MO)), 1.9 × 10−7 (foxd3; n = 11 (control MO) vs. 12 (ndst1 MO)) (Student's t-test). (d and e) islet1 expression pattern at the tailbud stage (st. 32) in the morphants. ndst1 knockdown reduces islet1 expression in the trigeminal region (arrow), and the branchial region (arrowheads) as quantified in (e) (Fisher's exact test, p = 6.3 × 10−5 (trigeminal ganglia), 1.2 × 10−2 (cranial ganglia); n = 12 each). ***p < 0.005. Scale bar = 500 μm.
Figure 4. ndst1 overexpression enhances Wnt activity at the neurula stage. (a) Schematic view of the injection. 400 pg mRFP mRNA with/without 25 pg ndst1 mRNA was injected into two blastomeres at the 4-cell stage as indicated. Specimens were fixed at the neurula stage (stage 17). (b and c) Number of cells positive for nuclear β-catenin was increased by ndst1-expression in the non-neuroectodermal region. β-catenin was visualized in the region that indicated by dotted box in (a) using immunohistochemistry against β-catenin (green). Cells injected mRFP mRNA with/without ndst1 mRNA are colored magenta. The neuroectodermal region is the center (black bar). The non-neuroectodermal region is indicated by blue bars. Cells positive/negative for β-catenin were counted in the non-neuroectodermal region (uninjected side vs. injected side of mRFP injected or mRFP + ndst1 injected embryos). Fisher's exact test, p = 0.84 (mRFP; n.s.; n = 172 [uninjected] vs. 143 [injected]), 1.4 × 10−11 (mRFP + Ndst1; ***; n = 131 [uninjected] vs. 130 [injected]). Scale bar = 100 μm. (d) Schematic view of N-sulfo-rich HS function on morphogen distribution.
Figure S1. ndst1 expression pattern at early neurula stage in Xenopus. Anterior view of ndst1 expression at stage 13 (dorsal to the top). Scale bar = 500 μm.
Figure S2.Knockdown of ndst1 reduced the epidermal region, but not the neural plate region. (A) Schematic view of the injection. 2.5 pmol of ndst1 morpholino antisense oligos with a tracer, TMR, were injected into the dorsal blastomere, and specimens were fixed at the neurula stage (st. 17). (B–C) Expression pattern of sox3 and krt12.4. TMR injected cells are colored red (the right side in each figure). This morpholino injection reduced krt12.4-expressed region (arrowhead; n = 25 [control MO], n = 26 [ndst1 MO]), but not sox3-expressed region (n = 29/30 [control MO], n = 28/30 [ndst1 MO]). Differences in krt12.4-expressed region were quantified by the width from the midline to the place where the expression is visible, as shown by double-headed arrows in the figures. ***p = 4.25 × 10−5 (Student's t-test). Scale bar = 500 μm.
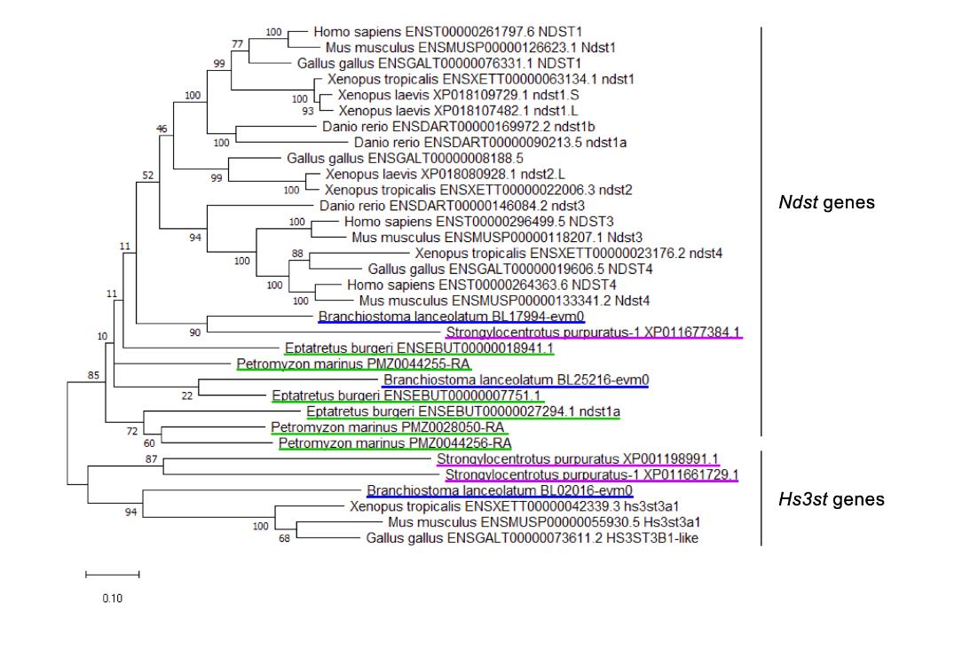
Figure S3. Phylogenetic tree of ndst genes. The tree was constructed with coding sequences of ndst genes using the maximum likelihood method. As the outgroup, we used coding sequences of hs3st genes of Mus musculus, Gallus gallus, and X. tropicalis because these genes showed the lowest E values other than ndst genes. Each branch is labeled with the species name, gene ID, and gene name, in that order. However, if the gene was not annotated, the gene name is not shown in the figure. Green lines indicate genes of cyclostomes. Blue lines indicate cephalochordates. Magenta lines indicate echinoderms.
FIGURE 1. Expression pattern of ndst1, neurod4, and islet1 in Xenopus neurula. Spatial expression pattern of ndst1, neurod4, and islet1 was visualized by in situ hybridization at the neurula stage (stages 15, 17; anterior view, dorsal to the top). The specimen was cut with a razor at the dashed line (hemi‐section). All three genes were expressed at the lateral sensorial layer of neuroectoderm (arrowhead). Scale bar = 500 μm. nc, neural crest; np, neural plate.
FIGURE 2. Overexpression of ndst1 expands the neural crest region (a) Schematic view of the injection. 25 pg ndst1.L mRNA with a tracer, 100 pg lacZ mRNA, were injected into two blastomeres at the 4‐cell stage (slightly lateral from the midline as indicated), and the specimens were fixed at the neurula stage (st. 17). The light brown cells are the dorsal blastomere. The dark ones are the ventral blastomere. (b and c) Expression pattern of foxd3, slug, and sox3 in ndst1‐overexpressed embryos. lacZ injected cells (a tracer) are colored red (“injected side” in the figures). ndst1 overexpression expands the neuroectodermal‐gene expressed region as quantified in (c). Arrowheads indicate the expanded region. Dashed line indicates the midline of the embryo. Differences in expression areas were quantified by their area or width from the midline for the injected and uninjected sides. Statistical significance was analyzed by Student's t‐test (p = 1.1 × 10−6 [foxd3; n = 28 (uninjected) vs. 27 (injected)], 6.1 × 10−5 [slug; n = 20 (uninjected) vs. 15 (injected)], 0.014 [sox3; n = 20 (uninjected) vs. 12 (injected)]). *p < 0.05, ***p < 0.005. Scale bar = 500 μm.
FIGURE 3. Knockdown of ndst1 reduces the anterior neural crest region. (a) Schematic view of the injection. 2.5 pmol of ndst1 morpholino antisense oligos with a tracer, tetramethylrhodamine (TMR), were injected into dorsal blastomere (dorsal and ventral blastomeres, slightly lateral from the midline as indicated), and specimens were fixed at the neurula stage (st. 17). (b and c) Expression pattern of foxd3 and neurod4. TMR injected cells are colored red (the right side in the figures). This morpholino injection reduced the expressed region of both genes (arrowhead) as quantified in (c). p = 1.8 × 10−8 (neurod4; n = 11 (control morpholino antisense oligonucleotide [MO]) vs. 13 (ndst1 MO)), 1.9 × 10−7 (foxd3; n = 11 (control MO) vs. 12 (ndst1 MO)) (Student's t‐test). (d and e) islet1 expression pattern at the tailbud stage (st. 32) in the morphants. ndst1 knockdown reduces islet1 expression in the trigeminal region (arrow), and the branchial region (arrowheads) as quantified in (e) (Fisher's exact test, p = 6.3 × 10−5 (trigeminal ganglia), 1.2 × 10−2 (cranial ganglia); n = 12 each). ***p < 0.005. Scale bar = 500 μm.
FIGURE 4.
ndst1 overexpression enhances Wnt activity at the neurula stage. (a) Schematic view of the injection. 400 pg mRFP mRNA with/without 25 pg ndst1 mRNA was injected into two blastomeres at the 4‐cell stage as indicated. Specimens were fixed at the neurula stage (stage 17). (b and c) Number of cells positive for nuclear β‐catenin was increased by ndst1‐expression in the non‐neuroectodermal region. β‐catenin was visualized in the region that indicated by dotted box in (a) using immunohistochemistry against β‐catenin (green). Cells injected mRFP mRNA with/without ndst1 mRNA are colored magenta. The neuroectodermal region is the center (black bar). The non‐neuroectodermal region is indicated by blue bars. Cells positive/negative for β‐catenin were counted in the non‐neuroectodermal region (uninjected side vs. injected side of mRFP injected or mRFP + ndst1 injected embryos). Fisher's exact test, p = 0.84 (mRFP; n.s.; n = 172 [uninjected] vs. 143 [injected]), 1.4 × 10−11 (mRFP + Ndst1; ***; n = 131 [uninjected] vs. 130 [injected]). Scale bar = 100 μm. (d) Schematic view of N‐sulfo‐rich HS function on morphogen distribution.