XB-ART-59611
Biol Chem
2023 Mar 28;4044:355-375. doi: 10.1515/hsz-2022-0266.
Show Gene links
Show Anatomy links
Validation of TREK1 ion channel activators as an immunomodulatory and neuroprotective strategy in neuroinflammation.
Schroeter CB, Nelke C, Schewe M, Spohler L, Herrmann AM, Müntefering T, Huntemann N, Kuzikov M, Gribbon P, Albrecht S, Bock S, Hundehege P, Neelsen LC, Baukrowitz T, Seebohm G, Wünsch B, Bittner S, Ruck T, Budde T, Meuth SG.
???displayArticle.abstract???
Modulation of two-pore domain potassium (K2P) channels has emerged as a novel field of therapeutic strategies as they may regulate immune cell activation and metabolism, inflammatory signals, or barrier integrity. One of these ion channels is the TWIK-related potassium channel 1 (TREK1). In the current study, we report the identification and validation of new TREK1 activators. Firstly, we used a modified potassium ion channel assay to perform high-throughput-screening of new TREK1 activators. Dose-response studies helped to identify compounds with a high separation between effectiveness and toxicity. Inside-out patch-clamp measurements of Xenopus laevis oocytes expressing TREK1 were used for further validation of these activators regarding specificity and activity. These approaches yielded three substances, E1, B3 and A2 that robustly activate TREK1. Functionally, we demonstrated that these compounds reduce levels of adhesion molecules on primary human brain and muscle endothelial cells without affecting cell viability. Finally, we studied compound A2 via voltage-clamp recordings as this activator displayed the strongest effect on adhesion molecules. Interestingly, A2 lacked TREK1 activation in the tested neuronal cell type. Taken together, this study provides data on novel TREK1 activators that might be employed to pharmacologically modulate TREK1 activity.
???displayArticle.pubmedLink??? 36774650
???displayArticle.link??? Biol Chem
Species referenced: Xenopus laevis
Genes referenced: ctrl dtl kcnk10 kcnk18 kcnk4 myh6 sh2b2 tnf
GO keywords: activation of immune response [+]
???attribute.lit??? ???displayArticles.show???
|
|
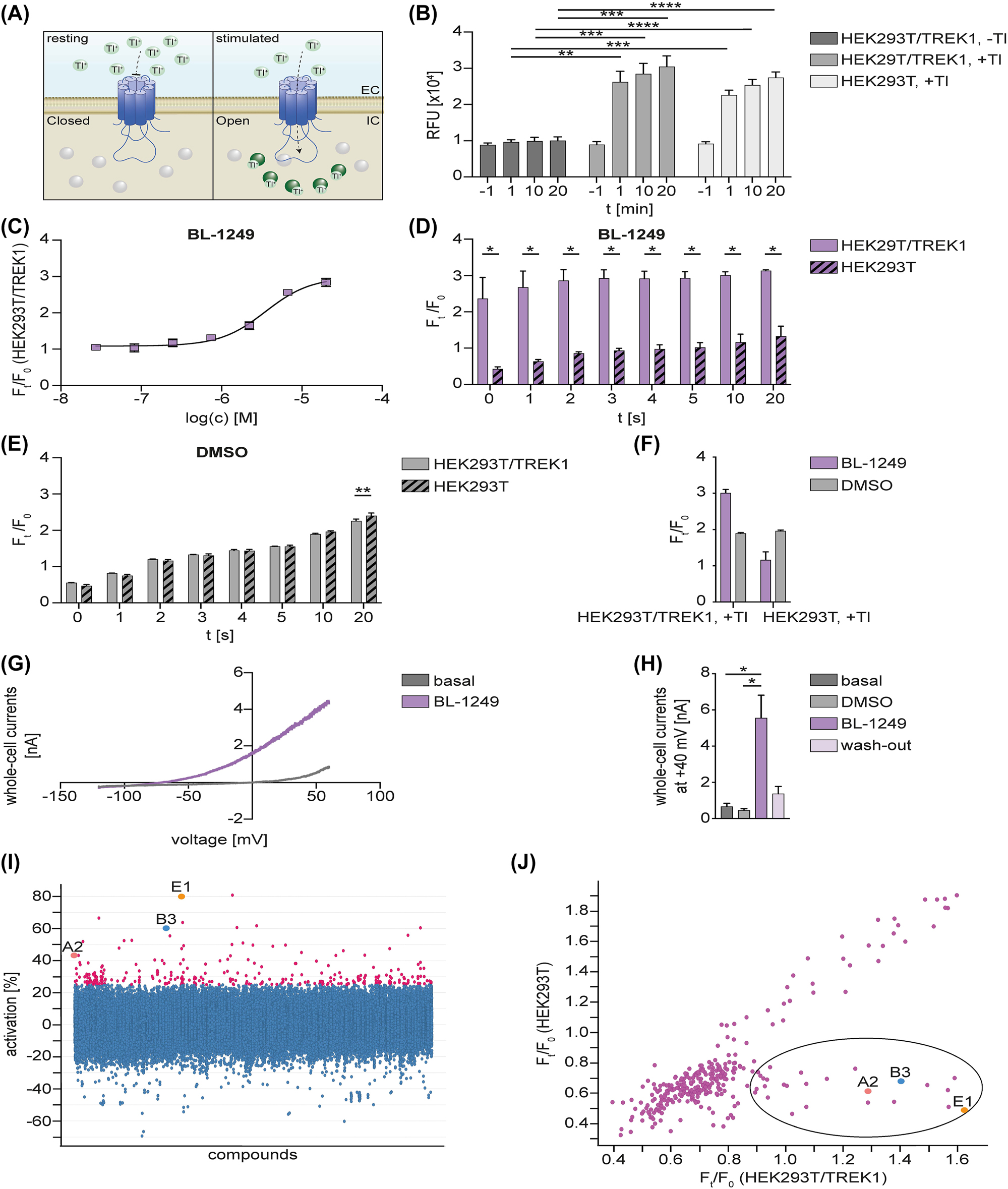
Figure 1: Adaptation of FluxOR™ potassium ion channel assay and its application for identification of new TREK1 channel activators. A: Schematic overview of assay principle. B: Increase in fluorescence in FluxOR™ dye loaded DMSO-treated HEK293T/TREK1 and HEK293T cells due to addition of Tl+ as a surrogate for potassium (Two-way ANOVA with Tukey’s multiple comparisons test, n = 4 for all groups). C: HEK293T/TREK1 cells were incubated with increasing concentrations of BL-1249 (logarithmic concentrations are depicted in [M]) for 20 min at RT, followed by fluorescence detection using FluxOR™ potassium ion channel assay. EC50 = 3.51 µM (n = 2). D: FluxOR™ dye loaded cells were incubated with BL-1249 for 20 min at RT before addition of Tl+. Enhancement of fluorescence response in HEK293T/TREK1 cells due to activation of TREK1 using 200 µM of BL-1249. No enhancement of fluorescence response in HEK293T cells (Two-way ANOVA with Šidák’s multiple comparisons test, n = 3 for both groups). E: Increase in fluorescence in FluxOR™ dye loaded HEK293T/TREK1 and HEK293T cells after addition of 1% DMSO representing unspecific Tl+ transport (Two-way ANOVA with Šidák’s multiple comparisons test, n = 3 for both groups). F: HEK293T/TREK1 and HEK293T cells were incubated with 200 µM BL-1249 or 1% DMSO for 20 min at RT, followed by fluorescence detection using FluxOR™ potassium ion channel assay (Two-way ANOVA with Tukey’s multiple comparisons test, n = 3 for both groups, p > 0.05). G: Representative traces of wt TREK1 K2P channel currents from whole-cell experiments using HEK293T cells. Voltage ramps were measured between −100 mV and +60 mV and analysed at +40 mV. Measurements were performed in control solution (‘basal’, pH 7.3) and in the presence of 125 µM BL-1249. H: Summary plot showing TREK1 K2P channel currents from measurements as in G, at basal conditions (n = 6), in the presence of 0.25% DMSO (n = 3), in the presence of 125 µM BL-1249 (n = 6; FI = 9.29 ± 2.01) and after wash-out of BL-1249 (n = 4). TREK1 currents were significantly increased by BL-1249 (Kruskal–Wallis test including Dunn´s post-hoc test, p = 0.0135 for basal vs. BL-1249, p = 0.0133 for DMSO vs. BL-1249, p > 0.05 for remaining data). I: Calculated TREK1 activation in % of screened compounds normalized to TREK1 activation by BL-1249 (100% activation) and DMSO (0% activation). Substances with TREK1 activation of ≥25% are coloured in magenta. J: Hit confirmation of selected hits in HEK293T/TREK1 and HEK293T cells, tested at 10 µM in triplicates. Data show average values of signal increase ratios. Compounds with observed activation in HEK293T/TREK1 cells and no activation in HEK293T cells are encircled in black. Abbreviations: DMSO, dimethyl sulfoxide; EC, extracellular; EC50, half maximal effective concentration; F0, minimal fluorescence (arbitrary units); Ft, steady-state terminal fluorescence (arbitrary units); Ft/F0, signal increase ratio; HEK293T, HEK293T cells; HEK293T/TREK1, stably TREK1-transfected HEK293T cells; IC, intracellular; min, minutes; K2P channel, two-pore domain potassium channel; mV, millivolt; nA, nanoampere; RFU, relative fluorescence unit; RT, room temperature; s, seconds; SEM, standard error of the mean; t, time; Tl, thallium; TREK1, TWIK-related potassium channel 1; wt, wild type. |
|
|
Figure 2: Electrophysiological compound validation of TREK1 activating compounds. A: Representative measurement of wt TREK1 K2P channels from inside-out patches of Xenopus laevis oocytes showing the activation by increasing concentrations of the indicated compound E1, recorded at a constant potential of −80 mV in symmetrical K+ at pH 7.4. Patch integrity was tested by application of 1 mM TPenA showing almost full block of TREK1 baseline current. Channel opening by intracellular acidification (pHi 5.0) was measured as reference activation. B–D: Dose-response curves from measurements as in A for TREK1 (left panels) and TRESK K2P channels (right panels) showing the concentration-dependent activation of TREK1 and inhibition of TRESK (mean ± SEM) respectively, with the compounds E1 (B), B3 (C) and A2 (D) Compounds were chosen due to the ratio of (i) fold current increase (FI), (ii) the difference between EC50 and CC50, (iii) as well as their interaction with TRESK K2P channels (IC50). E: Modulation of K2P channel currents by 10 µM A2, analysed at −80 mV (One-way ANOVA p-values: TREK1 vs. TREK2 0.0202, TREK1 vs. TRAAK 0.0004, TREK1 vs. TALK-1 0.0002, TREK1 vs. TALK-2 <0.0001, TREK1 vs. TASK-1 0.0003, TREK1 vs. TASK-2 0.0004, TREK1 vs. TASK-3 0.0003, TREK1 vs. THIK-1 0.0002, TREK1 vs. THIK-2 0.0002, TREK1 vs. TRESK <0.0001, TREK1 vs. TWIK-1 0.0003, TREK1 vs. TWIK-2 0.0004). Abbreviations: CC50, 50% cytotoxic concentration; EC50, half maximal effective concentration; FI, fold increase; I, current; IC50, half maximal inhibitory concentration; Imax, maximum current; K2P channel, two-pore domain potassium channel; mV, millivolt; nA, nanoampere; pHi, intracellular pH; s, seconds; SEM, standard error of the mean; t, time; TPenA, Tetra-pentyl-ammonium; TREK1, TWIK-related potassium channel 1; TRESK, TWIK-related spinal cord potassium channel; wt, wild type. |
|
|
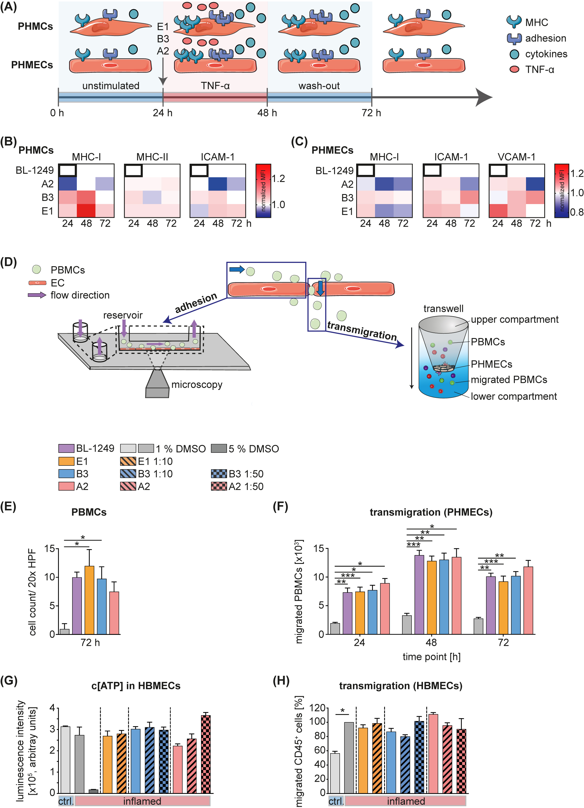
Figure 3: Functional validation of experimental TREK1 activators. A: Schematic overview of functional assays. PHMCs or PHMECs were incubated for 24 h (0–24 h). Afterwards, cells were stimulated with TNF-α for 24 h (24–48 h). Cells were washed after stimulation (48–72 h). B/C: MFIs were quantified by flow cytometry of PHMCs and PHMECs. MFIs were normalized to BL-1249 treated cells. MFIs were measured at three time points (24 h, 48 h and 72 h; n = 3 for each group). D: Schematic principle of the functional low physiological flow assay (left): PBMCs were passed through a reservoir lined with a confluent EC monolayer of PHMECs. Adherent cells were quantified by microscopy. Schematic principle of transmigration assay (right): A transwell insert was lined with confluent PHMECs. PBMCs were added and counted upon reaching the lower compartment. E: Quantification of the functional low physiological flow assay. Stimulated PBMCs were applied for 30 min under a flow of 0.25 dyn/cm2 after washout of TNF-α (t = 72 h). PHMECs were used as EC layer and treated with either 1% DMSO, BL-1249, A2, B3 or E1. PBMCs were counted per 20x HPF (Kruskal–Wallis test with Dunn’s post-hoc test, n = 4 for all groups, p > 0.05 for three test compounds and control compound BL-1249). F: Quantification of the transmigration assay. PBMCs were added to a PHMEC monolayer treated with either 1% DMSO, BL-1249, A2, B3 or E1. Transmigrated PBMCs were counted by flow cytometry (Kruskal–Wallis test with Dunn’s post-hoc test, n = 6–8 for all groups, p > 0.05 for three test compounds and control compound BL-1249). G: Proliferation of HBMECs measured by luminescence intensity of ATP. HBMECs were treated with 100 U/mL of TNF-α and INF-γ (‘inflamed’) followed by application of either A2, B3 or E1, respectively (Kruskal–Wallis test with Dunn’s post-hoc test, n = 3 for all groups, p > 0.05). H: Quantification of CD45+ leukocytes that migrated through an HBMEC monolayer. HBMECs were treated with DMSO and 100 U/mL of TNF-α and IFN-γ (‘inflamed’) or DMSO alone (‘ctrl’). HBMECs were also treated with the indicated compounds and dilution series (Kruskal–Wallis test with Dunn’s post-hoc test, n = 3 for all groups, p > 0.05). Abbreviations: ATP, adenosine triphosphate; ctrl, control; DMSO, dimethyl sulfoxide; EC, endothelial cell; h, hour/s; HPF, high-power field; HBMECs, human brain microvascular endothelial cells; ICAM-1, intercellular adhesion molecule 1; IFN-γ, interferon-gamma; MHC-I, major histocompatibility complex 1; MHC-II, major histocompatibility complex 2; PBMCs, peripheral blood mononuclear cells; PHMECs, primary human microvascular endothelial cells; PHMCs, primary human muscle cells; SEM, standard error of the mean; TNF-α, tumour necrosis factor alpha; VCAM-1, vascular cell adhesion protein 1. |
|
|
Figure 4: Whole-cell voltage-clamp recordings in VB neurons of wt C57BL/6J and TREK1−/− mice after treatment with the TREK1 activator BL-1249 or the TREK1 blocker spadin. A: Ramp protocol used for voltage-clamp experiments. Cells were first held at −20 mV for 200 ms, then hyperpolarized to −130 mV over 800 ms, followed by another step at −20 mV for 200 ms. The ISO was measured before and after the substance was washed into the external bath solution and its increase [%] was calculated. Sensitive currents were calculated by graphically subtracting the currents before and after the substance was washed in. B: Effects of BL-1249 on the ISO in VB neurons of wt C57BL/6J and TREK1−/− mice. 10 µM of BL-1249 were applied (unpaired Mann-Whitney U test, n = 6 wt, n = 5 – TREK−/−, p > 0.05). C: Exemplary recording of a VB neuron in wt C57BL/6J mice before (grey trace) and after (violet trace) the application of 10 µM BL-1249. D: Mean sensitive currents of voltage-clamp recordings in VB neurons of wt C57BL/6 mice after treatment with 10 µM BL-1249 (reversal potential at −75 mV). E: Effect of spadin on the ISO in VB neurons of wt C57BL/6J and TREK1−/− mice. Concentrations of both 1 µM (in wt C57BL/6J and TREK1−/− mice) and 10 µM (in wt C57BL/6J mice) spadin were tested. Increases of ISO [%] are depicted (Kruskal–Wallis test with Dunn´s post-hoc test, n = 5 for all groups, p > 0.05). F, H: Exemplary recording of VB neurons in wt C57BL/6J mice before (grey trace) and after (green trace) the application of spadin (1 µM, F; 10 µM, H). G, I: Mean sensitive currents of voltage-clamp recordings in VB neurons of wt C57BL/6 mice after treatment with 1 µM (G, equilibrium potential at −80 mV) or 10 µM spadin (I, equilibrium potential at −100 mV), respectively. Abbreviations: Ctrl, control; DMSO, dimethyl sulfoxide; I, current; ISO, standing outward current; ms, milliseconds; mV, millivolt; pA, picoampere; s, seconds; SEM, standard error of the mean; t, time; TREK1, TWIK-related potassium channel 1; TREK1−/−, TREK1 knockout; V, voltage; VB, ventrobasal thalamic complex; wt, wild type. |
|
|
Figure 5: Whole-cell current-clamp experiments in murine VB neurons in wt C57BL/6J mice after treatment with TREK1 activator BL-1249 or the TREK1 blocker spadin. A: Step protocol used for current-clamp experiments. All experiments were performed at RMP (ranging from −60 to −70 mV). From the RMP, a current step protocol was applied with each step of the protocol increasing the current injected by +20 pA and lasting for 2500 ms. Injected currents ranged from −180 pA to +420 pA. B, C: Exemplary recording of a VB neuron before (B) and after the treatment with 10 µM BL-1249 (C). In both cases, a depolarizing current step of 260 pA was applied. D: Input-output curve of VB neurons in wt C57BL/6J mice before (grey trace) and after (violet trace) treatment with 10 µM BL-1249. The curve was generated by plotting the number of APs generated against the injected current (Mixed-effects analysis with Šidák correction, F (1, 8) = 0.6765, n = 5 for both groups, p > 0.05). E, F: Exemplary recording of a VB neuron before (E) and after (F) the treatment with 1 µM spadin. In both cases, a depolarizing current step of +320 pA was applied. G: Input-output curve of VB neurons in wt C57BL/6J mice before (grey trace) and after (green trace) application of 1 µM spadin (Mixed-effects analysis with Šidák correction, F (1, 6) = 0.07941, n = 4, p > 0.05). H, I: Exemplary recording of VB neurons before (H) and after (I) treatment with 10 µM spadin. In both cases, a depolarizing current step of +120 pA was applied. J: Input-output curve of VB neurons in wt C57BL/6J mice before and after application of 10 µM spadin (Mixed-effects analysis with Šidák correction, F (1, 8) = 2.538−5, n = 5, p > 0.05). Abbreviations: AP, action potential; ctrl, control; I, current; ms, milliseconds; mV, millivolt; ns, not significant; pA, picoampere; RMP, resting membrane potential; SEM, standard error of the mean; t, time; TREK1, TWIK-related potassium channel 1; V, voltage; VB, ventrobasal thalamic complex; wt, wild type. |
|
|
Figure 6: Whole-cell voltage-clamp recordings in murine VB and NRT neurons in wt C57BL/6J and TREK1−/− mice after treatment with the newly identified TREK1 activator A2. A: Ramp protocol used for voltage-clamp experiments. Cells were first held at −20 mV for 200 ms, then hyperpolarized to −130 mV over 800 ms, followed by another step at −20 mV for 200 ms. B: Effect of different A2 concentrations on the ISO in wt C57BL/6J mice. The ISO was measured before and after the TREK1 activator was washed into the external bath solution and its decrease [%] was calculated. A2 was tested in concentrations of 1, 10 and 100 µM (Kruskal–Wallis test including Dunn´s post-hoc test, n = 5–1 µM, n = 9–10 µM, n = 5–100 µM, p > 0.05). C: Measurements with 10 µM A2 in VB and NRT neurons in wt C57BL/6J mice and in VB neurons in TREK1−/− mice. The change of the ISO [%] is depicted (Kruskal–Wallis test including Dunn´s post-hoc test, n = 9 - VB neurons in wt C57BL/6J mice, n = 5 - NRT neurons in wt C57BL/6J mice, n = 4 - VB neurons in TREK1−/− mice, p > 0.05). D, E, F: Exemplary recordings of murine neurons before (grey trace) and after (red trace) the treatment with 10 µM A2. Measurements were performed in VB neurons (D) and NRT neurons (E) in wt C57BL/6J mice as well as in VB neurons in TREK1−/− mice (F). G, H, I: Mean sensitive currents of voltage-clamp recordings after treatment with 10 µM A2. Measurements were performed in wt VB (G) and NRT neurons (H) as well as in VB neurons in TREK1−/− mice (I). Sensitive currents were calculated by graphically subtracting the currents before and after the substance was washed in. Abbreviations: Ctrl, control; I, current; ISO, standing outward current; ms, milliseconds; mV, millivolt; NRT, thalamic reticular nucleus; pA, picoampere; SEM, standard error of the mean; t, time; TREK1, TWIK-related potassium channel 1; TREK1−/−, TREK1 knockout; V, voltage; VB, ventrobasal thalamic complex; wt, wild type. |
|
|
Figure 7: RT-qPCR showing the expression levels of TREK1 and TREK2 in different brain regions in wt C57BL/6J and TREK1−/− mice. Tissue was collected from the primary somatosensory cortex (S1), VB, cerebellum, NRT and hippocampus. The lung served as positive control, the spleen as negative control. After determination of the ∆Ct values the 2-∆∆Ct value was calculated to show relative expression levels. A: Relative expression of TREK1 in different brain regions in wt C57BL/6J mice. Expression levels were normalized to expression levels of the hippocampus. Hippocampal expression is therefore not shown (Kruskal–Wallis test including Dunn´s post-hoc test, n = 4, p = 0.048 for cortex S1 vs. spleen, p = 0.029 for lung vs. spleen, p > 0.05 for remaining data). B: Relative expression of TREK2 in different brain regions of wt C57BL/6J mice. Expression levels were normalized to those of the hippocampus (Kruskal–Wallis test including Dunn´s post-test, n = 4, p = 0.0018 for cerebellum vs. spleen, p > 0.05 for the remaining data). C: Relative expression of TREK2 in different brain regions of TREK1−/− mice. Expression levels were normalized to the hippocampus. (Kruskal–Wallis test including Dunn´s post-test, n = 4, p = 0.0206 for cerebellum vs. lung, p = 0.0014 for cerebellum vs. spleen, p = 0.0477 for NRT vs. spleen, p > 0.05 for the remaining data). D: Relative expression of TREK2 in comparison to TREK1 in the VB of wt C57BL/6J mice (One sample Wilcoxon test, n = 4, p > 0.05). E: Relative expression of TREK2 in VB neurons of TREK1−/− mice normalized to wt C57BL/6J mice (One sample Wilcoxon test, n = 4, p > 0.05). Abbreviations: Ct, cycle threshold; NRT, thalamic reticular nucleus; RT-qPCR, real-time polymerase chain reaction; S1, primary somatosensory cortex; SEM, standard error of the mean; TREK1, TWIK-related potassium channel 1; TREK1−/−, TREK1 knockout; TREK2, TWIK-related potassium channel 2; VB, ventrobasal thalamic complex; wt, wild type. |
