Click here to close
Hello! We notice that you are using Internet Explorer, which is not supported by Xenbase and may cause the site to display incorrectly.
We suggest using a current version of Chrome,
FireFox, or Safari.
Cell Biosci
2023 Feb 23;131:40. doi: 10.1186/s13578-023-00989-6.
Show Gene links
Show Anatomy links
Thyroid hormone receptor knockout prevents the loss of Xenopus tail regeneration capacity at metamorphic climax.
Wang S, Shibata Y, Fu L, Tanizaki Y, Luu N, Bao L, Peng Z, Shi YB.
???displayArticle.abstract???
BACKGROUND: Animal regeneration is the natural process of replacing or restoring damaged or missing cells, tissues, organs, and even entire body to full function. Studies in mammals have revealed that many organs lose regenerative ability soon after birth when thyroid hormone (T3) level is high. This suggests that T3 play an important role in organ regeneration. Intriguingly, plasma T3 level peaks during amphibian metamorphosis, which is very similar to postembryonic development in humans. In addition, many organs, such as heart and tail, also lose their regenerative ability during metamorphosis. These make frogs as a good model to address how the organs gradually lose their regenerative ability during development and what roles T3 may play in this. Early tail regeneration studies have been done mainly in the tetraploid Xenopus laevis (X. laevis), which is difficult for gene knockout studies. Here we use the highly related but diploid anuran X. tropicalis to investigate the role of T3 signaling in tail regeneration with gene knockout approaches.
RESULTS: We discovered that X. tropicalis tadpoles could regenerate their tail from premetamorphic stages up to the climax stage 59 then lose regenerative capacity as tail resorption begins, just like what observed for X. laevis. To test the hypothesis that T3-induced metamorphic program inhibits tail regeneration, we used TR double knockout (TRDKO) tadpoles lacking both TRα and TRβ, the only two receptor genes in vertebrates, for tail regeneration studies. Our results showed that TRs were not necessary for tail regeneration at all stages. However, unlike wild type tadpoles, TRDKO tadpoles retained regenerative capacity at the climax stages 60/61, likely in part by increasing apoptosis at the early regenerative period and enhancing subsequent cell proliferation. In addition, TRDKO animals had higher levels of amputation-induced expression of many genes implicated to be important for tail regeneration, compared to the non-regenerative wild type tadpoles at stage 61. Finally, the high level of apoptosis in the remaining uncut portion of the tail as wild type tadpoles undergo tail resorption after stage 61 appeared to also contribute to the loss of regenerative ability.
CONCLUSIONS: Our findings for the first time revealed an evolutionary conservation in the loss of tail regeneration capacity at metamorphic climax between X. laevis and X. tropicalis. Our studies with molecular and genetic approaches demonstrated that TR-mediated, T3-induced gene regulation program is responsible not only for tail resorption but also for the loss of tail regeneration capacity. Further studies by using the model should uncover how T3 modulates the regenerative outcome and offer potential new avenues for regenerative medicines toward human patients.
Fig. 1 Knocking out both TRα and TRβ (TRDKO) enable tail regeneration at metamorphic climax stage 61 in Xenopus tropicalis. A Morphological changes during tail regeneration show that tail is able to fully regenerate up to stage 60 but fails to complete the process at the climax stage 61 of metamorphosis in wild type tadpoles while TRDKO tadpoles retain ability to regenerate the tail completely even at stage 61. The white dash lines and white arrowheads indicate amputation site and regenerated portion of the tail, respectively. Right panels are regions in white dashed boxes in left panel at a higher magnification. Scale bar (shown only in Panel x): 1 mm. B Percent of animals have tail regeneration at indicated stages 7 days post-amputation. Note that 100% tadpoles of both wild type X. tropicalis and X. laevis, and TRDKO could regenerate the tail when amputated at all stages between 48 and 59, including stage 48–49, stage 51, stage 54, stage 56, stage 58 and stage 59. At stage 61, 100% of the TRDKO tadpoles could regenerate but none of wild type X. tropicalis and X. laevis animals had significant regenerated tail 7 days after amputation at stages 60–61. The data were shown as mean values of at least 3 replicates with SE. **P < 0.01, ns: no significant. C Quantitative analysis of the length of the regenerated tail reveals that both wild type and TRDKO can regenerate the tail at early metamorphic stage 56 while wild type tail fails to complete tail regeneration at stage 61, unlike the TRDKO tail at stage 61. The length of the regenerated portion of the tail was measured from at least 3 tadpoles at stage 56 or 61 and presented as mean ± SE, ns, no significant
Fig. 2 Wild type tadpoles at stage 61 can initiate regeneration after amputation but fails to complete the process. Sagittal sections of tail at different time points after amputation at stage 61 were stained with hematoxylin and eosin. Note that both wild type and TRDKO tail could finish wound healing, form wound epidermis and blastema at 6 h, 24 h and 48 h after amputation, respectively (A). At 72 h post-amputation, the tail bud patterning was absent in wild type tadpole, while TRDKO animal had normal regenerated structures, e.g., patterning to form notochord tip and apical ampulla (the termini of the spinal cord) (B). nc, notochord; m, muscle; sp, spinal cord; nt, notochord tip; na, neural ampulla. The black dash lines indicate amputation site. Scale bar: 300 μm
Fig. 3 TRDKO tadpoles have more amputation-induced apoptosis at 6 h post-amputation at stage 61. A TUNEL labeling (green) was carried out on sagittal sections of the tail at 6 h post-amputation, counterstained with Hoechst 33342 (blue), to detect apoptotic cells. Note that apoptotic cells appeared around the amputation site in both wild type and TRDKO. The white dash lines indicate amputation site. Scale bar: 300 μm. B Quantification of apoptotic cells. The TUNEL positive cells (green) were counted with ImageJ software and normalized against the total Hoechst positive cells (blue). The data are presented as mean ± SE (n = 3). **P < 0.01
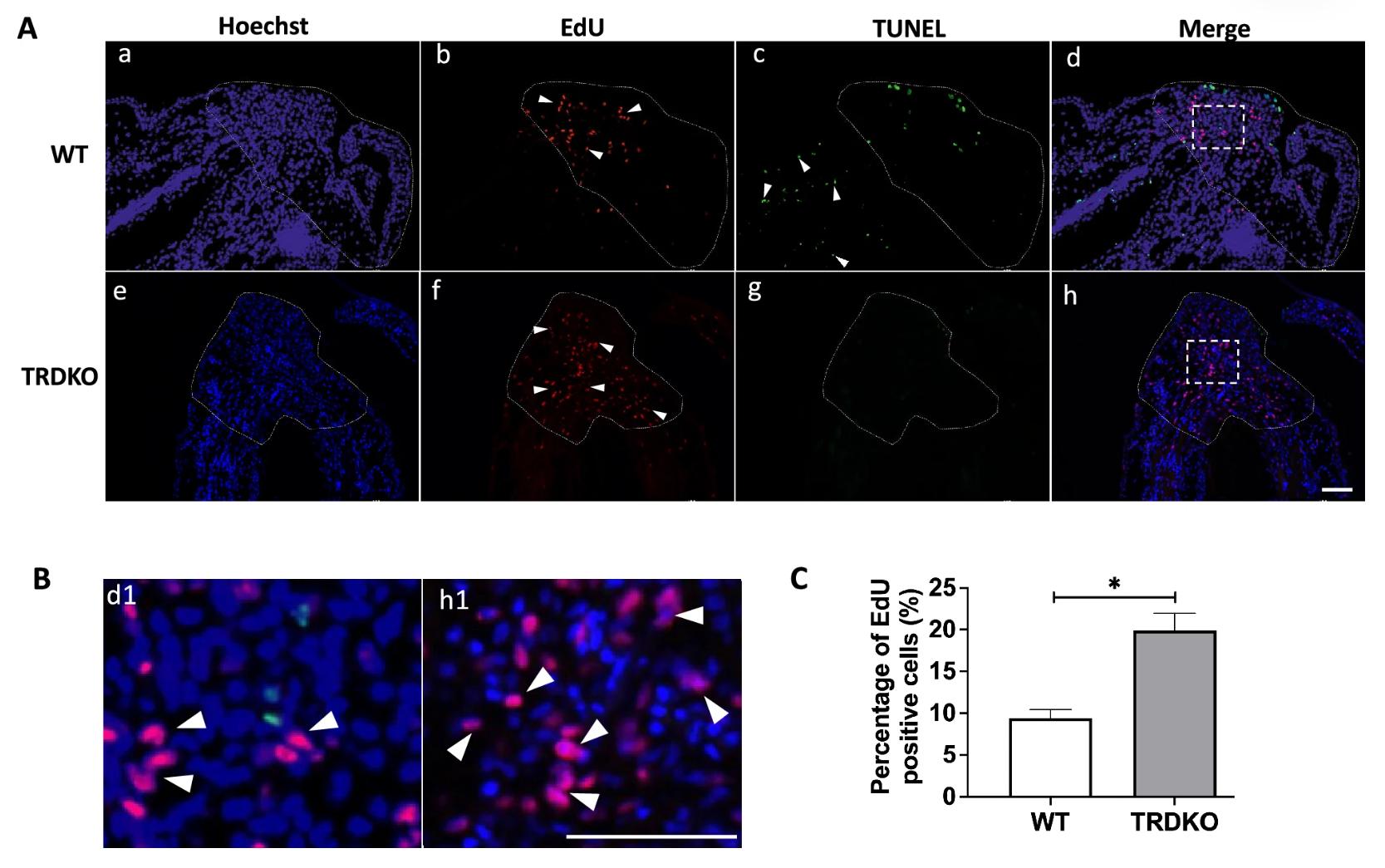
Fig. 4 TRDKO tadpoles have more cell proliferation in the regenerated portion of the tail with no or fewer apoptotic cells in the uncut portion of the tail at 48 h post-amputation at stage 61 compared to the wild type animals. A EdU (red) labeling of proliferating cells was carried out on sagittal sections of tail at 48 h post-amputation, counterstained with TUNEL (green) for apoptotic cells and Hoechst 33342 (blue) for DNA, respectively. White arrow heads point to representative labeled cells. The regenerated portion of the tail is encircled with dotted lines. Scale bar: 50 μm. B A higher magnification of area in the white dashed boxes in A. White arrow heads point to representative labeled proliferating cells. Scale bar: 50 μm. C Quantification of proliferating cells in the regenerated portion of the tail (areas encircled in A) of both wild type and TRDKO tadpoles. The EdU positive cells (red) were counted with ImageJ software and normalized against the total Hoechst positive cells (blue) and presented as mean ± SE (n = 3), *P < 0.05
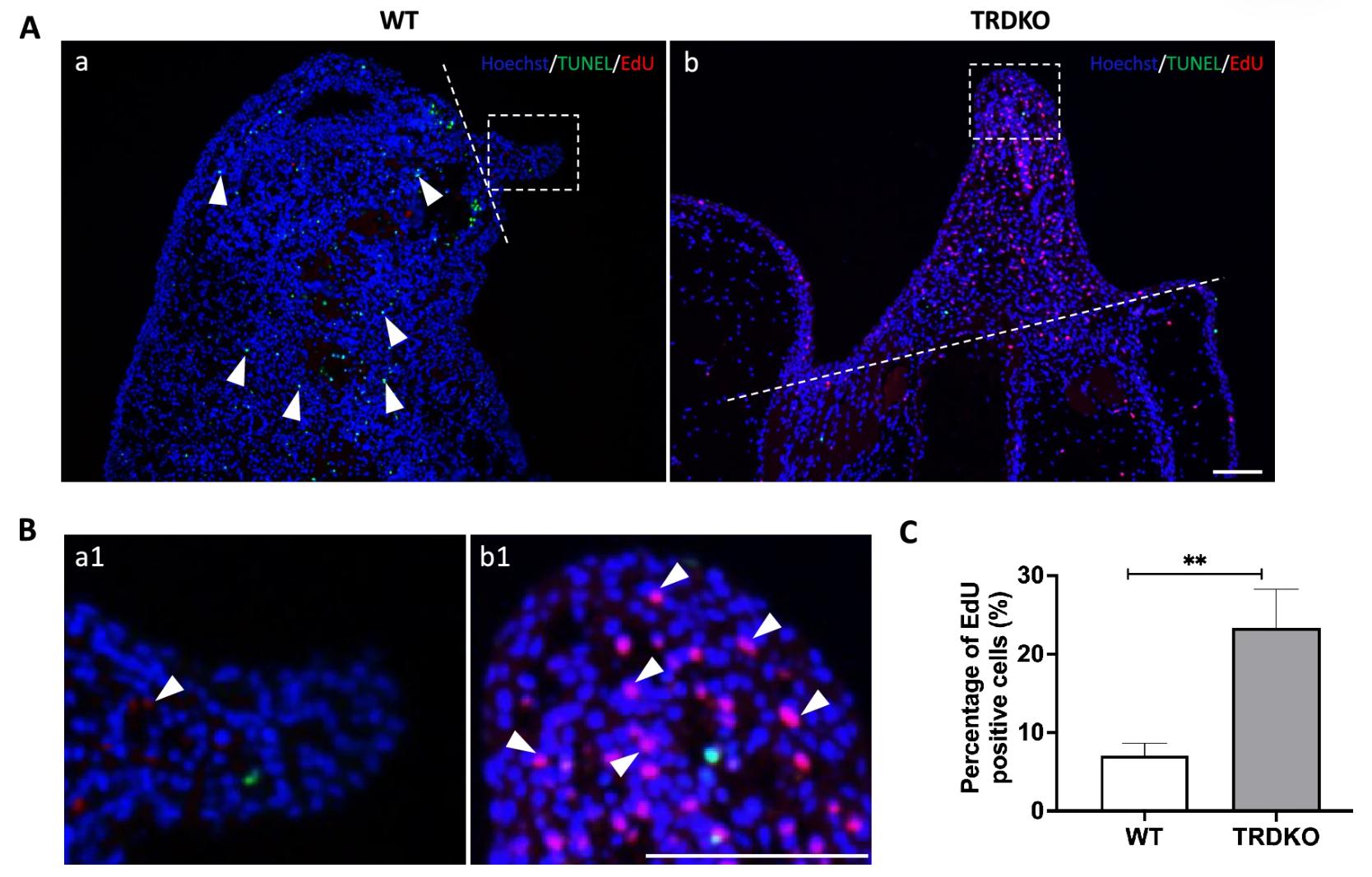
Fig. 5 The wild type animals lose cell proliferation in the regenerating region at 72 h post-amputation while the regenerating tail of the TRDKO tadpoles continue to have high levels of cell proliferation. A EdU (red) labeling of proliferating cells was carried out on sagittal sections of tail at 72 h post-amputation, counterstained with TUNEL (green) for apoptotic cells and Hoechst 3342 (blue) for DNA, respectively. The white dash lines indicate amputation sites and the white arrowheads point to labeled cells. Scale bar: 100 μm. B A higher magnification of area in the white dashed boxes in A. White arrow heads point to labeled proliferating cells. Scale bar: 100 μm. C Quantification of proliferating cells in the regenerated portion of the tail of wild type and TRDKO tadpoles. The EdU positive cells (red) were counted with ImageJ software and normalized against the total Hoechst positive cells (blue) and presented as mean ± SE (n = 3), **P < 0.01
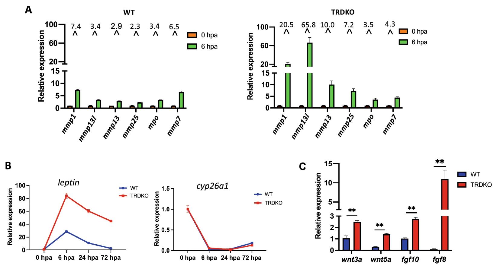
Fig. 6 At the non-regenerative stage 61, wild type tadpoles have reduced upregulation of genes known to be induced during tail regeneration compared to TRDKO tadpoles. A The expression of reparative myeloid genes at 0 h and 6 h after amputation in wild type tail and TRDKO tail. The expression was determined by RT-qPCR and normalized to that of rpl8. Note that all genes: mmp1 (matrix metalloproteinases 1), mmp13l, mmp25, mpo (myeloperoxidase), and mmp7, were upregulated during early stage of regeneration in both wild type and TRDKO tail after amputation but TRDKO enhanced the induction of mmp1, mmp13l, mmp13, mmp25 compared to wild type tadpoles. B TRDKO enhances the upregulation of leptin but not cyp26a1 during tail regeneration after amputation at stage 61. Notably, leptin has reported the highest significant upregulation in the 6 h vs 0 h comparison while cyp26a possesses the greatest significant decreased in the 6 h vs 0 h comparison during tail regeneration in Xenopus. C TRDKO leads to higher levels of expression of Wnt and FGF genes during the patterning and outgrowth period of tail regeneration, 72 h post-amputation at stage 61. All gene expression data were presented as mean ± SE, **P < 0.01
Fig. 7 A model for tail regeneration at stage 61 by T3. In wild type animals at metamorphic climax stage 61, T3 peaks and liganded T3 receptors (TRs) recruit coactivator complexes to activate gene transcription responsible for tail resorption and inhibit tail regeneration, including inhibition of the initiation of the regeneration after amputation and preventing subsequent patterning and outgrowth. In TRDKO tadpoles, the activation of these genes by T3 is absent, thus preventing tail resorption and allowing the tail to retain regenerative ability. RXR, 9-cis-retinoic acid receptor. TRE, T3 response element. The white dash lines indicate amputation sites. Scale bar: 8.7 mm
Alicea-Delgado,
Wnt/β-catenin signaling pathway regulates cell proliferation but not muscle dedifferentiation nor apoptosis during sea cucumber intestinal regeneration.
2021, Pubmed
Alicea-Delgado,
Wnt/β-catenin signaling pathway regulates cell proliferation but not muscle dedifferentiation nor apoptosis during sea cucumber intestinal regeneration.
2021,
Pubmed Aztekin,
Appendage regeneration is context dependent at the cellular level.
2021,
Pubmed Aztekin,
Identification of a regeneration-organizing cell in the Xenopus tail.
2019,
Pubmed
,
Xenbase Aztekin,
The myeloid lineage is required for the emergence of a regeneration-permissive environment following Xenopus tail amputation.
2020,
Pubmed
,
Xenbase Beck,
Beyond early development: Xenopus as an emerging model for the study of regenerative mechanisms.
2009,
Pubmed
,
Xenbase Bishop,
Bacterial lipopolysaccharides can initiate regeneration of the Xenopus tadpole tail.
2021,
Pubmed Blum,
Retinoic acid signaling controls the formation, proliferation and survival of the blastema during adult zebrafish fin regeneration.
2012,
Pubmed Bölük,
Axolotl: A resourceful vertebrate model for regeneration and beyond.
2022,
Pubmed Buchholz,
More similar than you think: Frog metamorphosis as a model of human perinatal endocrinology.
2015,
Pubmed
,
Xenbase Chang,
Transcriptional dynamics of tail regeneration in Xenopus tropicalis.
2017,
Pubmed
,
Xenbase Chen,
Tadpole tail regeneration in Xenopus.
2014,
Pubmed
,
Xenbase Cheng,
Transcription factor network analysis identifies REST/NRSF as an intrinsic regulator of CNS regeneration in mice.
2022,
Pubmed Chera,
Injury-induced activation of the MAPK/CREB pathway triggers apoptosis-induced compensatory proliferation in hydra head regeneration.
2011,
Pubmed Cilekar,
Leptin increases mitotic index and regeneration ratio in hepatectomized rats.
2013,
Pubmed Frye,
RNA modifications modulate gene expression during development.
2018,
Pubmed Fujita,
Cell proliferation controls body size growth, tentacle morphogenesis, and regeneration in hydrozoan jellyfish Cladonema pacificum.
2019,
Pubmed Furuya,
The ligand-bound thyroid hormone receptor in macrophages ameliorates kidney injury via inhibition of nuclear factor-κB activities.
2017,
Pubmed Gaete,
Spinal cord regeneration in Xenopus tadpoles proceeds through activation of Sox2-positive cells.
2012,
Pubmed
,
Xenbase Gemberling,
The zebrafish as a model for complex tissue regeneration.
2013,
Pubmed Glotzer,
Canonical Wnt signaling and the regulation of divergent mesenchymal Fgf8 expression in axolotl limb development and regeneration.
2022,
Pubmed Goldman,
Gene regulatory programmes of tissue regeneration.
2020,
Pubmed Guerin,
From Cell Death to Regeneration: Rebuilding After Injury.
2021,
Pubmed Hirose,
Evidence for hormonal control of heart regenerative capacity during endothermy acquisition.
2019,
Pubmed Joven,
Model systems for regeneration: salamanders.
2019,
Pubmed Kang,
Modulation of tissue repair by regeneration enhancer elements.
2016,
Pubmed Kawakami,
WNT signals control FGF-dependent limb initiation and AER induction in the chick embryo.
2001,
Pubmed Keenan,
Xenopus Limb bud morphogenesis.
2016,
Pubmed
,
Xenbase King,
The cell biology of regeneration.
2012,
Pubmed Lee-Liu,
The African clawed frog Xenopus laevis: A model organism to study regeneration of the central nervous system.
2017,
Pubmed
,
Xenbase Lehoczky,
Mouse digit tip regeneration is mediated by fate-restricted progenitor cells.
2011,
Pubmed Li,
Apoptotic cells activate the "phoenix rising" pathway to promote wound healing and tissue regeneration.
2010,
Pubmed Lin,
Requirement for Wnt and FGF signaling in Xenopus tadpole tail regeneration.
2008,
Pubmed
,
Xenbase Lin,
Transgenic analysis of signaling pathways required for Xenopus tadpole spinal cord and muscle regeneration.
2012,
Pubmed
,
Xenbase Liu,
Cross-species metabolomic analysis identifies uridine as a potent regeneration promoting factor.
2022,
Pubmed Love,
Amputation-induced reactive oxygen species are required for successful Xenopus tadpole tail regeneration.
2013,
Pubmed
,
Xenbase Love,
Genome-wide analysis of gene expression during Xenopus tropicalis tadpole tail regeneration.
2011,
Pubmed
,
Xenbase Mai,
Thyroid hormone receptor alpha is a molecular switch of cardiac function between fetal and postnatal life.
2004,
Pubmed Marshall,
Stage-dependent cardiac regeneration in Xenopus is regulated by thyroid hormone availability.
2019,
Pubmed
,
Xenbase Michalopoulos,
Liver regeneration.
1997,
Pubmed Michalopoulos,
Liver regeneration.
2007,
Pubmed Mochii,
Tail regeneration in the Xenopus tadpole.
2007,
Pubmed
,
Xenbase Muñoz,
Regeneration of Xenopus laevis spinal cord requires Sox2/3 expressing cells.
2015,
Pubmed
,
Xenbase Nakajima,
Thyroid Hormone Receptor α- and β-Knockout Xenopus tropicalis Tadpoles Reveal Subtype-Specific Roles During Development.
2018,
Pubmed
,
Xenbase Okada,
Cell Proliferation Analysis during Xenopus Metamorphosis: Using 5-Ethynyl-2-Deoxyuridine (EdU) to Stain Proliferating Intestinal Cells.
2017,
Pubmed
,
Xenbase Perrotta,
The thyroid hormone triiodothyronine controls macrophage maturation and functions: protective role during inflammation.
2014,
Pubmed Phipps,
Model systems for regeneration: Xenopus.
2020,
Pubmed
,
Xenbase Poss,
Tales of regeneration in zebrafish.
2003,
Pubmed Rinkevich,
Germ-layer and lineage-restricted stem/progenitors regenerate the mouse digit tip.
2011,
Pubmed Schlegel,
ALPPS: from human to mice highlighting accelerated and novel mechanisms of liver regeneration.
2014,
Pubmed Shi,
Unliganded thyroid hormone receptor regulates metamorphic timing via the recruitment of histone deacetylase complexes.
2013,
Pubmed
,
Xenbase Shi,
Cloning and characterization of the ribosomal protein L8 gene from Xenopus laevis.
1994,
Pubmed
,
Xenbase Shi,
Life Without Thyroid Hormone Receptor.
2021,
Pubmed
,
Xenbase Shibata,
Organ-Specific Requirements for Thyroid Hormone Receptor Ensure Temporal Coordination of Tissue-Specific Transformations and Completion of Xenopus Metamorphosis.
2020,
Pubmed
,
Xenbase Shibata,
Thyroid Hormone Receptor Is Essential for Larval Epithelial Apoptosis and Adult Epithelial Stem Cell Development but Not Adult Intestinal Morphogenesis during Xenopus tropicalis Metamorphosis.
2021,
Pubmed
,
Xenbase Sun,
RNA-Seq reveals dynamic changes of gene expression in key stages of intestine regeneration in the sea cucumber Apostichopus japonicus. [corrected].
2013,
Pubmed Suzuki,
Limb regeneration in Xenopus laevis froglet.
2006,
Pubmed
,
Xenbase Tanizaki,
Analysis of Thyroid Hormone Receptor α-Knockout Tadpoles Reveals That the Activation of Cell Cycle Program Is Involved in Thyroid Hormone-Induced Larval Epithelial Cell Death and Adult Intestinal Stem Cell Development During Xenopus tropicalis Metamorphosis.
2021,
Pubmed
,
Xenbase Tanizaki,
Thyroid Hormone Receptor α Controls the Hind Limb Metamorphosis by Regulating Cell Proliferation and Wnt Signaling Pathways in Xenopus tropicalis.
2022,
Pubmed
,
Xenbase Tanizaki,
Thyroid hormone receptor α controls larval intestinal epithelial cell death by regulating the CDK1 pathway.
2022,
Pubmed
,
Xenbase Tseng,
Apoptosis is required during early stages of tail regeneration in Xenopus laevis.
2007,
Pubmed
,
Xenbase Tseng,
Tail regeneration in Xenopus laevis as a model for understanding tissue repair.
2008,
Pubmed
,
Xenbase Vinarsky,
Normal newt limb regeneration requires matrix metalloproteinase function.
2005,
Pubmed Wang,
Gene Expression Program Underlying Tail Resorption During Thyroid Hormone-Dependent Metamorphosis of the Ornamented Pygmy Frog Microhyla fissipes.
2019,
Pubmed
,
Xenbase Wang,
Comparative Analysis of Transcriptome Profiles Reveals Distinct and Organ-Dependent Genomic and Nongenomic Actions of Thyroid Hormone in Xenopus tropicalis Tadpoles.
2023,
Pubmed
,
Xenbase Wang,
Transcriptome profiling reveals gene regulation programs underlying tail development in the Ornamented Pygmy frog Microhyla fissipes.
2021,
Pubmed Wang,
Evolutionary divergence in tail regeneration between Xenopus laevis and Xenopus tropicalis.
2021,
Pubmed Wei,
Single-cell Stereo-seq reveals induced progenitor cells involved in axolotl brain regeneration.
2022,
Pubmed Wen,
Regulation of growth rate and developmental timing by Xenopus thyroid hormone receptor α.
2016,
Pubmed
,
Xenbase Wen,
Thyroid Hormone Receptor α Controls Developmental Timing and Regulates the Rate and Coordination of Tissue-Specific Metamorphosis in Xenopus tropicalis.
2017,
Pubmed
,
Xenbase Whitehead,
fgf20 is essential for initiating zebrafish fin regeneration.
2005,
Pubmed Williams,
Nutrient availability contributes to a graded refractory period for regeneration in Xenopus tropicalis.
2021,
Pubmed
,
Xenbase Wynn,
Macrophages in Tissue Repair, Regeneration, and Fibrosis.
2016,
Pubmed Yue,
Understanding MAPK Signaling Pathways in Apoptosis.
2020,
Pubmed
,
Xenbase Zheng,
Leptin Overexpression in Bone Marrow Stromal Cells Promotes Periodontal Regeneration in a Rat Model of Osteoporosis.
2017,
Pubmed