Click here to close
Hello! We notice that you are using Internet Explorer, which is not supported by Xenbase and may cause the site to display incorrectly.
We suggest using a current version of Chrome,
FireFox, or Safari.
Brislinger-Engelhardt MM, Lorenz F, Haas M, Bowden S, Tasca A, Kreutz C, Walentek P.
???displayArticle.abstract??? Tissue functions are determined by the types and ratios of cells present, but little is known about self-organizing principles establishing correct cell type compositions. Mucociliary airway clearance relies on the correct balance between secretory and ciliated cells, which is regulated by Notch signaling across mucociliary systems. Using the airway-like Xenopus epidermis, we investigate how cell fates depend on signaling, how signaling levels are controlled, and how Hes transcription factors regulate cell fates. We show that four mucociliary cell types each require different Notch levels and that their specification is initiated sequentially by a temporal Notch gradient. We describe a novel role for Foxi1 in the generation of Delta-expressing multipotent progenitors through Hes7.1. Hes7.1 is a weak repressor of mucociliary genes and overcomes maternal repression by the strong repressor Hes2 to initiate mucociliary development. Increasing Notch signaling then inhibits Hes7.1 and activates first Hes4, then Hes5.10, which selectively repress cell fates. We have uncovered a self-organizing mechanism of mucociliary cell type composition by competitive de-repression of cell fates by a set of differentially acting repressors. Furthermore, we present an in silico model of this process with predictive abilities.
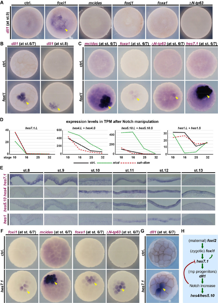
Figure 2:. Foxi1 induces multipotent ligand-expressing progenitors via hes7.1A-C, F,G: Animal view, WMISH. A:
dll1 at st. 9 in controls and after overexpression of master cell type inducers. Only foxi1 induces dll1 expression (yellow arrowhead). B:
dll1 at st. 6/7 and 8 in controls and after foxi1 (induction=yellow arrowhead). C: Marker gene expression at st. 6/7 in controls and after foxi1 (induction=yellow arrowhead). D: Expression levels of indicated hes transcripts in unmanipulated mucociliary organoids (black line) and after Notch manipulations (loss=red line; gain=green line) across different stages of development (RNA-seq). E: Epidermis sections, WMISH for indicated hes transcripts from st. 8 to st. 13. F,G: Marker gene expression at st. 6/7 in controls and after hes7.1 (induction=yellow arrowhead). H: Schematic summary of Notch, hes and dll1 regulation in multipotent progenitors.
Figure 3:. Hes factors regulate mucociliary cell fatesA: Quantification of results depicted in B,C. B,C: Animal view, WMISH. Marker gene expression at st. 6/7 in controls and after overexpression of indicated hes, +=low dose; ++=high dose (induction=yellow arrowhead). D: Quantification of results depicted in E-G. Expression levels were scored more, equal, less expression on the injected vs. uninjected side. E-G: Lateral view, WMISH. Marker gene expression at st. 16/17 in controls and after knockdown of indicated hes, +=low dose; ++=high dose (changes in expression=yellow arrowhead).
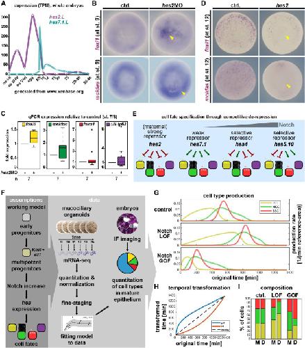
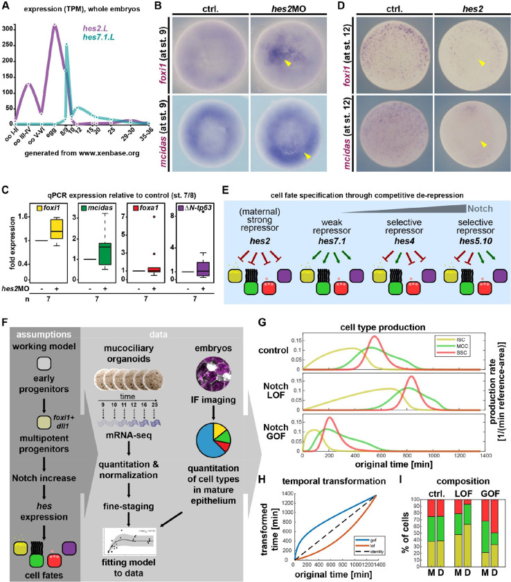
Figure 4:. Competitive de-repression and modeling of mucociliary cell fate decisionsA: Expression levels of hes2.L and hes7.1.L in whole Xenopus eggs and embryos during early development. (RNA-seq.) B: Animal view, WMISH. Marker gene expression at st. 9 in controls and after knockdown of hes2. (induction=yellow arrowhead). C: Induction of mucociliary marker genes after knockdown of hes2 at st. 7/8 in whole embryos. (qPCR). D: Ventral view, WMISH. Marker gene expression at st. 12 in controls and after overexpression of hes2. (loss of expression=yellow arrowhead). E: Schematic summary of Hes-mediated competitive de-repression of cell fates in Xenopus. F: Schematic representation of minimal-component model building. G-I:
In silico modeling of the cell fate specification process. G: Cell type production rates over time (control), and the effect of deceleration (LOF) or acceleration (GOF) on the production rates of ISCs, MCCs, and SSCs. H: The in-silico model could explain Notch loss- (LOF) and gain-of-function (GOF) experiments by deceleration (LOF) or acceleration (GOF) of the whole cell specification process via the depicted nonlinear transformation of the time axis. I: Comparison of modeled [M] and experimentally determined [D] cell type ration of ISCs (yellow), MCCs (green) and SSCs (red).
Briggs,
The dynamics of gene expression in vertebrate embryogenesis at single-cell resolution.
2018, Pubmed,
Xenbase
Briggs,
The dynamics of gene expression in vertebrate embryogenesis at single-cell resolution.
2018,
Pubmed
,
Xenbase Cha,
Foxi2 is an animally localized maternal mRNA in Xenopus, and an activator of the zygotic ectoderm activator Foxi1e.
2012,
Pubmed
,
Xenbase Deblandre,
A two-step mechanism generates the spacing pattern of the ciliated cells in the skin of Xenopus embryos.
1999,
Pubmed
,
Xenbase Dobin,
STAR: ultrafast universal RNA-seq aligner.
2013,
Pubmed Dubaissi,
A secretory cell type develops alongside multiciliated cells, ionocytes and goblet cells, and provides a protective, anti-infective function in the frog embryonic mucociliary epidermis.
2014,
Pubmed
,
Xenbase Fortriede,
Xenbase: deep integration of GEO & SRA RNA-seq and ChIP-seq data in a model organism database.
2020,
Pubmed
,
Xenbase Gomi,
Activation of NOTCH1 or NOTCH3 signaling skews human airway basal cell differentiation toward a secretory pathway.
2015,
Pubmed Guseh,
Notch signaling promotes airway mucous metaplasia and inhibits alveolar development.
2009,
Pubmed Haas,
ΔN-Tp63 Mediates Wnt/β-Catenin-Induced Inhibition of Differentiation in Basal Stem Cells of Mucociliary Epithelia.
2019,
Pubmed
,
Xenbase Harland,
In situ hybridization: an improved whole-mount method for Xenopus embryos.
1991,
Pubmed
,
Xenbase Hayes,
Identification of novel ciliogenesis factors using a new in vivo model for mucociliary epithelial development.
2007,
Pubmed
,
Xenbase Hogan,
Repair and regeneration of the respiratory system: complexity, plasticity, and mechanisms of lung stem cell function.
2014,
Pubmed Huang,
Polarized Wnt signaling regulates ectodermal cell fate in Xenopus.
2014,
Pubmed
,
Xenbase Jukam,
Zygotic Genome Activation in Vertebrates.
2017,
Pubmed Kageyama,
The Hes gene family: repressors and oscillators that orchestrate embryogenesis.
2007,
Pubmed Karlsson,
A single-cell type transcriptomics map of human tissues.
2021,
Pubmed Karpinka,
Xenbase, the Xenopus model organism database; new virtualized system, data types and genomes.
2015,
Pubmed
,
Xenbase Kiyokawa,
Notch signaling in the mammalian respiratory system, specifically the trachea and lungs, in development, homeostasis, regeneration, and disease.
2020,
Pubmed Kiyokawa,
Airway basal stem cells reutilize the embryonic proliferation regulator, Tgfβ-Id2 axis, for tissue regeneration.
2021,
Pubmed Liao,
featureCounts: an efficient general purpose program for assigning sequence reads to genomic features.
2014,
Pubmed Love,
Moderated estimation of fold change and dispersion for RNA-seq data with DESeq2.
2014,
Pubmed Mir,
FoxI1e activates ectoderm formation and controls cell position in the Xenopus blastula.
2007,
Pubmed
,
Xenbase Montoro,
A revised airway epithelial hierarchy includes CFTR-expressing ionocytes.
2018,
Pubmed Morimoto,
Different assemblies of Notch receptors coordinate the distribution of the major bronchial Clara, ciliated and neuroendocrine cells.
2012,
Pubmed Morimoto,
Canonical Notch signaling in the developing lung is required for determination of arterial smooth muscle cells and selection of Clara versus ciliated cell fate.
2010,
Pubmed Nenni,
Xenbase: Facilitating the Use of Xenopus to Model Human Disease.
2019,
Pubmed
,
Xenbase Nowotschin,
A bright single-cell resolution live imaging reporter of Notch signaling in the mouse.
2013,
Pubmed NULL,
Correction to 'The Galaxy platform for accessible, reproducible and collaborative biomedical analyses: 2022 update'.
2022,
Pubmed Ou-Yang,
Notch signaling downregulates MUC5AC expression in airway epithelial cells through Hes1-dependent mechanisms.
2013,
Pubmed Quigley,
Rfx2 Stabilizes Foxj1 Binding at Chromatin Loops to Enable Multiciliated Cell Gene Expression.
2017,
Pubmed
,
Xenbase Quigley,
Specification of ion transport cells in the Xenopus larval skin.
2011,
Pubmed
,
Xenbase Raue,
Data2Dynamics: a modeling environment tailored to parameter estimation in dynamical systems.
2015,
Pubmed Rawlins,
Lung development and repair: contribution of the ciliated lineage.
2007,
Pubmed Rock,
Notch-dependent differentiation of adult airway basal stem cells.
2011,
Pubmed Schindelin,
Fiji: an open-source platform for biological-image analysis.
2012,
Pubmed Schulz,
Mechanisms regulating zygotic genome activation.
2019,
Pubmed Session,
Genome evolution in the allotetraploid frog Xenopus laevis.
2016,
Pubmed
,
Xenbase Sive,
Microinjection of Xenopus oocytes.
2010,
Pubmed
,
Xenbase Skirkanich,
An essential role for transcription before the MBT in Xenopus laevis.
2011,
Pubmed
,
Xenbase Stubbs,
Radial intercalation of ciliated cells during Xenopus skin development.
2006,
Pubmed
,
Xenbase Stubbs,
The forkhead protein Foxj1 specifies node-like cilia in Xenopus and zebrafish embryos.
2008,
Pubmed
,
Xenbase Stubbs,
Multicilin promotes centriole assembly and ciliogenesis during multiciliate cell differentiation.
2012,
Pubmed
,
Xenbase Takada,
Identification of target genes for the Xenopus Hes-related protein XHR1, a prepattern factor specifying the midbrain-hindbrain boundary.
2005,
Pubmed
,
Xenbase Tasca,
Notch signaling induces either apoptosis or cell fate change in multiciliated cells during mucociliary tissue remodeling.
2021,
Pubmed
,
Xenbase Tsao,
Gamma-secretase activation of notch signaling regulates the balance of proximal and distal fates in progenitor cells of the developing lung.
2008,
Pubmed Tsao,
Notch signaling controls the balance of ciliated and secretory cell fates in developing airways.
2009,
Pubmed Volckaert,
Lung epithelial stem cells and their niches: Fgf10 takes center stage.
2014,
Pubmed Walentek,
Manipulating and Analyzing Cell Type Composition of the Xenopus Mucociliary Epidermis.
2018,
Pubmed
,
Xenbase Walentek,
Signaling Control of Mucociliary Epithelia: Stem Cells, Cell Fates, and the Plasticity of Cell Identity in Development and Disease.
2022,
Pubmed
,
Xenbase Walentek,
Xenopus epidermal and endodermal epithelia as models for mucociliary epithelial evolution, disease, and metaplasia.
2021,
Pubmed
,
Xenbase Walentek,
What we can learn from a tadpole about ciliopathies and airway diseases: Using systems biology in Xenopus to study cilia and mucociliary epithelia.
2017,
Pubmed
,
Xenbase Walentek,
ATP4a is required for Wnt-dependent Foxj1 expression and leftward flow in Xenopus left-right development.
2012,
Pubmed
,
Xenbase Walentek,
A novel serotonin-secreting cell type regulates ciliary motility in the mucociliary epidermis of Xenopus tadpoles.
2014,
Pubmed
,
Xenbase Whitsett,
Airway Epithelial Differentiation and Mucociliary Clearance.
2018,
Pubmed Xing,
NOTCH1 is required for regeneration of Clara cells during repair of airway injury.
2012,
Pubmed Yan,
The forkhead transcription factor FoxI1 remains bound to condensed mitotic chromosomes and stably remodels chromatin structure.
2006,
Pubmed