Click here to close
Hello! We notice that you are using Internet Explorer, which is not supported by Xenbase and may cause the site to display incorrectly.
We suggest using a current version of Chrome,
FireFox, or Safari.
???displayArticle.abstract???
Purpose: The induction of retinal progenitor cell (RPC) proliferation is a strategy that holds promise for alleviating retinal degeneration. However, the mechanisms that can stimulate RPC proliferation during repair remain unclear. Xenopus tailbud embryos successfully regrow functional eyes within 5 days after ablation, and this process requires increased RPC proliferation. This model facilitates identification of mechanisms that can drive in vivo reparative RPC proliferation. This study assesses the role of the essential H+ pump, V-ATPase, in promoting stem cell proliferation. Methods: Pharmacological and molecular loss of function studies were performed to determine the requirement for V-ATPase during embryonic eye regrowth. The resultant eye phenotypes were examined using histology and antibody markers. Misexpression of a yeast H+ pump was used to test whether the requirement for V-ATPase in regrowth is dependent on its H+ pump function. Results: V-ATPase inhibition blocked eye regrowth. Regrowth-incompetent eyes resulting from V-ATPase inhibition contained the normal complement of tissues but were much smaller. V-ATPase inhibition caused a significant reduction in reparative RPC proliferation but did not alter differentiation and patterning. Modulation of V-ATPase activity did not affect apoptosis, a process known to be required for eye regrowth. Finally, increasing H+ pump activity was sufficient to induce regrowth. Conclusions: V-ATPase is required for eye regrowth. These results reveal a key role for V-ATPase in activating regenerative RPC proliferation and expansion during successful eye regrowth.
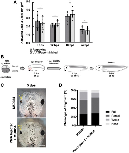
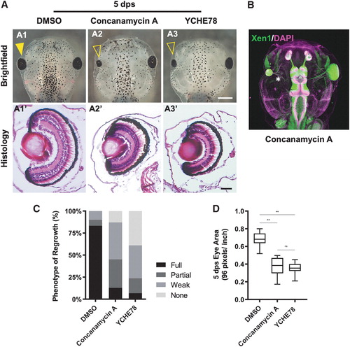
FIG. 1. V-ATPase is required for eye regrowth. (A) (A1–A3) Representative brightfield images of eye regrowth phenotypes for control (DMSO; n = 30), Concanamycin A treatment (n = 31), or YCHE78 expression (n = 59; up = anterior). Closed arrowhead indicates regrowth, whereas open arrowhead indicates blocked regrowth. (A1′–A3′) Show corresponding hematoxylin and eosin-stained eye sections (n = 19, n = 16, and n = 7, respectively; up = dorsal). (B) V-ATPase−inhibited regrowth-incompetent eye at 5 dps is connected by an optic nerve (starred) to the brain. DAPI shows nucleus (magenta) and Xen1 stains neural tissues (green); up = anterior. n = 5. (C) The RI shows the quality of regrowth based on 4 phenotypic categories: full, partial, weak, and no eyes. (D) Area measurements at 5 dps show smaller eyes resulting from Concanamycin A treatment (n = 12) or YCHE78 expression (n = 16) when compared with control DMSO regrown eyes (n = 12). **P < 0.01. Data are means ± SD. Scale bars: (A1–A3) 500 μm, (A1′–A3′) 50 μm, and (B) 200 μm. DAPI, 4′,6-diamidino-2-phenylindole; DMSO, dimethyl sulfoxide; dps, days postsurgery; ns, not significant; RI, Regrowth Index; SD, standard deviation.
FIG. 2. V-ATPase−inhibited nonregrowing eyes showed normal structure and patterning. Transverse eye sections at 3 dps. (A) Pan-neural marker Xen1 (green) outlines neural patterning. (B) Anti-RPE65 antibody (green) shows the pigmented epithelium. (C) Anti-Islet-1 antibody (green) shows retinal ganglion cells and subsets of amacrine, bipolar, and horizontal cells. (D) Anti-Rhodopsin antibody (green) shows rod photoreceptors. (A–D)White dashed lines outline each eye. Cell nuclei (DAPI) are shown in magenta. n > 10 per timepoint and condition. Up = dorsal. Scale bars = 50 μm. (E) Quantification of rod photoreceptor cells in control or V-ATPase−inhibited eyes. The number of rod photoreceptor cells was counted across the retinal periphery. *P < 0.05, **P < 0.01 (n > 10 per timepoint and condition). (F) The ratio of Rhodopsin expression over the retinal layer circumference measurements is shown (n > 5 per timepoint and condition). Data are means ± SD. CMZ, ciliary marginal zone.
FIG. 3. V-ATPase regulates cell proliferation in regrowing eyes. (A) Representative fluorescence images of eye sections stained with anti-H3P antibody to identify mitotic cells (green). Magenta color indicates neural tissues (Xen1). White dashed lines outline each eye. Sample size ranges from n = 9 to 12 per condition and timepoint. Up = dorsal. Scale bar = 50 μm. (B) Quantification of mitoses in control DMSO regrowing and V-ATPase−inhibited eyes. Graph shows the number of H3P-positive cells. *P < 0.05, **P < 0.01 (n = ≥9 per timepoint and condition). Data are means ± SD.
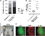
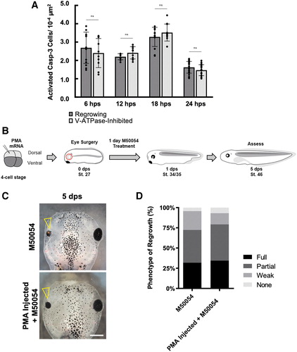
FIG. 4. V-ATPase modulation does not alter apoptotic regulation of regrowth. (A) Quantification of apoptotic cell numbers during regrowth using the activated Caspase-3 antibody. P > 0.05 (n = ≥9 per timepoint). Data are means ± SEM. (B) Experimental strategy for rescue of the apoptotic inhibition phenotype by expression of the yeast H+ pump, PMA1.2. (C) Representative brightfield images of the outcomes from (B). Open arrowheads indicate regrowth-incompetent eyes. Scale bar = 500 μm. (D) Eyes were scored for the RI and quantified for regrowth quality (n = 47 M50054, n = 58 PMA injection+M50054). SEM, standard error of the mean.
FIG. 5. Increased H+ pump activity restored eye regrowth. (A) Eyes were scored for the RI and quantified for regrowth quality. The data show that PMA1.2 expression is sufficient to rescue eye regrowth during V-ATPase inhibition. (B) Measurements of 5 dps eye size show PMA1.2 expression restored the V-ATPase−inhibited small eye phenotype (n = 22) to normal as compared with regrowth-incompetent eyes treated with Concanamycin A only (n = 12). **P < 0.01. Data are means ± SD. (C) Restoration of eye size by PMA1.2 expression (yellow arrowhead; n = 30). (D) An eye section showing membrane expression of PMA1.2 (green). Nuclei are shown by DAPI (red). n = 5. Scale bar = 50 μm.
Adams,
H+ pump-dependent changes in membrane voltage are an early mechanism necessary and sufficient to induce Xenopus tail regeneration.
2007, Pubmed,
Xenbase
Adams,
H+ pump-dependent changes in membrane voltage are an early mechanism necessary and sufficient to induce Xenopus tail regeneration.
2007,
Pubmed
,
Xenbase Beck,
Studying regeneration in Xenopus.
2012,
Pubmed
,
Xenbase Blackiston,
High-throughput Xenopus laevis immunohistochemistry using agarose sections.
2010,
Pubmed
,
Xenbase Chow,
Early eye development in vertebrates.
2001,
Pubmed Cruciat,
Requirement of prorenin receptor and vacuolar H+-ATPase-mediated acidification for Wnt signaling.
2010,
Pubmed
,
Xenbase Gluck,
V-ATPases of the plasma membrane.
1992,
Pubmed Harris,
Neuronal determination without cell division in Xenopus embryos.
1991,
Pubmed
,
Xenbase Huss,
Concanamycin A, the specific inhibitor of V-ATPases, binds to the V(o) subunit c.
2002,
Pubmed Kabra,
Sensing through Non-Sensing Ocular Ion Channels.
2020,
Pubmed Kha,
A model for investigating developmental eye repair in Xenopus laevis.
2018,
Pubmed
,
Xenbase Kha,
Studying In Vivo Retinal Progenitor Cell Proliferation in Xenopus laevis.
2020,
Pubmed
,
Xenbase Kha,
Using the Xenopus Developmental Eye Regrowth System to Distinguish the Role of Developmental Versus Regenerative Mechanisms.
2019,
Pubmed
,
Xenbase Kobia,
Pharmacologic inhibition of vacuolar H+ ATPase reduces physiologic and oncogenic Notch signaling.
2014,
Pubmed Lange,
The H(+) vacuolar ATPase maintains neural stem cells in the developing mouse cortex.
2011,
Pubmed Li,
ATP6V1H regulates the growth and differentiation of bone marrow stromal cells.
2018,
Pubmed Lu,
The amino-terminal domain of the E subunit of vacuolar H(+)-ATPase (V-ATPase) interacts with the H subunit and is required for V-ATPase function.
2002,
Pubmed Masuda,
An NH2-terminal deleted plasma membrane H+-ATPase is a dominant negative mutant and is sequestered in endoplasmic reticulum derived structures.
2000,
Pubmed Monteiro,
V-ATPase proton pumping activity is required for adult zebrafish appendage regeneration.
2014,
Pubmed Nuckels,
The vacuolar-ATPase complex regulates retinoblast proliferation and survival, photoreceptor morphogenesis, and pigmentation in the zebrafish eye.
2009,
Pubmed Oswald,
Regenerative medicine in the retina: from stem cells to cell replacement therapy.
2018,
Pubmed Pamarthy,
The curious case of vacuolar ATPase: regulation of signaling pathways.
2018,
Pubmed Ruiz i Altaba,
Planar and vertical signals in the induction and patterning of the Xenopus nervous system.
1992,
Pubmed
,
Xenbase Saka,
Spatial and temporal patterns of cell division during early Xenopus embryogenesis.
2001,
Pubmed
,
Xenbase Schindelin,
Fiji: an open-source platform for biological-image analysis.
2012,
Pubmed Shine,
Vacuolar ATPases and their role in vision.
2014,
Pubmed Sîrbulescu,
Dynamics of caspase-3-mediated apoptosis during spinal cord regeneration in the teleost fish, Apteronotus leptorhynchus.
2009,
Pubmed Tseng,
Apoptosis is required during early stages of tail regeneration in Xenopus laevis.
2007,
Pubmed
,
Xenbase Tseng,
Tail regeneration in Xenopus laevis as a model for understanding tissue repair.
2008,
Pubmed
,
Xenbase Vaccari,
The vacuolar ATPase is required for physiological as well as pathological activation of the Notch receptor.
2010,
Pubmed Vergara,
Retinal regeneration in the Xenopus laevis tadpole: a new model system.
2009,
Pubmed
,
Xenbase Viczian,
Advances in retinal stem cell biology.
2013,
Pubmed Wang,
Stem/progenitor cell-based transplantation for retinal degeneration: a review of clinical trials.
2020,
Pubmed Wetts,
Multipotent precursors can give rise to all major cell types of the frog retina.
1988,
Pubmed
,
Xenbase Wissel,
Time-resolved transcriptomics in neural stem cells identifies a v-ATPase/Notch regulatory loop.
2018,
Pubmed Wong,
Defining retinal progenitor cell competence in Xenopus laevis by clonal analysis.
2009,
Pubmed
,
Xenbase Yan,
The vacuolar proton pump, V-ATPase, is required for notch signaling and endosomal trafficking in Drosophila.
2009,
Pubmed Zuber,
Eye field specification in Xenopus laevis.
2010,
Pubmed
,
Xenbase