XB-ART-59576
Curr Biol
2023 Apr 10;337:1327-1336.e4. doi: 10.1016/j.cub.2023.02.021.
Show Gene links
Show Anatomy links
Dodecaploid Xenopus longipes provides insight into the emergence of size scaling relationships during development.
???displayArticle.abstract???
Genome and cell size are strongly correlated across species1,2,3,4,5,6 and influence physiological traits like developmental rate.7,8,9,10,11,12 Although size scaling features such as the nuclear-cytoplasmic (N/C) ratio are precisely maintained in adult tissues,13 it is unclear when during embryonic development size scaling relationships are established. Frogs of the genus Xenopus provide a model to investigate this question, since 29 extant Xenopus species vary in ploidy from 2 to 12 copies (N) of the ancestral frog genome, ranging from 20 to 108 chromosomes.14,15 The most widely studied species, X. laevis (4N = 36) and X. tropicalis (2N = 20), scale at all levels, from body size to cellular and subcellular levels.16 Paradoxically, the rare, critically endangered dodecaploid (12N = 108) Xenopus longipes (X. longipes) is a small frog.15,17 We observed that despite some morphological differences, X. longipes and X. laevis embryogenesis occurred with similar timing, with genome to cell size scaling emerging at the swimming tadpole stage. Across the three species, cell size was determined primarily by egg size, whereas nuclear size correlated with genome size during embryogenesis, resulting in different N/C ratios in blastulae prior to gastrulation. At the subcellular level, nuclear size correlated more strongly with genome size, whereas mitotic spindle size scaled with cell size. Our cross-species study indicates that scaling of cell size to ploidy is not due to abrupt changes in cell division timing, that different size scaling regimes occur during embryogenesis, and that the developmental program of Xenopus is remarkably consistent across a wide range of genome and egg sizes.
???displayArticle.pubmedLink??? 36889317
???displayArticle.pmcLink??? PMC10115129
???displayArticle.link??? Curr Biol
???displayArticle.grants??? [+]
R35 GM118183 NIGMS NIH HHS
Species referenced: Xenopus tropicalis Xenopus laevis
Genes referenced: smo
???displayArticle.antibodies??? H3f3a Ab33 H3f3a Ab9 Tjp1 Ab2
???attribute.lit??? ???displayArticles.show???
|
|
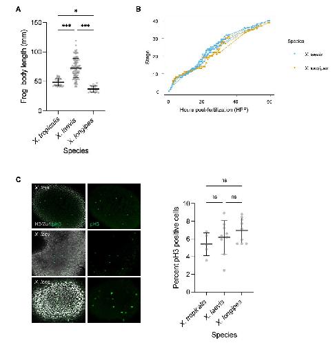
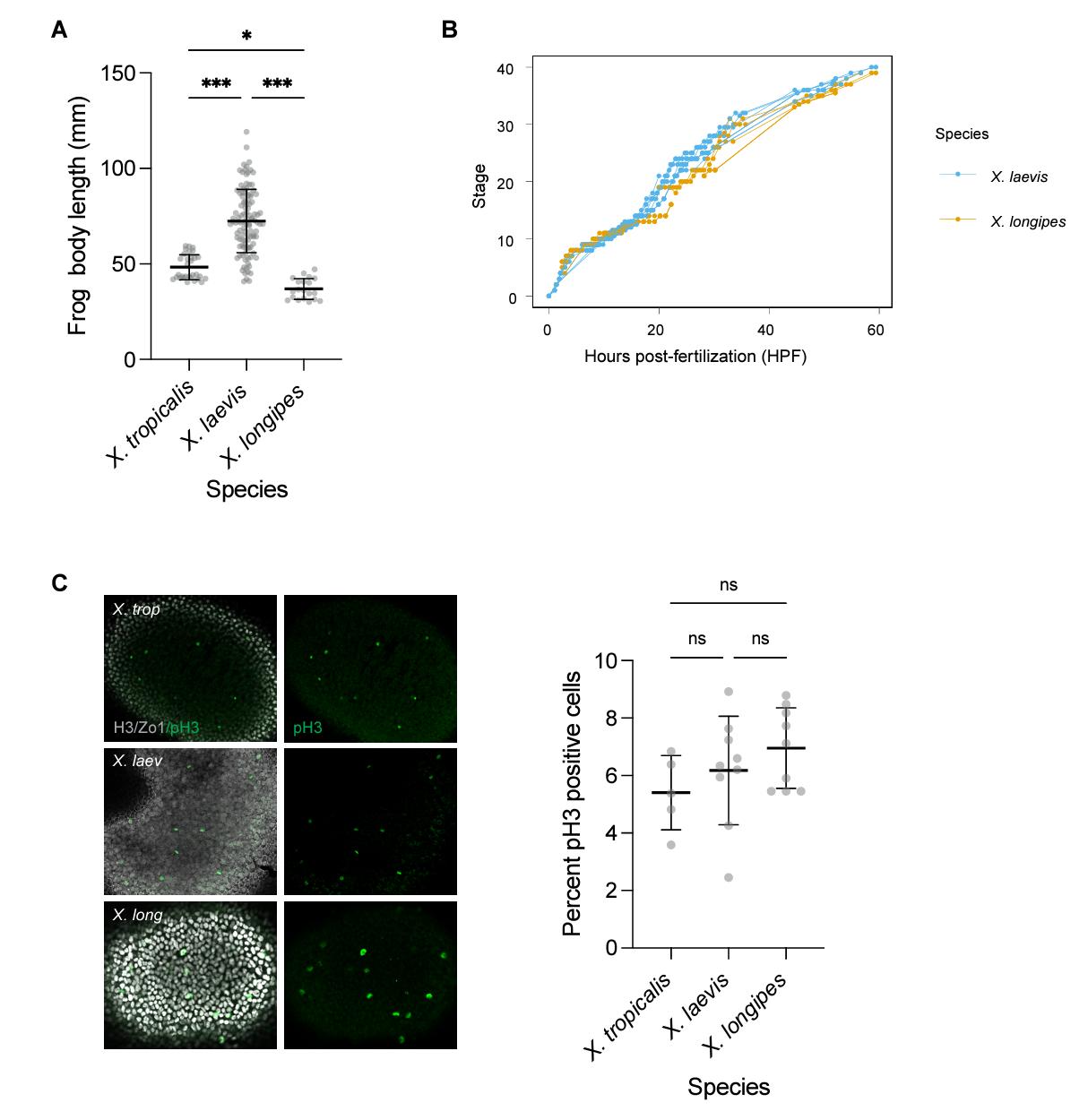
Figure 1. X. longipes morphometrics and development compared with other Xenopus species (A) Map28 and photograph19 of Lake Oku in Cameroon, Africa, and images of X. longipes frog and blastula stage embryos. Scale bars, 1 mm. (B) Phylogeny of X. longipes compared with X. laevis and X. tropicalis, with chromosome number and nuclear DNA content. See also Figure S1A for frog body length comparison. (C) Calculated egg volume in X. tropicalis, X. laevis, and X. longipes. n ≥ 23 eggs measured in each species. Scale bars, 0.5 mm. (D) Images of development in X. longipes versus X. laevis at 23°C. hpf, hours post fertilization. Scale bars, 1 mm. (E) Comparison of cell-cycle timing in animal pole cells of X. longipes versus X. laevis through the first 14 cleavage divisions. Each point represents the average timing for 3 individual cells. Thick line inside box indicates average time, and upper and lower box boundaries indicate ±SD. n = 3 cells from 10 total embryos analyzed per species from 3 separate clutches. p > 0.5 between species in each cell cycle, determined by two-tailed t test. (F) Developmental time course in X. longipes versus X. laevis at 23°C, 0–62 hpf. n = 3 clutches analyzed for X. laevis, n = 2 for X. longipes, 1–3 replicates for each clutch. See also Videos S1 and S2 and Figure S1B for individual time points. (G) Body length quantification of stage 36 tail-bud embryos in X. tropicalis, X. laevis, and X. longipes. n ≥ 20 tadpoles from 3 clutches measured for each species. Scale bars, 1 mm. (H) Body length quantification of stage 48 tadpoles in X. tropicalis, X. laevis, and X. longipes. n ≥ 20 tadpoles from 3 separate clutches measured for each species. Scale bars, 1 mm. For all boxplots, thick line inside box indicates average length, and upper and lower box boundaries indicate ±SD. ∗∗∗p < 0.001, determined by two-tailed t test. |
|
|
Figure 2. Scaling of cells and nuclei in adult pipid frog species (A) Images of erythrocytes from 5 adult pipid frog species of varying ploidies. See Figure S2A for details about species, including DNA content. Scale bars, 20 μm. (B) Images of adult epithelial cells from X. tropicalis, X. laevis, and X. longipes. Scale bars, 50 μm. (C) Average cell cross-sectional area in adult erythrocytes and epithelia as a function of genome size for each frog species. Five pipid frog species are plotted for erythrocytes; X. tropicalis, X. laevis, and X. longipes are plotted for epithelial cells. R2 ≥ 0.9980 for both erythrocytes and epithelia. See Figures S2B and S2C for distributions and Figure S3C for correlation and slope coefficients of each trend line. (D) Average nucleus cross-sectional area in adult erythrocytes and epithelia as a function of genome size for each frog species. Five pipid frog species are plotted for erythrocytes; X. tropicalis, X. laevis, and X. longipes are plotted for epithelial cells. R2 ≥ 0.9852 for both erythrocytes and epithelia. See Figures S2D and S2E for distributions and Figure S3F for correlation and slope coefficients of each trend line. For plots in (C) and (D), error bars indicate ±SD. |
|
|
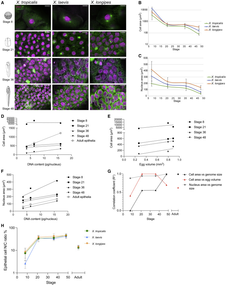
Figure 3. Scaling of cells and nuclei in Xenopus embryos (A) Images of cells and nuclei in X. tropicalis, X. laevis, and X. longipes embryos, stages 8–48. Scale bars, 15 μm. Histone H3 staining indicates DNA. (B) Average cross-sectional cell area during embryogenesis, y axis plotted in log10. See Figure S3B for distributions. (C) Average cross-sectional nucleus area during embryogenesis. See Figure S3E for distributions. For plots in (B) and (C), error bars indicate ±SD. (D) To test the relationship between genome and cell size during development across species, we plotted average skin epithelial cell cross-sectional area in embryos and adults as a function of genome size in X. tropicalis, X. laevis, and X. longipes to generate regression lines. See Figure S3C for correlation and slope coefficients of each trend line. (E) To test the relationship between egg volume and cell size during development across species, we plotted average skin epithelial cell cross-sectional cell area in X. tropicalis, X. laevis, and X. longipes through embryogenesis as function of egg volume to generate regression lines. See Figure S3D for correlation and slope coefficients of each trend line. (F) To test the relationship between genome and nuclear size during development across species, we plotted average nucleus cross-sectional area in embryos and adults as a function of genome size in X. tropicalis, X. laevis, and X. longipes to generate regression lines. See Figure S3E for distributions and Figure S3F for correlation and slope coefficients of each trend line. (G) Summary of correlation coefficients of cell or nucleus area vs. genome size or egg volume in embryos and adults from (D)–(F), plotted by developmental stage. (H) To calculate N/C ratios through development across species, skin epithelial cell nuclear and cell volumes in embryos and adults of each species were extrapolated from cross-sectional area measurements,30,31,32 and the ratio of nuclear to cell (N/C) volume was expressed as a percentage. Average values are plotted, y axis plotted in log10. Error bars indicate ±SD. See Figure S3G for validation that cross-sectional area measurements are not significantly different than volume measurements for calculating N/C ratios and Figure S3H for distribution of N/C ratios across species and developmental stages. |
|
|
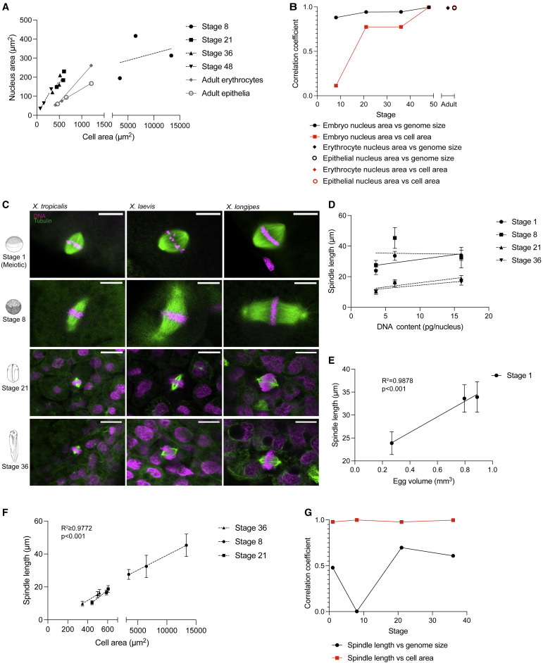
Figure 4. Subcellular scaling of nuclei and spindles through development (A) Average cross-sectional nucleus area in X. tropicalis, X. laevis, and X. longipes embryos and adults, plotted as function of cell area. (B) Summary of correlation coefficients of nucleus area versus genome size and cell area through development from Figure 3F and (A). (C) Images of meiotic and mitotic spindles in X. tropicalis, X. laevis, and X. longipes embryos, stage 1 (unfertilized meiotic) through stage 36. Scale bars, 20 μm. Histone H3 staining indicates DNA. (D) Average spindle length plotted as a function of genome size in X. tropicalis, X. laevis, and X. longipes embryos. See Figure S4B for correlation and slope coefficients of each trend line and Figure S4C for distributions. (E) Average egg spindle length (stage 1, meiotic) plotted as a function of egg volume. See Figure S4C for distribution. (F) Average spindle length plotted as a function of cell area in X. tropicalis, X. laevis, and X. longipes embryos. See Figure S4C for distribution and Figure S4D for correlation and slope coefficients of each trend line. (G) Summary of correlation coefficients of spindle length vs. genome size or cell area through development from (D)–(F). For all plots, error bars indicate ±SD. |
|
|
Figure S1. X. longipes body length and further development characterization. Related to Figure 1 (A) Snout to vent length plotted for male and female adult X. tropicalis, X. laevis, and X. longipes frogs. n=21 X. longipes measured. Lengths of X. tropicalis (n=38) and X. laevis (n=110) are from S1 . *p<0.05, ***p<0.001, determined by two-tailed t-test. (B) Developmental time course in X. longipes vs X. laevis, without smoothened line, showing individual timepoints. (C) Immunofluorescence staining of stage 21 X. tropicalis, X. laevis, and X. longipes embryos to assess the fraction of mitotic cells in each species. Cell borders (stained for tight junction marker ZO-1) and nuclei (stained for histone H3) are shown in gray. Dividing cells are stained with M-phase marker phospho-H3 (pH3). Quantification shows percent of pH3- positive cells in each species. Thick line in the middle of each set of points = mean, error bars= +/- std dev. ns= not significant p>0.05, determined by twotailed t-test. |
|
|
Figure S2. Measurements of cells and nuclei in adult Pipid frog species. Related to Figure 2 (A)Characteristics of frog species used for erythrocyte measurements. (B)Cross-sectional cell area of erythrocytes from adult frog species described in S1A. All P-values between species are <0.001 (not shown), except where indicated as not significant (p>0.05, ns) or (p<0.005,**) determined by two-tailed t-test. (C)Cross-sectional cell area of epithelial cells from adult X. tropicalis, X. longipes, and X.laevis. (D)Cross-sectional nucleus area of erythrocytes from adult frog species described in S1A. All p-values between species are <0.001 (not shown), except where indicated as not significant (ns) determined by two-tailed t-test. (E)Cross-sectional nucleus area of epithelial cells from adult X. tropicalis, X. longipes, and X. laevis. For plots in B-E, thick line in the middle of each set of points = mean, error bars = +/- std dev. ***p<0.001. For erythrocytes, n≥50 cells and nuclei were measured in each species. For epithelia, n≥100 cells and nuclei were measured in each species. |
|
|
Figure S3. Measurement of cells, nuclei and N/C ratios in Xenopus embryos Related to Figures 2 and 3 (A)Comparison of ZO-1 (Zonula Occludens, tight junction) and tubulin staining in X. laevis and X. longipes embryos to measure cross-sectional area of cells shows that they produce statistically indistinguishable data. Scale bar, 15 µm. (B)Cross-sectional area of cells from X. laevis, X. tropicalis, and X. longipes embryos and adults measured using tubulin staining. (C)Correlation and slope coefficients of cell area vs genome size from linear trendlines in Fig. 3D. Correlation coefficients for linear trendlines (R2) were calculated from the Pearson’s Correlation Coefficient (R). (D)Correlation and slope coefficients of cell area vs egg volume from linear trendlines in Fig. 3E. Correlation coefficients for linear trendlines (R2) were calculated from the Pearson’s Correlation Coefficient (R). (E)Cross-sectional area of nuclei from X. laevis, X. tropicalis, and X. longipes embryos and adults. (F)Correlation and slope coefficients of nucleus area vs genome size from linear trendlines in Fig. 3C. Slope coefficients were statistically similar between stage 21 and 36 (p=0.6134) and between stage 48 and adult epithelia (p=0.2344). (G)Comparison of Nuclear/Cytoplasmic (N/C) volume ratios calculated from 2dimensional (2D) cross-sectional area measurements vs. 3-dimensional (3D) reconstructions of confocal Z-stacks in stage 21 X. tropicalis, X. laevis, and X. longipes embryos. n≥50 skin epithelial cells or nuclei from ≥3 embryos from ≥3 separate clutches were measured per stage for each species. (H)N/C volume ratios in X. tropicalis, X. laevis, and X. longipes, embryos and adults, calculated from cross-sectional area measurements in 3B-C. For plots in A, B, and E, at stage 8, cells near the surface of the embryo from both animal and vegetal polls were measured. From stage 21-48, skin epithelial cells were measured. n≥100 cells or nuclei from ≥3 embryos or adults from ≥3 separate clutches were measured per stage for each species. For all plots, thick line in the middle of each set of points=mean. error bars= +/- std dev. ***p<0.001, *p<0.05, and ns= not significant, determined by two-tailed t-test. |
|
|
Figure S4. Spindle length and width in X. tropicalis, X. laevis, and X. longipes embryos. Related to Figure 4 (A) Correlation and slope coefficients of nucleus area vs cell area from linear trendlines in Fig. 4A. Correlation coefficients for linear trendlines (R2) were calculated from the Pearson’s Correlation Coefficient (R). (B) Correlation and slope coefficients of spindle length vs genome size from linear trendlines in Fig. 4D. (C) Spindle length (measured as pole-to-pole distance) through development including Stage 1 (unfertilized meiotic). Thick line in the middle of each set of points=mean. Error bars= +/- std dev. ***p<0.001, ns= not significant, determined by two-tailed t-test. n≥34 spindles from >3 eggs/embryos from ≥3 clutches measured for each species per stage (D) Correlation and slope coefficients of spindle length vs cell area from linear trendlines in Fig. 4F. n ≥20 metaphase plates from ≥3 clutches measured for each species per stage. (E) Spindle width (measured as metaphase plate length) through development including Stage 1 (meiosis II). Thick line in the middle of each set of points=mean. Error bars= +/- std dev. ***p<0.001, determined by two-tailed t-test. |
References [+] :
Amodeo,
Histone titration against the genome sets the DNA-to-cytoplasm threshold for the Xenopus midblastula transition.
2015, Pubmed,
Xenbase
Amodeo, Histone titration against the genome sets the DNA-to-cytoplasm threshold for the Xenopus midblastula transition. 2015, Pubmed , Xenbase
Brown, Xenopus tropicalis egg extracts provide insight into scaling of the mitotic spindle. 2007, Pubmed , Xenbase
Brownlee, Importin α Partitioning to the Plasma Membrane Regulates Intracellular Scaling. 2019, Pubmed , Xenbase
Cantwell, Unravelling nuclear size control. 2019, Pubmed
Cavalier-Smith, Economy, speed and size matter: evolutionary forces driving nuclear genome miniaturization and expansion. 2005, Pubmed
Chipman, The evolution of genome size: what can be learned from anuran development? 2001, Pubmed
Clute, Regulation of the appearance of division asynchrony and microtubule-dependent chromosome cycles in Xenopus laevis embryos. 1995, Pubmed , Xenbase
Collart, Titration of four replication factors is essential for the Xenopus laevis midblastula transition. 2013, Pubmed , Xenbase
Crowder, A comparative analysis of spindle morphometrics across metazoans. 2015, Pubmed , Xenbase
Edelstein, Advanced methods of microscope control using μManager software. 2014, Pubmed
Edgar, Cell cycle control by the nucleo-cytoplasmic ratio in early Drosophila development. 1986, Pubmed
Evans, Genetics, Morphology, Advertisement Calls, and Historical Records Distinguish Six New Polyploid Species of African Clawed Frog (Xenopus, Pipidae) from West and Central Africa. 2015, Pubmed , Xenbase
FANKHAUSER, Maintenance of normal structure in heteroploid salamander larvae, through compensation of changes in cell size by adjustment of cell number and cell shape. 1945, Pubmed
Gillooly, Nuclear DNA Content Varies with Cell Size across Human Cell Types. 2015, Pubmed
Good, Cytoplasmic volume modulates spindle size during embryogenesis. 2013, Pubmed , Xenbase
Gregory, Coincidence, coevolution, or causation? DNA content, cell size, and the C-value enigma. 2001, Pubmed
Heasman, Patterning the early Xenopus embryo. 2006, Pubmed , Xenbase
Heijo, DNA content contributes to nuclear size control in Xenopus laevis. 2020, Pubmed , Xenbase
Horner, C value and cell volume: their significance in the evolution and development of amphibians. 1983, Pubmed
Jevtić, Nuclear size scaling during Xenopus early development contributes to midblastula transition timing. 2015, Pubmed , Xenbase
Jukam, The DNA-to-cytoplasm ratio broadly activates zygotic gene expression in Xenopus. 2021, Pubmed , Xenbase
Lee, Whole-mount fluorescence immunocytochemistry on Xenopus embryos. 2008, Pubmed , Xenbase
Levy, Nuclear size is regulated by importin α and Ntf2 in Xenopus. 2010, Pubmed , Xenbase
Miller, The power of amphibians to elucidate mechanisms of size control and scaling. 2020, Pubmed , Xenbase
MIRSKY, The desoxyribonucleic acid content of animal cells and its evolutionary significance. 1951, Pubmed
Molenaar, Shifts in growth strategies reflect tradeoffs in cellular economics. 2009, Pubmed
Newport, A major developmental transition in early Xenopus embryos: I. characterization and timing of cellular changes at the midblastula stage. 1982, Pubmed , Xenbase
Newport, A major developmental transition in early Xenopus embryos: II. Control of the onset of transcription. 1982, Pubmed , Xenbase
Nguyen, Differential nuclear import sets the timing of protein access to the embryonic genome. 2022, Pubmed , Xenbase
O'Farrell, Growing an Embryo from a Single Cell: A Hurdle in Animal Life. 2015, Pubmed
Olmo, Nucleotype and cell size in vertebrates: a review. 1983, Pubmed
Olmo, Genome size evolution in vertebrates: trends and constraints. 1989, Pubmed
Owens, Measuring Absolute RNA Copy Numbers at High Temporal Resolution Reveals Transcriptome Kinetics in Development. 2016, Pubmed , Xenbase
Schindelin, Fiji: an open-source platform for biological-image analysis. 2012, Pubmed
Schmid, Polyploidy in Amphibia. 2015, Pubmed , Xenbase
Scott, Interdependence of cell growth and gene expression: origins and consequences. 2010, Pubmed
Session, Genome evolution in the allotetraploid frog Xenopus laevis. 2016, Pubmed , Xenbase
Sessions, DEVELOPMENTAL CORRELATES OF GENOME SIZE IN PLETHODONTID SALAMANDERS AND THEIR IMPLICATIONS FOR GENOME EVOLUTION. 1987, Pubmed
Syed, The nuclear to cytoplasmic ratio directly regulates zygotic transcription in Drosophila through multiple modalities. 2021, Pubmed
Turner, Cell size control in yeast. 2012, Pubmed
Vargas, Analysis of Cell Size in the Gastrula of Ten Frog Species Reveals a Correlation of Egg with Cell Sizes, and a Conserved Pattern of Small Cells in the Marginal Zone. 2017, Pubmed , Xenbase
Vinogradov, Genome size and metabolic intensity in tetrapods: a tale of two lines. 2006, Pubmed
White, Copepod development rates in relation to genome size and 18S rDNA copy number. 2000, Pubmed
Womack, Larger Genomes Linked to Slower Development and Loss of Late-Developing Traits. 2019, Pubmed , Xenbase
Wühr, Deep proteomics of the Xenopus laevis egg using an mRNA-derived reference database. 2014, Pubmed , Xenbase
