XB-ART-59568
Sci Adv
2023 Mar 17;911:eade7109. doi: 10.1126/sciadv.ade7109.
Show Gene links
Show Anatomy links
Long-QT mutations in KCNE1 modulate the 17β-estradiol response of Kv7.1/KCNE1.
Erlandsdotter LM, Giammarino L, Halili A, Nikesjö J, Gréen H, Odening KE, Liin SI.
???displayArticle.abstract???
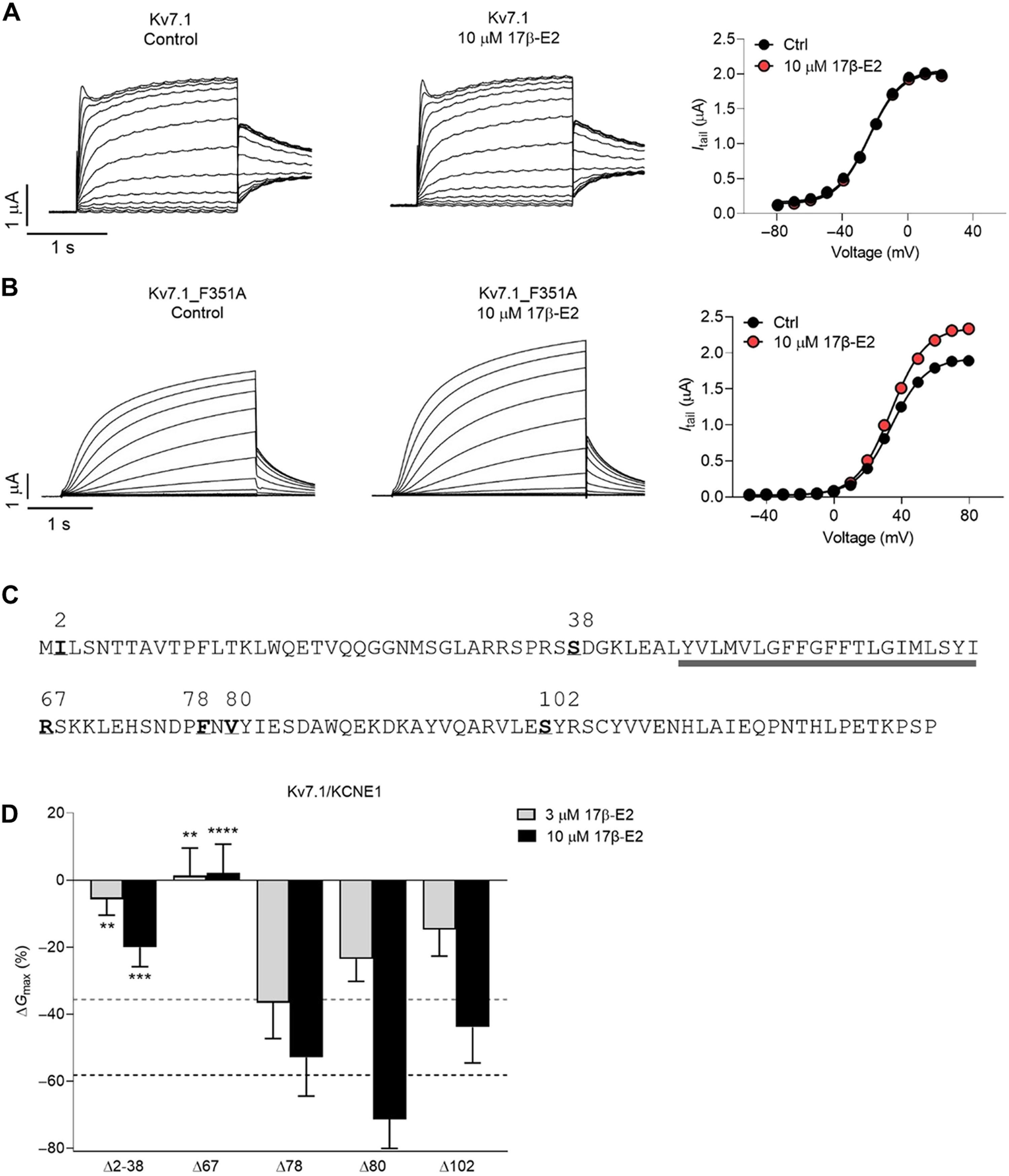
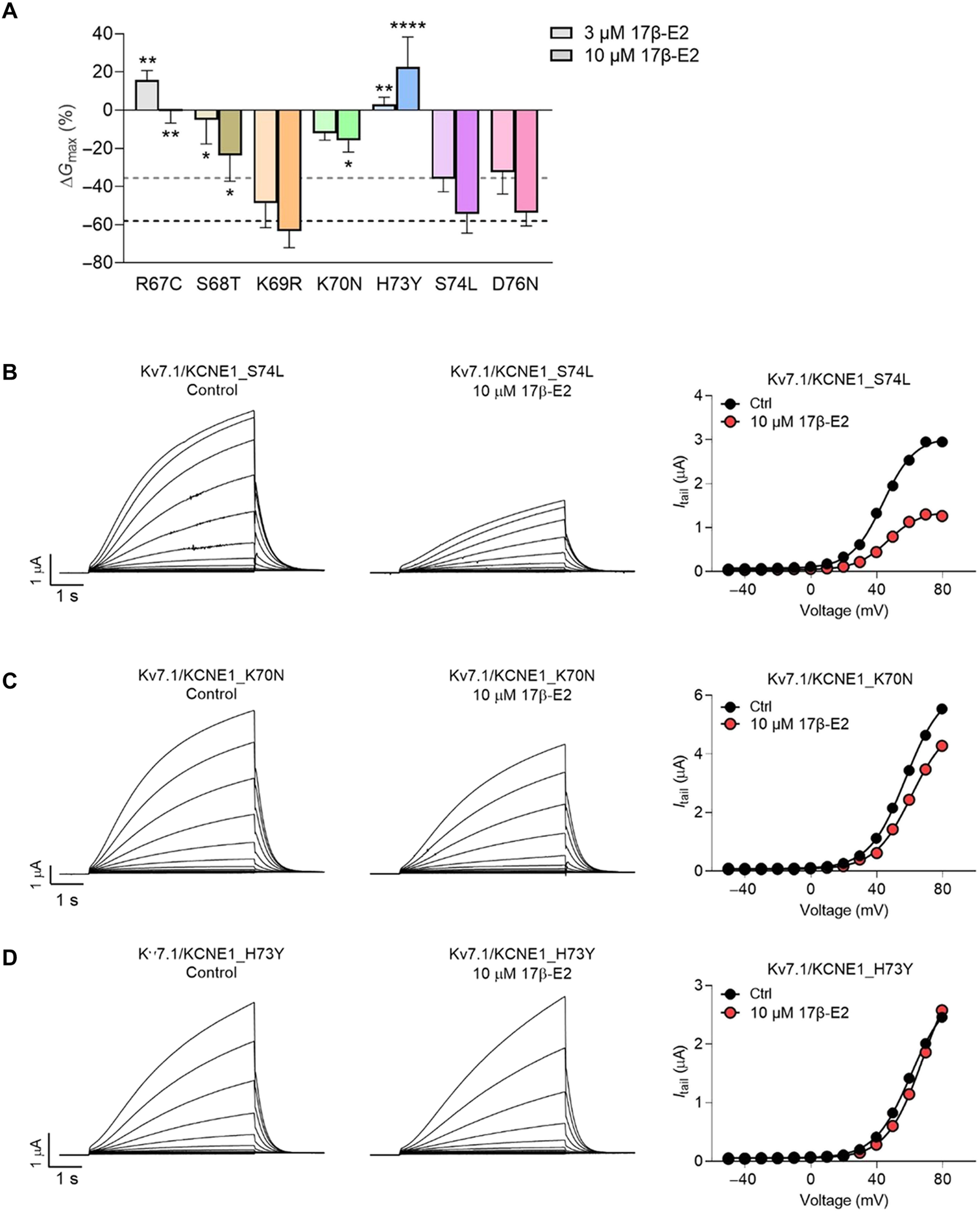
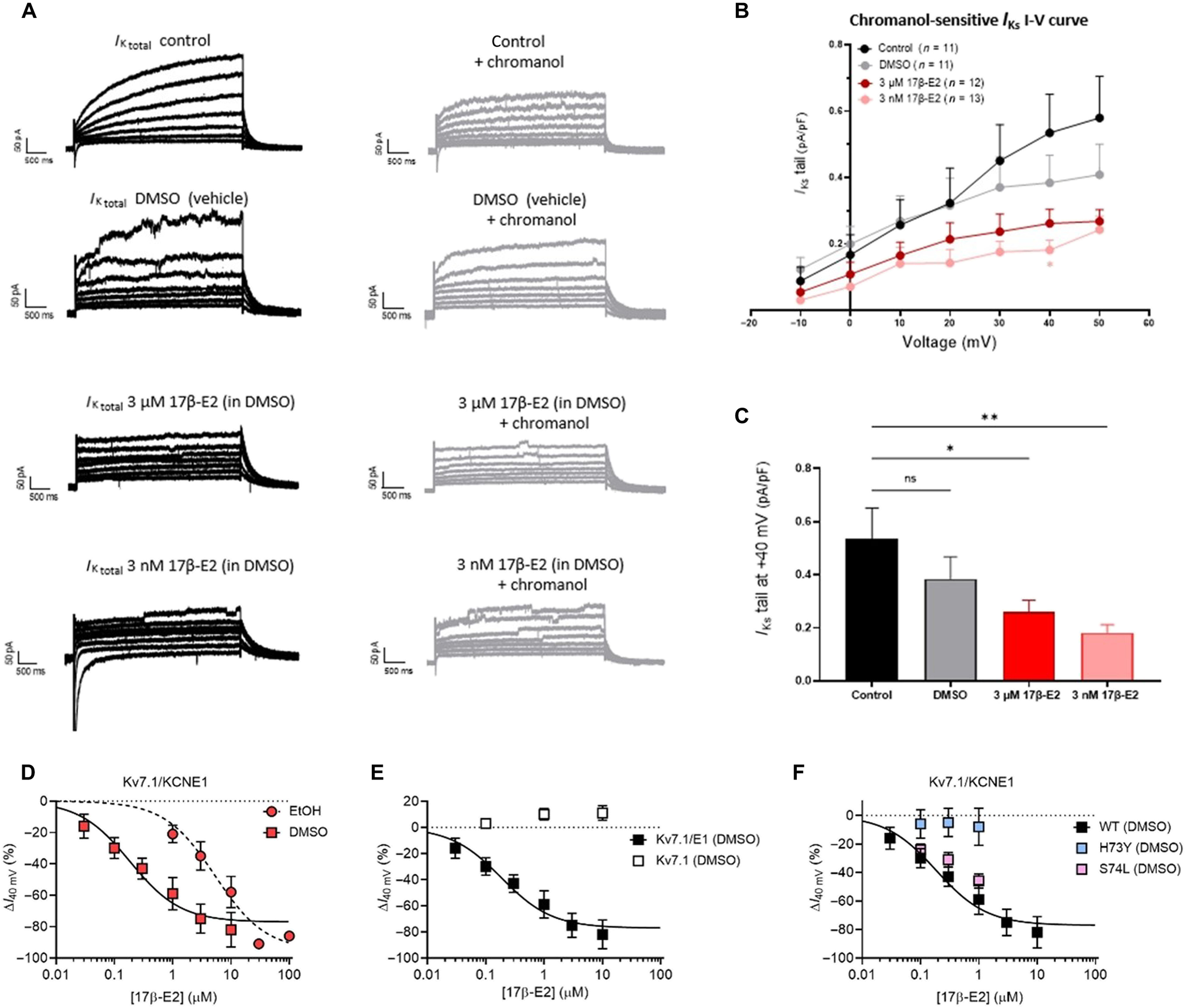
Estradiol (17[Formula: see text]-E2) is implicated in higher arrhythmia risk of women with congenital or acquired long-QT syndrome (LQTS) compared to men. However, the underlying mechanisms remain poorly understood, and little is known about the impact of LQTS-associated mutations. We show that 17[Formula: see text]-E2 inhibits the human cardiac Kv7.1/KCNE1 channel expressed in Xenopus oocytes. We find that the 17[Formula: see text]-E2 effect depends on the Kv7.1 to KCNE1 stoichiometry, and we reveal a critical function of the KCNE1 carboxyl terminus for the effect. LQTS-associated mutations in the KCNE1 carboxyl terminus show a range of responses to 17[Formula: see text]-E2, from a wild-type like response to impaired or abolished response. Together, this study increases our understanding of the mechanistic basis for 17[Formula: see text]-E2 inhibition of Kv7.1/KCNE1 and demonstrates mutation-dependent responses to 17[Formula: see text]-E2. These findings suggest that the 17[Formula: see text]-E2 effect on Kv7.1/KCNE1 might contribute to the higher arrhythmia risk of women, particularly in carriers with specific LQTS-associated mutations.
???displayArticle.pubmedLink??? 36921038
???displayArticle.pmcLink??? PMC10017040
???displayArticle.link??? Sci Adv
Species referenced: Xenopus laevis
Genes referenced: kcne1
GO keywords: action potential [+]
???displayArticle.disOnts??? long QT syndrome
???attribute.lit??? ???displayArticles.show???
References [+] :
Ackerman,
Ethnic differences in cardiac potassium channel variants: implications for genetic susceptibility to sudden cardiac death and genetic testing for congenital long QT syndrome.
2003, Pubmed
Ackerman, Ethnic differences in cardiac potassium channel variants: implications for genetic susceptibility to sudden cardiac death and genetic testing for congenital long QT syndrome. 2003, Pubmed
Alzamora, Sexual dimorphism and oestrogen regulation of KCNE3 expression modulates the functional properties of KCNQ1 K⁺ channels. 2011, Pubmed
Ando, Synergic effects of β-estradiol and erythromycin on hERG currents. 2011, Pubmed
Aranda, Nuclear hormone receptors and gene expression. 2001, Pubmed
Barhanin, K(V)LQT1 and lsK (minK) proteins associate to form the I(Ks) cardiac potassium current. 1996, Pubmed , Xenbase
Berger, Effects of 17beta-estradiol on action potentials and ionic currents in male rat ventricular myocytes. 1997, Pubmed
Bjelic, Sex hormones and repolarization dynamics during the menstrual cycle in women with congenital long QT syndrome. 2022, Pubmed
Braun, PKCβII specifically regulates KCNQ1/KCNE1 channel membrane localization. 2020, Pubmed
Chen, Physical and functional interaction sites in cytoplasmic domains of KCNQ1 and KCNE1 channel subunits. 2020, Pubmed
Davies, Specificity and mechanism of action of some commonly used protein kinase inhibitors. 2000, Pubmed
Doolen, Conventional protein kinase C isoforms regulate human dopamine transporter activity in Xenopus oocytes. 2002, Pubmed , Xenbase
Drici, Sex hormones prolong the QT interval and downregulate potassium channel expression in the rabbit heart. 1996, Pubmed
Druzin, Mechanism of estradiol-induced block of voltage-gated K+ currents in rat medial preoptic neurons. 2011, Pubmed
Edwards, Regulation of signal transduction pathways by estrogen and progesterone. 2005, Pubmed
Efendiev, PKC-beta and PKC-zeta mediate opposing effects on proximal tubule Na+,K+-ATPase activity. 1999, Pubmed
El-Sherif, Acquired Long QT Syndrome and Electrophysiology of Torsade de Pointes. 2019, Pubmed
Fuentes, Estrogen receptor signaling mechanisms. 2019, Pubmed
Galleano, Functional cross-talk between phosphorylation and disease-causing mutations in the cardiac sodium channel Nav1.5. 2021, Pubmed , Xenbase
Gou, Specific protein kinase C isoform exerts chronic inhibition on the slowly activating delayed-rectifier potassium current by affecting channel trafficking. 2021, Pubmed
Granados, The molecular nature of the 17β-Estradiol binding site in the voltage- and Ca2+-activated K+ (BK) channel β1 subunit. 2019, Pubmed
Guettler, The impact of age on long QT syndrome. 2019, Pubmed
Han, Regulation of aquaporin-4 water channels by phorbol ester-dependent protein phosphorylation. 1998, Pubmed
Hassan, Regulation of anion exchanger Slc26a6 by protein kinase C. 2007, Pubmed , Xenbase
Hedley, The genetic basis of long QT and short QT syndromes: a mutation update. 2009, Pubmed
Hou, Inactivation of KCNQ1 potassium channels reveals dynamic coupling between voltage sensing and pore opening. 2017, Pubmed , Xenbase
Kang, Calmodulin acts as a state-dependent switch to control a cardiac potassium channel opening. 2020, Pubmed
Kang, Structure of KCNE1 and implications for how it modulates the KCNQ1 potassium channel. 2008, Pubmed
Kathöfer, Human beta(3)-adrenoreceptors couple to KvLQT1/MinK potassium channels in Xenopus oocytes via protein kinase C phosphorylation of the KvLQT1 protein. 2003, Pubmed , Xenbase
Kauthale, Assessment of temperature-induced hERG channel blockade variation by drugs. 2015, Pubmed
Kim, Development of a Patient-Specific p.D85N-Potassium Voltage-Gated Channel Subfamily E Member 1-Induced Pluripotent Stem Cell-Derived Cardiomyocyte Model for Drug-Induced Long QT Syndrome. 2021, Pubmed
Kow, Rapid estrogen actions on ion channels: A survey in search for mechanisms. 2016, Pubmed
Kroncke, Structural basis for KCNE3 modulation of potassium recycling in epithelia. 2016, Pubmed
Kuenze, Allosteric mechanism for KCNE1 modulation of KCNQ1 potassium channel activation. 2020, Pubmed
Kurokawa, Acute effects of oestrogen on the guinea pig and human IKr channels and drug-induced prolongation of cardiac repolarization. 2008, Pubmed
Lai, Cooperation of Genomic and Rapid Nongenomic Actions of Estrogens in Synaptic Plasticity. 2017, Pubmed
Lai, Denaturing high-performance liquid chromatography screening of the long QT syndrome-related cardiac sodium and potassium channel genes and identification of novel mutations and single nucleotide polymorphisms. 2005, Pubmed
Larsson, KCNE1 tunes the sensitivity of KV7.1 to polyunsaturated fatty acids by moving turret residues close to the binding site. 2018, Pubmed , Xenbase
Li, KCNE1 enhances phosphatidylinositol 4,5-bisphosphate (PIP2) sensitivity of IKs to modulate channel activity. 2011, Pubmed , Xenbase
Liin, Fatty acid analogue N-arachidonoyl taurine restores function of IKs channels with diverse long QT mutations. 2016, Pubmed , Xenbase
Liin, Polyunsaturated fatty acid analogs act antiarrhythmically on the cardiac IKs channel. 2015, Pubmed , Xenbase
Lopes, Protein kinase A modulates PLC-dependent regulation and PIP2-sensitivity of K+ channels. 2007, Pubmed , Xenbase
Lösel, Nongenomic actions of steroid hormones. 2003, Pubmed
Lvov, Identification of a protein-protein interaction between KCNE1 and the activation gate machinery of KCNQ1. 2010, Pubmed
Möller, Effects of estradiol on cardiac ion channel currents. 2006, Pubmed
Na, 17β-Estradiol attenuates the activity of the glutamate transporter type 3 expressed in Xenopus oocytes. 2012, Pubmed , Xenbase
Nerbonne, Molecular physiology of cardiac repolarization. 2005, Pubmed
Nerbonne, Molecular basis of functional voltage-gated K+ channel diversity in the mammalian myocardium. 2000, Pubmed
Norman, Steroid-hormone rapid actions, membrane receptors and a conformational ensemble model. 2004, Pubmed
Odening, Transgenic short-QT syndrome 1 rabbits mimic the human disease phenotype with QT/action potential duration shortening in the atria and ventricles and increased ventricular tachycardia/ventricular fibrillation inducibility. 2019, Pubmed
Odening, How do sex hormones modify arrhythmogenesis in long QT syndrome? Sex hormone effects on arrhythmogenic substrate and triggered activity. 2014, Pubmed
O'Hara, Simulation of the undiseased human cardiac ventricular action potential: model formulation and experimental validation. 2011, Pubmed
Peyton, Involvement of epidermal growth factor receptor signaling in estrogen inhibition of oocyte maturation mediated through the G protein-coupled estrogen receptor (Gper) in zebrafish (Danio rerio). 2011, Pubmed
Piacentino, Cellular basis of abnormal calcium transients of failing human ventricular myocytes. 2003, Pubmed
Ponte, Mechanisms of drug induced QT interval prolongation. 2010, Pubmed
Pougnet, ATP P2X receptors downregulate AMPA receptor trafficking and postsynaptic efficacy in hippocampal neurons. 2014, Pubmed
Rapetti-Mauss, Oestrogen promotes KCNQ1 potassium channel endocytosis and postendocytic trafficking in colonic epithelium. 2013, Pubmed
Rocheleau, Secondary structure of a KCNE cytoplasmic domain. 2006, Pubmed , Xenbase
Roden, Clinical practice. Long-QT syndrome. 2008, Pubmed
Rodriguez, Drug-induced QT prolongation in women during the menstrual cycle. 2001, Pubmed
Sanguinetti, Coassembly of K(V)LQT1 and minK (IsK) proteins to form cardiac I(Ks) potassium channel. 1996, Pubmed , Xenbase
Sauer, Long QT syndrome in adults. 2007, Pubmed
Scholz, Central role of PKCα in isoenzyme-selective regulation of cardiac transient outward current Ito and Kv4.3 channels. 2011, Pubmed , Xenbase
Schwartz, Prevalence of the congenital long-QT syndrome. 2009, Pubmed
Splawski, Mutations in the hminK gene cause long QT syndrome and suppress IKs function. 1997, Pubmed , Xenbase
Tanabe, Effects of estrogen on action potential and membrane currents in guinea pig ventricular myocytes. 1999, Pubmed
Thomas, The structural biology of oestrogen metabolism. 2013, Pubmed
Vijayaragavan, Modulation of Nav1.7 and Nav1.8 peripheral nerve sodium channels by protein kinase A and protein kinase C. 2004, Pubmed , Xenbase
Waldegger, Inhibition of minK protein induced K+ channels in Xenopus oocytes by estrogens. 1996, Pubmed , Xenbase
Wang, Gating and Regulation of KCNQ1 and KCNQ1 + KCNE1 Channel Complexes. 2020, Pubmed
Wang, Stoichiometry of the slow I(ks) potassium channel in human embryonic stem cell-derived myocytes. 2012, Pubmed
Wolbrette, Risk of proarrhythmia with class III antiarrhythmic agents: sex-based differences and other issues. 2003, Pubmed
Wu, Insights into Cardiac IKs (KCNQ1/KCNE1) Channels Regulation. 2020, Pubmed
Xiao, Evidence for functional role of epsilonPKC isozyme in the regulation of cardiac Na(+) channels. 2001, Pubmed , Xenbase
Yang, A multiscale computational modelling approach predicts mechanisms of female sex risk in the setting of arousal-induced arrhythmias. 2017, Pubmed
Yu, Dynamic subunit stoichiometry confers a progressive continuum of pharmacological sensitivity by KCNQ potassium channels. 2013, Pubmed
Zaltsman, Rapid desensitization of the TRH receptor and persistent desensitization of its constitutively active mutant. 2000, Pubmed , Xenbase
Zhang, Cannabidiol activates neuronal Kv7 channels. 2022, Pubmed
