Click here to close
Hello! We notice that you are using Internet Explorer, which is not supported by Xenbase and may cause the site to display incorrectly.
We suggest using a current version of Chrome,
FireFox, or Safari.
???displayArticle.abstract???
The reciprocal inhibition between two signaling centers, the Spemann organizer (dorsal mesoderm) and ventral region (mesoderm and ectoderm), collectively regulate the overall development of vertebrate embryos. Each center expresses key homeobox transcription factors (TFs) that directly control target gene transcription. Goosecoid (Gsc) is an organizer (dorsal mesoderm)-specific TF known to induce dorsal fate and inhibit ventral/ectodermal specification. Ventx1.1 (downstream of Bmp signaling) induces the epidermal lineage and inhibits dorsal organizer-specific genes from the ventral region. Chordin (Chrd) is an organizer-specific secreted Bmp antagonist whose expression is primarily activated by Gsc. Alternatively, chrd expression is repressed by Bmp/Ventx1.1 in the ventral/epidermal region. However, the regulatory mechanisms underlying the transcription mediated by Gsc and Ventx1.1 remain elusive. Here, we found that the chrd promoter contained two cis-acting response elements that responded negatively to Ventx1.1 and positively to Gsc. In the ventral/ectodermal region, Ventx1.1 was directly bound to the Ventx1.1 response element (VRE) and inhibited chrd transcription. In the organizer region, Gsc was bound to the Gsc response elements (GRE) to activate chrd transcription. The Gsc-mediated positive response on the chrd promoter completely depended on another adjacent Wnt response cis-acting element (WRE), which was the TCF7 (also known as Tcf1) binding element. Site-directed mutagenesis of VRE, GRE, or WRE completely abolished the repressive or activator activity of Ventx1.1 and Gsc, respectively. The ChIP-PCR results confirmed the direct binding of Ventx1.1 and Gsc/Tcf7 to VRE and GRE/WRE, respectively. These results demonstrated that chrd expression is oppositely modulated by homeobox TFs, Ventx1.1, and Gsc/Tcf7 during the embryonic patterning of Xenopus gastrula.
Figure 1. Ectopic expression of Gsc and Ventx1.1 differentially regulates the dorsal mesoderm (organizer) gene expression during gastrula. (A) The cloned chrd(-2250) promoter mapped into Pgl3 luc/eGFP vector. (B,C) The Xenopus embryos were injected with Gsc (B) and Ventx1.1 (C) (1 ng/embryo) at the one-cell stage. The reporter assay was performed at stage 11 in whole embryos (WEs). (C,D) To examine the endogenous expression, embryos were co-injected with Gsc and Ventx1.1 (1 ng/embryo) at the one-cell stage. RT-PCR was performed at stage 11 in Wes (D) and ACs (E). -RT referred to control reaction without reverse transcriptase.
Figure 2. The chrd(-2250) promoter region contains the positive and negative response elements for Gsc and Ventx1.1., respectively. (A) chrd(-2250) was injected with or without gsc (1 ng/embryo) and ventx1.1 (1 ng/embryo) at the one-cell stage. The luciferase reporter gene assay was performed at stage 11. (B) The quantification of eGFP relative fluorescence was analyzed with the embryos shown in (C). The chrd(-2250)eGFP was injected with or without gsc (1 ng/embryo) and ventx1.1 (1 ng/embryo) at the one-cell stage, and fluorescent analysis was performed at stage 10.5. ). * p ≤ 0.1, **** p ≤ 0.0001, and n.s. denotes nonsignificant values.
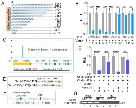
Figure 3. chrd promoter contains VRE. (A) Schematic representation of serially deleted chrd promoter constructs. (B) Relative luciferase activity of serially deleted chrd promoter constructs with or without Ventx1.1. (C) ChIP-sequencing coverage plot of Ventx1.1 within the chrd promoter region. (D) Schematic representations of site-directed mutagenesis and targeted nucleotides are italicized, underlined, and shown in red. (E) Relative luciferase activities of chrd(-2250), chrd(-2250)mVRE, chrd(-1473), and chrd(-1473)mVRE, with or without Ventx1.1. (F) The location of designed primers for VRE and the internal negative control (C). (G) Chromatin immunoprecipitation (ChIP) assay was performed to test the occupancy of Ventx1.1-Flag to VRE within the promoter region of chrd. ** p ≤ 0.01, **** p ≤ 0.0001, and n.s. denotes nonsignificant values.
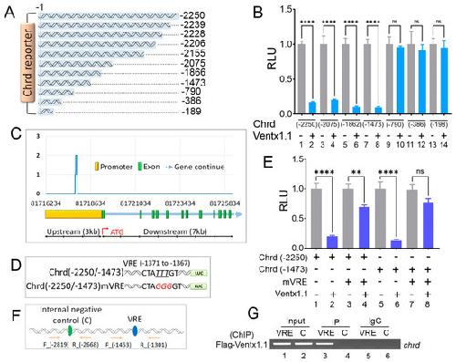
Figure 4. Site-directed mutagenesis of GRE1 and WRE within the chrd promoter completely abolishes Gsc-mediated transcriptional activation. (A) Relative luciferase activity of serially deleted chrd promoter constructs with or without Gsc. (B) Chrd promoter (-2250 to -2214 bps)with highlighted GRE1 and WRE (dotted boxes). The bottom arrowhead indicates the sequences of chrd(-2250) and chrd(-2239) reporter constructs. (C) Schematic representation of the site-directed mutagenesis scheme; targeted nucleotides are shown in italics and red. (D) Relative luciferase activity of chrd(-2250)mGRE1 and chrd(-2250)mWRE constructs with or without Gsc. **** p ≤ 0.0001, and n.s. denotes nonsignificant values.
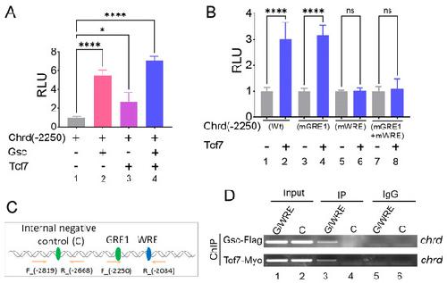
Figure 5. Tcf7 binds to WRE to activate chrd transcription. (A) Relative luciferase activity of chrd(-2250) promoter constructs with Gsc and Tcf7. (B) Relative luciferase activity of chrd(-2250)mGRE1 and chrd(-2250)mWRE constructs with Tcf7. (C) Schematic representation of designing the ChIP-PCR primer for GRE, WRE, and the internal negative control. (D) Chromatin immunoprecipitation (ChIP) assay was performed to test the occupancy of Gsc-Flag and Tcf7-Myc to GRE/WRE within the promoter region of chrd. * p ≤ 0.1, **** p ≤ 0.0001, and n.s. denotes nonsignificant values.
Figure 6. A putative model of Ventx1.1 and Gsc/Tcf7-mediated regulation of chrd transcription. A schematic representation of Ventx1.1-mediated negative regulation of chrd transcription by direct binding to VRE within the chrd promoter region during gastrula for ectoderm specification in Xenopus embryos. Whereas in the organizer (or dorsal mesoderm) region, Gsc interacts with GRE/WRE for activation. Tcf7 specifically binds to the WRE and activates chrd transcription.
Figure S1. Serially deleted chrd promoter constructs injected with and without gsc mRNA at the one-cell stage. The relative luciferase activity was measured at stage 11.
Figure S2. Identification of GRE1 within the chrd promoter. (A and B) The systematic representation of two targeted point mutations (namely GRE1 and GRE2, shown in the dotted box) was generated by site-directed mutagenesis in the upstream 11 bp (from -2250 to -2239) within the chrd promoter. (C) The mutated chrd(-2250)mGRE1, chrd(-2250)mGRE2, and wild-type chrd(-2250) promoter constructs were then injected with and without gsc mRNA at the one-cell stage. The relative luciferase activity was measured at stage 11.
Ambrosio,
Crossveinless-2 Is a BMP feedback inhibitor that binds Chordin/BMP to regulate Xenopus embryonic patterning.
2008, Pubmed,
Xenbase
Ambrosio,
Crossveinless-2 Is a BMP feedback inhibitor that binds Chordin/BMP to regulate Xenopus embryonic patterning.
2008,
Pubmed
,
Xenbase Anderson,
Chordin and noggin promote organizing centers of forebrain development in the mouse.
2002,
Pubmed Ault,
A novel homeobox gene PV.1 mediates induction of ventral mesoderm in Xenopus embryos.
1996,
Pubmed
,
Xenbase Bachiller,
The role of chordin/Bmp signals in mammalian pharyngeal development and DiGeorge syndrome.
2003,
Pubmed Blythe,
Chromatin immunoprecipitation in early Xenopus laevis embryos.
2009,
Pubmed
,
Xenbase Cadigan,
TCFs and Wnt/β-catenin signaling: more than one way to throw the switch.
2012,
Pubmed Cadigan,
TCF/LEFs and Wnt signaling in the nucleus.
2012,
Pubmed Cho,
Molecular nature of Spemann's organizer: the role of the Xenopus homeobox gene goosecoid.
1991,
Pubmed
,
Xenbase Ding,
Spemann organizer transcriptome induction by early beta-catenin, Wnt, Nodal, and Siamois signals in Xenopus laevis.
2017,
Pubmed
,
Xenbase Dosch,
Bmp-4 acts as a morphogen in dorsoventral mesoderm patterning in Xenopus.
1997,
Pubmed
,
Xenbase Fainsod,
On the function of BMP-4 in patterning the marginal zone of the Xenopus embryo.
1994,
Pubmed
,
Xenbase Guo,
A β-catenin-driven switch in TCF/LEF transcription factor binding to DNA target sites promotes commitment of mammalian nephron progenitor cells.
2021,
Pubmed Huang,
Cell migration in the Xenopus gastrula.
2018,
Pubmed
,
Xenbase Hwang,
Active repression of organizer genes by C-terminal domain of PV.1.
2003,
Pubmed
,
Xenbase Hwang,
Antimorphic PV.1 causes secondary axis by inducing ectopic organizer.
2002,
Pubmed
,
Xenbase Kumar,
Foxd4l1.1 Negatively Regulates Chordin Transcription in Neuroectoderm of Xenopus Gastrula.
2021,
Pubmed
,
Xenbase Kumar,
The Organizer and Its Signaling in Embryonic Development.
2021,
Pubmed Kumar,
Ventx Family and Its Functional Similarities with Nanog: Involvement in Embryonic Development and Cancer Progression.
2022,
Pubmed
,
Xenbase Kumar,
Smad2 and Smad3 differentially modulate chordin transcription via direct binding on the distal elements in gastrula Xenopus embryos.
2021,
Pubmed
,
Xenbase Kumar,
Foxd4l1.1 negatively regulates transcription of neural repressor ventx1.1 during neuroectoderm formation in Xenopus embryos.
2020,
Pubmed
,
Xenbase Kumar,
Ventx1.1 competes with a transcriptional activator Xcad2 to regulate negatively its own expression.
2019,
Pubmed
,
Xenbase Lee,
Direct response elements of BMP within the PV.1A promoter are essential for its transcriptional regulation during early Xenopus development.
2011,
Pubmed
,
Xenbase Lemaire,
A role for cytoplasmic determinants in mesoderm patterning: cell-autonomous activation of the goosecoid and Xwnt-8 genes along the dorsoventral axis of early Xenopus embryos.
1994,
Pubmed
,
Xenbase Mao,
Cell-context dependent TCF/LEF expression and function: alternative tales of repression, de-repression and activation potentials.
2011,
Pubmed Niehrs,
The homeobox gene goosecoid controls cell migration in Xenopus embryos.
1993,
Pubmed
,
Xenbase Onichtchouk,
The Xvent-2 homeobox gene is part of the BMP-4 signalling pathway controlling [correction of controling] dorsoventral patterning of Xenopus mesoderm.
1996,
Pubmed
,
Xenbase Piccolo,
Dorsoventral patterning in Xenopus: inhibition of ventral signals by direct binding of chordin to BMP-4.
1996,
Pubmed
,
Xenbase Roël,
Functional differences between Tcf1 isoforms in early Xenopus development.
2017,
Pubmed
,
Xenbase Sander,
The opposing homeobox genes Goosecoid and Vent1/2 self-regulate Xenopus patterning.
2007,
Pubmed
,
Xenbase Sasai,
Xenopus chordin: a novel dorsalizing factor activated by organizer-specific homeobox genes.
1994,
Pubmed
,
Xenbase Sena,
Barhl2 maintains T cell factors as repressors and thereby switches off the Wnt/β-Catenin response driving Spemann organizer formation.
2019,
Pubmed
,
Xenbase Session,
Genome evolution in the allotetraploid frog Xenopus laevis.
2016,
Pubmed
,
Xenbase Standley,
Maternal XTcf1 and XTcf4 have distinct roles in regulating Wnt target genes.
2006,
Pubmed
,
Xenbase Steinbeisser,
Xenopus axis formation: induction of goosecoid by injected Xwnt-8 and activin mRNAs.
1993,
Pubmed
,
Xenbase Steinbeisser,
The role of gsc and BMP-4 in dorsal-ventral patterning of the marginal zone in Xenopus: a loss-of-function study using antisense RNA.
1995,
Pubmed
,
Xenbase Steinke,
TCF-1 and LEF-1 act upstream of Th-POK to promote the CD4(+) T cell fate and interact with Runx3 to silence Cd4 in CD8(+) T cells.
2014,
Pubmed Stickney,
Zebrafish bmp4 functions during late gastrulation to specify ventroposterior cell fates.
2007,
Pubmed Umair,
Dusp1 modulates activin/smad2 mediated germ layer specification via FGF signal inhibition in Xenopus embryos.
2020,
Pubmed
,
Xenbase Umair,
Ventx1.1 as a Direct Repressor of Early Neural Gene zic3 in Xenopus laevis.
2018,
Pubmed
,
Xenbase Umair,
Goosecoid Controls Neuroectoderm Specification via Dual Circuits of Direct Repression and Indirect Stimulation in Xenopus Embryos.
2021,
Pubmed
,
Xenbase Wardle,
Bone morphogenetic protein 1 regulates dorsal-ventral patterning in early Xenopus embryos by degrading chordin, a BMP4 antagonist.
1999,
Pubmed
,
Xenbase Wessely,
Neural induction in the absence of mesoderm: beta-catenin-dependent expression of secreted BMP antagonists at the blastula stage in Xenopus.
2001,
Pubmed
,
Xenbase Wylie,
Maternal beta-catenin establishes a 'dorsal signal' in early Xenopus embryos.
1996,
Pubmed
,
Xenbase Yan,
BMP Signaling: Lighting up the Way for Embryonic Dorsoventral Patterning.
2021,
Pubmed
,
Xenbase Yao,
Goosecoid promotes head organizer activity by direct repression of Xwnt8 in Spemann's organizer.
2001,
Pubmed
,
Xenbase Yasuo,
Role of Goosecoid, Xnot and Wnt antagonists in the maintenance of the notochord genetic programme in Xenopus gastrulae.
2001,
Pubmed
,
Xenbase Zhang,
Model-based analysis of ChIP-Seq (MACS).
2008,
Pubmed Zou,
The E3 ubiquitin ligase Wwp2 regulates craniofacial development through mono-ubiquitylation of Goosecoid.
2011,
Pubmed