|
Figure 1
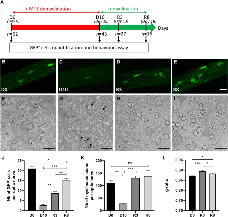
Swimming behaviour of Tg(mbp:GFP-NTR). (A) Traces of distance swam recorded for a period of 30 s on D0, D10 and during the recovery period on R3 and R8. (B and C) Live imaging of the swimming behaviour of a tadpole before demyelination (See Supplementary Video 1) and after 10 days of exposure to MTZ (see Supplementary Video 2). (D and E) Average distance expressed in cm (D) and speed of swimming in cm/s (E) before (n = 62) and at the end of MTZ treatment (n = 43) and during the recovery period R3 (n = 27) and R8 (n = 13). Note that on R3, despite the partial increase in the number of GFP+ cells per optic nerve (Fig. 1J), tadpoles did not improve their performance; however, the recovery was complete on R8.
At R3, despite the increase of the number of both GFP+ cells and myelinated axons (measured in the optic nerve; Fig. 1J and K), the average speed and the distance travelled over a period of 30 s did not improve (distance: 50.7 ± 7.8 cm; speed: 1.72 ± 0.26 cm/s; n = 41). However, at R8 both parameters had returned to control levels before demyelination (distance: 83.6 ± 15.6 cm; speed: 2.88 ± 0.53 cm/s; n = 13; Fig. 2D and E). |
|
Figure 2
Swimming behaviour of Tg(mbp:GFP-NTR). (A) Traces of distance swam recorded for a period of 30 s on D0, D10 and during the recovery period on R3 and R8. (B and C) Live imaging of the swimming behaviour of a tadpole before demyelination (See Supplementary Video 1) and after 10 days of exposure to MTZ (see Supplementary Video 2). (D and E) Average distance expressed in cm (D) and speed of swimming in cm/s (E) before (n = 62) and at the end of MTZ treatment (n = 43) and during the recovery period R3 (n = 27) and R8 (n = 13). Note that on R3, despite the partial increase in the number of GFP+ cells per optic nerve (Fig. 1J), tadpoles did not improve their performance; however, the recovery was complete on R8.
At R3, despite the increase of the number of both GFP+ cells and myelinated axons (measured in the optic nerve; Fig. 1J and K), the average speed and the distance travelled over a period of 30 s did not improve (distance: 50.7 ± 7.8 cm; speed: 1.72 ± 0.26 cm/s; n = 41). However, at R8 both parameters had returned to control levels before demyelination (distance: 83.6 ± 15.6 cm; speed: 2.88 ± 0.53 cm/s; n = 13; Fig. 2D and E). |
|
Figure 3
Live tracking of the visual avoidance paradigm. Tg(mbp:GFP-NTR) was recorded before (A and Supplementary Video 3) and at the end of 10 days of exposure to MTZ (end of demyelination period) (B and Supplementary Video 4). The ratio of the number of encounters that resulted in a successful avoidance allowed definition of an avoidance rate (C). Note that the sharp decrease in the avoidance index was not a consequence of an alteration of the swimming behaviour because demyelinated animals were still responding to a touch stimulus with a plastic pipette, as illustrated in Supplementary Video 4 at 22 s.
|
|
Figure 4
Immunostaining of brainstem at the level of Mauthner axons. Horizontal cryostat section of the brainstem of transgenic Tg(mbp:GFP-NTR) Xenopus tadpoles immunostained for GFP (mature oligodendrocytes), 3A10 (axons) and MBP (myelin sheath around axons) before demyelination (A) and at the end of MTZ exposure (B) causing ablation of about two-thirds of GFP+ oligodendrocytes. Demyelination in B is evidenced by loss of MBP staining around 3A10+ axons. However, demyelination is incomplete and notably the very large Mauthner axons (at higher magnification in A′ and B′) remained MBP positive. Scale bar = 50 µm (A and B) and 20 µm (A′ and B′). |
|
Figure 5
Improvement of visual avoidance index upon remyelination. Transgenic Tg(mbp:GFP-NTR) Xenopus tadpoles (stage 48–50) were treated for 10 days with metronidazole (10 mM) then returned to either fresh water (controls, Ctrl) or water containing the compound to be tested. Three days after the demyelination period (R3) tadpoles were first submitted to the visual avoidance test in the morning and in the afternoon the number of GFP+ cells per optic nerve was counted in vivo. (A) Flow chart showing the sequence of events tested and the number of tadpoles throughout the experiments. B–E show the results for clemastine (200 nM; light grey columns) and siponimod (3 nM; dark grey columns), two molecules which were shown to promote remyelination in our Xenopus model.15 Four parameters have been evaluated: number of GFP+ cells per optic nerve (B), distance travelled (in cm) during 30 s (C), average speed of swimming (in cm/s) (D) and avoidance index (E). F–I show the results for siramesine (5 µM; light grey columns) and sildenafil (1 µM; dark grey columns), two molecules that were previously tested as inefficacious to promote remyelination.15 Neither siramesine nor sildenafil had any pro-remyelination effect either on number of GFP+ cells (F) or on any of the behaviour tests (G–I).
|
|
Supplementary figure 1: Immunoblot analysis of Xenopus brain extract. Total
brain extract from transgenic Tg(mbp:GFP-NTR) Xenopus tadpoles at D0, D10, R3 and R8 were fractionated by SDS-PAGE electrophoresis. Proteins were transferred to nitrocellulose membrane and probed with rat-antiMBP antibody showing the major 20 kDa band and the minor band at 18.5 kDa. ß-tubulin was used as a control of loading. |
|
Supplementary figure 2: Setup used for the behavioral and virtual collision test. White arrow points to the CRT monitor on the screen of which is positionned a Petri
dish (purple arrow) filled up to 1cm with MMR 0.1X medium, where each indivudual tadpole is allowed to swim. Tadpole movements are recorded by a Dragonfly2 DR2-HIBW camera (red arrow). Movements of tadpole (green arrow) and deplacements of the black dot (yellow arrow) are viewed and monitored on the screen. |
|
Supplementary figure 3: Under our experimental conditions Mauthner axons are not demyelinated. Semi-thin (0.5μm thick) coronal sections across the brain stem
stained with toluidine blue of transgenic Tg(mbp:GFP-NTR) Xenopus tadpoles (stage 50) of either normal control (A) or exposed for 10 days to MTZ (10 mM) (B). Ten days exposure to MTZ resulted in an important degree of demyelination. However, Mauthner axons (Ma) (easily recognizable due to their large diameter) as well as many axons in their vicinity in the medio- dorsal portion of the brain stem resisted the MTZ treatment (higher magnification in insets encircled in red B’ compared to control A’). In comparison latero-ventral axons on the same section are, for most of them, demyelinated (higher magnification in insets encircled in yellow B’’compared to control A’’); Scale bar in A & B = 22 μm. |
|
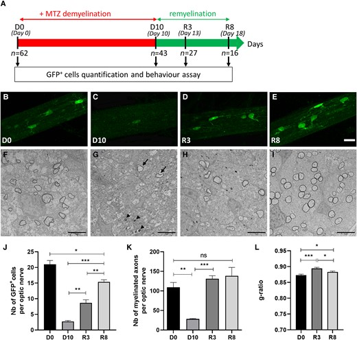
Figure 1.
Confocal and electron microscopic illustration of conditional demyelination and spontaneous remyelination of tg(mbp:GFP-NTR) transgenic X. laevis. (A) Flow chart showing the sequence of events tested and the number of tadpoles throughout the experiment. (B–E) Optic nerve of Tg(mbp:GFP-NTR) X. laevis (stage 50 tadpole) before (D0), at the end of metronidazole exposure (D10) and after 3 days (R3) and 8 days (R8) spontaneous recovery; scale bar = 20 µm. (F–I) Electron micrographs of transversal ultrathin sections (70 nm) of optic nerve of transgenic Tg(mbp:GFP-NTR) X. laevis tadpole before (F), at the end of metronidazole exposure (G) and after 3 days (H) and 8 days (I) of spontaneous recovery; in G arrows point to two axons that resisted MTZ-induced demyelination and arrowheads point to myelin debris; scale bar = 5 µm. (J) Quantification of the number of GFP+ oligodendrocytes per optic nerve. (K) Quantification of myelinated axons counted on optic nerve semi-thin (0.5 µm) sections stained with toluidine blue between D0 and R8. (L) Evolution of g-ratio measured on D0, R3 and R8. Data are expressed as mean ± SEM (in K and L, n = 3–4 tadpoles per group), with **P < 0.01, ***P < 0.001 and ****P < 0.0001 calculated using an unpaired two-tailed Student’s t-test between two groups with a 95% confidence interval. |
|
Figure 2.
Swimming behaviour of Tg(mbp:GFP-NTR). (A) Traces of distance swam recorded for a period of 30 s on D0, D10 and during the recovery period on R3 and R8. (B and C) Live imaging of the swimming behaviour of a tadpole before demyelination (See Supplementary Video 1) and after 10 days of exposure to MTZ (see Supplementary Video 2). (D and E) Average distance expressed in cm (D) and speed of swimming in cm/s (E) before (n = 62) and at the end of MTZ treatment (n = 43) and during the recovery period R3 (n = 27) and R8 (n = 13). Note that on R3, despite the partial increase in the number of GFP+ cells per optic nerve (Fig. 1J), tadpoles did not improve their performance; however, the recovery was complete on R8. |
|
Figure 3.
Live tracking of the visual avoidance paradigm. Tg(mbp:GFP-NTR) was recorded before (A and Supplementary Video 3) and at the end of 10 days of exposure to MTZ (end of demyelination period) (B and Supplementary Video 4). The ratio of the number of encounters that resulted in a successful avoidance allowed definition of an avoidance rate (C). Note that the sharp decrease in the avoidance index was not a consequence of an alteration of the swimming behaviour because demyelinated animals were still responding to a touch stimulus with a plastic pipette, as illustrated in Supplementary Video 4 at 22 s. |
|
Figure 4.
Immunostaining of brainstem at the level of Mauthner axons. Horizontal cryostat section of the brainstem of transgenic Tg(mbp:GFP-NTR) Xenopus tadpoles immunostained for GFP (mature oligodendrocytes), 3A10 (axons) and MBP (myelin sheath around axons) before demyelination (A) and at the end of MTZ exposure (B) causing ablation of about two-thirds of GFP+ oligodendrocytes. Demyelination in B is evidenced by loss of MBP staining around 3A10+ axons. However, demyelination is incomplete and notably the very large Mauthner axons (at higher magnification in A′ and B′) remained MBP positive. Scale bar = 50 µm (A and B) and 20 µm (A′ and B′). |
|
Figure 5.
Improvement of visual avoidance index upon remyelination. Transgenic Tg(mbp:GFP-NTR) Xenopus tadpoles (stage 48–50) were treated for 10 days with metronidazole (10 mM) then returned to either fresh water (controls, Ctrl) or water containing the compound to be tested. Three days after the demyelination period (R3) tadpoles were first submitted to the visual avoidance test in the morning and in the afternoon the number of GFP+ cells per optic nerve was counted in vivo. (A) Flow chart showing the sequence of events tested and the number of tadpoles throughout the experiments. B–E show the results for clemastine (200 nM; light grey columns) and siponimod (3 nM; dark grey columns), two molecules which were shown to promote remyelination in our Xenopus model.15 Four parameters have been evaluated: number of GFP+ cells per optic nerve (B), distance travelled (in cm) during 30 s (C), average speed of swimming (in cm/s) (D) and avoidance index (E). F–I show the results for siramesine (5 µM; light grey columns) and sildenafil (1 µM; dark grey columns), two molecules that were previously tested as inefficacious to promote remyelination.15 Neither siramesine nor sildenafil had any pro-remyelination effect either on number of GFP+ cells (F) or on any of the behaviour tests (G–I). |