XB-ART-59549
PLoS Biol
2023 Apr 01;214:e3002070. doi: 10.1371/journal.pbio.3002070.
Show Gene links
Show Anatomy links
BDNF signaling in correlation-dependent structural plasticity in the developing visual system.
???displayArticle.abstract???
During development, patterned neural activity instructs topographic map refinement. Axons with similar patterns of neural activity converge onto target neurons and stabilize their synapses with these postsynaptic partners, restricting exploratory branch elaboration (Hebbian structural plasticity). On the other hand, non-correlated firing in inputs leads to synapse weakening and increased exploratory growth of axons (Stentian structural plasticity). We used visual stimulation to control the correlation structure of neural activity in a few ipsilaterally projecting (ipsi) retinal ganglion cell (RGC) axons with respect to the majority contralateral eye inputs in the optic tectum of albino Xenopus laevis tadpoles. Multiphoton live imaging of ipsi axons, combined with specific targeted disruptions of brain-derived neurotrophic factor (BDNF) signaling, revealed that both presynaptic p75NTR and TrkB are required for Stentian axonal branch addition, whereas presumptive postsynaptic BDNF signaling is necessary for Hebbian axon stabilization. Additionally, we found that BDNF signaling mediates local suppression of branch elimination in response to correlated firing of inputs. Daily in vivo imaging of contralateral RGC axons demonstrated that p75NTR knockdown reduces axon branch elongation and arbor spanning field volume.
???displayArticle.pubmedLink??? 37011100
???displayArticle.pmcLink??? PMC10101647
???displayArticle.link??? PLoS Biol
???displayArticle.grants??? [+]
FDN-143238 CIHR
Species referenced: Xenopus laevis
Genes referenced: bdnf ctrl ntrk2 plg
GO keywords: regulation of synaptic plasticity [+]
???attribute.lit??? ???displayArticles.show???
|
|
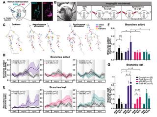
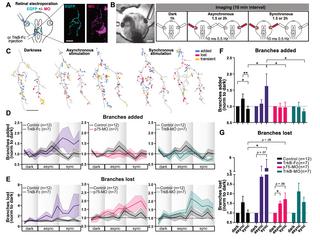
Fig 1. Blocking distinct components of BDNF signaling differentially affects correlation-dependent branch dynamics in ipsilaterally projecting RGC axons. (A) Retinal co-electroporation of EGFP and MO to visualize ipsi axons with receptor knockdown. Two-photon z-series projection of ipsi axon with EGFP (cyan) and lissamine-tagged Ctrl-MO (magenta). In magenta, 2 microglia are also visible. For TrkB-Fc experiments, intraventricular injection was performed >1 h prior to imaging. (B) Visual stimulation (10 ms light flash; 0.5 Hz) delivered via optic fibers positioned by the tadpoles’ eyes. Ipsi axons were imaged every 10 min: 1 h Darkness, 1.5 h or 2 h Asynchronous, 1.5 h or 2 h Synchronous stimulation (DAS: shorter protocol used for intraventricular TrkB-Fc). (C) Reconstructed arbors showing added, lost, and transient branches (added and lost within the summarized period). Drawings summarize branch dynamics over 1 h. Time course (20 min average) of branch (D) additions and (E) losses normalized to the average in darkness, DAS (1 h, 1.5 h, 1.5 h). Average branch (F) addition in the first and (G) loss rates in the second half of stimulation. Significant interactions in the two-way mixed design model: (F) p = 0.0189; (G) p < 0.001. (Within-subject factor: stimulation; between-subject factor: BDNF manipulation); post hoc tests corrected for multiple comparisons (BKY two-stage linear step-up procedure): *p ≤ 0.05, **p ≤ 0.01. Graphs show mean ± SEM. (D–G) Control (n = 12), TrkB-Fc (n = 7), p75-MO (n = 7), TrkB-MO (n = 7). Scale bars: (A, C) 20 μm; (B) 500 μm. The data used to generate Fig 1D and 1E can be found in S1 Data and Fig 1F and 1G in S2 Data. BDNF, brain-derived neurotrophic factor; DAS, Darkness-Asynchronous-Synchronous; EGFP, enhanced green fluorescent protein; MO, morpholino oligonucleotide; RGC, retinal ganglion cell. |
|
|
Fig 2. Role of BDNF signaling in local branch elimination induced by synchronous stimulation in ipsilaterally projecting RGC axons. (A) Three consecutive reconstructed arbors from a control ipsi axon during synchronous stimulation. Addition and elimination event locations (for time point “t”) are defined as the coordinates of the branch point of the newly added axonal branch (≥1.5 μm) between t-10 min and t (blue), or terminal point of a lost branch between t and t+10 min (magenta), respectively. (B) All elimination events during DAS (1 h, 1.5 h, 1.5 h) are superimposed on the reconstructed arbor (last time point of each stimulation period). (C) Illustration of distances between an elimination event and all the other elimination events (pair distances). (D) All the elimination event pair distances for the axon from (B). Means are denoted as yellow crosses. Normalized branch (E) elimination and (F) addition event pair distances. To correct for changes in arbor size, each point represents the ratio of observed-to-randomized (S4 Fig) mean event pair distances, normalized to darkness for each axon. Interaction in the two-way mixed design model: (E) p < 0.001; (F) p = 0.0562. Post hoc tests corrected for multiple comparisons (BKY two-stage linear step-up procedure): *p ≤ 0.05, **p ≤ 0.01. (E, F) Data are shown as mean + SEM. (E, F) Control (n = 12), (E) TrkB-Fc (n = 6), (F) TrkB-Fc (n = 7), (E, F) p75-MO (n = 7), (E, F) TrkB-MO (n = 7). (B) Scale bar: 20 μm. The data used to generate Fig 2E and 2F can be found in S3 Data. BDNF, brain-derived neurotrophic factor; DAS, Darkness-Asynchronous-Synchronous; RGC, retinal ganglion cell. |
|
|
Fig 3. Effects of retinal TrkB-MO and p75-MO on contralaterally projecting RGC axonal arbor elaboration over days. (А–C) Two-photon z-series projections over 4 days for axons co-electroporated with EGFP and (A) Ctrl-MO, (B) p75-MO, (C) TrkB-MO. (D) Reconstructed control arbor from day 4 showing axonal skeleton (black), terminal segments (blue), and terminal points (orange). (E, F) Morphometric analysis including (E) number of terminal points and (F) skeleton length, normalized to day 1. (G) Distribution of terminal segments (percent of total per axon) binned by length. Significant interactions in the two-way mixed design model: (E, F) p < 0.001; (G) p = 0.04394 (<5 μm bin); p = 0.01981 (5–10 μm bin). Post hoc tests corrected for multiple comparisons (BKY two-stage linear step-up procedure): (E, F) *p ≤ 0.05, **p ≤ 0.01, and (G) comparison between day 1 and day 4, (G) comparison between day 2 and day 4: #p ≤ 0.05, ##p ≤ 0.01, ###p ≤ 0.001, (G) comparison between day 3 and day 4: ‡p ≤ 0.05, ‡‡p ≤ 0.01. Data represent (E–G) mean + SEM. (E–G) Control (n = 15), p75-MO (n = 10), TrkB-MO (n = 12). Scale bar: 20 μm applies to all images. The data used to generate Fig 3E and 3G can be found in S4 Data. MO, morpholino oligonucleotide; RGC, retinal ganglion cell. |
|
|
Fig 4. Arbor span compactness of contralaterally projecting RGC axons is affected by retinal TrkB-MO and p75-MO. (A–C) Three-dimensional spans of reconstructed RGC axon arbors over 4 days, co-electroporated with EGFP and MO: (A) Ctrl-MO, (B) p75-MO, and (C) TrkB-MO. (D) Significant interaction in the two-way mixed design model: **p = 0.00119. (E) TrkB-MO leads to a faster increase in arbor spanning field volume compared to p75-MO [Arbor spanning field expansion index = (day 4—day 1)/(day 1 + day 4)], analyzed by Kruskal–Wallis test, p = 0.0175, and pairwise post hoc tests corrected for multiple comparisons: **p ≤ 0.01. Data represent mean + SEM. (D, E) Control (n = 15), p75-MO (n = 10), TrkB-MO (n = 12). The data used to generate Fig 4D can be found in S5 Data and Fig 4E in S6 Data. MO, morpholino oligonucleotide; RGC, retinal ganglion cell. |
|
|
Fig 5. Proposed model of BDNF signaling in correlation-dependent structural remodeling. (A) Summary schematic of structural remodeling of an RGC axon of interest (red) instructed by patterned activity based on our current and previous studies: correlated firing (left) and non-correlated firing (right) of axon with neighboring inputs and postsynaptic partner. In conditions of poorly correlated firing, there is an increase in branch dynamics (addition and loss) and exploratory growth. Correlated firing results in a decrease in branch dynamics addition and loss, occurring within part of the axonal arbor. Protection against branch elimination occurs locally in parts of the arbor, strongly connected to tectal neurons (blue) via synapses in which postsynaptic NMDARs are strongly activated. Zoom-in of proposed molecular and cellular mechanisms underlying (B) Stentian and (C) Hebbian structural plasticity in the developing visual system. (B) Uncorrelated firing between an RGC axon (red) and its neighboring axons (gray), leads to a failure to activate postsynaptic NMDARs. A signal that promotes branch initiation and growth binds to p75NTR on the axon of interest (red) may be released by the neighboring axons (gray) or the postsynaptic partner (blue). We propose that this signal may be proBDNF. (C) Correlated firing of the RGC axon of interest (red) and its neighboring axons (gray) results in an activation of postsynaptic NMDARs, leading to an increase in the concentration of BDNF via release or cleavage of proBDNF (e.g., via MMP-9 or tPA). BDNF binds to postsynaptic TrkB that initiates a retrograde stabilization signal (of unknown identity) leading to suppression of branch addition and targeted decrease of branch loss. BDNF, brain-derived neurotrophic factor; MMP-9, Matrix metalloproteinase-9; NMDAR, N-methyl-D-aspartate receptor; NT, neurotrophin; RGC, retinal ganglion cell; tPA, tissue plasminogen activator. |
References [+] :
Alsina,
Visualizing synapse formation in arborizing optic axons in vivo: dynamics and modulation by BDNF.
2001, Pubmed,
Xenbase
Alsina, Visualizing synapse formation in arborizing optic axons in vivo: dynamics and modulation by BDNF. 2001, Pubmed , Xenbase
Arroyo, Spatiotemporal Features of Retinal Waves Instruct the Wiring of the Visual Circuitry. 2016, Pubmed
Baho, p75 Neurotrophin Receptor Activation Regulates the Timing of the Maturation of Cortical Parvalbumin Interneuron Connectivity and Promotes Juvenile-like Plasticity in Adult Visual Cortex. 2019, Pubmed
Balice-Gordon, Long-term synapse loss induced by focal blockade of postsynaptic receptors. 1994, Pubmed
Balkowiec, Activity-dependent release of endogenous brain-derived neurotrophic factor from primary sensory neurons detected by ELISA in situ. 2000, Pubmed
Bird, Dissecting Sholl Analysis into Its Functional Components. 2019, Pubmed
Bronfman, Multi-tasking by the p75 neurotrophin receptor: sortilin things out? 2004, Pubmed
Chao, p75 and Trk: a two-receptor system. 1995, Pubmed
Choo, Retrograde BDNF to TrkB signaling promotes synapse elimination in the developing cerebellum. 2017, Pubmed
Cline, N-methyl-D-aspartate receptor antagonist desegregates eye-specific stripes. 1987, Pubmed
Cohen-Cory, The cellular patterns of BDNF and trkB expression suggest multiple roles for BDNF during Xenopus visual system development. 1996, Pubmed , Xenbase
Cohen-Cory, Effects of brain-derived neurotrophic factor on optic axon branching and remodelling in vivo. 1995, Pubmed , Xenbase
Cohen-Cory, Neurotrophic regulation of retinal ganglion cell synaptic connectivity: from axons and dendrites to synapses. 2004, Pubmed , Xenbase
Coupé, A CANDLE for a deeper in vivo insight. 2012, Pubmed , Xenbase
Cuntz, One rule to grow them all: a general theory of neuronal branching and its practical application. 2010, Pubmed
Deinhardt, Trk receptors. 2014, Pubmed
Demas, Vision drives correlated activity without patterned spontaneous activity in developing Xenopus retina. 2012, Pubmed , Xenbase
Dieni, BDNF and its pro-peptide are stored in presynaptic dense core vesicles in brain neurons. 2012, Pubmed
Dougherty, p75NTR immunoreactivity in the rat dentate gyrus is mostly within presynaptic profiles but is also found in some astrocytic and postsynaptic profiles. 1999, Pubmed
Du, Rapid BDNF-induced retrograde synaptic modification in a developing retinotectal system. 2004, Pubmed , Xenbase
Dziembowska, Activity-dependent local translation of matrix metalloproteinase-9. 2012, Pubmed
Ghosh, Cortical development: with an eye on neurotrophins. 1996, Pubmed
Gore, Role of matrix metalloproteinase-9 in neurodevelopmental deficits and experience-dependent plasticity in Xenopus laevis. 2021, Pubmed , Xenbase
Guo, Differential effects of transient and sustained activation of BDNF-TrkB signaling. 2018, Pubmed
Haapasalo, Regulation of TRKB surface expression by brain-derived neurotrophic factor and truncated TRKB isoforms. 2002, Pubmed
Harward, Autocrine BDNF-TrkB signalling within a single dendritic spine. 2016, Pubmed
Hermey, SorCS1, a member of the novel sorting receptor family, is localized in somata and dendrites of neurons throughout the murine brain. 2001, Pubmed
Holt, Order in the initial retinotectal map in Xenopus: a new technique for labelling growing nerve fibres. 1983, Pubmed , Xenbase
Horch, BDNF release from single cells elicits local dendritic growth in nearby neurons. 2002, Pubmed
Hu, BDNF stabilizes synapses and maintains the structural complexity of optic axons in vivo. 2005, Pubmed , Xenbase
Je, ProBDNF and mature BDNF as punishment and reward signals for synapse elimination at mouse neuromuscular junctions. 2013, Pubmed
Je, Role of pro-brain-derived neurotrophic factor (proBDNF) to mature BDNF conversion in activity-dependent competition at developing neuromuscular synapses. 2012, Pubmed , Xenbase
Ji, Acute and gradual increases in BDNF concentration elicit distinct signaling and functions in neurons. 2010, Pubmed
Kesner, Postsynaptic and Presynaptic NMDARs Have Distinct Roles in Visual Circuit Development. 2020, Pubmed , Xenbase
Kirchner, Emergence of local and global synaptic organization on cortical dendrites. 2021, Pubmed
Kohara, A local reduction in cortical GABAergic synapses after a loss of endogenous brain-derived neurotrophic factor, as revealed by single-cell gene knock-out method. 2007, Pubmed
Kutsarova, Rules for Shaping Neural Connections in the Developing Brain. 2016, Pubmed
Li, Topographic map formation and the effects of NMDA receptor blockade in the developing visual system. 2022, Pubmed , Xenbase
Lom, Local and target-derived brain-derived neurotrophic factor exert opposing effects on the dendritic arborization of retinal ganglion cells in vivo. 2002, Pubmed , Xenbase
López-Bendito, Thalamocortical development: how are we going to get there? 2003, Pubmed
Marshak, Cell-autonomous TrkB signaling in presynaptic retinal ganglion cells mediates axon arbor growth and synapse maturation during the establishment of retinotectal synaptic connectivity. 2007, Pubmed , Xenbase
Mathew, Looking beyond death: a morphogenetic role for the TNF signalling pathway. 2009, Pubmed
McLaughlin, Regulation of axial patterning of the retina and its topographic mapping in the brain. 2003, Pubmed
Mowla, Differential sorting of nerve growth factor and brain-derived neurotrophic factor in hippocampal neurons. 1999, Pubmed
Mu, Spike timing-dependent LTP/LTD mediates visual experience-dependent plasticity in a developing retinotectal system. 2006, Pubmed , Xenbase
Munz, Rapid Hebbian axonal remodeling mediated by visual stimulation. 2014, Pubmed , Xenbase
Nakagawa, Ephrin-B regulates the Ipsilateral routing of retinal axons at the optic chiasm. 2000, Pubmed , Xenbase
Niculescu, A BDNF-Mediated Push-Pull Plasticity Mechanism for Synaptic Clustering. 2018, Pubmed
Ohba, BDNF locally potentiates GABAergic presynaptic machineries: target-selective circuit inhibition. 2005, Pubmed
Orefice, Control of spine maturation and pruning through proBDNF synthesized and released in dendrites. 2016, Pubmed
Pang, Cleavage of proBDNF by tPA/plasmin is essential for long-term hippocampal plasticity. 2004, Pubmed
Pratt, An Evolutionarily Conserved Mechanism for Activity-Dependent Visual Circuit Development. 2016, Pubmed
Qian, Tissue-plasminogen activator is induced as an immediate-early gene during seizure, kindling and long-term potentiation. 1993, Pubmed
Rahman, Stentian structural plasticity in the developing visual system. 2020, Pubmed , Xenbase
Rajan, NMDA receptor activity stabilizes presynaptic retinotectal axons and postsynaptic optic tectal cell dendrites in vivo. 1999, Pubmed , Xenbase
Rösch, The neurotrophin receptor p75NTR modulates long-term depression and regulates the expression of AMPA receptor subunits in the hippocampus. 2005, Pubmed
Ruthazer, Control of axon branch dynamics by correlated activity in vivo. 2003, Pubmed , Xenbase
Sakaguchi, Map formation in the developing Xenopus retinotectal system: an examination of ganglion cell terminal arborizations. 1985, Pubmed , Xenbase
Sanchez, BDNF increases synapse density in dendrites of developing tectal neurons in vivo. 2006, Pubmed , Xenbase
Schwartz, Activity-dependent transcription of BDNF enhances visual acuity during development. 2011, Pubmed , Xenbase
Singh, Developmental axon pruning mediated by BDNF-p75NTR-dependent axon degeneration. 2008, Pubmed
Stent, A physiological mechanism for Hebb's postulate of learning. 1973, Pubmed
Uylings, Ordering methods in quantitative analysis of branching structures of dendritic trees. 1975, Pubmed
Vignoli, Peri-Synaptic Glia Recycles Brain-Derived Neurotrophic Factor for LTP Stabilization and Memory Retention. 2016, Pubmed
Vormberg, Universal features of dendrites through centripetal branch ordering. 2017, Pubmed
Wang, Localization of Nogo-A and Nogo-66 receptor proteins at sites of axon-myelin and synaptic contact. 2002, Pubmed
Winnubst, Spontaneous Activity Drives Local Synaptic Plasticity In Vivo. 2015, Pubmed
Woo, Activation of p75NTR by proBDNF facilitates hippocampal long-term depression. 2005, Pubmed
Yang, Neuronal release of proBDNF. 2009, Pubmed
Zagrebelsky, Form follows function: BDNF and its involvement in sculpting the function and structure of synapses. 2014, Pubmed
Zhang, Localized synaptic potentiation by BDNF requires local protein synthesis in the developing axon. 2002, Pubmed , Xenbase
Zhang, Visual map development depends on the temporal pattern of binocular activity in mice. 2011, Pubmed
Zou, Expression of constitutively active CaMKII in target tissue modifies presynaptic axon arbor growth. 1996, Pubmed , Xenbase
Zou, Postsynaptic calcium/calmodulin-dependent protein kinase II is required to limit elaboration of presynaptic and postsynaptic neuronal arbors. 1999, Pubmed , Xenbase
