|
Graphical Abstract |
|
Fig. 1. Expression pattern of Hs6st1 in Xenopus embryos.
(A) Expression patterns of Hs6st1 homeologs during Xenopus development (RNA-seq) (Session et al., 2016). Expression levels (y-axis) are shown in TPM (transcript per million). Homeologous genes show different expression patterns. Expression of the L gene is colored magenta, and that of the S gene is colored blue.
(B) Spatial expression pattern of Hs6st1 at the mid-neurula stage. The specimen was cut with a razor at the dashed line (hemi-section). Hs6st1 was expressed at the lateral sensorial layer of neuroectoderm (open arrowhead and arrowhead). Arrowheads in the anterior view and hemi-section indicate same region. The region sandwiched by dashed line in hemi-section is the sensorial layer of neuroectoderm. Scale bar = 500 um. |
|
Fig. 2. Hs6st1 overexpression expands Sox3 expression, and dampens FoxD3 expression.
(A) Schematic view of the injection. Light brown cells are the dorsal blastomere. Dark cells are the ventral blastomere. Hs6st1.S mRNA with a tracer, 100 pg LacZ mRNA, was injected into two blastomeres at the 4-cell stage (slightly lateral to the midline) as indicated, and specimens were fixed at the mid-neurula stage.
(B) Expression pattern of Sox3 and FoxD3 in Hs6st1.S-expressed embryos. LacZ-injected cells (a tracer) are colored red ( indicates the injected side). Hs6st1 overexpression expands the Sox3-expressing region in NP (arrowheads), and restricts the FoxD3 expressing region in a concentration-dependent manner (arrowheads), as quantified in C. Sox3 expression in PPE was not substantially changed (open arrowhead).
(C) Beeswarm boxplot of the ratio of width of the Sox3-expressing region (injected side/uninjected side) and the ratio of the area of FoxD3 expression (injected side/uninjected side). The width of the Sox3-expressing region was measured from the midline (see Materials and Methods for details). The horizontal line indicates the median. Edges of boxes indicate the first and third quartiles. The cross indicates the mean, and whiskers indicate the minimum and maximum. Statistical significance was analyzed with Welch's t-test (0 pg vs 25 pg: p = 3.5 106, 0 pg vs 50 pg: 8.2 108, 0 pg vs 100 pg: 3.2 109; n = 25 (0 pg), 21 (25 pg), 27 (50 pg), 24 (100 pg) for Sox3; 0 pg vs 25 pg: p = 0.044, 0 pg vs 50 pg: 0.18, 0 pg vs 100 pg: 2.0 105, n = 30 (0 pg), 23 (25 pg), 22 (50 pg), 26 (100 pg) for FoxD3; three experiments). *p 0.05. ***p 0.005. Scale bar = 500 m. |
|
|
|
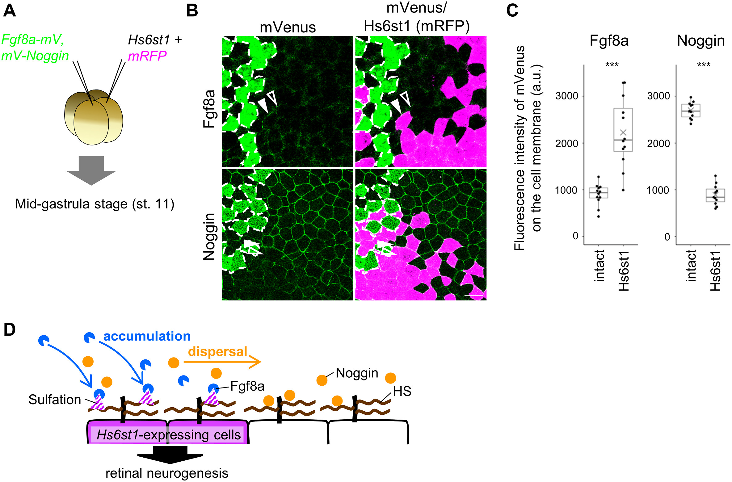
Fig. 4. Fgf8a and Noggin distributions in the Hs6st1-expressing embryos.
(A) Schematic view of the injection. 500 pg Fgf8a-mVenus mRNA or mVenus-Noggin and 100 pg Hs6st1.S mRNA with a tracer, 400 pg mRFP mRNA, were injected into different blastomeres at the 4-cell stage, and fluorescence was observed at the gastrula stage (stage 11).
(BC) Fgf8a-mVenus (green) accumulated on Hs6st1-expressed cells (magenta, arrowhead in the top panel), compared with that on uninjected cells (open arrowheads). mVenus-Noggin was diminished from Hs6st1-expressing cells (magenta colored cells) (open arrowhead), compared with that on uninjected cells (non-magenta colored cells) (arrowhead). Cells surrounded by a dashed line are the secretory source. Fluorescence intensity of mVenus on the cell membrane of Hs6st1-expressing or intact cells, other than source cells, was quantified as in C with raw images. Beeswarm boxplot of fluorescence intensity of mVenus (C). The horizontal line indicates the median. Edges of boxes indicate the first and third quartiles. The cross indicates the mean, and whiskers indicate the minimum and maximum. Statistical significance was analyzed with paired t-test (Fgf: p = 0.003, Noggin: 1.6 108; n = 12 each (Fgf), 11 each (Noggin); two experiments). ***p<=0.005. Scale bar = 30 um.
(D) Model of Hs6st1 contribution on Fgf8a and Noggin distribution. Fgf8a (blue) accumulates on Hs6st1-modified sugar chain residues (the modified sugar chain is colored magenta (stripe)), but Noggin (orange) is taken away from Hs6st1-expressing cells. This accumulation and dispersal of morphogens determines the region of neuroectodermal differentiation. |
|
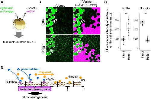
Fig. S1. Expression of Krt12.4, Tfap2a in Hs6st1-expressing embryos, and confirmation of the molecular weight of Hs6st1 with western blotting
(A, B) Expression pattern of Krt12.4 and Tfap2a in Hs6st1.S-overexpressing embryos. LacZ-injected cells (a tracer) are colored red ( indicates the injected side). Beeswarm boxplots of the ratio of width of inter region of Krt12.4- (A) and Tfap2a- (B) expressing regions (injected side/uninjected side) are indicated. The horizontal line indicates the median. Edges of boxes indicate the first and third quartiles. The cross indicates the mean, and whiskers indicate the minimum and maximum. Statistical significance was analyzed with Welch's t-test (Krt12.4: p = 2.6 107, Tfap2a: 2.1 107, Krt12.4: n = 27 (0 pg), 28 (100 pg), Tfap2a: n = 24 (0 pg), 25 (100 pg); four experiments). p 0.005.
(C) Hs6st1-mVenus expression expanded the Sox3-expressing region. Beeswarm boxplot of the ratio of width of Sox3-expressing region (injected side/uninjected side) with Hs6st1-mVenus overexpression. The horizontal line indicates the median. Edges of boxes indicate the first and third quartiles. The cross indicates the mean, and whiskers indicate the minimum and maximum. Statistical significance was analyzed with Welch's t-test (0 pg vs 25 pg: p = 0.016, 0 pg vs 50 pg: 1.4 107, 0 pg vs 100 pg: 8.8 107; n = 28 (0 pg), 23 (25 pg), 27 (50 pg), 21 (100 pg); three experiments). p 0.05. p 0.005.
(D) Western blot of Hs6st1-mVenus. Several bands can be seen around the predicted molecular weight, which is 74 kDa, with Hs6st1-injected embryos (arrowheads). Membrane-bound GFP (memGFP) was injected as a positive control for GFP antibody. Scale bar = 500 m. |
|
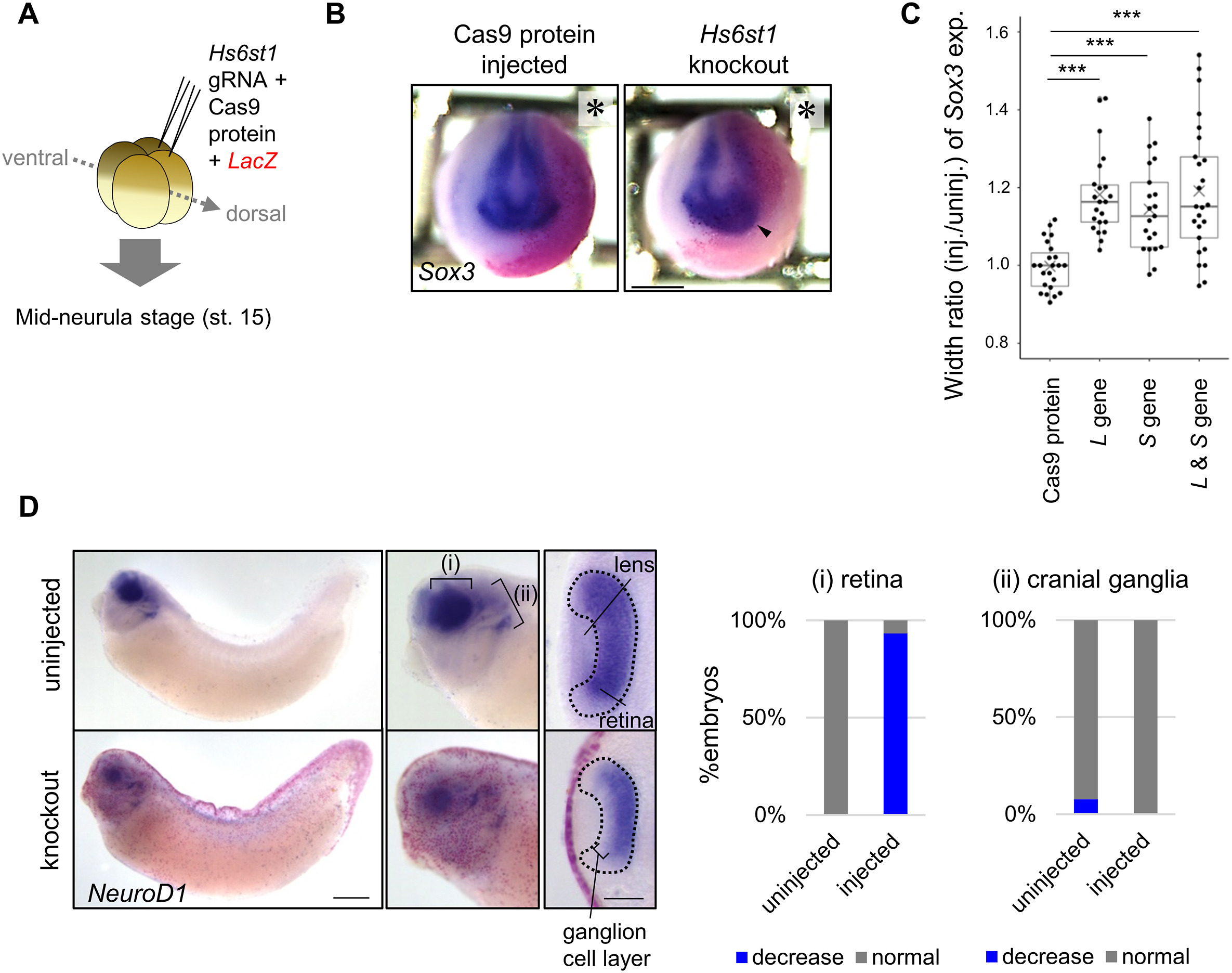
Fig. S2. Confirmation of Hs6st1 mutation induction
(A) Results of the heteroduplex mobility assay. One candidate of gRNA for Hs6st1.L and two for Hs6st1.S were examined and uninjected embryos or Tyrosinase crispants were prepared as a control. PCR products amplified with genomic DNA extracted from each crispant were electrophoresed. Reduction of mobility, which indicates mutation induction, was observed in Hs6st1.L and Hs6st1.S (2) (blue or magenta bar). A single band was observed in other samples (blue or magenta arrowhead). Each lane corresponds to one embryo (#1 or #2).
(B) Sequencing spectra of PCR products amplified from genomic DNA that was extracted from crispants or uninjected embryos. The gRNA target sequence and PAM sequence are indicated by a red line and a black box, respectively. Turbulence of the spectrum, which indicates induction of mutation (decomposition), was observed only in Hs6st1.L or Hs6st1.S crispants (black line).
|
|
|
|
Fig. S4. Phylogenetic analysis of Hs6st1 genes in vertebrates
The tree was constructed with amino acid or mRNA sequences of Hs6st1 genes of Danio rerio, Gallus gallus, Mus musculus, and Homo sapiens using the maximum likelihood method (ML) or neighbor-joining method (NJ). Although most branching with protein sequences was same between the two methods, it was different in the Xenopus clade. A tree with mRNA sequences with the two methods shows similar results. Although these are unrooted trees, the root is likely located at the leftmost branch supported by the highest bootstrap percentage of 100 with the protein sequences. In addition, branch lengths in Xenopus were roughly the same, suggesting the evolutionary speed is the same between the two branches. |
|
Fig. S5. Expression patterns of genes around the Hs6st1 locus in Xenopus development (RNA-seq)
(A) Synteny around the Hs6st1 genomic locus in X. laevis and X. tropicalis. Hs6st is colored blue. Lost genes in the S chromosome are colored pink (pseudogene was indicated by oblique lines).
(B, C) Expression pattern of genes shown in A in X. laevis (B), and that of Hs6st1 in X. tropicalis (C).
(D) Pearson's correlation test with the expression pattern of Hs6st1.L. L genes of Foxo25 and Tmem18, and the orthologous gene in X. tropicalis show high correlation. Although these are not statistically significant, L gene of Uggt1-like and Sh3yl show higher r values. HC: high correlation, p ≤ 0.05; NC: no-significant correlation, p > 0.05, Pearson's correlation test. See Materials and Methods for details. |
|
Fig. S6. Epigenetic states of homeologous genes of Hs6st1 in X. laevis.
Genome Browser (https://www.xenbase.org; version: Xenopus laevis J-strain v9.1) representations of ChIP-seq data (H3K4me3 and p300) using X. laevis gastrula embryos (stage 10.5) around homeologous genomic regions, L chromosome (A), S chromosome (B). Arrowheads indicate chromosome-specific peaks of p300. |
|
Fig. S7. The Hs6st1 contribution to morphogen distribution and signaling.
(A) The distribution of secreted mVenus was not changed when Hs6st1 was expressed. This experiment was performed at the same time and in the same way as Fig. 4A and B (n = 7 each; two experiments). Cells surrounded by the dashed line are the secretory source.
(B) Phosphorylation of ERK. 50 pg Fgf8a mRNA with/without 300 pg Hs6st1 mRNA was injected into all blastomeres at the 4-cell stage. Lysates of Hs6st1-injected or uninjected embryos were electrophoresed by SDS-PAGE. Western blotting was performed with anti-pERK and anti-tubulin antibodies. The pERK signal was higher in Hs6st1-injected embryos, although the internal tubulin control signal was almost the same in the two lysates.
(C) Fgf8a, Noggin, and secreted mVenus distributions in the HS-decreased condition. mRNAs of secreted proteins (Fgf8a-mV, mV-Noggin or secreted mVenus) and GPI-anchored Heparinase III (HepIII) were discretely injected into 4-cell stage embryos, as illustrated on the left. Signals of Fgf8a-mV and mV-Noggin on cell membranes of HepIII-injected cells were significantly changed, compared to those on uninjected cells, as quantified in D.
(D) Beeswarm boxplot of fluorescence intensity of mVenus (C). Fluorescence intensity of mVenus on cell membranes of HepIII-expressing cells or intact cells, other than source cells, was quantified as in C with raw images. The horizontal line indicates the median. Edges of boxes indicate the first and third quartiles. The cross indicates the mean, and whiskers indicate the minimum and maximum. Statistical significance was analyzed with a paired t-test (p = 1.7 × 10−8 (Fgf), 1.0 × 10−6 (Noggin); n = 11 each (Fgf), 12 each (Noggin); two experiments). ∗∗∗p < 0.005.
(E) Fgf8a and Noggin distributions in Hs6st1 crispants. Fgf8a-mV, mV-Noggin, or secreted mVenus with/without Hs6st1 gRNA and Cas9 protein was injected into 4-cell stage embryos as illustrated on the left. Distributions were not substantially changed by Hs6st1 knockout (arrowheads, knocked-out cells are colored magenta; n = 9 each; two experiments). Scale bar = 30 μm.
|
|
Fig. S8. Expression of Rax in Hs6st1 crispants
(A-B) Expression pattern of Rax. LacZ-injected cells (a tracer) are colored red ( indicates the injected side). Hs6st1 knockout slightly expands the expressing region (arrowhead) as quantified in the bar graph (B). Statistical significance was analyzed with Fisher's exact test (p = 0.04; n = 20 (Cas9 protein), 21 (Hs6st1 knockout); one experiment). Scale bar = 500 m.
|