Click here to close Hello! We notice that you are using Internet Explorer, which is not supported by Xenbase and may cause the site to display incorrectly. We suggest using a current version of Chrome, FireFox, or Safari.
XB-ART-59533
J Am Soc Nephrol 2022 Dec 01;343:412-432. doi: 10.1681/ASN.2022010076.
Show Gene links Show Anatomy links

HNF1B Alters an Evolutionarily Conserved Nephrogenic Program of Target Genes.

Grand K, Stoltz M, Rizzo L, Röck R, Kaminski MM, Salinas G, Getwan M, Naert T, Pichler R, Lienkamp SS.


???displayArticle.abstract???
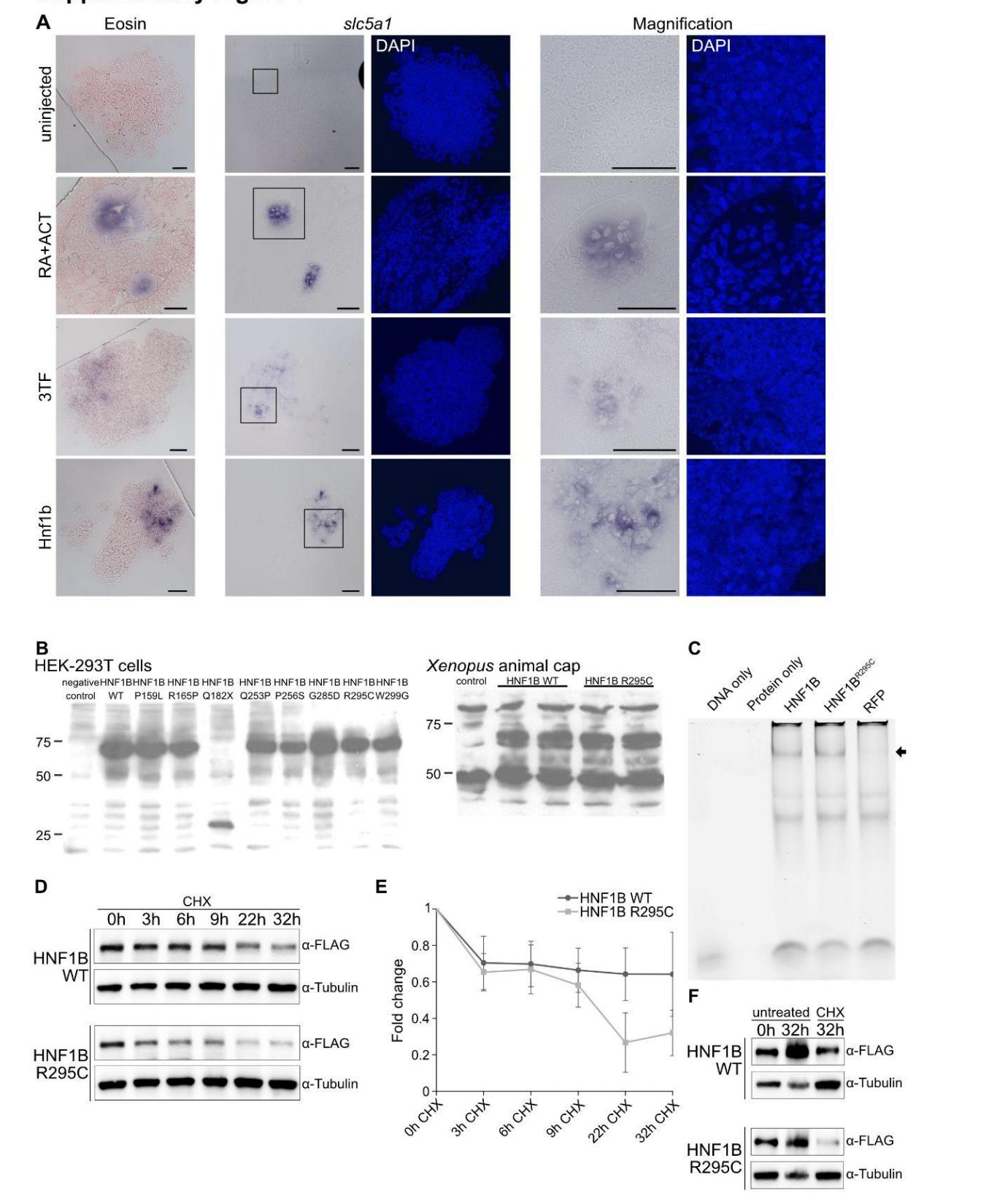
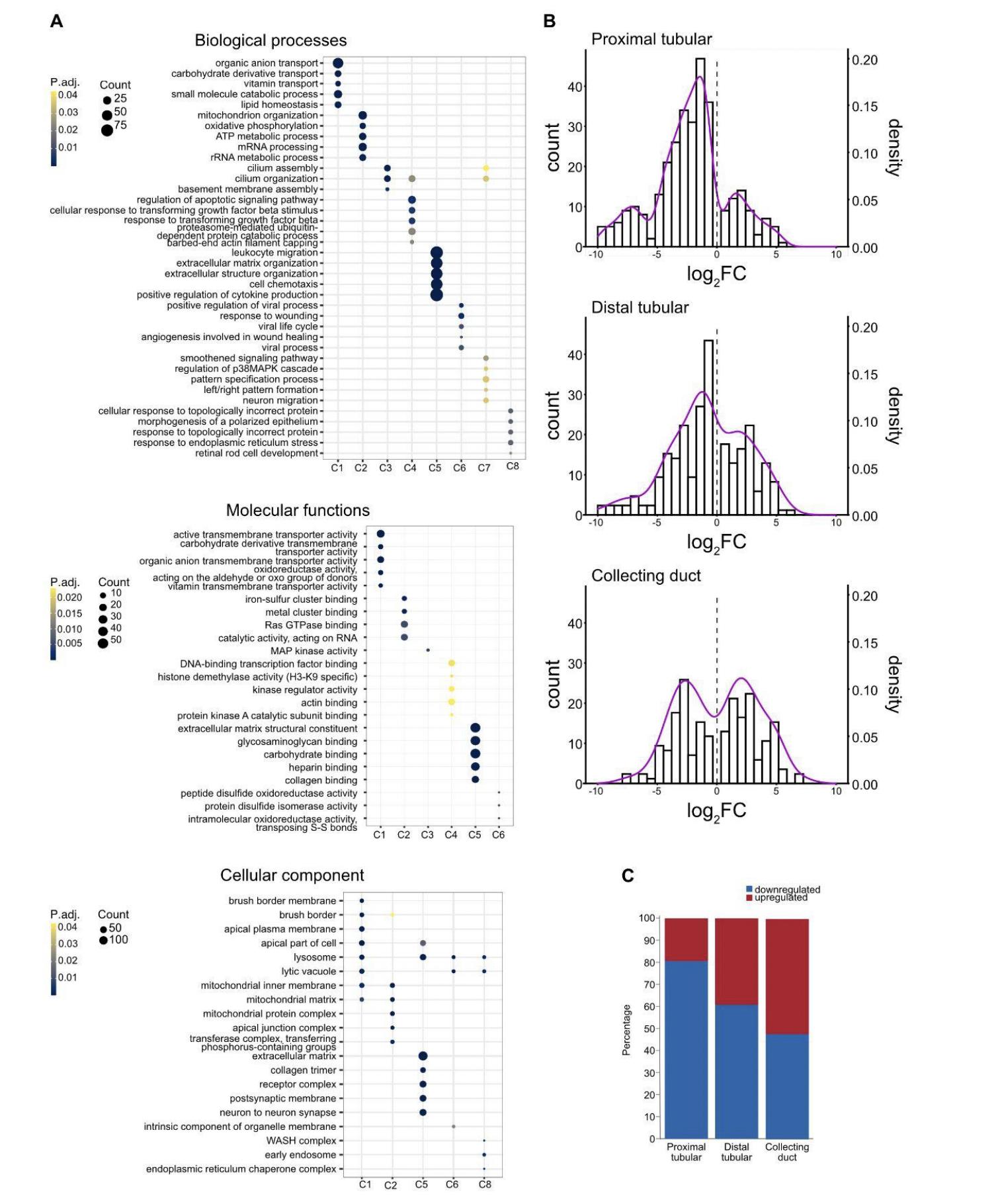
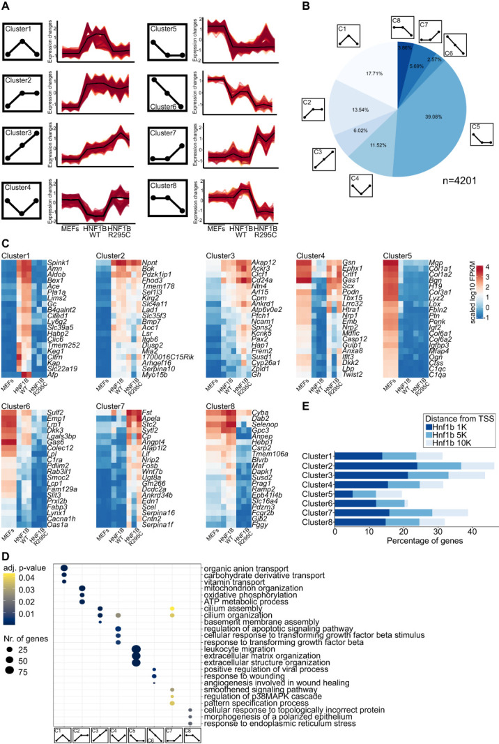
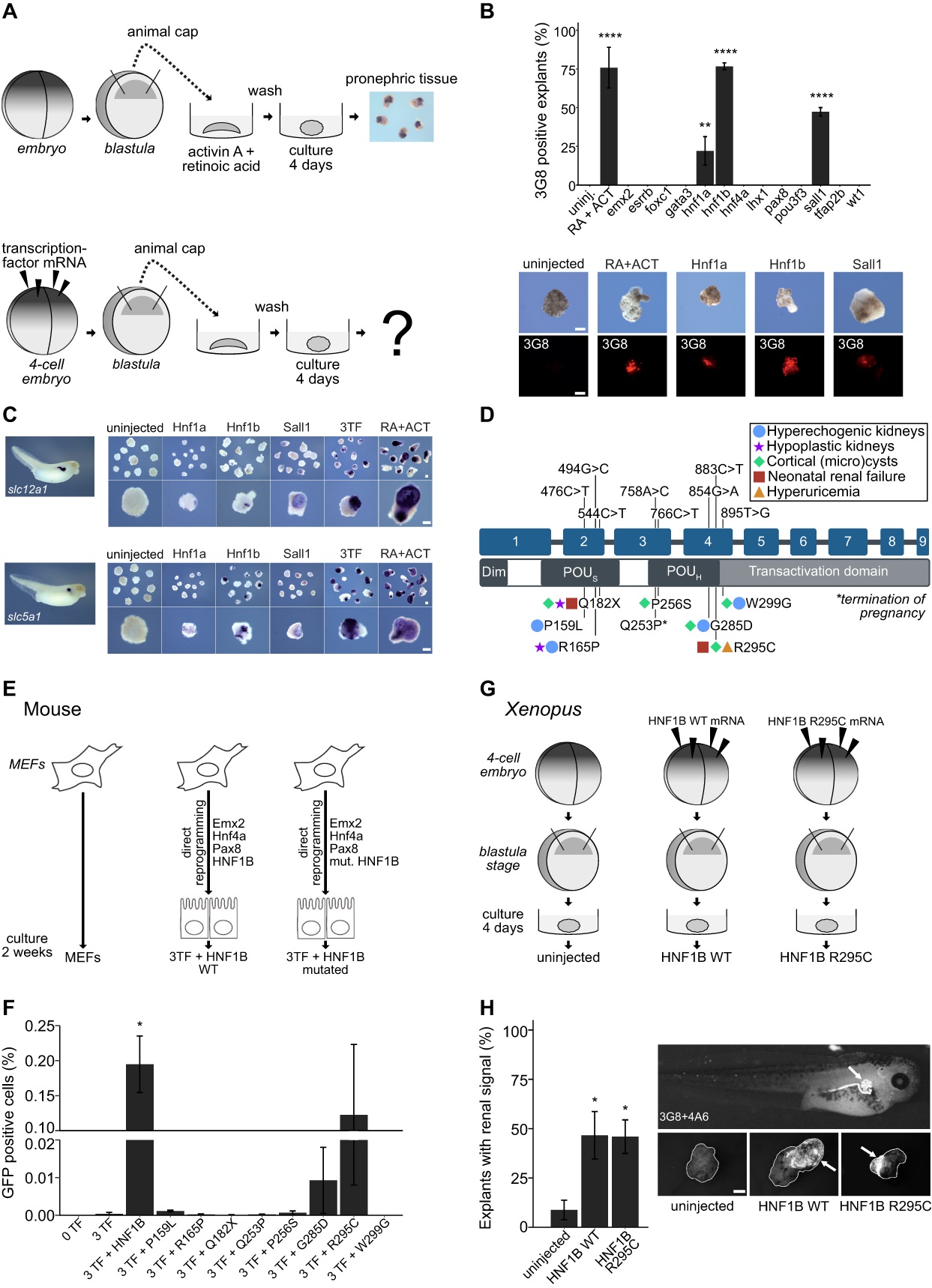
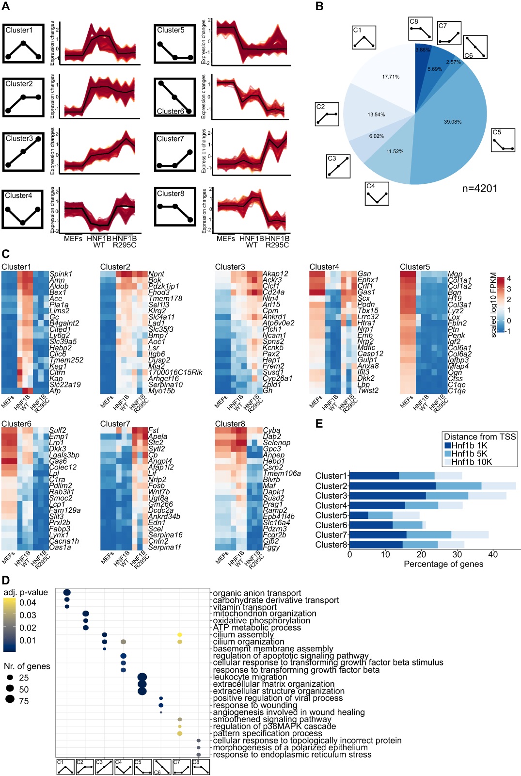
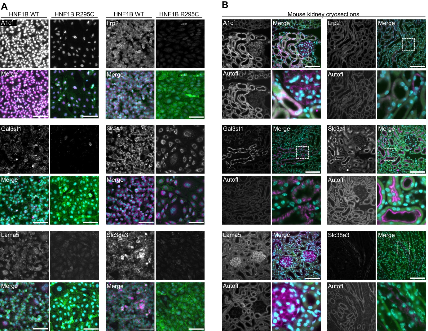
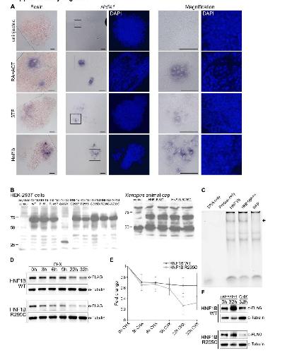
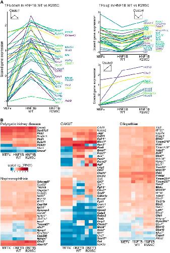
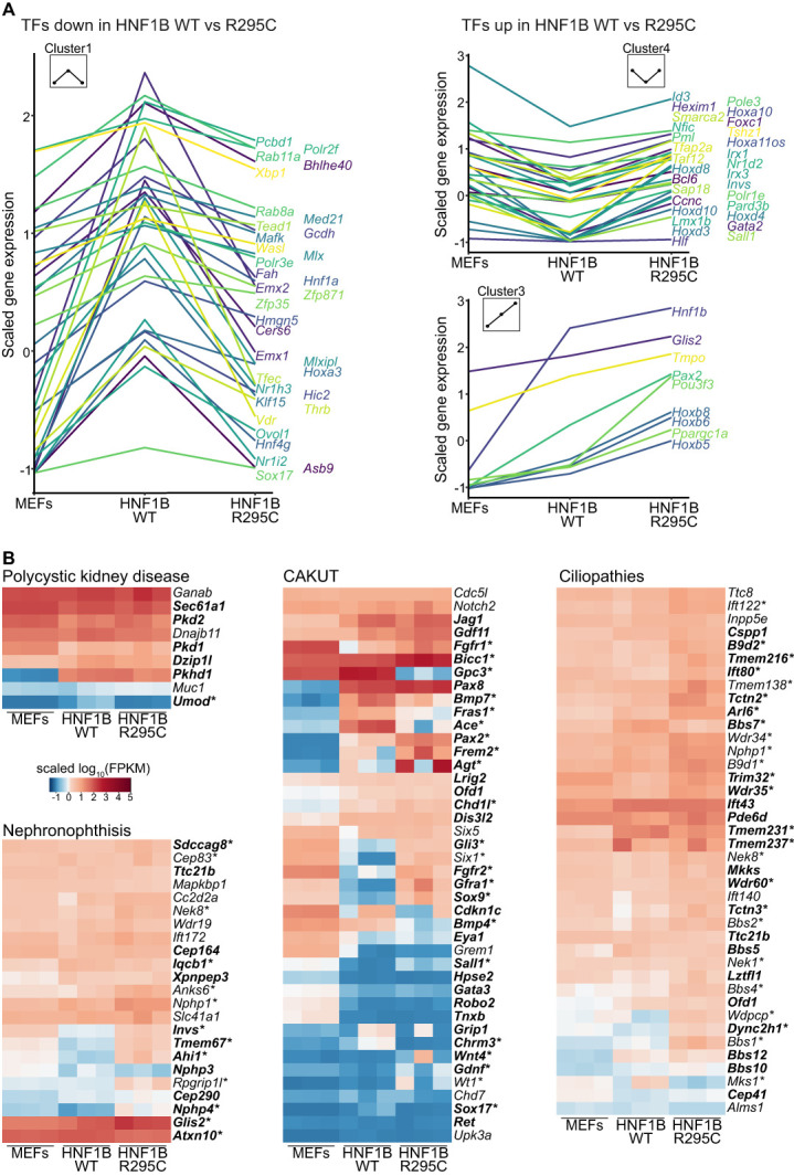
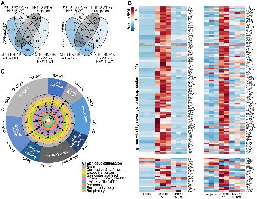
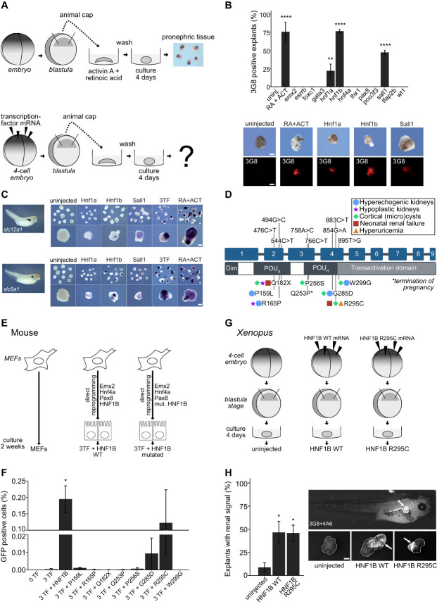
SIGNIFICANCE STATEMENT: Mutations in hepatocyte nuclear factor-1 β ( HNF1B ) are the most common monogenic causes of congenital renal malformations. HNF1B is necessary to directly reprogram fibroblasts to induced renal tubule epithelial cells (iRECs) and, as we demonstrate, can induce ectopic pronephric tissue in Xenopus ectodermal organoids. Using these two systems, we analyzed the effect of HNF1B mutations found in patients with cystic dysplastic kidney disease. We found cross-species conserved targets of HNF1B, identified transcripts that are differentially regulated by the patient-specific mutant protein, and functionally validated novel HNF1B targets in vivo . These results highlight evolutionarily conserved transcriptional mechanisms and provide insights into the genetic circuitry of nephrogenesis. BACKGROUND: Hepatocyte nuclear factor-1 β (HNF1B) is an essential transcription factor during embryogenesis. Mutations in HNF1B are the most common monogenic causes of congenital cystic dysplastic renal malformations. The direct functional consequences of mutations in HNF1B on its transcriptional activity are unknown. METHODS: Direct reprogramming of mouse fibroblasts to induced renal tubular epithelial cells was conducted both with wild-type HNF1B and with patient mutations. HNF1B was expressed in Xenopus ectodermal explants. Transcriptomic analysis by bulk RNA-Seq identified conserved targets with differentially regulated expression by the wild-type or R295C mutant. CRISPR/Cas9 genome editing in Xenopus embryos evaluated transcriptional targets in vivo . RESULTS: HNF1B is essential for reprogramming mouse fibroblasts to induced renal tubular epithelial cells and induces development of ectopic renal organoids from pluripotent Xenopus cells. The mutation R295C retains reprogramming and inductive capacity but alters the expression of specific sets of downstream target genes instead of diminishing overall transcriptional activity of HNF1B. Surprisingly, targets associated with polycystic kidney disease were less affected than genes affected in congenital renal anomalies. Cross-species-conserved transcriptional targets were dysregulated in hnf1b CRISPR-depleted Xenopus embryos, confirming their dependence on hnf1b . CONCLUSIONS: HNF1B activates an evolutionarily conserved program of target genes that disease-causing mutations selectively disrupt. These findings provide insights into the renal transcriptional network that controls nephrogenesis.

???displayArticle.pubmedLink??? 36522156
???displayArticle.pmcLink??? PMC10103355
???displayArticle.link??? J Am Soc Nephrol


Species referenced: Xenopus tropicalis Xenopus laevis
Genes referenced: a1cf cdh16 cdh6 cdhr5 emx2 esrrb foxc1 fxyd2 gal3st1 gata3 hnf1a hnf1b hnf4a lama5 lhx1 lrp2 nherf4 pax8 pou3f3 ppp1r16b sall1 slc12a1 slc38a3 slc3a1 slc45a2 slc5a1 slc7a9 sord tfap2b vegfa wt1
GO keywords: kidney development [+]
???displayArticle.antibodies??? Atp1a1 Ab3 Hnf1b Ab3
???displayArticle.morpholinos??? hnf1b MO2
gRNAs referenced: hnf1b gRNA1 slc45a2 gRNA8 sord gRNA1

???displayArticle.disOnts??? CAKUT

???attribute.lit??? ???displayArticles.show???
References [+] :
Aboudehen, Transcription Factor Hepatocyte Nuclear Factor-1β Regulates Renal Cholesterol Metabolism. 2016, Pubmed