|
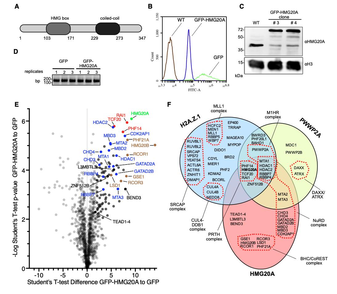
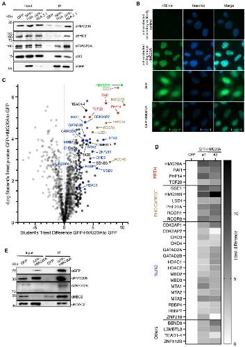
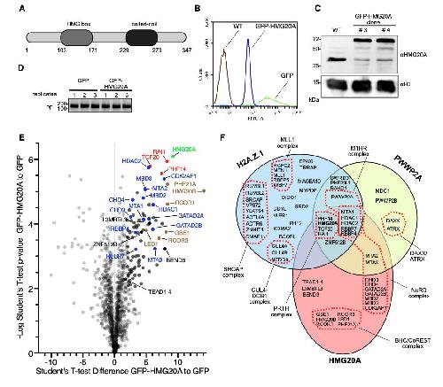
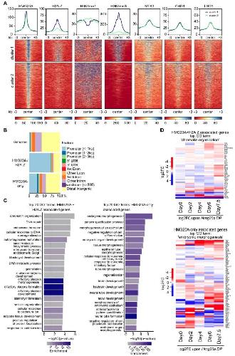
Fig. 1: HMG20A binds several chromatin-modifying complexes. A Immunoblots of GFP, HMG20A, BRD2 and PWWP2A (positive controls) as well as H3 upon GFP, GFP-H2A and GFP-H2A.Z.1 mononucleosome IPs. B Immunofluorescence microscopy images of GFP, GFP-HMG20A and endogenous HMG20A proteins (488 nm, green) in HeLaK cells. DNA is stained with Hoechst (blue). Scale bar: 20 µm. C Volcano plot of label-free interaction partners of GFP-HMG20A-associated mononucleosomes. Significantly enriched proteins over GFP-associated mononucleosomes are shown in the upper right part. t-Test (two-tailed) differences were obtained by two-sample t-test. HMG20A is highlighted in bright green, PRTH members in red, BHC/CoREST members in brown, NuRD members in blue, other proteins in black and background binding proteins in grey. See also Supplementary Fig. 1E for Volcano plot of second biological replicate and Supplementary Data 1 for detailed list of HMG20A binders. D Heatmap of significant outliers from two independent GFP-HMG20A mononucleosome IPs analysed by lf-qMS/MS (see C and Supplementary Fig. 1E) normalized to GFP. Scale bar: log2-fold t-test differences (two-tailed). E Immunoblots of GFP and GFP-HMG20A mononucleosome-IPs detecting endogenous members of the BHC/CoREST (HMG20B) and NuRD (MBD2, HDAC2) complexes as well as ZNF512B protein. Experiments in A, B, E were repeated independently three times with consistency. Source data for these figures are provided as a Source Data file. |
|
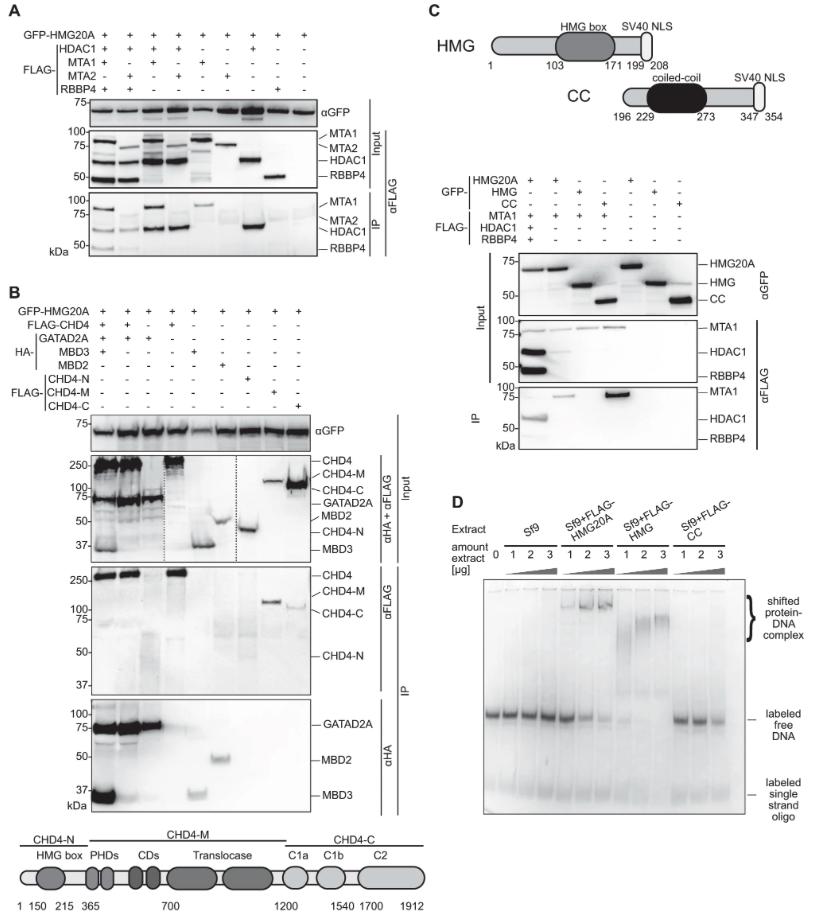
Fig. 2: HMG20A binds NuRD complex components and DNA.
A Anti-GFP immunoprecipitations of HEK293 cell extracts co-transfected with GFP-HMG20A and FLAG-HDAC1, -MTA1, -MTA2 and -RBBP4. Proteins were detected with anti-FLAG or anti-GFP antibodies. B Top: Anti-GFP immunoprecipitations of HEK293 cell extracts co-transfected with GFP-HMG20A and FLAG-CHD4 (CHD4), -CHD4-N-terminus (CHD4-N), -CHD4-middle domain (CHD4-M), -CHD4-C-terminus (CHD4-C) and HA-GATAD2A, -MBD2 and -MBD3. Proteins were detected with anti-FLAG and anti-HA or anti-GFP antibodies. Bottom: schematic depiction of CHD4 deletion constructs. C Top: schematic depiction of HMG20A deletion constructs. Bottom: anti-GFP IPs of HEK293 cell extracts co-transfected with GFP-HMG20A and its deletions (HMG, CC) and of NuRD members (FLAG-MTA1, HDAC1-FLAG, FLAG-RBBP4). Proteins were detected with anti-FLAG or anti-GFP antibodies. D EMSA of increasing amounts of extracts from Sf9 cells expressing FLAG-HMG20A and its deletions (see C, top) using Cy5-labelled DNA. Experiments in A-E were repeated independently at least two times with consistency. Source data for these figures are provided as a Source Data file. |
|
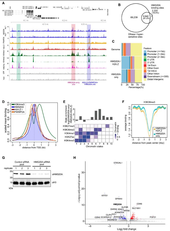
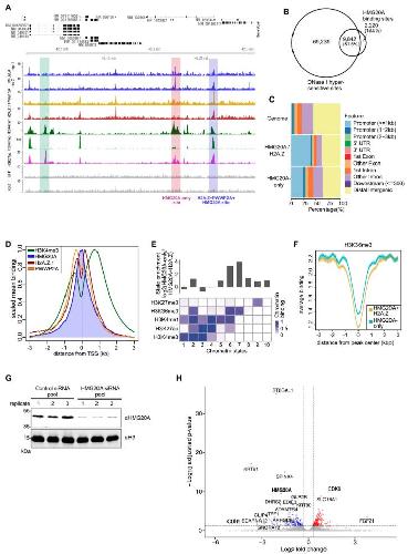
Fig. 3: HMG20A localizes to distinct regulatory chromatin regions.
A Genome browser snapshot of a representative region in human chromosome 15 displaying input (grey), GFP control (grey), H3K27ac, (purple), H3K4me3 (light green), H3K4me1 (dark green), GFP-H2A.Z.1 (red), GFP-PWWP2A (orange) and two replicates of GFP-HMG20A (blue) ChIP-seq signals (Pearson’s r = 0.88). Blue bar depicts HMG20A + H2A.Z.1 + PWWP2A-positive site, red bar depicts HMG20A-only site and green bar depicts a negative control site. B Venn diagram displaying numbers of HMG20A-bound sites and ENCODE published DNase I hypersensitive sites and their overlaps. C Enrichment plot representing genomic features of HMG20A + H2A.Z and HMG20A-only ChIP-seq sites. D Average binding profiles across transcriptional start sites of GFP-HMG20A (blue), -H2A.Z.1 (red), -PWWP2A (orange) and H3K4me3 (green) mean coverage signals at TSS of expressed genes. E ChromHMM33,34-based enrichment of chromatin states (defined by the specific combinatorial occurrence of five histone modifications) of GFP-HMG20A-only compared to HMG20A + H2A.Z-containing genomic regions. F Average binding plot of ENCODE H3K36me3-containing regions over HMG20A-only (yellow) and HMG20A + H2A.Z (blue) ChIP-seq sites. G Immunoblot of endogenous HMG20A upon siRNA-mediated depletion in HelaK cells (shown are three replicates). H Volcano plot of significantly deregulated (log2 fold change < −1, p < 0.05, calculated with Deseq2) mRNAs from two independent siRNA-mediated HMG20A depletion experiments analyzed by mRNA-seq. Red: upregulated transcripts, blue: downregulated transcripts. Source data for these figures are provided as a Source Data file. |
|
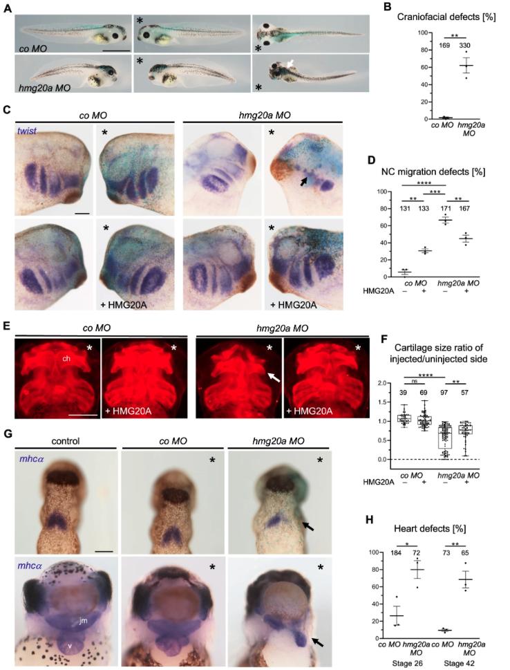
Fig. 4: HMG20A depletion leads to craniofacial and heart malformations in frog.
A Loss of function of Hmg20a leads to craniofacial and pigmentation defects in Xenopus tadpoles. *Marks the injected side, white arrow marks pigmentation defects. Scale bar = 1 mm. B Mean percentage of craniofacial defects of three independent experiments ± s.e.m. Number of embryos are indicated for each column. **p = 0.0024 (two-tailed unpaired Student’s t-test). C Hmg20 loss-of-function NC migration defects can partially be rescued by co-injection of human HMG20A DNA. * Marks the injected side (blue: lacZ staining, purple: twist staining), arrow indicates cranial NC migration defect. Scale bar = 1 mm. D NC migration defects of three independent experiments injected and analysed as shown in (C). Data are presented as mean ± s.e.m., **p (left) = 0.0026, ***p = 0.0002 ****p = 0.0001, **p (right) = 0.006 (one-way ANOVA, Tukey’s multiple comparisons test). E Hmg20a-depleted Xenopus tadpole embryos show defects in cartilage formation (arrow). For rescue experiments, human HMG20A DNA was co-injected, *marks the injected side. Scale bar = 500 µm. F Box and whiskers plots summarize cartilage defects of at least three independent experiments analysed as in (E). Number of embryos (n, above each bar) and median are indicated. The box extends from 25th to 75th percentile, with whiskers from minimum to maximum. **p = 0.0013, ****p = 0.0001, ns.: not significant (one-way ANOVA, Tukey’s multiple comparisons test). G Hmg20a loss-of-function causes heart defects. Top: mhcα in situ hybridization reveals defects in the formation of the first heart field (arrow) at stage 26. Bottom: At stage 42, the three-chambered heart structure consisting of two atria (a) and a ventricle (v) is disturbed; the malformed heart is displaced towards the injected side (arrow). The jaw muscle (jm), which is also marked by mhcα, is also reduced. Scale bar = 1 mm. H Graph summarizing three independent experiments as shown in (G), data are presented as mean ± s.e.m. *p = 0.0242, **p = 0.0038 (two-tailed unpaired Student’s t-test). Source data for these figures are provided as a Source Data file. |
|
Fig. 5: HMG20A is essential for cardiomyocyte and neural crest differentiation in mESCs.A Validation of three Hmg20a DP clones by RT-qPCR. Shown is Hmg20a expression normalized to Hprt. Data is presented as mean ± SEM of three technical replicates. B Immunoblot analyses of endogenous HMG20A protein of extracts from WT and three Hmg20a DP mESC clones. H3 served as loading control (shown is one representative blot of two consistent replicates). C mESC neural crest cell (NCC) differentiation scheme. Created with BioRender.com. D RT-qPCR of neural crest and EMT marker genes in WT and three individual Hmg20a DP clones at Day9 of neural crest differentiation protocol normalized to Hprt, 18 S RNA and Gapdh expression. Data is presented as mean ± SEM of three technical replicates. E RT-qPCR of Hmg20a mRNA in WT and three individual Hmg20a DP clones at Day9 of neural crest differentiation protocol. Expression was normalized to Hprt, 18 S RNA and Gapdh expression. Data is presented as mean ± SEM of three technical replicates. F mESC cardiomyocyte (CM) differentiation scheme. Created with BioRender.com. G Depiction of percent beating (gray) or non-beating (black) WT or three individual Hmg20a DP EBs at Day7 (Top) or Day10 (bottom) of the cardiomyocyte differentiation procedure (see G). Ability to form contracting cardiomyocytes on Day7.5 is significantly reduced in all Hmg20a DP clones (Fischer’s exact test, two-sided, p = 3.1213974265e-087 (#06), p = 1.1876278705e-122 (#26), p = 2.0898552635e-091 (#48)). H RT-qPCR of Hmg20a mRNA in WT and three individual Hmg20a DP clones at Day7.5 of CM protocol. Expression was normalized to Hprt, 18 S RNA and Gapdh expression. Data is presented as mean ± SEM of three technical replicates. Source data for these figures are provided as a Source Data file.
|
|
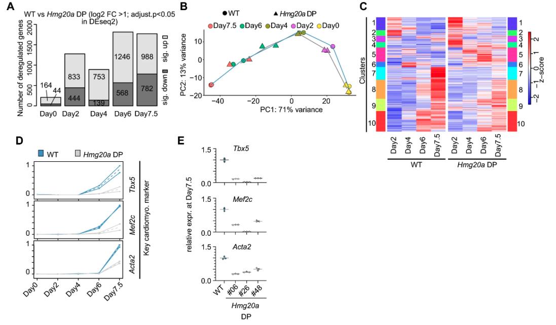
Fig. 6: HMG20A regulates cardiomyocyte transcription programs.
A Stacked Bar plot of numbers of significantly up (log2 fold change >1) and down (log2 fold change < −1) regulated genes (adjusted p-value < 0.05) during indicated time points of cardiomyocyte differentiation of WT and Hmg20a DP clone #26 mESCs as identified by mRNA-seq. B Principle component Analysis (PCA) of RNA-seq data of two replicates of WT (circle) and Hmg20a DP clone#26 (triangle) at Day0 (yellow), Day2 (magenta), Day4 (olive), Day6 (green) and Day7.5 (red) differentiation time points (see Fig. 5F for cardiomyocyte differentiation scheme). C Heat map showing the z-scaled expression values from all significant deregulated genes comparing the differentiation steps (Day 2 vs. 4; 4 vs. 6; 6 vs. 7.5). Genes are clustered according to the Euclidean distance by an unsupervised agglomerative hierarchical approach. Shown are the mean z-scales of two replicates for each day for WT (left panel) or Hmg20a DP (right panel) cells. D Line plots showing the min-max normalized mRNA-seq expression values for known cardiomyocyte marker genes at various differentiation time points. Plotted are mean expression values (dotted line) and the standard deviation (continuous line) for WT (blue) or Hmg20a DP (grey) cells. E RT-qPCR of cardiomyocyte marker genes in WT and three individual Hmg20a DP clones at Day7.5 of cardiomyocyte differentiation protocol normalized to Hprt, 18 S RNA and Gapdh expression. Data is presented as mean ± SEM of three technical replicates. Source data for these figures are provided as a Source Data file. |
|
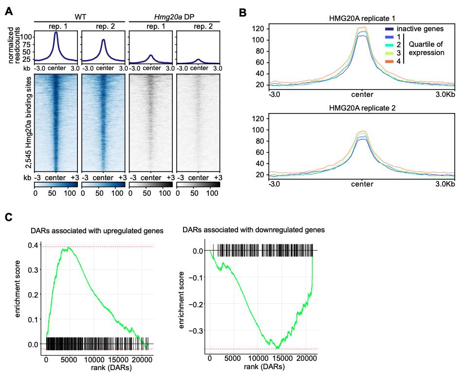
Fig. 7: HMG20A is enriched at open chromatin regions and affects chromatin accessibility in mESCs
A Genome browser snapshots of representative HMG20A binding regions, as identified by CUT&RUN-seq of primed stage WT (blue) or Hmg20a DP clone #26 (light gray, negative control) mESCs. IgG antibody was used as negative control (black). Shown are two independent replicates (rep). B Venn diagram depicting overlay of CUT&RUN identified HMG20A binding sites with ATAC-seq identified accessible chromatin regions. C Density heatmap of ATAC-seq sites (two replicates) that become more open (cluster 1), remain unaffected (cluster 2) or become more closed (cluster 3) upon Hmg20a depletion. D Cumulative density plot showing the distribution of the observed changes in chromatin accessibility (shown as log2FC (DP/ET)) for all ATAC-seq signals (black) and for those ATAC-seq signals overlapping with HMG20A (red). DARs: differentially accessibly regions. |
|
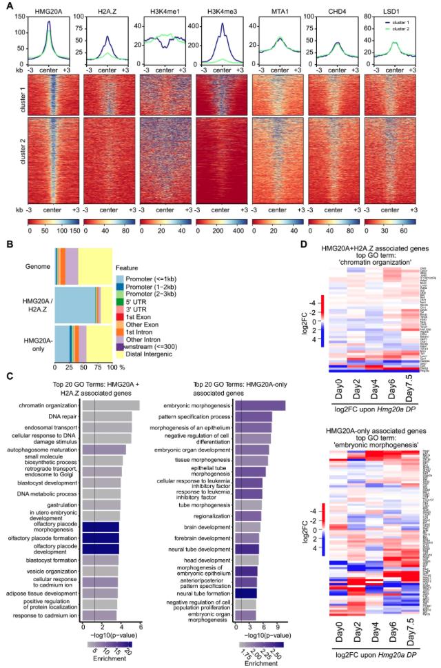
Fig. 8: HMG20A localizes to promoters and enhancers that control genes involved in morphogenesis and chromatin organization in mESCs.
A Density heatmap of HMG20A binding sites detected in CUT&RUN (see Fig. 7B) compared to publically available H2A.Z, H3K4me1, H3K4me3, MTA1, CHD4 and LSD1/KDM1A ChIP-seq data from mESCs computationally (k-means) separated into two clusters: cluster 1 (blue line top): HMG20A + H2A.Z and cluster 2 (green line top): HMG20A-only sites. Color intensity represents normalized and globally scaled tag counts. B Enrichment plot representing genomic features of HMG20A + H2A.Z and HMG20A-only CUT&RUN sites. C Top 20 GO term analysis of genes associated with CUT&RUN clusters 1 and 2 peaks identified in Fig. 8A, B. Calculated by metascape.org69. D Heatmaps of expression changes (DP versus WT) of genes within top GO terms ‘chromatin organization’ (top) or ‘morphogenesis’ (bottom) (see Fig. 8C) at the different differentiation steps. |
|
Fig. 9: Model of HMG20A’s function in chromatin and transcriptional regulation during development.
Top: HMG20A associates with H2A.Z- and PWWP2A-associated PRTH and M1HR complexes and ZNF512B as well as BHC/CoREST and NuRD complexes and TEAD and L3MBTL3 that are not part of H2A.Z or PWWP2A interactomes. Middle: HMG20A binds to two distinct chromatin regulatory elements: (1) Nucleosome depleted regions (NDR) at promoter sites that are surrounded by H2A.Z-containing nucleosomes and bound by PWWP2A and that are associated with genes involved in basic processes, such as ‘chromatin organization‘. (2) H2A.Z-lacking intronic enhancers within transcribed genes belonging to developmental processes, such as ‘embryonic morphology”. Bottom: Depletion of HMG20A in Xenopus laevis and mESCs leads to changes in chromatin accessibility, deregulation of transcription programs as well as migration defects. HMG20A depleted cells fail to properly differentiate into neural crest cells or cardiomyocytes in mESCs as well as head and heart in Xenopus laevis. Figure was created with BioRender. |
|
Supplementary Figure 1: HMG20A binds chromatin modifying complexes.
(A) Schematic depiction of human HMG20A protein with its N-terminal HMG box and C-terminal coiled-coil (CC) domain.
(B) Flow cytometry analysis of HeLaK cells (WT, brown) stably expressing GFP (green) or GFP-HMG20A (blue).
(C) Immunoblot of cell extracts from HeLaK cells (WT) stably expressing GFP or GFP- HMG20A with anti-HMG20A antibodies. Anti-H3 serves as loading control.
(D) Agarose gel of purified DNA fragments after MNase digestion using HeLaK cells stably expressing GFP and GFP-HMG20A.
(E) Volcano plot of second replicate of label-free interaction partners of GFP-HMG20A- associated mononucleosomes. Significantly enriched proteins over GFP-associated mononucleosomes are shown in upper right part. T-test differences were obtained by two-sample t-test. HMG20A is highlighted in bright green, PRTH members in red, BHC/CoREST members in brown, NuRD members in blue, other proteins in black and background binding proteins in grey. See also Figure 1C for Volcano plot of first biological replicate and Supplemental Table 1 for detailed list of HMG20A binders. (F) Schematic depiction of overlapping H2A.Z.11,2, PWWP2A3 and HMG20A interactomes.
Experiments in C, D were repeated independently three times with consistency. Source data for these figures are provided as a Source Data file. |
|
Supplementary Figure 2: Expression and purification of HMG20A deletion proteins.
(A) Alignment of HMG box amino acid sequences from diverse human HMG-box containing proteins. Alignment was performed using Clustal Omega.
(B, C) Coomassie-stained SDS-PAGE gel (B) or anti-FLAG immunoblot (C) of extracts from Sf9 cells expressing FLAG-tagged HMG20A, HMG or CC proteins. Shown is one representative gel/blot of two consistent experiments.
(D) Electrophoretic mobility shift assay (EMSA) of a Cy5-labeled DNA probe together with whole Sf9 extracts containing different FLAG-HMG20A proteins (see above) in increasing amounts. EMSA with whole cell extracts of uninfected Sf9 cells served as negative control.
Source data for these figures are provided as a Source Data file. |
|
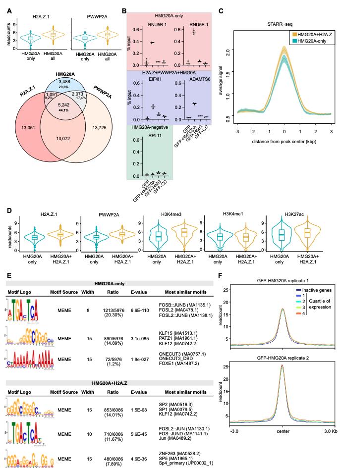
Supplementary Figure 3: HMG20A binds regulatory genomic regions but is not correlated to transcriptional output in HeLaK cells.
(A) Top: Violin plots of GFP-H2A.Z.1 (left) and GFP-PWWP2A (right) ChIP-seq read counts at HMG20A-only (blue) or HMG20A+H2A.Z (yellow) binding sites. Bottom: Venn diagram displaying numbers of GFP-H2A.Z.1, -PWWP2A and -HMG20A ChIP- seq binding sites and their overlap.
(B) Validation of ChIP-seq data by ChIP-qPCR at selected loci. Shown is percent input of three biological replicates of GFP, GFP-HMG20A, -HMG or -CC ChIP-qPCR of HMG20A-only sites (red: RNUB-1 and RNUE-1downstream; see red bar in Figure 3A as example), HMG20A+H2A.Z.1-positive sites (purple: EIF4H promoter and ADAMTS3 gene body; see blue bar in Figure 3A as example) and an HMG20A/H2A.Z.1-negative site (green: RPL11 gene body; see green bar in Figure 3A as example) as negative control. Data is presented as mean ± SEM of three biological replicates.
(C) Enrichment plot depicting accumulation of published STARR-seq signals4 - which correspond to enhancers - at HMG20A-only (blue) or HMG20A+H2A.Z (yellow) ChIP- seq regions.
(D) Violin plots of GFP-H2A.Z.1, GFP-PWWP2A, H3K4me3 (promoter), H3K4me1 (enhancer), H3K27ac (active regulatory regions) ChIP-seq read counts at HMG20A+H2A.Z (yellow) or HMG20A-only (blue) binding sites.
(E) Top-enriched motifs within HMG20A-only (top) or within HMG20A+H2A.Z (bottom) ChIP-seq peaks identified with MEME-ChIP.
(F) Average binding plots of both replicates of ChIP-seq identified GFP-HMG20A binding sites. The line colors reflect the average binned expression levels of associated genes.
Source data for these figures are provided as a Source Data file. |
|
Supplementary Figure 4: hmg20a expression in X. laevis.
(A) Alignment of human (H. sapiens), mouse (M. musculus) and frog (X. laevis) Hmg20a protein sequences. HMG box is shown in blue, coiled-coil region in red. Alignment was performed using Clustal Omega.
(B) Temporal expression pattern of Xenopus hmg20a: RT-qPCR of hmg20a mRNA expression covering X. laevis developmental stages 4 (8-cell stage) to 42 normalized to odc expression. Error bars indicate s.e.m. of three technical replicates.
(C-R’) Spatial expression pattern of hmg20A determined by whole mount in situ hybridization. hmg20A mRNA is detected at early stages of Xenopus laevis development. (C) 8-cell stage embryo, anterior view. (D) 8-cell stage embryo, dorso- lateral view, animal and vegetal pole are indicated. (E) Embryo at blastula stage 6.5. anterior view. (F) Same embryo as in E, dorsal view. (G) Embryo at gastrula stage 10. (H) Embryo at neurula stage 19, anterior view. (I) Same embryo as in H, dorsal view. (J) Embryo at stage 20, lateral view. (K) Embryo at stage 24, lateral view. (L) Sense control, embryo at stage 24. (M) Embryo at stage 33, lateral view. (N) Sense control, embryo at stage 33. Scale bar in C-N is 1mm. (O) Transverse section through the branchial arch region of a stage 31 embryo, hmg20A expression in the branchial arches is indicated by arrows. (P-R’) Transverse sections of a stage 42 embryo. (P) hmg20A is partially expressed in the heart region. (Q) hmg20A expression within the notochord (no). (R, R’) hmg20A is partially expressed in the brain and eye. Scale bar in O-R’ is 100 μm. abbreviations: a, atrium, an, animal; b, brain; ba, branchial arches; bl, blastoporus; ea, eye anlage; e, eye; inl, inner nuclear layer; le, lens; mn, migratory neural crest; nf, neural fold; no, notochord; ov, otic vesicle; rpe, retinal pigment epithelium v, ventricle; ve, vegetal.
Source data for these figures are provided as a Source Data file. |
|
hmg20a (high mobility group 20A ) gene expression in X. laevis embryo, NF stage 4 (8-cell), assayed via in situ hybridization, animal view (C) and lateral view (D) with animal pole up. |
|
hmg20a (high mobility group 20A ) gene expression in X. laevis embryo, NF stage 6.5, assayed via in situ hybridization, animal view (E) and lateral view (F) with animal pole up. |
|
hmg20a (high mobility group 20A ) gene expression in X. laevis embryo, NF stage 10, assayed via in situ hybridization, blasts-oral/vegetal view, dorsal up. |
|
hmg20a (high mobility group 20A ) gene expression in X. laevis embryo, NF stage 19, assayed via in situ hybridization, anterior view (H) with dorsal surface up, and dorsal view (I) with anterior up. |
|
hmg20a (high mobility group 20A ) gene expression in X. laevis embryo, NF stage 20, assayed via in situ hybridization, lateral view, anterior right, dorsal up. |
|
hmg20a (high mobility group 20A ) gene expression in X. laevis embryo, NF stage 24, assayed via in situ hybridization, lateral view, anterior right, dorsal up |
|
hmg20a (high mobility group 20A ) gene expression in X. laevis embryo, NF stage 33 & 34, assayed via in situ hybridization, lateral view, anterior right, dorsal up |
|
hmg20a (high mobility group 20A ) gene expression in transverse sections of a X. laevis embryo, NF stage 31, assayed via in situ hybridization: O. through pharyngeal/branchial arches; P. through head and eyes; Q. through mid-truck region; in all images dorsal is up. |
|
hmg20a (high mobility group 20A ) gene expression in transverse and coronal sectional planes of a X. laevis embryo, NF stage 42, assayed via in situ hybridization R. through head and eye; R'. enlargement of eye. |
|
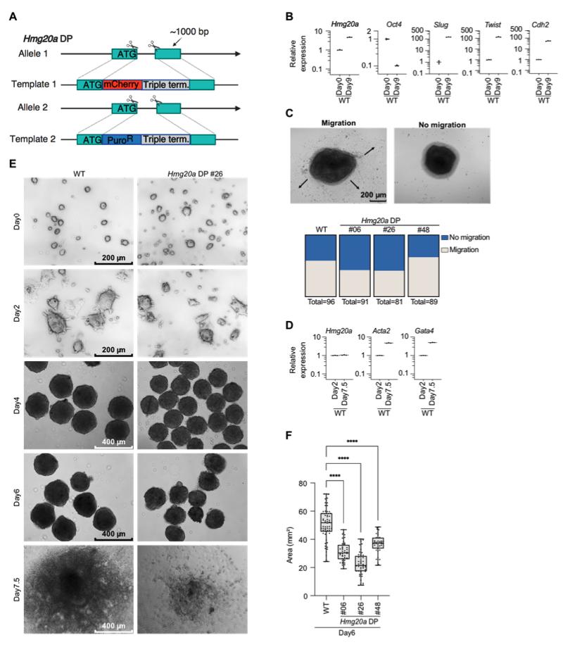
Supplementary Figure 5: Loss of HMG20A impairs mESC differentiation
(A) Schematic depiction of Hmg20A DP generation in mESCs by introducing mCherry_triple terminator sites and a puromycin resistance_triple terminator site into both Hmg20a alleles directly after the start codon by a CRISPR/Cas9-based approach. Created with BioRender.com.
(B) RT-qPCR of EMT marker genes Slug, Twist Cdh2, pluripotency marker Oct4 and Hmg20a in WT cells at Day0 and Day9 of neural crest differentiation protocol. Expression was normalized to Hprt, 18S RNA and Gapdh expression. Data is presented as mean ± SEM of three technical replicates.
(C) Migration assay. Top: Representative microscopy pictures of EBs at Day9 of neural crest differentiation protocol depicting migrating (left, see arrows) or not migrating (right) cells. Bottom: Quantification of migration capability of cells from WT and three Hmg20a DP embryoid body (EB) clones based on visual inspection (see top pictures). (Chi-square, two-sided p= 0.0344 (#06), p = 0.0301 (#26), p = 0.4260 (#48)).
(D) RT-qPCR of cardiomyocyte marker genes Acta2 (middle) and Gata4 (right) in WT cells at Day2 and Day7.5 of neural crest differentiation protocol. Expression was normalized to Hprt, 18S RNA and Gapdh expression. Data is presented as mean ± SEM of three technical replicates.
(E) Phase-contrast microscopy images of WT and Hmg20a DP clone #26 mESCs and EBs during cardiomyocyte differentiation.
(F) Size of EBs of WT and three individual Hmg20a DP cells at Day6 of cardiomyocyte differentiation protocol. Number of measured EBs indicated above. (Man-Whitney, two-tailed p= 3.6101185369e-015 (#06), p = 5.4103237427e-023 (#26), p = 4.2379561787e-010 (#48)). Error bars indicate min/max values, lines indicate median, boxes indicate 25th to 75th percentiles. Data was derived from two independent differentiation approaches.
Experiments in E, F were repeated independently two times with consistency. Source data for these figures are provided as a Source Data file. |
|
Supplementary Figure 6: HMG20A regulates early transcription programs of cardiomyocyte differentiation.
GO term analysis of deregulated genes upon HMG20A depletion within 10 clusters identified in Figure 6C. |
|
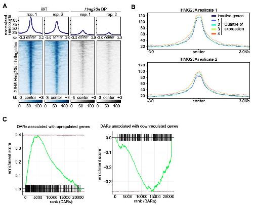
Supplementary Figure 7: HMG20A is associated with transcriptionally active genes.
(A) Density heatmap of 2,545 HMG20A binding sites detected in CUT&RUN (see Figure 7A). Color intensity represents normalized and globally scaled tag counts.
(B) Average binding plots of both replicates of CUT&RUN identified HMG20A binding sites (see Supplemental Figure 7A). The line colors reflect the average binned expression levels of associated genes.
(C) Gene set enrichment plot of genes associated with differentially accessible regions (DARs) after HMG20A depletion correlated to gene expression. Notice that more open accessibly sites correlate with increase in gene transcription (left; padj = 5.502329e- 16; NES = 2.2991133), while more inaccessible sites correlate with reduction in gene expression (right; padj = 1.620638e-04; NES = -1.6649125)5. |
|
Supplementary Figure 8: HMG20A localizes to specific DNA-sequences in mESCs
Top-enriched motifs within HMG20A-only (top) or within HMG20A+H2A.Z (bottom) CUT&RUN peaks identified with MEME-ChIP. |