|
Graphical Abstract. |
|
Figure 1. Proteomic analysis of replication forks stalled by topological stress
(A) Plasmid DNA was replicated in Xenopus egg extracts that were either mock-immunodepleted (Mock), TOP2α-immunodepleted (ΔTOP2α), or treated with TOP2 inhibitor ICRF-193 (TOP2-i). At 18 min, reactions were stopped, and DNA-bound proteins were analyzed by chromatin mass spectrometry and label-free quantification.
(B) Proteins from (A) that were ≥2-fold enriched in ΔTOP2α and TOP2-i conditions compared with mock are plotted according to their enrichment. Each protein was manually assigned a category. The six most highly enriched proteins are labeled. Values were calculated from three biological replicates for each condition. See also Figure S1C and Tables S1 and S2. |
|
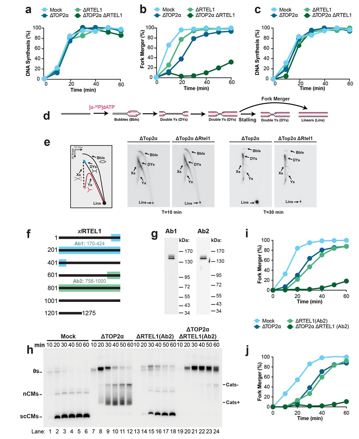
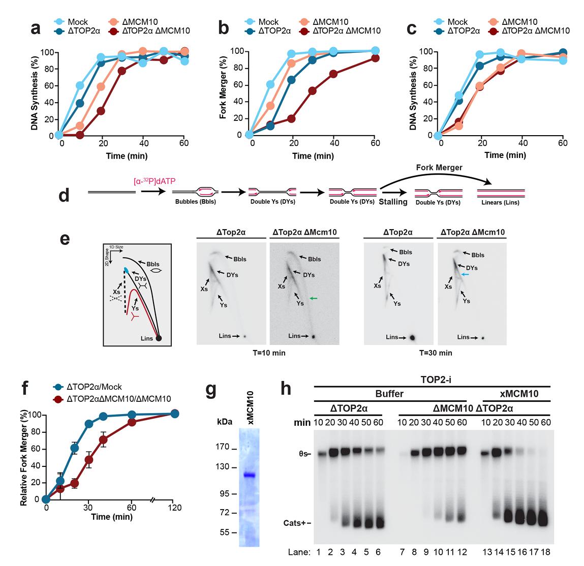
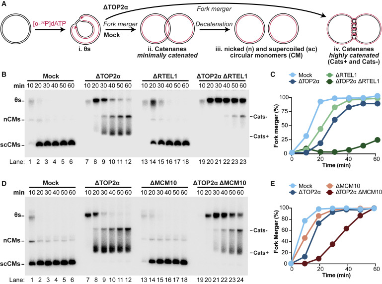
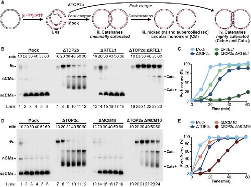
Figure 2. RTEL1 and MCM10 promote fork merger in the absence of TOP2α
(A) Plasmid DNA was replicated using Xenopus egg extracts in the presence of [α-32P]dATP to label newly synthesized DNA strands under mock-depleted and ΔTOP2α-depleted conditions. The expected DNA structures, identified in Dewar et al.38 and Heintzman et al.,15 are indicated.
(B) Replication was performed as in (A) with and without co-depletion of RTEL1. Samples were separated on a native agarose gel and visualized by autoradiography.
(C) Quantification of fork merger from (B). See also Figure S2A. A biological replicate is shown in Figure S2B.
(D) Replication was performed as in (A) with and without co-depletion of MCM10. Samples were separated on a native agarose gel and visualized by autoradiography.
(E) Quantification of fork merger from (D). See also Figure S3A. A biological replicate is shown in Figure S3B. |
|
Figure 3. RTEL1 and MCM10 cooperate to promote fork merger
(A) Plasmid DNA was replicated in the presence of a low concentration of TOP2-i using extracts that were mock-depleted (mock) or depleted of RTEL1 (ΔRTEL1), MCM10 (ΔMCM10), or both (ΔRTEL1 ΔMCM10). Plasmids were purified and digested with XmnI, which cuts the plasmid once and allows unambiguous identification of replication fork structures (“DYs”) and fully replicated molecules (“Lins”) so that fork merger can be measured.
(B) Replication was performed as in (A). Samples were separated on a native agarose gel and visualized by autoradiography. See also Figure S4A.
(C) Quantification of fork merger from (B). Mean ± SD, n = 3 biological replicates. See also Figures S4B–S4D.
(D) DNA-free Xenopus egg extracts were mock-treated (mock) or immunoprecipitated with antibodies targeting RTEL1 (ΔRTEL1), MCM10 (ΔMCM10), or TOP2α (ΔTOP2α). The supernatant (Supe) and immunoprecipitate (IP) were then analyzed by western blotting. The multiple RTEL1 bands correspond to multiple isoforms in Xenopus egg extracts, as previously reported.33 Increased MCM10 signal in the IP condition (lane 7) compared with Supe (lanes 1, 3, 4) may reflect competition between MCM10 and other proteins for binding to the membrane, compared with the comparatively pure IP sample. A representative experiment of two biological replicates is shown. See also Figures S5A and S5B. |
|
Figure 4. RTEL1 and MCM10 do not impact TOP2 utilization
(A) Plasmid DNA was replicated in the presence or absence of etoposide (ETO). Samples were combined with a radiolabeled control plasmid, then split and treated with or without proteinase K (Prot K), and purified by phenol:chloroform extraction. Without Prot K treatment, only replication intermediates lacking DPCs (“No DPCs”) were recovered. With Prot K treatment, total replication intermediates were recovered (“Total”). Signal from replication intermediates was normalized to the loading control and then used to calculate the percentage of molecules containing DPCs at each time point, as indicated.
(B) Replication was performed as in (A) in mock-depleted (Mock) and RTEL1-depleted (ΔRTEL1) extracts. Samples that did not receive ProtK treatment were separated on a native agarose gel and visualized by autoradiography. ProtK-treated samples are shown in Figure S6A.
(C) Quantification of DPC-containing molecules from (B) and Figure S6A. See also Figure S6B. An independent biological replicate is shown in Figure S6C.
(D) Replication was performed as in (A) in mock-depleted (Mock) and MCM10-depleted (ΔMCM10) extracts. Samples that did not receive ProtK treatment were separated on a native agarose gel and visualized by autoradiography. ProtK-treated samples are shown in Figure S6H.
(E) Quantification of DPC-containing molecules from (D) and Figure S6H. See also Figure S6I. An independent biological replicate is shown in Figure S6J. |
|
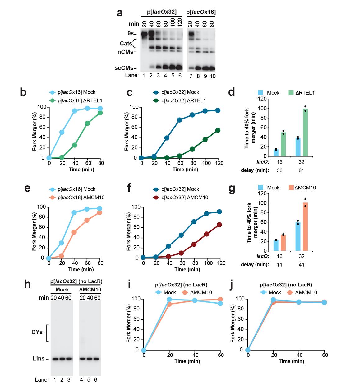
Figure 5. RTEL1 and MCM10 promote fork progression through a replication barrier
(A) Plasmid DNA harboring a 16xlacO array (p[lacOx16]) or a 32xlacO (p[lacOx32]) array was incubated with LacR to form an ∼250 bp or ∼500 bp replication barrier, respectively, then replicated. Purified replication intermediates were digested with XmnI, which cuts the plasmid once and allows unambiguous identification of replication fork structures (“DYs”) and fully replicated molecules (“Lins”) so that fork merger can be measured.
(B) p[lacOx16] was replicated as indicated in (A) using mock-depleted (Mock) and RTEL1-depleted (ΔRTEL1) extracts. Samples were separated on a native agarose gel and visualized by autoradiography.
(C) Quantification of fork merger from (B). An independent biological replicate is shown in Figure S7B.
(D) As part of the experiment depicted in (B), p[lacOx32] was replicated using mock-depleted (Mock) and RTEL1-depleted (ΔRTEL1) extracts.
(E) Quantification of fork merger from (D). An independent biological replicate is shown in Figure S7C.
(F) p[lacOx16] was replicated as indicated in (A) using mock-depleted (Mock) and MCM10-depleted (ΔMCM10) extracts. Samples were separated on a native agarose gel and visualized by autoradiography.
(G) Quantification of fork merger from (F). An independent biological replicate is shown in Figure S7E.
(H) As part of the experiment depicted in (F), p[lacOx32] was replicated using mock-depleted (Mock) and MCM10-depleted (ΔMCM10) extracts.
(I) Quantification of fork merger from (H). An independent biological replicate is shown in Figure S7F. |
|
Figure 6. Model for vertebrate DNA replication
(A) Pre-RCs are loaded onto DNA prior to S phase.
(B) During S phase, pre-RCs are activated and associate with additional proteins to form replisomes that unwind DNA as they move away from each other in opposite directions (“initiation”). Activated replisomes then establish replication forks that duplicate DNA until they encounter an opposing fork (“elongation”).
(C) (i) When two replication forks converge upon the same stretch of DNA (“termination”), they complete DNA synthesis without stalling or slowing, provided that TOP2 activity prevents accumulation of topological stress. RTEL1 also contributes to fork merger under unperturbed conditions, but its role is less clear (see discussion). (ii) In the absence of TOP2 activity, converging replication forks stall due to accumulation of topological stress. RTEL1 and MCM10 facilitate fork merger independently of TOP2.
(D) (i) The final products of replication termination are normally fully replicated and unlinked. (ii) If forks stall due to lack of TOP2 activity (Figure 6Cii), these products contain DNA catenanes. The fate of these structures and whether catenanes can be removed independently of TOP2 is unclear. |
|
Supplemental Figure 1: Effects of topological stress on replication termination, related to Figure 1. (A) Model for vertebrate replication under normal conditions [S1]. Termination occurs when two converging replication forks encounter each other upon the same stretch of DNA (‘fork convergence’). Replisomes move past each other to unwind any remaining duplex (‘fork merger’) because the replicative helicases encircle opposite DNA strands. After forks merge, replisomes pass over fully replicated DNA from the opposing fork which allows any remaining daughter strand gaps to be rapidly filled in and ligated (‘ligation’). Replisomes are also removed by an active unloading pathway (‘unloading’) [S1-4]. Pre-catenanes are formed throughout replication and resolved by Topoisomerase IIα (TOP2α). After fork merger, any pre-catenanes that were not resolved during replication form catenanes, which are resolved by TOP2α (‘decatenation’) [S5]. (B) In the absence of (TOP2α) converging replication forks stall during vertebrate replication termination, which delays all downstream termination events [S5]. Replication forks eventually unwind the remaining DNA duplex independent of TOP2α, which allows for fork merger, unloading, and ligation, and decatenation to take place. However, decatenation cannot take place due to the lack of TOP2 activity. (C) Full list of proteins from Figure 1B including their enrichment (Enr) and P-values (Pval) for different comparisons. Enr is a log2 transformation of the mean LFQ value from 3 independent experiments of ΔTOP2α or TOP2-i divided by the mean LFQ value from 3 independent biological replicates of mock. Pval was calculated using a modified t-test in ProStar performed with BenjaminiHochberg correction for multiple comparisons. See also Supplemental tables S1 and S2. |
|
Supplemental Figure 2: Contribution of RTEL1 to fork merger, related to Figure 2. (A) Quantification of total DNA synthesis from Figure 2B. (B) A biological replicate of Figure 2C. (C) An biological replicate of (A). (D) To directly analyze the DNA structures formed during replication in TOP2α- and TOP2αRTEL1-depleted extracts, DNA replication was performed as in Figure 2B-C then DNA was purified and restriction digested to yield DNA structures that could be identified by 2-D gel electrophoresis. The typical DNAstructures are indicated. Note that initiation results in the formation of bubbles, which are then converted to double-Ys once one of the two replication forks moves beyond the restriction enzyme site within the plasmid template. (E) 2-D gel electrophoresis was performed to analyze DNA structures from (D). A representative experiment of two biological replicates is shown. The schematic indicates the expected 2-D gel electrophoresis migration patterns. Ys arise when one of the two replication forks are broken while the sources of Xs is unclear. Double-Ys, Bubbles, Ys, and Xs were all previously found to persist following inactivation of TOP2α [S5]. At 10 minutes the relative abundance of replication intermediates was essentially indistinguishable between TOP2α- and TOP2α-RTEL1-depleted extracts, indicating that RTEL1 did not detectably impact early stages of DNA replication. At 30 minutes large Double-Ys and Bubbles were readily detectable, as expected for termination defects, in addition to the Xs and Ys previously described [S5]. The linear products of replication (Lins) were reduced in TOP2α-RTEL1-depleted extracts, consistent with defective fork merger. Importantly the pattern of replication intermediates was essentially indistinguishable in TOP2α- and TOP2α-RTEL1-depleted extracts. These results demonstrate that the same DNA structures form in both TOP2α- and TOP2α-RTEL1-depleted extracts but in TOP2α-RTEL1-depleted extracts conversion of these structures to the linear products of fork merger is delayed. (F) Schematic of the amino acid sequence of Xenopus laevis RTEL1 (xlRTEL1). An antigen fragment corresponding to amino acids 170-424 was previously used to raise an antibody against xlRTEL1 (‘Ab1’) [S6], which was used in Figure 2B-C. An antigen fragment corresponding to amino acids 758-1000 was used to raise a separate antibody against xlRTEL1 in this study (‘Ab2’). (G) Western blotting of Xenopus egg extracts was performed to evaluate the specificity of the two xlRTEL1 antibodies from (F). Each antibody detected the three isoforms of xlRTEL1 (described in [S6]) but no other major bands, which demonstrated a high level of specificity. A representative experiment of two biological replicates is shown. (H) Figure 2B was repeated using Ab2 from (F)-(G). Samples were separated on a native agarose gel and visualized by autoradiography. (I) Quantification of fork merger from (H). As observed in Figure 2C, loss of either RTEL1 or TOP2α delays fork merger, while loss of both largely blocks fork merger. (J) A biological replicate of (I). |
|
Supplemental Figure 3: Contribution of MCM10 to fork merger, related to Figure 2. (A) Quantification of total DNA synthesis from Figure 2D. (B) A biological replicate of Figure 2E. (C) A biological replicate of (A). (D) DNA replication was performed as in Figure 3B-C then DNA was purified and restriction digested to yield DNA structures that could be identified by 2-D gel electrophoresis as in Supplemental Figure S2D. (E) 2-D gel electrophoresis was performed to analyze DNA structures from (D) as in Supplemental Figure S2E. A representative experiment of two independent biological replicates is shown. At 10 minutes the relative abundance of replication intermediates was similar in both TOP2α- and TOP2α-MCM10-depleted extracts, consistent with replication being readily detectable under both conditions in Figure 2D. Signal towards the base of the bubble arc was slightly enriched in TOP2α-MCM10-depleted extracts (green arrow), which may reflect the slowed replication observed in (A) and (C) and the previously-reported initiation defect [S7]. At 30 minutes large Double-Ys and Bubbles were readily detectable, along with Xs and Ys, as in Supplemental Figure S2E. The linear products of replication (Lins) were reduced in TOP2α-MCM10-depleted extracts, consistent with defective fork merger. Importantly the pattern of replication intermediates was similar for both TOP2α- and TOP2αMCM10-depleted extracts. However, we also observed slight enrichment of signal lower down the double-Y arc in TOP2α-MCM10-depleted extracts (blue arrow), consistent with the modest impact on DNA synthesis observed (A) and (C). Thus, although a small number of DNA structures corresponding to slowed replication could be observed, these results demonstrate that the DNA structures that arise from termination defects in TOP2αdepleted extracts also persist in TOP2α-MCM10-depleted extracts, indicating that fork merger is delayed. (F) Slow replication in MCM10-depleted extracts could explain delayed fork merger in TOP2α-MCM10-depleted extracts compared TOP2α-depleted extracts in Figure 2E. To address this, fork merger in TOP2α-depleted extracts was calculated relative to mock conditions (ΔTOP2α/mock) and also in TOP2α-MCM10-depleted extracts relative to MCM10-depleted extracts (ΔTOP2α ΔMCM10/ΔMCM10) for 3 independent biological replicates. Relative fork merger for ΔTOP2α ΔMCM10/ΔMCM10 was delayed compared to ΔTOP2α/mock. Thus, MCM10 promotes fork merger in TOP2α-depleted extracts independent of replication slowing caused by MCM10-depletion. Mean ± SD, n=3 independent biological replicates. (G) SDS-PAGE gel of purified Xenopus MCM10. (H) To formally test whether the effects of MCM10 depletion in Figure 2D-E were caused by loss of MCM10, a rescue experiment was performed. Plasmid DNA was replicated as in Figure 2A in TOP2α-depleted and TOP2α-MCM10-depleted extracts. The latter was supplemented with either buffer control or purified MCM10 from (H). To simplify interpretation of the data, all extracts were supplemented with a low dose of Top2-i (25 µM) to block conversion of Cats+ to Cats- (Fig 2A-B). A representative experiment of two biological replicates is shown. θ structures persisted in TOP2α-MCM10 depleted extracts compared to TOP2α depleted extracts (lanes 1-12) and this was rescued by addition of purified MCM10 (lanes 13-18). Thus, the fork merger defect conferred by MCM10 depletion was due to lack of MCM10 activity. MCM10 depletion also caused a delay in replication (compare lanes 1-2 and 7-8) and this was also rescued by addition of purified MCM10 (compare lanes 1-2 and 13-14). Thus, MCM10 promotes total DNA replication, consistent with [S7]. Additionally, replication can proceed in MCM10-depleted extracts, consistent with [S8] and this may reflect a reflect either incomplete depletion of MCM10 or the ability of vertebrate replication to proceed without MCM10. |
|
Supplemental Figure 4: Co-inactivation of RTEL1 and MCM10 minimally impacts DNA replication, related to Figure 3. (A) Replication was performed as in Figure 3A and replication intermediates were analyzed directly, without restriction digest. Catenanes (indicated in lane 6 by red arrows) were previously defined in [S1] and aberrant replication products (ARPs) were previously defined in [S9]. Catenanes and ARPs arise from fork merger in the presence of TOP2-i [S5]. (B) Quantification of θ structures from (A) as a read out for fork merger. Mean ± SD, n=3 biological replicates. (C) Total DNA synthesis in (A) was measured. Mean ± SD, n=3 biological replicates. (D) Xenopus egg extracts were mock-depleted (ΔM), RTEL1-depleted (ΔR1), MCM10-depleted (ΔM10), or RTEL1-MCM10-depleted (ΔR1ΔM10) as in (a)-(c). Depleted extracts were analyzed by western blotting to determine levels of RTEL1 and MCM10 along with CDC45, which served as a loading control. There was no difference in the efficiency of RTEL1 or MCM10 depletion when comparing single- and double-depletion conditions (compare RTEL1 in lanes 3 and 5; compare MCM10 in lanes 4 and 5). A representative experiment of two biological replicates is shown. (E) Repeat of (A) in the absence of TOP2-i. (F) Total DNA synthesis in (E) was measured. Mean ± SD, n=3 biological replicates. (G) Fork merger in (E) was measured. Mean ± SD, n=3 biological replicates. Fork merger was not appreciably impacted in MCM10-depleted extracts (inconsistent with Figure 2E and Supplemental Figure S3B, presumably due to variability at the 10 minute time point in (G)). In RTEL1-depleted extracts a minor delay in fork merger was observed (consistent with Figure 2C and Supplemental Figure S2B). Fork merger was further delayed in RTEL1-MCM10-depleted extracts by ~10 minutes and this could be attributed to delayed DNA synthesis (compare ΔRTEL1 and ΔRTEL1 ΔMCM10 in (F)). Thus, combined inactivation of RTEL1 and MCM10 has no additional effect on termination compared to inactivation of RTEL1 alone, as in Figure 3C. However, we note that combined inactivation of RTEL1 and MCM10 does lead to a minor defect in DNA synthesis (F), which could be due to defects in initiation, elongation, or both. |
|
Supplemental Figure 5: Analysis of RTEL1 and MCM10 binding, related to Figure 3. (A) The immunoprecipitation shown in Figure 3D was repeated. The supernatant (Supe) and immunoprecipitate (IP) were then analyzed by Western blotting to detect TOP2α, RPA, and ORC. A representative experiment of two biological replicates is shown. (B) DNA-free Xenopus egg extracts were treated with Benzonase to ensure no residual DNA remained. Extracts were then mock treated (mock), depleted of RTEL1 (ΔRTEL1), or depleted of MCM10 (ΔMCM10) and the supernatant (Supe) and immunoprecipitate (IP) were analyzed by Western blotting. A representative experiment of two biological replicates is shown. (C) Plasmid DNA was replicated in the presence of Top2-i using mock- and RTEL1-depleted extracts. At the indicated time points DNA-bound proteins were recovered and analyzed by Western blotting. A representative experiment of three biological replicates is shown. (D) Quantification of protein binding from (C) at 10 minutes. Mean ± SEM, n=3 biological replicates. (E) Quantification of protein binding from (C) at 30 minutes. Mean ± SEM, n=3 biological replicates. Note that approximately 10-20% of RTEL1 binding persists even in RTEL1-depleted extracts, indicating incomplete immunodepletion. (F) An alternate representation of (E), where binding was normalized to the mock condition for each protein. Mean ± SEM, n=3 biological replicates. (G) Plasmid DNA was replicated in the presence of Top2-i using mock- and MCM10-depleted extracts. At the indicated time points DNA-bound proteins were recovered and analyzed by Western blotting. A representative experiment of three biological replicates shown. (H) Quantification of protein binding from (F) at 10 minutes. Mean ± SEM, n=3 biological replicates. (I) Quantification of protein binding from (F) at 30 minutes. Mean ± SEM, n=3 biological replicates. (J) An alternate representation of (I), where binding was normalized to the mock condition for each protein. Mean ± SEM, n=3 biological replicates. |
|
Supplemental Figure 6: Analysis of DNA-protein cross-link formation by etoposide, related to Figure 4. (A) Autoradiogram of proteinase K-treated samples corresponding to the untreated samples in Figure 4B. (B) Total DNA synthesis was measured from (A), normalized to the control. (C) A biological replicate of Figure 4C. (D) Plasmid DNA was radiolabeled and then replicated under unperturbed conditions (‘Vehicle’) or following etoposide treatment. To address the effect of DNA replication on etoposide-induced DPC formation, reactions were supplemented with CDC7 inhibitor (‘CDC7-i’) to block replication initiation [S10]. Samples were combined with a radiolabeled control plasmid (‘control) then treated with Proteinase K (Prot K) and purified by phenol:chloroform extraction, as in Figure 4. (E) Plasmid DNA from (D) was purified with Proteinase K treatment so that total DNA could be recovered. Samples were separated on a native agarose gel and visualized by autoradiography. θ structures correspond to plasmid DNA molecules undergoing DNA replication and were present in both the control and etoposide-treated conditions (lanes 1-8), indicating that DNA replication took place. θ structures were abolished by CDC7-i treatment, indicating that DNA replication was blocked under these conditions (lanes 9-12). (F) Plasmid DNA from (D) was purified without Proteinase K treatment so that only DNA devoid of DNA-Protein Crosslinks (DPC) was recovered. Following etoposide treatment, θs were no longer visible and signal at early time points was diminished (compare lanes 5-8 in (B) and (A)) indicating that most molecules contained DPCs. In the presence of vehicle or following co-addition of CDC7-i there was little effect on the DNA structures formed (compare lanes 1-4 and 9-12 in (F) and (E)) indicating that few DPCs were formed under these conditions. (G) Quantification of DPC-containing molecules from (E) and (F). Mean ± SD, n=3 biological replicates. Following etoposide treatment most DNA molecules contain DPCs but co-addition of both etoposide and CDC7-i results in no appreciable increase compared to the vehicle condition. Thus, most of the etoposide-induced DPCs are replication-dependent under these conditions. (H) Autoradiogram of proteinase Ktreated samples corresponding to the untreated samples in Figure 4D. (I) Total DNA synthesis was measured from (D), normalized to the control. (J) A biological replicate of Figure 4E. |
|
Supplemental Figure 7: Analysis of fork progression through a LacR barrier, related to Figure 5. (A) Replication was performed as in Figure 5A using mock-depleted extracts and replication intermediates were analyzed directly, without restriction digest. A representative experiment of two biological replicates is shown. Catenanes (Cats) were previously defined in [S1]. (B) A biological replicate of Figure 5C. (C) A biological replicate of Figure 5E, which is part of the same experiment shown in (A). (D) The time at which 40% of forks merged was calculated for Figure 5C,E and (B)-(C). Means were plotted (bars) alongside the individual values from two independent biological replicates (black circles). Mean values were used to calculate the delay in fork merger caused by RTEL1 depletion (ΔRTEL1) compared to the control (mock). (E) A biological replicate of Figure 5G. (F) A biological replicate of Figure 5I, which is part of the same experiment shown in (D). (G) The time at which 40% of forks merged was calculated for Figure 5G,I and (E)-(F) as in (D). Means were plotted (bars) alongside the individual values from two independent biological replicates (black circles). Mean values were used to calculate the delay in fork merger caused by MCM10 depletion (ΔMCM10) compared to the control (mock). (H) As part of the experiment shown in Figure 5F,H fork merger was monitored in mock and MCM10depleted extracts as in Figure 5A but in the absence of LacR. Samples were separated on a native agarose gel and visualized by autoradiography. (I) Fork merger was measured from (H). (J) A biological replicate of (I). |