|
Fig. 1. OTUD3 is highly conserved in evolution. A) OTUD3 protein contains an OTU domain bearing a putative cysteine protease and an UBA interaction site. Of note is a characteristic isoleucine forming the last amino acid of the protein. B) Phylogenetic tree of putative full-length OTUD3 selected from the animal kingdom based on maximum likelihood and bootstrap analysis. The branch length is proportional to the number of substitutions per site. The numbers next to the nodes are bootstrap support values. Branch lengths are scaled based on the estimated divergence, with the scale bar at the bottom of the phylogram indicating the evolutionary distance. There is a 20 % relative divergence observed over time. Notably, mammals, birds, fishes, and amphibians show a close phylogenetic lineage. C) Synteny analysis of OTUD3/otud3: The location and orientation of OTUD3/otud3 in the respective genomes is conserved. Each arrow stands for a single gene while the arrowhead indicates the direction of the open reading frame (ORF). OTUD3/otud3 (black arrow) is present in all analyzed species. In all species except zebrafish, up- and downstream OTUD3/otud3 is flanked by the same genes. Abbreviations: GenBank Accession numbers, GBA-no.; bb, Branchiostoma belcheri (lancelets), GBA-no. XM_019782191; cg, Crassostrea gigas (Pacific oyster), GBA-no. XM_011447637; Coturnix japonica (Japanese quail), GBA-no. XM_015882304; dr, Danio rerio (zebrafish), GBA-no. NM_212922; gg, Gallus gallus (domestic chicken), GBA-no. XM_424363; hs, Homo sapiens, GBA-no. NM_015207; Mesocricetus auratus (golden hamster), GBA-no. XM_005081047; md, Monodelphis domestica (opossum), GBA-no. XM_001377743; mm, Mus musculus (house mouse), GBA-no. NM_028453; Oryctolagus cuniculus (common rabbit), GBA-no. XM_002716005; Pan troglodytes (common chimpanzee), GBA-no. XM_513073; Rattus norvegicus (common rat), GBA-no. NM_001191983; sp, Strongylocentrotus purpuratus (purple sea urchin), GBA-no. XM_001191596; Takifugo rubripes (pufferfish), GBA-no. XM_003962965; xl, Xenopus laevis (African claw frog), GBA-no. NM_001095317; xt, Xenopus tropicalis (Western claw frog), GBA-no. NM_001005056. |
|
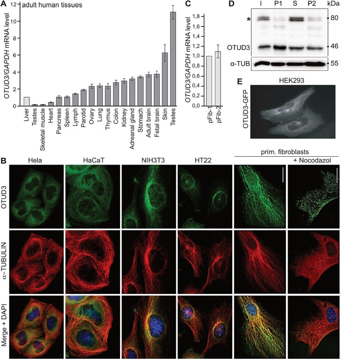
Fig. 2. Analysis of OTUD3 expression. (A) Relative transcript levels of OTUD3 mRNA in total RNA preparations from adult human tissues (BD Biosciences Clontech). OTUD3 mRNA levels were normalized to expression level of human liver. OTUD3 mRNA was detected in all tissues investigated. Highest levels of OTUD3 mRNA were measured in testes and skin. Notably, strong expression was found in adult and fetal brain. (B) OTUD3 in several human and mouse cell lines localized mainly in cytosol and, to a lesser extent, into the nucleus. HeLa: human malignant epithelial cells; HaCaT: human aneuploid immortal keratinocytes; NIH3T3: mouse embryonic fibroblasts; HT22: mouse hippocampal neuronal cells; pFib: human primary fibroblasts. Nuclear DNA was stained with DAPI (blue). Note the prominent co-staining of OTUD3 and alpha-TUBULIN, which, upon treatment with nocodazole, was strongly reduced in primary fibroblasts. (C) Relative OTUD3 transcript levels in primary fibroblasts measured by quantitative PCR. OTUD3 was present in polymerized tubulin fraction. Wildtype OTUD3 was overexpressed in HeLa cells. (D) By differential ultra-centrifugation, cell lysates (I) were fractionated into a nuclear/debris fraction (P1), a soluble (S), and an insoluble pellet fraction (P2). Samples of each fraction were loaded on SDS PAGE gel. Western blot was performed applying anti-OTUD3 antibody (Novus Biologicals, 1:200). Anti-α-tubulin antibody (Sigma, 1:500) was used as loading control. (E) Transfection of HEK293T cells with a plasmid encoding an OTUD3-GFP fusion protein also indicates the association of OTUD3 with tubulin filaments. (For interpretation of the references to color in this figure legend, the reader is referred to the web version of this article.) |
|
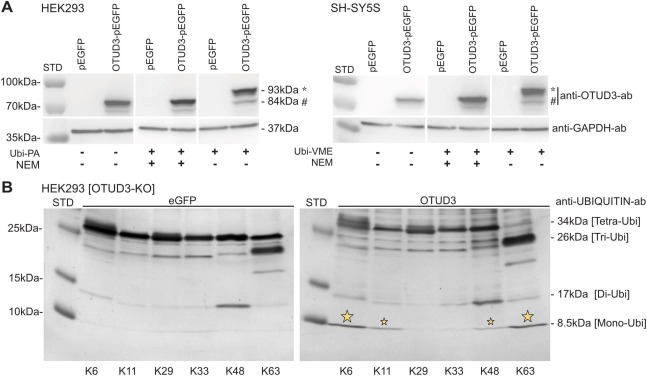
Fig. 3. OTUD3 catalytic activity and specificity. (A) The activity of OTUD3 cysteine protease function was measured upon transfection of cell lysates of HEK293T and SH-SY5Y with OTUD3-GFP (SH-SY5Y, Suppl. Fig. 1A; full western blots, Suppl. Fig. 1B). Cell lysates were incubated in the presence or absence of 1 μg ubiquitin-propargylamide protein (Ubi-PA) or ubiquitin-vinylmethylester (Ubi-VME). NEM was added to block protease activity to control specificity. An anti-GAPDH blot is shown as loading control. (B) OTUD3-KO cells (HEK293T) were transfected with either GFP or OTUD3-GFP. Tetra-ubiquitin chains of a defined linkage type were incubated with GFP-OTUD3 protein purified from cell lysates using a GFP trap method. After incubation for 30 min at 37 °C, the reactions were separated on denaturing gradient SDS polyacrylamide gel electrophoresis and silver stained. |
|
Fig. 4. Suppression of otud3 function interferes with normal anterior development in Xenopus laevis embryos. A) Semi-quantitative RT-PCR revealed high maternal expression of otud3.S and otud3.L. Low levels of otud3 are maintained during consecutive stages of development following gastrulation (NF 12). To monitor RNA input, odc1 expression was analyzed. B) Schematic representation of exon-intron structures of Xenopus laevis otud3 pre-mRNA. Red lines indicate otud3-morpholino1 (otud3-mo1) and otud3-morpholino2 (otud3-mo2) target sites. C) Target sequence of Xenopus laevis otud3 pre-mRNA (black) with corresponding antisense oligonucleotide sequence of otud3-mo1 and otud3-mo2 (red). The PCR primer and morpholino binding sites are conserved in otud3.S and otud3.L. D) Injection of otud3-mo1/2 at the 2-cell stage led to a strong decrease in otud3 transcript level in swimming tadpoles (NF stage 36) compared to standard morpholino (std-mo) as shown by semi-quantitative RT-PCR. E) To exclude off-target effects of otud3-mo1/2 the level of p53 expression was compared to mock (std-mo) injected embryos by RT-PCR. F) Injection of otud3-mo1/2 led to a pleiotropic phenotype including bent tail, malformed head and eyes, reduced pigmentation, and ataxia (NF stage 38;) compared to mock injected controls. G) Statistical evaluation of morphant phenotypes from three independent experiments (total of 300–400 embryos per experiment). 73 % of otud3-mo1/2 injected embryos showed the morphant phenotype at tadpole stage (black). Co-injection with synthetically capped Xenopus otud3 RNA (otud3-mo1/2 + otud3 RNA; light gray) or synthetically capped human OTUD3 RNA (otud3-mo1/2 + OTUD3 RNA; gray) clearly demonstrate rescue of the morphant phenotype (by approximately 60 %). Only 3 % of control embryos injected with std-mo (dark gray) developed abnormally. The frequencies of the morphant phenotypes are significant (***, p < 0.001; χ2-test). H) A table summarizes the proportion of otud3 morphant phenotypes (otud3-mo1/2; left) and those rescued by OTUD3 RNA co-injection (rescue otud3; right) compared to mock-injections (std-mo). Commonly observed phenotypes include malformed head associated with ataxia (34 %) or bent tails (29 %). The most severely affected morphants showed both phenotypes (10 %) which was not observed under rescue conditions. (For interpretation of the references to color in this figure legend, the reader is referred to the web version of this article.) |
|
Fig. 5. OTUD3 function is required for proper cranial neural crest specification. A) Whole-mount in situ hybridization (Wmish) of control embryos and otud3 morphants at NF stage 20. Expression of neural crest (NC) specification genes: foxd3, sox10, and twist1 were followed in cranial neural crest cells (NCCs) of NF stage 20 embryos. Loss of otud3 function led to smaller areas of foxd3, twist1, and sox10 expression. Quantification of foxd3, sox10, and twist1 expression in cranial neural crest was carried out with ImageJ. Stained NC areas of control embryos as shown in were measured and set to 100 % (std-mo, black). Compared to controls, he areas of expression in otud3 morphants (otud3-mo1/2, gray) are significantly reduced for all marker genes analyzed (**p < 0.01, ***p < 0.001; Student's t-test; N = 8–11). B) Using sox10 to mark the hyoid and branchial neural crest cell streams in young tadpoles (NF stage 25) which appear altered in otud3 morphants compared to controls. White dotted lines indicate the plane of the sections. White triangles indicate neural crest cells. Quantification of relative sox10 RNA expression detected by Wmish at NF stage 25. Relative NC areas were measured using the ImageJ software. Control embryos (std-mo, black) are normalized to 100 %. In otud3 morphants (otud3-mo1/2, gray) sox10 expression is strongly suppressed. Frequencies are highly significant (**p < 0.01, ***p < 0.001; Student's t-test; N = 9–10). C) Wmish of control embryos and otud3 morphants at late tailbud stage (NF stage 30). White dotted lines indicate the plane of sections. NCCs migrating into the mandibular, hyoid, and anterior and posterior branchial streams were marked by twist1. otud3 morphants exhibit shortened branchial and mandibular streams and the hyoid stream is markedly reduced. D) Analysis of the formation of head cartilage by alcian blue cartilage staining in swimming tadpoles. At NF stage 45, Meckels cartilage (ME), ceratohyal cartilage (CE), branchial cartilage (BR), and basihyal cartilage (BA) developed normally in control embryos. otud3 morphants exhibit compressed and shorted heads with deeper embedded eyes and an edematous body. (For interpretation of the references to color in this figure legend, the reader is referred to the web version of this article.) |
|
Supplementary figure 1: OTUD3 catalytic activity in SH-SY5Y. (A) The activity of OTUD3 cysteine protease function was measured upon transfection with OTUD3-GFP of SH-SY5Y cell lysates. Cell lysates were incubated in the presence or absence of 1μg ubiquitin-propargylamide protein (Ubi-PA) or ubiquitin-vinylmethylester (Ubi-VME). NEM was added to block protease activity to control specificity. An anti-GAPDH blot is shown as loading control. (B) Raw data. Red dotted lines indicate parts (lane 1+2) of the Western blots that are shown in figure 3 and supplementary figure 1A. Lane 5 represents the potentially catalytic dead variant of OTUD3 C76S. which induced cell death within 24h after transfection. Lane 3+4 are OTUD3 mutant variants that are not referenced in the actual manuscript. Lane 1: Transfected with plasmid pEGFP, lane 2: OTUD3- pEGFP; lane 3: OTUD3- pEGFP-mut1; lane 4: OTUD3- pEGFP-mut2; lane 5: OTUD3- pEGFP-C76S. |
|
Supplementary figure 2: Screening and identification of OTUD3-KO clones. A) Scheme of OTUD3 exons and introns. Location and sequences of all three guide RNAs are shown in green, dark blue and orange. DSB sites induced by Cas9 are shown as wedges. Primers used for gDNA, and cDNA sequencing and locations are as indicated. B) PCR products of 24 potential HeLa and C) 16 HEK293T OTUD3-KO clones were loaded on 2% agarose gels. PCR products were spanning exon 2 to exon 5 of OTUD3 compared to wildtype cells. HeLa clone #56 and HEK293T clones #29 and #47 showed a single PCR fragment suggesting deletion of exon 3 and 4. D) Representative Sanger sequence of HeLa clone #56 obtained from cDNA sequencing. On cDNA level exon 2 and exon 5 sequences are adjacent and exons 3 and 4 are missing. Same results were obtained for HEK293T clones #29 and #47. E) Comparison of human OTUD3 wildtype protein sequence (black) and translated cDNA sequence of KO clones (red). Note, a stop codon is introduced at position 131 in KO clones. F) Western blot analyses of OTUD3-KO clones. All OTUD3-KO clones analyzed showed no presence of OTUD3 protein. The star (*) marks unspecific bands. 20 μg of total cell lysates were loaded on 14% SDS PA gels. Western Blot was performed applying anti-OTUD3 antibody (1:250, Novus Biologicals). |
|
Supplementary figure 3: Suppression of otud3 function interfered with neurogenesis and BMP-signaling. A) Embryos injected with 2.5pmol otud3 morpholino developed smaller heads with smaller and dysplastic eyes, accompanied by a generally non-regular expression of pax6 and n-beta-tubulin within remaining neural territories. B-D) Basal and bmp4-induced expression of neural marker genes in animal cap explants. A) Semi-quantitative RT-PCR analysis of relative ncam1 expression after injection of synthetic RNA encoding bmp4 and otud3. Expression of xbra was monitored to exclude mesoderm induction. RNA input was controlled by analyzing odc1 expression. C) Quantification of relative ncam1 and foxd3 expression by sqRT-PCR. Increasing doses of bmp4 RNA led to decreased expression of ncam1 (1, 2). Co-injection of otud3 RNA opposed bmp4 effects (3, 4). Untreated caps (5) and whole embryos (WE) were included as controls. D) Raw data. The effect was followed in three independent experiments. Each set showed a clear suppression of bmp4 signaling upon otud3 co-expression as monitored by the induction of the neural marker gene ncam. Comparable bands (a-d) were analyzed by ImageJ and evaluated using TTEST (Excel). In two experiments bra expression was analyzed to exclude an indirect effect on neural induction by mesoderm formation. Shown are the original images taken with a BioRad2000. Bands outside the spotted rectangle represent unrelated controls. The only adjustment was to inverse the color for a better illustration. The calculation revealed significance (2-sided, heteroskedastic; <0,05=*, <0,01=**; <0,001=***). |