Click here to close
Hello! We notice that you are using Internet Explorer, which is not supported by Xenbase and may cause the site to display incorrectly.
We suggest using a current version of Chrome,
FireFox, or Safari.
???displayArticle.abstract??? Thyroid hormones (TH) and glucocorticoids (GC) are involved in numerous developmental and physiological processes. The effects of individual hormones are well documented, but little is known about the joint actions of the two hormones. To decipher the crosstalk between these two hormonal pathways, we conducted a transcriptional analysis of genes regulated by TH, GC, or both hormones together in liver of Xenopus tropicalis tadpoles using RNA-Seq. Among the differentially expressed genes (DE), 70.5% were regulated by TH only, 0.87% by GC only, and 15% by crosstalk between the two hormones. Gene ontology analysis of the crosstalk-regulated genes identified terms referring to DNA replication, DNA repair, and cell-cycle regulation. Biological network analysis identified groups of genes targeted by the hormonal crosstalk and corroborated the gene ontology analysis. Specifically, we found two groups of functionally linked genes (chains) mainly composed of crosstalk-regulated hubs (highly interactive genes), and a large subnetwork centred around the crosstalk-regulated genes psmb6 and cdc7. Most of the genes in the chains are involved in cell-cycle regulation, as are psmb6 and cdc7, which regulate the G2/M transition. Thus, the biological action of these two hormonal pathways acting together in the liver targets cell-cycle regulation.
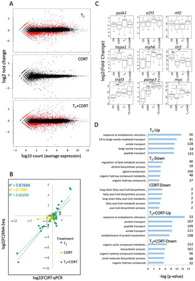
Figure 1. T3 and CORT treatments induce major changes in gene expression: (A) MA-plots for DE genes following each treatment; (B) validation of the RNA-Seq data by RT-qPCR carried out for 21 genes selected with an average expression level above 100 reads; (C) RT-qPCR validation of gene expression following T3, CORT, and T3 + CORT treatments (statistical significance according to Mann–Whitney test with * p < 0.05; ** p < 0.01; *** p < 0.001); (D) gene ontology analysis of the DE genes.
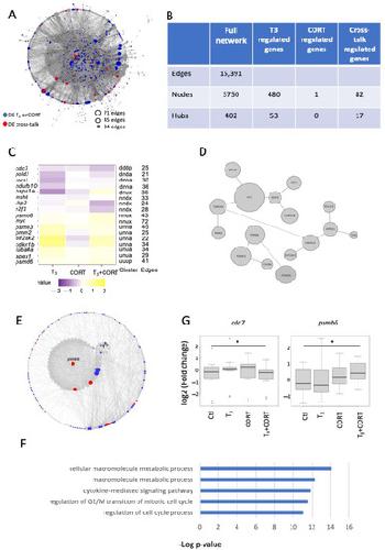
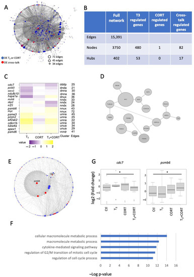
Figure 2. Expression profile-based clustering of the DE genes reveals crosstalk between T3 and CORT signaling. The first three letters describe the expression changes compared to the control. The fourth letter illustrates the type of crosstalk response: “N” for no crosstalk, “P” for potentiated, “A” for mutually antagonized, “a” for singly antagonized, and “s” or “S” for synergistic. With “s”, gene expression can be also regulated with each hormone individually, whereas, with “S”, gene regulation is strictly dependent on the action of both hormones simultaneously.
Figure 3. Gene ontology analysis highlights the different biological processes regulated by T3 and CORT and the crosstalk between the two hormones.
Figure 4. Network analysis of gene expression changes: (A) network for T3 and CORT DE genes (blue), crosstalk-regulated genes (red), and non-DE genes (grey). (B) Characteristics of the network. (C) Heatmap showing the expression pattern and the connections of the hubs. (D) Chains. (E) Gene ontology analysis of the crosstalk-regulated hubs compared to the network. (F) psmb6-cdc7 subnetwork. (G) Validation of the crosstalk regulation of psmb6 and cdc7 by RT-qPCR. * p < 0.05 and >0.01.
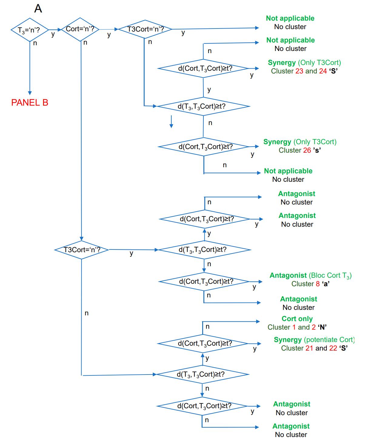
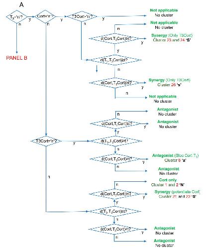
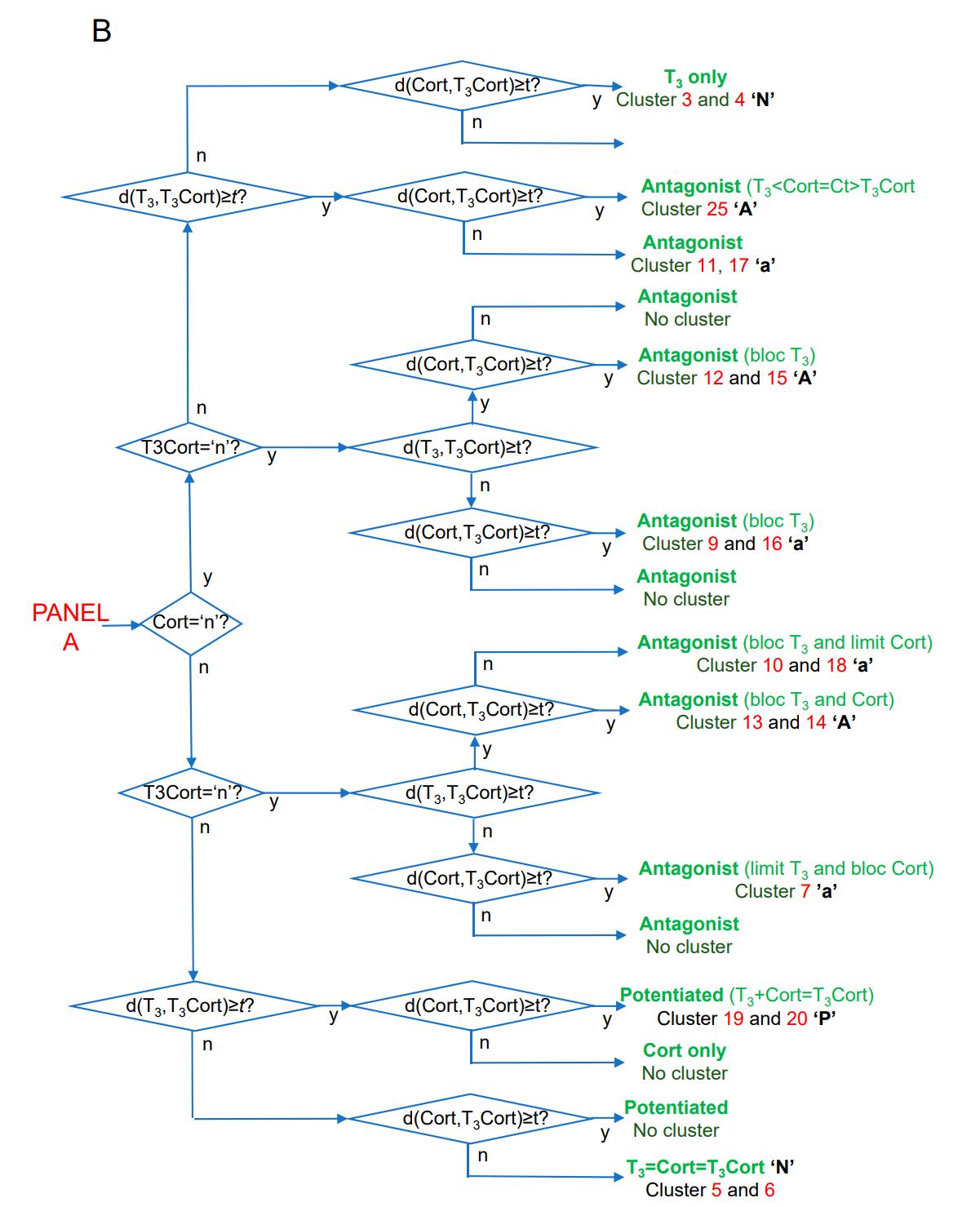
Figure S1. Decision tree highliting the effects of the hormonal treatments. n stands for No and y for Yes, t is for threshold
Figure S1. Decision tree highliting the effects of the hormonal treatments. n stands for No and y for Yes, t is for threshold
Andersen,
Normalization of real-time quantitative reverse transcription-PCR data: a model-based variance estimation approach to identify genes suited for normalization, applied to bladder and colon cancer data sets.
2004, Pubmed
Andersen,
Normalization of real-time quantitative reverse transcription-PCR data: a model-based variance estimation approach to identify genes suited for normalization, applied to bladder and colon cancer data sets.
2004,
Pubmed Bagamasbad,
Deciphering the regulatory logic of an ancient, ultraconserved nuclear receptor enhancer module.
2015,
Pubmed
,
Xenbase Barker,
The origins of the developmental origins theory.
2007,
Pubmed Bilesimo,
Specific histone lysine 4 methylation patterns define TR-binding capacity and differentiate direct T3 responses.
2011,
Pubmed
,
Xenbase Bonett,
Molecular mechanisms of corticosteroid synergy with thyroid hormone during tadpole metamorphosis.
2010,
Pubmed
,
Xenbase Bonett,
Repeated ecological and life cycle transitions make salamanders an ideal model for evolution and development.
2022,
Pubmed Buisine,
Transcriptome and Methylome Analysis Reveal Complex Cross-Talks between Thyroid Hormone and Glucocorticoid Signaling at Xenopus Metamorphosis.
2021,
Pubmed
,
Xenbase Cunningham,
Ensembl 2022.
2022,
Pubmed Denver,
Stress hormones mediate developmental plasticity in vertebrates with complex life cycles.
2021,
Pubmed Forhead,
Developmental control of iodothyronine deiodinases by cortisol in the ovine fetus and placenta near term.
2006,
Pubmed Fortriede,
Xenbase: deep integration of GEO & SRA RNA-seq and ChIP-seq data in a model organism database.
2020,
Pubmed
,
Xenbase Fragkos,
DNA replication origin activation in space and time.
2015,
Pubmed Galton,
Deiodination of thyroxine and related compounds.
1990,
Pubmed Garabedian,
Glucocorticoid receptor action in metabolic and neuronal function.
2017,
Pubmed Gereben,
Cellular and molecular basis of deiodinase-regulated thyroid hormone signaling.
2008,
Pubmed Grimaldi,
Mechanisms of thyroid hormone receptor action during development: lessons from amphibian studies.
2013,
Pubmed
,
Xenbase Helbing,
Sequential up-regulation of thyroid hormone beta receptor, ornithine transcarbamylase, and carbamyl phosphate synthetase mRNAs in the liver of Rana catesbeiana tadpoles during spontaneous and thyroid hormone-induced metamorphosis.
1992,
Pubmed
,
Xenbase Hellsten,
The genome of the Western clawed frog Xenopus tropicalis.
2010,
Pubmed
,
Xenbase Kadmiel,
Glucocorticoid receptor signaling in health and disease.
2013,
Pubmed Kerdivel,
Opposite T3 Response of ACTG1-FOS Subnetwork Differentiate Tailfin Fate in Xenopus Tadpole and Post-hatching Axolotl.
2019,
Pubmed
,
Xenbase King,
Cell cycle regulation and apoptosis.
1998,
Pubmed Labib,
How do Cdc7 and cyclin-dependent kinases trigger the initiation of chromosome replication in eukaryotic cells?
2010,
Pubmed Langmead,
Ultrafast and memory-efficient alignment of short DNA sequences to the human genome.
2009,
Pubmed Lazar,
Maturing of the nuclear receptor family.
2017,
Pubmed Mattern,
Cell cycle arrest by glucocorticoids may protect normal tissue and solid tumors from cancer therapy.
2007,
Pubmed McAninch,
Thyroid hormone signaling in energy homeostasis and energy metabolism.
2014,
Pubmed Pascual,
Thyroid hormone receptors, cell growth and differentiation.
2013,
Pubmed Patmann,
Xenopus Tadpole Tissue Harvest.
2017,
Pubmed
,
Xenbase Præstholm,
Multifaceted Control of GR Signaling and Its Impact on Hepatic Transcriptional Networks and Metabolism.
2020,
Pubmed Ritter,
Thyroid Hormone Signaling and the Liver.
2020,
Pubmed Rousseau,
Thyroid hormones during the perinatal period are necessary to respiratory network development of newborn rats.
2021,
Pubmed Sachs,
Insufficiency of Thyroid Hormone in Frog Metamorphosis and the Role of Glucocorticoids.
2019,
Pubmed Shannon,
Cytoscape: a software environment for integrated models of biomolecular interaction networks.
2003,
Pubmed Shi,
Life Without Thyroid Hormone Receptor.
2021,
Pubmed
,
Xenbase Skouteris,
C-myc is required for the G0/G1-S transition of primary hepatocytes stimulated with a deleted form of hepatocyte growth factor.
1996,
Pubmed Sundberg,
The immunomodulatory benzodiazepine Bz-423 inhibits B-cell proliferation by targeting c-myc protein for rapid and specific degradation.
2006,
Pubmed Vella,
The actions of thyroid hormone signaling in the nucleus.
2017,
Pubmed Vintermyr,
Characterization of the inhibitory effect of glucocorticoids on the DNA replication of adult rat hepatocytes growing at various cell densities.
1989,
Pubmed Wang,
Inducing and exploiting vulnerabilities for the treatment of liver cancer.
2019,
Pubmed Weikum,
Glucocorticoid receptor control of transcription: precision and plasticity via allostery.
2017,
Pubmed Wu,
Thyroid hormone actions in liver cancer.
2013,
Pubmed Zhu,
Remarkable metabolic reorganization and altered metabolic requirements in frog metamorphic climax.
2020,
Pubmed