XB-ART-59469
Mol Psychiatry
2022 Feb 16;282:668-697. doi: 10.1038/s41380-022-01852-9.
Show Gene links
Show Anatomy links
Functional and clinical studies reveal pathophysiological complexity of CLCN4-related neurodevelopmental condition.
???displayArticle.abstract???
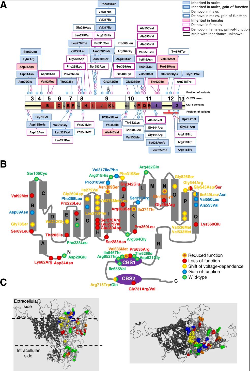
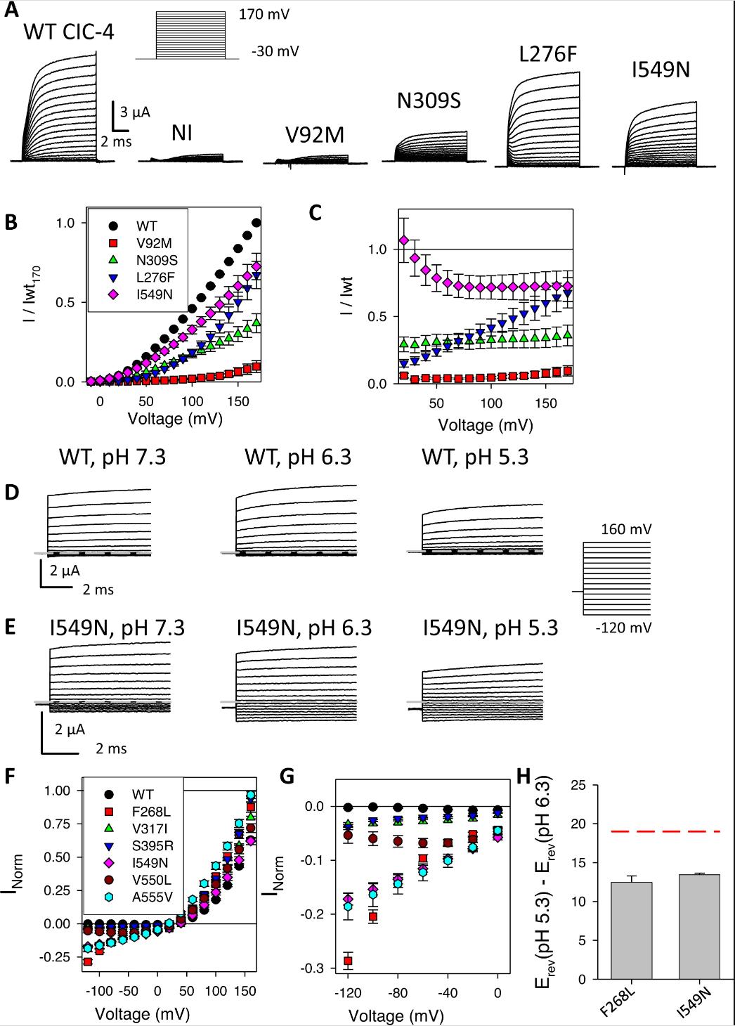
Missense and truncating variants in the X-chromosome-linked CLCN4 gene, resulting in reduced or complete loss-of-function (LOF) of the encoded chloride/proton exchanger ClC-4, were recently demonstrated to cause a neurocognitive phenotype in both males and females. Through international clinical matchmaking and interrogation of public variant databases we assembled a database of 90 rare CLCN4 missense variants in 90 families: 41 unique and 18 recurrent variants in 49 families. For 43 families, including 22 males and 33 females, we collated detailed clinical and segregation data. To confirm causality of variants and to obtain insight into disease mechanisms, we investigated the effect on electrophysiological properties of 59 of the variants in Xenopus oocytes using extended voltage and pH ranges. Detailed analyses revealed new pathophysiological mechanisms: 25% (15/59) of variants demonstrated LOF, characterized by a "shift" of the voltage-dependent activation to more positive voltages, and nine variants resulted in a toxic gain-of-function, associated with a disrupted gate allowing inward transport at negative voltages. Functional results were not always in line with in silico pathogenicity scores, highlighting the complexity of pathogenicity assessment for accurate genetic counselling. The complex neurocognitive and psychiatric manifestations of this condition, and hitherto under-recognized impacts on growth, gastrointestinal function, and motor control are discussed. Including published cases, we summarize features in 122 individuals from 67 families with CLCN4-related neurodevelopmental condition and suggest future research directions with the aim of improving the integrated care for individuals with this diagnosis.
???displayArticle.pubmedLink??? 36385166
???displayArticle.pmcLink??? PMC9908558
???displayArticle.link??? Mol Psychiatry
???displayArticle.grants???
Species referenced: Xenopus laevis
Genes referenced: clcn4
GO keywords: X chromosome
???displayArticle.disOnts??? neurodevelopmental disorder with brain abnormalities, poor growth, and dysmorphic facies
???attribute.lit??? ???displayArticles.show???
References [+] :
Accardi,
Secondary active transport mediated by a prokaryotic homologue of ClC Cl- channels.
2004, Pubmed
